Note
Go to the end to download the full example code.
Graph classification with Template Based Fused Gromov Wasserstein
Note
Example added in release: 0.9.1.
This example first illustrates how to train a graph classification gnn based on the Template Fused Gromov Wasserstein layer as proposed in [52] .
[53] C. Vincent-Cuaz, R. Flamary, M. Corneli, T. Vayer, N. Courty (2022).Template based graph neural network with optimal transport distances. Advances in Neural Information Processing Systems, 35.
# Author: Sonia Mazelet <sonia.mazelet@ens-paris-saclay.fr>
# Rémi Flamary <remi.flamary@unice.fr>
#
# License: MIT License
# sphinx_gallery_thumbnail_number = 1
import matplotlib.pyplot as pl
import torch
import networkx as nx
from torch.utils.data import random_split
from torch_geometric.loader import DataLoader
from torch_geometric.utils import to_networkx, one_hot
from torch_geometric.utils import stochastic_blockmodel_graph as sbm
from torch_geometric.data import Data as GraphData
import torch.nn as nn
from torch_geometric.nn import Linear, GCNConv
from ot.gnn import TFGWPooling
from sklearn.manifold import TSNE
Generate data
# parameters
# We create 2 classes of stochastic block models (SBM) graphs with 1 block and 2 blocks respectively.
torch.manual_seed(0)
n_graphs = 50
n_nodes = 10
n_node_classes = 2
# edge probabilities for the SBMs
P1 = [[0.8]]
P2 = [[0.9, 0.1], [0.1, 0.9]]
# block sizes
block_sizes1 = [n_nodes]
block_sizes2 = [n_nodes // 2, n_nodes // 2]
# node features
x1 = torch.tensor([0, 0, 0, 0, 0, 0, 0, 0, 0, 0])
x1 = one_hot(x1, num_classes=n_node_classes)
x1 = torch.reshape(x1, (n_nodes, n_node_classes))
x2 = torch.tensor([0, 0, 0, 0, 0, 1, 1, 1, 1, 1])
x2 = one_hot(x2, num_classes=n_node_classes)
x2 = torch.reshape(x2, (n_nodes, n_node_classes))
graphs1 = [
GraphData(x=x1, edge_index=sbm(block_sizes1, P1), y=torch.tensor([0]))
for i in range(n_graphs)
]
graphs2 = [
GraphData(x=x2, edge_index=sbm(block_sizes2, P2), y=torch.tensor([1]))
for i in range(n_graphs)
]
graphs = graphs1 + graphs2
# split the data into train and test sets
train_graphs, test_graphs = random_split(graphs, [n_graphs, n_graphs])
train_loader = DataLoader(train_graphs, batch_size=10, shuffle=True)
test_loader = DataLoader(test_graphs, batch_size=10, shuffle=False)
Plot data
# plot one graph of each class
fontsize = 10
pl.figure(0, figsize=(8, 2.5))
pl.clf()
pl.subplot(121)
pl.axis("off")
pl.title("Graph of class 1", fontsize=fontsize)
G = to_networkx(graphs1[0], to_undirected=True)
pos = nx.spring_layout(G, seed=0)
nx.draw_networkx(G, pos, with_labels=False, node_color="tab:blue")
pl.subplot(122)
pl.axis("off")
pl.title("Graph of class 2", fontsize=fontsize)
G = to_networkx(graphs2[0], to_undirected=True)
pos = nx.spring_layout(G, seed=0)
nx.draw_networkx(
G, pos, with_labels=False, nodelist=[0, 1, 2, 3, 4], node_color="tab:blue"
)
nx.draw_networkx(
G, pos, with_labels=False, nodelist=[5, 6, 7, 8, 9], node_color="tab:red"
)
pl.tight_layout()
pl.show()

Pooling architecture using the TFGW layer
class pooling_TFGW(nn.Module):
"""
Pooling architecture using the TFGW layer.
"""
def __init__(
self,
n_features,
n_templates,
n_template_nodes,
n_classes,
n_hidden_layers,
feature_init_mean=0.0,
feature_init_std=1.0,
):
"""
Pooling architecture using the TFGW layer.
"""
super().__init__()
self.n_templates = n_templates
self.n_template_nodes = n_template_nodes
self.n_hidden_layers = n_hidden_layers
self.n_features = n_features
self.conv = GCNConv(self.n_features, self.n_hidden_layers)
self.TFGW = TFGWPooling(
self.n_hidden_layers,
self.n_templates,
self.n_template_nodes,
feature_init_mean=feature_init_mean,
feature_init_std=feature_init_std,
)
self.linear = Linear(self.n_templates, n_classes)
def forward(self, x, edge_index, batch=None):
x = self.conv(x, edge_index)
x = self.TFGW(x, edge_index, batch)
x_latent = x # save latent embeddings for visualization
x = self.linear(x)
return x, x_latent
Graph classification training
n_epochs = 25
# store latent embeddings and classes for TSNE visualization
embeddings_for_TSNE = []
classes = []
model = pooling_TFGW(
n_features=2,
n_templates=2,
n_template_nodes=2,
n_classes=2,
n_hidden_layers=2,
feature_init_mean=0.5,
feature_init_std=0.5,
)
optimizer = torch.optim.Adam(model.parameters(), lr=0.005, weight_decay=0.0005)
criterion = torch.nn.CrossEntropyLoss()
all_accuracy = []
all_loss = []
for epoch in range(n_epochs):
losses = []
accs = []
for data in train_loader:
out, latent_embedding = model(data.x, data.edge_index, data.batch)
loss = criterion(out, data.y)
loss.backward()
optimizer.step()
pred = out.argmax(dim=1)
train_correct = pred == data.y
train_acc = int(train_correct.sum()) / len(data)
accs.append(train_acc)
losses.append(loss.item())
# store last classes and embeddings for TSNE visualization
if epoch == n_epochs - 1:
embeddings_for_TSNE.append(latent_embedding)
classes.append(data.y)
print(
f"Epoch: {epoch:03d}, Loss: {torch.mean(torch.tensor(losses)):.4f},Train Accuracy: {torch.mean(torch.tensor(accs)):.4f}"
)
all_accuracy.append(torch.mean(torch.tensor(accs)))
all_loss.append(torch.mean(torch.tensor(losses)))
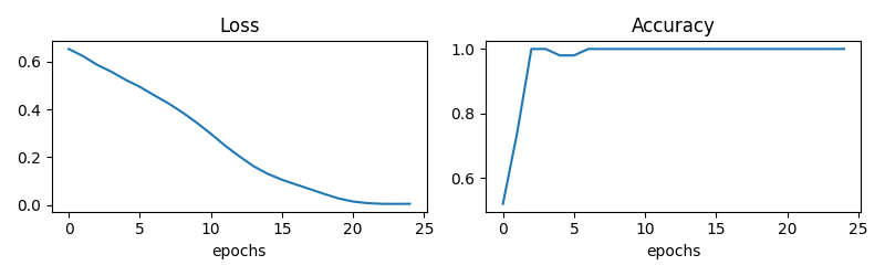
pl.figure(1, figsize=(8, 2.5))
pl.clf()
pl.subplot(121)
pl.plot(all_loss)
pl.xlabel("epochs")
pl.title("Loss")
pl.subplot(122)
pl.plot(all_accuracy)
pl.xlabel("epochs")
pl.title("Accuracy")
pl.tight_layout()
pl.show()
# Test
test_accs = []
for data in test_loader:
out, latent_embedding = model(data.x, data.edge_index, data.batch)
pred = out.argmax(dim=1)
test_correct = pred == data.y
test_acc = int(test_correct.sum()) / len(data)
test_accs.append(test_acc)
embeddings_for_TSNE.append(latent_embedding)
classes.append(data.y)
classes = torch.hstack(classes)
print(f"Test Accuracy: {torch.mean(torch.tensor(test_acc)):.4f}")

Epoch: 000, Loss: 0.6519,Train Accuracy: 0.5200
Epoch: 001, Loss: 0.6222,Train Accuracy: 0.7400
Epoch: 002, Loss: 0.5858,Train Accuracy: 1.0000
Epoch: 003, Loss: 0.5570,Train Accuracy: 1.0000
Epoch: 004, Loss: 0.5233,Train Accuracy: 0.9800
Epoch: 005, Loss: 0.4939,Train Accuracy: 0.9800
Epoch: 006, Loss: 0.4590,Train Accuracy: 1.0000
Epoch: 007, Loss: 0.4255,Train Accuracy: 1.0000
Epoch: 008, Loss: 0.3871,Train Accuracy: 1.0000
Epoch: 009, Loss: 0.3445,Train Accuracy: 1.0000
Epoch: 010, Loss: 0.2980,Train Accuracy: 1.0000
Epoch: 011, Loss: 0.2485,Train Accuracy: 1.0000
Epoch: 012, Loss: 0.2041,Train Accuracy: 1.0000
Epoch: 013, Loss: 0.1627,Train Accuracy: 1.0000
Epoch: 014, Loss: 0.1308,Train Accuracy: 1.0000
Epoch: 015, Loss: 0.1064,Train Accuracy: 1.0000
Epoch: 016, Loss: 0.0860,Train Accuracy: 1.0000
Epoch: 017, Loss: 0.0664,Train Accuracy: 1.0000
Epoch: 018, Loss: 0.0464,Train Accuracy: 1.0000
Epoch: 019, Loss: 0.0279,Train Accuracy: 1.0000
Epoch: 020, Loss: 0.0152,Train Accuracy: 1.0000
Epoch: 021, Loss: 0.0086,Train Accuracy: 1.0000
Epoch: 022, Loss: 0.0057,Train Accuracy: 1.0000
Epoch: 023, Loss: 0.0053,Train Accuracy: 1.0000
Epoch: 024, Loss: 0.0056,Train Accuracy: 1.0000
Test Accuracy: 1.0000
indices = torch.randint(
2 * n_graphs, (60,)
) # select a subset of embeddings for TSNE visualization
latent_embeddings = torch.vstack(embeddings_for_TSNE).detach().numpy()[indices, :]
TSNE_embeddings = TSNE(n_components=2, perplexity=20, random_state=1).fit_transform(
latent_embeddings
)
class_0 = classes[indices] == 0
class_1 = classes[indices] == 1
TSNE_embeddings_0 = TSNE_embeddings[class_0, :]
TSNE_embeddings_1 = TSNE_embeddings[class_1, :]
pl.figure(2, figsize=(6, 2.5))
pl.scatter(
TSNE_embeddings_0[:, 0],
TSNE_embeddings_0[:, 1],
alpha=0.5,
marker="o",
label="class 1",
)
pl.scatter(
TSNE_embeddings_1[:, 0],
TSNE_embeddings_1[:, 1],
alpha=0.5,
marker="o",
label="class 2",
)
pl.legend()
pl.title("TSNE in the latent space after training")
pl.show()

Total running time of the script: (2 minutes 11.881 seconds)