>本文出自: https://github.com/SusionSuc/AdvancedAndroid。
在上一节分析中,我们已经知道宿主已经加载了插件的资源、类。也就是说在宿主中是可以使用插件中的类的。但是对于启动`Activity`这件事就比较特殊了:
在Android中一个Activity必须在`AndroidManifest.xml`中注册才可以被启动,可是很明显的是插件中的`Activity`是不可能提前在宿主的manifest文件中注册的。也就是说直接在宿主中启动一个插件的Acitvity必定失败。那怎么办呢 ?
`VirtualApk`的实现方式是通过hook系统启动`Activity`过程中的一些关键点,绕过系统检验,并添加插件`Activity`相关运行环境等一系列处理,使插件`Activity`可以正常运行。
接下来的分析会涉及到`Activity`的启动源码相关知识,如果你还不是很熟悉可以先去回顾一下。这篇文章讲的也比较仔细 : https://www.kancloud.cn/digest/androidframeworks/127782
# hook Instrumentation
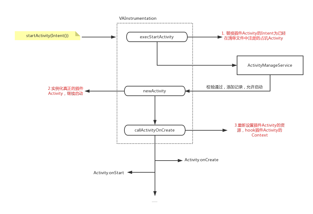
在Activtiy的启动过程中`Instrumentation`有着至关重要的作用。它可以向`ActivityManager`请求一个Acitivity的启动、构造一个`Activity`对象等。`VirtualApk`就hook了这个类:
```
final VAInstrumentation instrumentation = createInstrumentation(baseInstrumentation);
Reflector.with(activityThread).field("mInstrumentation").set(instrumentation);
```
hook了这个类后,就有办法把一个`非正常的插件Activtiy`包装成一个正常的`Activity`了。先来看一下一小段`Activity`启动源代码:
```
//Activity.java
void startActivityForResult(@RequiresPermission Intent intent, int requestCode,@Nullable Bundle options) {
......
mInstrumentation.execStartActivity(this, mMainThread.getApplicationThread(), mToken, this,intent, requestCode, options);
......
}
//Instrumentation.java
ActivityResult execStartActivity(Context who, IBinder contextThread, IBinder token, Activity target, Intent intent, int requestCode, Bundle options) {
IApplicationThread whoThread = (IApplicationThread) contextThread;
......
ActivityManager.getService()
.startActivity(whoThread, who.getBasePackageName(), intent,
intent.resolveTypeIfNeeded(who.getContentResolver()),
token, target != null ? target.mEmbeddedID : null,
requestCode, 0, null, options);
.....
}
```
即`Instrumentation`带着要启动的Activity的`Intent`就去找`ActivityManager`启动Activity了。但这就有一个问题,还记得上一节`插件APK的解析`吗?系统也会对宿主apk进行解析,并保存包中声明的`Activity`信息。如果这个`intent`所启动的`插件Activity`。并不在宿主的`Activity`信息集合中,那么就会报`此Activity并未在manifest文件中注册`,下面这一小段就是`ActivityManagerService`对要启动的`Activity`进行校验的源码:
```
//PackageManagerService.java
final PackageParser.Package pkg = mPackages.get(pkgName);
if (pkg != null) {
//从宿主的包中查询是否注册过这个intent相关信息。
result = filterIfNotSystemUser(mActivities.queryIntentForPackage(intent, resolvedType, flags, pkg.activities, userId), userId);
}
......
```
`插件Activity`并没有在manifest文件中注册,所以怎么办呢? `VirtualApk`采用的方式是 :
1. 提前在Manifest文件中注册一些Activity。简称这种Activity为 : "占坑 Activity"
2. 在向`ActivityManagerService`提出启动Activtiy请求时,把插件的`activity intent`换成已经在manifest文件中注册的`占坑Activity的intent`
3. 在`Instrumentation`真正构造`Activity`时,再换回来。即构造要启动的插件`Activity`
### 接下来我们看一下具体操作, 首先在manifest文件中注册一些`Activity`
```
你在manifest中随意注册Activity是ok的。并不会发生异常。你的项目有没有出现删除一个Activity时,忘记了删除manifest文件中相关注册信息的情况呢?
### 启动插件activity时,替换为已经注册的acitvity
我们前面也看到了,`Instrumentation.execStartActivity()`会像`ActivityManagerService`发起启动Activity的请求,因此我们只要hook这个方法,并替换掉intent为提前在manifest注册的Activity就可以了:
```
@Override
public ActivityResult execStartActivity(Context who, IBinder contextThread, IBinder token, Activity target, Intent intent, int requestCode) {
injectIntent(intent); // 替换 插件Activity intent 为提前在manifest文件中注册的 activity intent
return mBase.execStartActivity(who, contextThread, token, target, intent, requestCode);
}
protected void injectIntent(Intent intent) {
......
PluginManager.getComponentsHandler().markIntentIfNeeded(intent);
}
```
即对一个将要启动的Activity的intent做了一些处理,看看做了什么处理:
```
public void markIntentIfNeeded(Intent intent) {
.....
String targetPackageName = intent.getComponent().getPackageName();
String targetClassName = intent.getComponent().getClassName();
//这个Activity是插件的Activity
if (!targetPackageName.equals(mContext.getPackageName()) && mPluginManager.getLoadedPlugin(targetPackageName) != null) {
intent.putExtra(Constants.KEY_IS_PLUGIN, true);
intent.putExtra(Constants.KEY_TARGET_PACKAGE, targetPackageName); //保留好真正要启动的Activity信息
intent.putExtra(Constants.KEY_TARGET_ACTIVITY, targetClassName);
dispatchStubActivity(intent);
}
}
private void dispatchStubActivity(Intent intent) {
//根据要启动的activity的启动模式、主题,去选择一个 符合条件的`占坑Activity`
String stubActivity = mStubActivityInfo.getStubActivity(targetClassName, launchMode, themeObj);
intent.setClassName(mContext, stubActivity); //把intent的启动目标设置为这个”占坑Activity“
}
```
即如果要启动的Activity是一个插件的Activity,那么就选择一个合适的"占坑Activity"。来作为真正要启动的对象,并在intent中保存真正要启动的插件Acitvity的信息。
好,到这里我们知道对于`插件Activity的启动`,通过hook`Instrumentation.execStartActivity()`,实际上向`ActivityManagerService`请求的启动的是一个`占坑的Activity`。
经过上面这些操作,`ActivityManagerService`做过一些列处理后,会让APP真正来启动这个`占坑Activity`:
```
//ActivityThread.java : 真正开始实例化Activity,并开始走生命周期相关方法
private Activity performLaunchActivity(ActivityClientRecord r, Intent customIntent) {
...
//实例化一个Activity
activity = mInstrumentation.newActivity(cl, component.getClassName(), r.intent);
...
}
```
这时候我们真的要去实例化这个"占坑Activity"吗?当然不会,我们要实例化的是"插件Activity", 所有`VirtualApk`hook了`Instrumentation.newActivity()`
```
@Override
public Activity newActivity(ClassLoader cl, String className, Intent intent) throws InstantiationException, IllegalAccessException, ClassNotFoundException {
try {
cl.loadClass(className);
} catch (ClassNotFoundException e) {
....
//这个 intent是否是插件的intent
ComponentName component = PluginUtil.getComponent(intent);
if (component == null) {//不是插件的intent,具体实例化逻辑,交给父类去处理
return newActivity(mBase.newActivity(cl, className, intent));
}
//拿到启动前保存的真正要启动的插件Activity的信息
String targetClassName = component.getClassName();
//使用插件的classloader来构造插件Activity
Activity activity = mParentInstrumentation.newActivity(plugin.getClassLoader(), targetClassName, intent);
activity.setIntent(intent);
// for 4.1+
Reflector.QuietReflector.with(activity).field("mResources").set(plugin.getResources());
return newActivity(activity); //这个方法其实是对已经实例化过的Activity做了一个缓存。
}
return newActivity(mBase.newActivity(cl, className, intent));
}
```
`cl.loadClass(className)`是要实例化`占坑Activity`,这里肯定是会抛类找不到异常的,因为对于`占坑Activity`,我们只是在manifest文件中做了声明,实际上并没有对应的类。所以对于插件Activity的启动会走到`catch`代码中。
这里有一个需要注意的点: 即加载插件的类使用的是`plugin.getClassLoader()`。那么可不可以直接使用宿主的ClassLoader呢?其实是可以的,在前面文章`插件APK解析`时,我们已经看到`VirtualApk`支持把插件类加载器的`pathList`合并到宿主的`pathList`中,
因此这里直接`mParentInstrumentation.newActivity(cl, targetClassName, intent)`也是可以的。
# 如何让一个插件Activity正常运行?
`VirtualApk`通过对`Instrumentation`的hook,成功启动了一个插件Acitivity。可是要知道的是这个Activtiy毕竟是个小黑孩。想要正常运行,还是需要插件框架来给予支持的。
## 资源
是的,首先就是资源, 插件Activity的资源是怎么设置的呢? 我们来看一下一个Activity的资源是怎么设置的(Android 8.0):
>在`ActivityThread.performLaunchActivity()`方法中,先来看一下为一个`Activity`设置Context的过程:
```
ContextImpl appContext = createBaseContextForActivity(r);
...
activity = mInstrumentation.newActivity(cl, component.getClassName(), r.intent);
...
activity.attach(appContext, this, getInstrumentation(), r.token,.....);
...
mInstrumentation.callActivityOnCreate(activity, r.state);
```
>在创建`ContextImpl`时就设置了`ContextImpl`的资源, 即Acitivity的资源:
```
static ContextImpl createAppContext(ActivityThread mainThread, LoadedApk packageInfo) {
ContextImpl context = new ContextImpl(null, mainThread, packageInfo, .....;
context.setResources(packageInfo.getResources());
return context;
}
```
即一个`Activity`的资源实际上来自`apk`资源,这是当然。但对于插件Activity的设置就有问题了。看`performLaunchActivity()`的执行流程,即`context`的资源设置的是app打包的时的资源。宿主app打出来的包,肯定不会包含插件的资源的。
因此`插件的Activity`现在它所拥有的资源是宿主的资源而不是插件的资源,因此,我们需要把`插件Activity`的资源换成插件的。那在哪一步换呢? `VirtualApk`是在`Instrumentation.callActivityOnCreate`换的:
```
public void callActivityOnCreate(Activity activity, Bundle icicle) {
injectActivity(activity);
mBase.callActivityOnCreate(activity, icicle);
}
```
```
protected void injectActivity(Activity activity) {
final Intent intent = activity.getIntent();
if (PluginUtil.isIntentFromPlugin(intent)) { //插件的intent
Context base = activity.getBaseContext();
LoadedPlugin plugin = this.mPluginManager.getLoadedPlugin(intent);
Reflector.with(base).field("mResources").set(plugin.getResources()); //把插件Activity的资源换成自己的。插件拿宿主的资源没什么用
Reflector reflector = Reflector.with(activity);
reflector.field("mBase").set(plugin.createPluginContext(activity.getBaseContext())); //把插件的 context 也换掉
reflector.field("mApplication").set(plugin.getApplication()); /
....
}
}
```
对于资源相关更详细的了解,你可以看一下这篇文章 : https://www.notion.so/pengchengdasf/VirtualAPK-1fce1a910c424937acde9528d2acd537
可以看到上面的代码不仅把插件的资源替换为了自己的,并且还为插件重新设置了`Context`。
## Context的替换
一个Activity在运行是离不开`Context`的, 它的`Context`也是一个连接点。比如我们会使用Activity的`Context`来获取一个`ContentResolver`、资源、Theme。所有我们需要对插件`Activity`的Context做一个hook。来方便我们对于插件`Activity`的特殊处理。
对于所有的插件`Activity`, 在`VirtualApk`中它们的Context为`PluginContext`:
```
class PluginContext extends ContextWrapper {
private final LoadedPlugin mPlugin;
public PluginContext(LoadedPlugin plugin) {
super(plugin.getPluginManager().getHostContext());
this.mPlugin = plugin;
}
.....
@Override
public ContentResolver getContentResolver() {
return new PluginContentResolver(getHostContext());
}
....
@Override
public Resources getResources() {
return this.mPlugin.getResources();
}
@Override
public AssetManager getAssets() {
return this.mPlugin.getAssets();
}
@Override
public Resources.Theme getTheme() {
return this.mPlugin.getTheme();
}
@Override
public void startActivity(Intent intent) {
ComponentsHandler componentsHandler = mPlugin.getPluginManager().getComponentsHandler();
componentsHandler.transformIntentToExplicitAsNeeded(intent);
super.startActivity(intent);
}
}
```
这里我只是列了一些重要的点:
1. 插件Activity的`Context`获取`Resources`、`Assets`、`Theme`都是特殊处理的
2. 插件Activity获取的`ContentResolver`也是被hook过的
3. ....
对于插件`Activity`的启动,本文就只看个大体流程和关键点,对于具体的细节可以去看`VirtualApk`源码。
我们用一张图来总结插件Activity的启动过程:
