Tujuan: Mengaplikasikan ObspyDMT untuk manajemen data seismologi
\n",
"
Keluaran: Peserta dapat mengunduh, mengolah, dan mengelola data seismologi
\n",
"
Sesi: 3
\n",
"
Waktu/Tempat: Sabtu, 27 Februari 2021/ Zoom Meeting
\n",
"
\n",
"
"
]
},
{
"cell_type": "markdown",
"id": "affiliated-formula",
"metadata": {},
"source": [
"## 1. Perkembangan Data Seismologi\n",
"\n",
"Sesi kedua kemarin kita mengolah data katalog gempa kemudian membuat visualisasi sederhana dari katalog tersebut. Katalog gempa bumi merupakan salah satu data seismologi. Data seismologi lain dapat berupa seismogram rekaman gempa dan informasi mengenai instrumen perekam gempa pada masing-masing stasiun perekam tersebut. Seiring majunya instrumentasi dan mendukungnya sarana telekomunikasi melalui internet, badan-badan misi perekaman data seismologi memberikan sarana untuk mengunduh masing-masing jenis data tersebut melalui berbagai macam metode yang didasari pada komunikasi internet.\n",
"\n",
"\n",
"\n",
"Gambar di atas adalah perkembangan jumlah data rekaman gempa komponen vertikal dan magnitudo gempa di atas 5 (Hosseini dan Sigloch, 2017). Garis biru putus-putus merupakan jumlah kejadian gempa bumi, garis biru merupakan jumlah rekaman gempanya, dan garis merah merupakan nilai kumulatif jumlah kejadian yang dikalikan dengan jumlah channel. Dari gambar di atas kita dapat melihat bahwa perkembangan jumlah rekaman (garis biru) sangat cepat dibanding jumlah kejadian gempa.\n",
"\n",
"Masing-masing badan-badan misi memiliki pusat data untuk mengunduh data dengan dua macam antarmuka komunikasi yaitu FSDN dan Arclink, pusat-pusat data tersebut adalah:\n",
"\n",
"sumber data| URL|\n",
"--------| -------- |\n",
"BGR | http://eida.bgr.de\n",
"EMSC | http://www.seismicportal.eu\n",
"ETH | http://eida.ethz.ch\n",
"GEONET | http://service.geonet.org.nz\n",
"GFZ | http://geofon.gfz-potsdam.de\n",
"INGV | http://webservices.rm.ingv.it\n",
"IPGP | http://eida.ipgp.fr\n",
"IRIS | http://service.iris.edu\n",
"ISC | http://isc-mirror.iris.washington.edu\n",
"KOERI | http://eida.koeri.boun.edu.tr\n",
"LMU | http://erde.geophysik.uni-muenchen.de\n",
"NCEDC | http://service.ncedc.org\n",
"NIEP | http://eida-sc3.infp.ro\n",
"NOA | http://eida.gein.noa.gr\n",
"ODC | http://www.orfeus-eu.org\n",
"ORFEUS | http://www.orfeus-eu.org\n",
"RESIF | http://ws.resif.fr\n",
"SCEDC | http://service.scedc.caltech.edu\n",
"USGS | http://earthquake.usgs.gov\n",
"USP | http://sismo.iag.usp.br\n",
"*Hosseini dan Sigloch (2017)*\n",
"\n",
"Melimpahnya sumber data ini membuat analisis seismologi menjadi lebih kaya dan komprehensif. Namun, hal tersebut juga memberikan masalah baru yaitu bagaimana mengunduh, mengelola, dan mengecek data apabila kita hendak menggunakan sumber data yang berbagai macam karena tentunya setiap sumber data memiliki format data yang berbeda. Masalah tersebut yang kemudian mendasari pembuatan perangkat lunak Obspy Data Management Tool (ObspyDMT). ObspyDMT dapat mengunduh, memproses, dan mengelola data seismologi mulai dari katalog, data rekaman, dan metadata rekaman serta stasiun dengan otomatis dan efektif."
]
},
{
"cell_type": "markdown",
"id": "convinced-aquatic",
"metadata": {},
"source": [
"## 2. Obspy Data Management Tool (ObspyDMT)\n",
"\n",
"ObspyDMT dikembangkan oleh Hosseini dan Sigloch (2017) menggunakan bahasa pemrograman Python dan dapat dijalankan pada sistem operasi Linux, MacOS, dan Windows. Program ini merupakan bagian dari Obspy (modul Python untuk seismologi) yang memiliki fungsi spesifik untuk mendownload, mengolah, dan mengelola data seismologi, beberapa fungsi untuk mengolah dan mengunduh data merupakan fungsi yang diimpor Obspy. ObspyDMT juga memanfaatkan `scipy`, `numpy`, `matplotlib`, dan `Basemap` untuk fungsionalitas yang lain sehingga juga merupakan dependensi dari paket ini. Daftar proses yang dapat dilakukan dari ObspyDMT adalah.\n",
"\n",
"1. Mengunduh meta data stasiun: berdasarkan waktu absolut atau relatif terhadap kejadian gempa, terhadap lokasi (dapat berupa kotak atau lingkaran), berdasarkan channel, dan parameter lain. Kita dapat memanfaatkan *wildcards* `*` untuk mempermudah penyaringan data.\n",
"2. Mengunduh meta data sumber gempa bumi: dari berbagai macam penyedia data (sumber data), yang didukung adalah: NEIC, Global CMT, IRIS DMC, NCEDC, USGS, INGV and ISC. Meta data yang dapat diunduh mulai dari informasi umum sumber gempa sampai informasi tensor momen.\n",
"3. Menampilkan plot metadata dengan perintah yang mudah yang berfungsi sebagai alat pengecekan/diagnostik\n",
"4. Mengunduh data rekaman gempa bumi (seismogram) berdasarkan kejadian gempa dan stasiun yang sebelumnya sudah diunduh pada proses (2) baik dengan protokol ArcLink atau FSDN.\n",
"5. Memanfaatkan paralelisasi dalam pengunduhan data sehingga dapat lebih cepat\n",
"6. Memperbarui (*update*) data yang sebelumnya kita unduh, data akan dikelola secara otomatis oleh ObspyDMT\n",
"7. Mengelola data secara otomatis dalam folder-folder yang sudah rapi\n",
"8. Memproses data berdasarkan fungsi yang dapat ditentukan sendiri oleh pengguna\n",
"9. Melakukan koreksi instrumen secara otomatis\n",
"10. Mengunduh seismogram sintetik sampai dengan 30 data untuk dibandingkan dengan data yang asli.\n",
"\n",
"\n",
"\n",
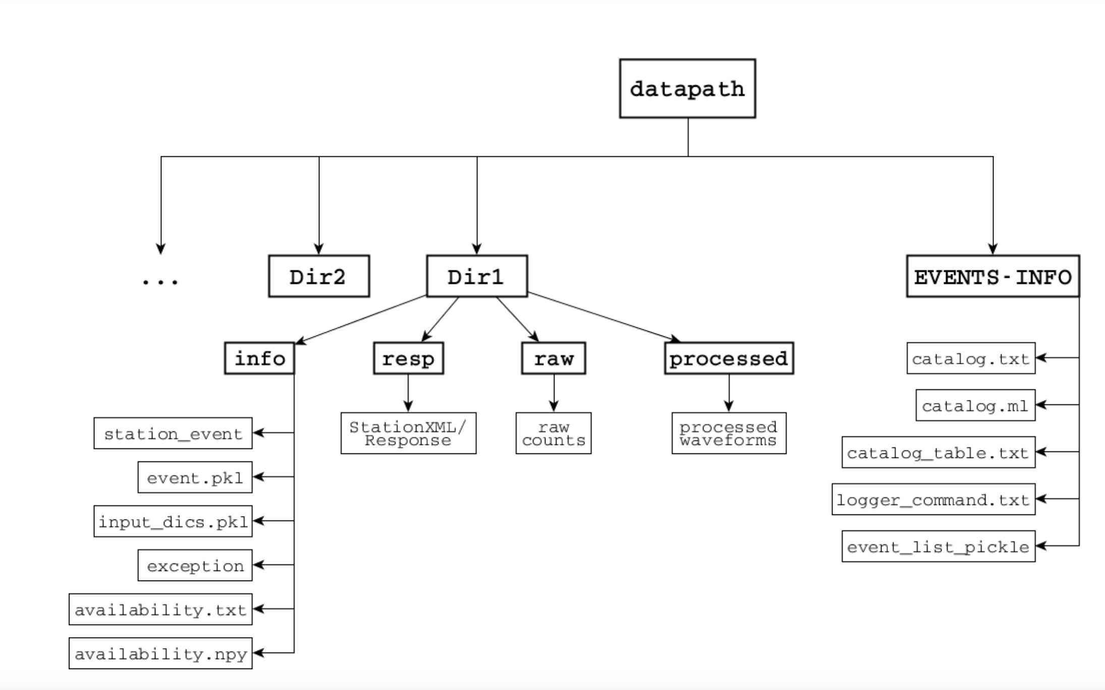
"Gambar di atas adalah struktur folder data yang kita unduh. `datapath` merupakan nama folder tempat kita menyimpan semua data kita, baik itu meta data ataupun data rekaman, setiap kita menjalankan proses obspyDMT kita harus mendefinisikan `datapath` ini, folder kemudian akan dibuat oleh ObspyDMT yang akan berisi berbagai macam data yang telah kita unduh. Misalkan kita ingin mengolah data untuk Indonesia, kita bisa memberikan nama folder adalah `indonesia_events`. Di dalam folder `indonesia_events` ini nantinya akan ada satu folder bernama `EVENTS-INFO` dan folder lain yang biasanya bernama `[tanggal]_[identita-sevent].a`. Data katalog akan tersimpan di folder `EVENTS-INFO` berbentuk data tabular bernama `catalog.txt` atau format lain seperti QuakeML (`catalog.ml`) dan format *pickle*. \n",
"\n",
"Data rekaman akan masuk ke masing-masing folder yang berformat `[tanggal]_[identitas-event].a`, contoh: `20210210_131955.a` untuk gempa yang terjadi pada 10 Februari 2021 dengan identitas 131955. Di dalam folder ini akan terdapat empat folder utama `info`, `resp`, `raw`, `processed`. `info` akan menyimpan informasi lokasi gempa dan stasiun, ketersediaan data, informasi input kita, serta informasi log dari setiap proses, `resp` akan menyimpan informasi respon istrumen (meta data instrumen/stasiun), `raw` akan menyimpan data rekaman yang asli, dan `processed` akan menyimpan data rekaman yang sudah diproses, salah satu prosesnya adalah koreksi instrumen."
]
},
{
"cell_type": "markdown",
"id": "flush-given",
"metadata": {},
"source": [
"## 3. Menginstal ObspyDMT\n",
"Paket ObspyDMT ini merupakan salah satu paket Python yang dapat sudah dilengkapi *command line interface* (CLI) sehingga sebenarnya pengguna tidak harus memiliki pengetahuan Python terlebih dahulu. Bagi yang lebih nyaman menjalankan kode di dalam lingkungan Python maka pengguna juga dapat menjalankannya sebagai paket yang bisa diimpor. Metode menjalankan program yang dibahas lengkap pada sesi ini adalah CLI.\n",
"\n",
"Instalasi ObspyDMT dapat dilakukan di *virtual environment* kemarin atau pada *virtual environment* yang baru, karena paket ini tidak tersedia di repositori Anaconda Cloud maka kita harus menginstall melalui `pip`. Hal ini yang menyebabkan tidak semua dependensi ikut terinstall sehingga kita harus melakukannya secara manual, di awali dengan menginstal `numpy`, `scipy`, dan `basemap`.\n",
"\n",
"```\n",
"conda install numpy scipy basemap\n",
"```\n",
"\n",
"Langkah dilanjutkan dengan menginstall `obspy` melalui kanal `conda-forge`:\n",
"\n",
"```\n",
"conda install -c conda-forge obspy\n",
"```\n",
"\n",
"Setalah semua dependensi terinstal kita selanjutnya dapat menginstall ObspyDMT dengan perintah:\n",
"\n",
"```\n",
"pip install obspydmt\n",
"```\n",
"\n",
"Instalasi akan berjalan cepat karena ukuran ObspyDMT kecil. Setelah proses instalasi selesai kita dapat mencoba mengetes dengan menuliskan perintah pada Anaconda Prompt kita:\n",
"\n",
"```\n",
"obspyDMT --check\n",
"```\n",
"\n",
"Sering terjadi *error* `cannot import 'dedent' from 'matplotlib.cbook'` pada Windows yang disebabkan karena versi `matplotlib` yang terlalu tinggi, `dedent` hanya ada pada `matplotlib` versi 3.2 ke bawah sehingga kita harus *mendowngrade* `matplotlib`. Proses *downgrade* bisa dilakukan baik di `conda` maupun `pip`, pada contoh ini kita akan menggunakan `pip`:\n",
"\n",
"```\n",
"pip install -U matplotlib==3.2\n",
"```\n",
"\n",
"Jalankan ObspyDMT lagi, jika berhasil maka akan muncul:\n",
"\n",
"```\n",
"--------------------------------------------------------------------------------\n",
"\t\t obspyDMT (obspy Data Management Tool)\n",
"\n",
"\tPython Toolbox for Retrieving, Processing and Management of\n",
"\t\t\tLarge Seismological Datasets\n",
"\n",
":copyright:\n",
"The ObsPy Development Team (devs@obspy.org)\n",
"\n",
"Developed by Kasra Hosseini\n",
"email: kasra.hosseinizad@earth.ox.ac.uk\n",
"\n",
":license:\n",
"GNU General Public License, Version 3\n",
"(http://www.gnu.org/licenses/gpl-3.0-standalone.html)\n",
"--------------------------------------------------------------------------------\n",
"```\n",
"\n",
"di bagian bawah akan tercetak versi-versi paket yang menjadi dependensi dari ObspyDMT:\n",
"\n",
"```\n",
"********************************\n",
"Check all the BASIC dependencies\n",
"********************************\n",
"\n",
"=================================\n",
"obspy ver: 1.2.2\n",
"numpy ver: 1.20.1\n",
"scipy ver: 1.6.0\n",
"matplotlib ver: 3.2.0\n",
"Basemap ver: 1.2.2+dev\n",
"=================================\n",
"```\n",
"\n",
"ObspyDMT bergantung pada lima modul lain yaitu `obspy`, `numpy`, `scipy`, `matplotlib`, dan `Basemap`, sehingga lima paket tersebut dapat kita sebut sebagai dependensi dari ObspyDMT.\n"
]
},
{
"cell_type": "markdown",
"id": "inner-tender",
"metadata": {},
"source": [
"## 4. Mode Kelola Meta Data Katalog (Metadata Sumber Gempa)\n",
"\n",
"### 4.1 Mengunduh Katalog\n",
"\n",
"Katalog dapat kita unduh secara otomatis dengan menggunakan parameter/*flag* `event_info` yang didahulu lokasi folder untuk menyimpan data `datapath` dan parameter lain untuk memfilter katalog yaitu:\n",
"\n",
"| *flag*/parameter | deskripsi | contoh |\n",
"| ----------- | ----------- | ----------- |\n",
"| `min_date` | waktu awal dalam `YYYY-MM-DD` | 2020-01-01 |\n",
"| `max_date` | waktu akhir dalam `YYYY-MM-DD` | 2020-01-31 |\n",
"| `min_depth` | kedalaman maksimum dalam km | 30.0 |\n",
"| `max_depth` | kedalaman minimum dalam km | 600.0 |\n",
"| `min_mag` | magnitudo minimum | 3.0 |\n",
"| `max_mag` | magnitudo maksimum | 7.0 |\n",
"| `mag_type` | jenis magnitudo | Mw |\n",
"| `event_rect` | batas kotak area gempa `` dalam derajat| 95/141/-6/11 |\n",
"| `event_circle` | batas lingkaran area gempa ` ///` dalam derajat| 120/0/1/5 |\n",
"\n",
"Contoh apabila kita ingin menyimpan file katalog yang kita unduh ke folder `katalog_dunia_neic` untuk magnitudo minimum 4,5 yang terjadi pada 2020-01-01 sampai 2020-04-30 dengan sumber katalog NEIC_USGS maka kita dapat menggunakan perintah:\n",
"\n",
"```\n",
"obspyDMT --datapath katalog_dunia_neic --min_mag 4.5 --min_date 2020-01-01 --max_date 2020-04-30 --event_catalog NEIC_USGS --event_info\n",
"```\n",
"\n",
"Setelah menjalankan perintah di atas di Anaconda Prompt maka akan muncul status pengunduhan data:\n",
"\n",
"```\n",
"obspyDMT primary mode: event_based\n",
"\n",
"\n",
"Event(s) are based on:\tNEIC_USGS\n",
"#Divisions: 4\n",
"1,2,3,\n",
"```\n",
"\n",
"Ringkasan data yang terunduh akan ditampilkan setelah proses selesai:\n",
"\n",
"```\n",
"#N LAT LON DEP DATETIME MAG AUTH EV_ID FLY \n",
"--------------------------------------------------------------------------------\n",
"1 -23.280 -66.610 195 2020-04-29T16:04:31 4.9 None 20200429_160431.a NAN\n",
"2 20.191 -74.158 10 2020-04-29T10:22:47 4.6 None 20200429_102247.a NAN\n",
"3 -24.270 -67.046 149 2020-04-29T05:37:16 5.4 None 20200429_053716.a NAN\n",
"..\n",
"440 51.202 -178.130 38 2020-01-01T15:05:57 4.8 None 20200101_150557.a NAN\n",
"441 -17.428 -172.504 10 2020-01-01T08:31:24 5.4 None 20200101_083124.a NAN\n",
"442 51.660 -176.691 54 2020-01-01T03:20:28 4.6 None 20200101_032028.a NAN\n",
"--------------------------------------------------------------------------------\n",
"\n",
"Number of events/intervals: 442\n",
"Time for retrieving and saving the event info: 0:00:41\n",
"```\n",
"\n",
"### 4.2 Mengeplot kejadian gempa\n",
"Data yang kita unduh akan masuk di folder `katalog_dunia_neic/EVENTS-INFO`, ada berbagai macam format data yang terunduh. Data yang sudah familiar dengan kita adalah data tabular yang tersimpan dalam file `catalog.txt`. Kita dapat mengeplot data katalog kita dengan menggunakan tambahan parameter `--local` yang menunjukkan proses lokal (tanpa mendownload data) dan parameter `--plot_ev` yang merupakan perintah untuk mengeplot *event* atau kejadian:\n",
"\n",
"```\n",
"obspydmt --datapath katalog_dunia_neic --local --plot_ev\n",
"```\n",
"\n",
"Peta seperti ini akan muncul dalam jendela baru:\n",
"\n",
"\n",
"\n",
"Dengan tambahan opsi (atau sering disebut sebagai `flag`) seperti tabel pada bagian 4.1 di atas kita dapat membuat lokasi spesifik yaitu di Indonesia dengan memasukkan nilai batas Indonesia dalam opsi `--event_rect` seperti pada contoh perintah di bawah ini (hasil download akan kita masukkan ke folder `katalog_indonesia_neic`):\n",
"\n",
"```\n",
"obspyDMT --datapath katalog_indonesia_neic --event_rect 95/141/-6/11 --min_mag 4.5 --min_date 2020-01-01 --max_date 2020-04-30 --event_catalog NEIC_USGS --event_info\n",
"```\n",
"\n",
"\n",
"\n",
"### 4.3 Mengeplot Seismisitas\n",
"\n",
"Informasi lebih mendetail mengenai seismisitas yang meliputi statistik kedalaman, statistik magnitudo, plot kejadian berdasarkan magnitudo dan kedalaman, serta plot dari mekanisme fokal dari katalog dapat kita buat memanfaatkan *flag* `plot_seismicity`. Perintah lengkapnya adalah seperti ini:\n",
"\n",
"```\n",
"obspydmt --datapath katalog_dunia_neic --local --plot_seismicity\n",
"```\n",
"\n",
"Akan ada empat gambar yang muncul setelah proses ini dijalankan:\n",
"1. Plot Seismisitas Berdasarkan Magnitudo dan Kedalaman\n",
"\n",
"2. Plot Seismisitas dengan Mekanisme Fokal\n",
"\n",
"\n",
"Pada plot di atas secara sekilas gempa-gempa hanya berupa titik dalam peta, apabila kita perbesar (*zoom*) maka kita dapat melihat mekanisme fokal dari masing-masing gempa:\n",
"\n",
"\n",
"3 dan 4: Histogram \n",
"\n"
]
},
{
"cell_type": "markdown",
"id": "therapeutic-luxembourg",
"metadata": {},
"source": [
"## 5. Mode Kelola Data Rekaman Gempa (*Event Based*)\n",
"### 5.1 Mengunduh Data Rekaman Gempa\n",
"\n",
"Jika pada langkah sebelumnya kita hanya mengunduh meta data dari kejadian gempabumi dengan format data katalog kejadian, pada mode *event based* kita akan mengunduh data rekaman tiap gempabumi yang memenuhi syarat yang kita berikan. Beberapa tambahan *flag* perlu kita tambahkan yang menjelaskan sumber download data dan informasi stasiun apa saja yang ingin kita download datanya, secara lebih lengkap kita dapat rinci parameter-parameter tersebut dalam tabel seperti di bawah ini:\n",
"\n",
"| *flag*/parameter | deskripsi | contoh |\n",
"| ----------- | ----------- | ----------- |\n",
"| `data_source` | Sumber download data rekaman gempa | IRIS |\n",
"| `net` | Kode jaringan stasiun yang digunakan |II|\n",
"| `sta` | Kode nama stasiun | KAPI |\n",
"| `loc` | Kode lokasi stasiun | 00 |\n",
"| `cha` | Channel yang akan diunduh | BHZ |\n",
"| `identity` | Identitas spesifik dengan format `NET.STA.LOC.CHA` | II.KAPI.00.BHZ\n",
"| `station_rect` | Kotak batas lokasi stasiun yang akan diunduh datanya, format: `` dalam derajat| 95/141/-6/11 |\n",
"| `station_circle` | Lingkaran batas lokasi stasiun yang akan diunduh datanya, format: ` ///` dalam derajat| 120/0/1/5 |\n",
"\n",
"Sebagai contoh pertama untuk *event mode*, kita akan mendownload data gempa untuk jangka waktu tahun 2021 yaitu (1 Januari-25 Februari) dengan magnitudo minimal adalah 7.0. Sumber data yang dipilih adalah `IRIS` dengan kode jaringan (`--net`) adalah `II` dan kode lokasi (`--loc`) adalah `00`, komponen yang akan diunduh adalah komponen `BHZ`. Panjang rekaman yang akan kita unduh adalah 1800 detik (`--offset`). Lama proses pengunduhan tergantung dari jumlah gempa dan stasiun yang masuk dalam syarat yang telah kita lakukan. Perintah yang diketikkan adalah:\n",
"\n",
"```\n",
"obspyDMT --datapath event_2021 --min_date 2021-01-01 --max_date 2021-02-25 --min_mag 7.0 --event_catalog NEIC_USGS --data_source IRIS --net \"II\" --loc \"00\" --cha \"BHZ\" --preset 100 --offset 1800\n",
"```\n",
"\n",
"Keterangan yang akan tercetak pada Anaconda Prompt adalah daftar event atau kejadian gempa yang memenuhi syarat yang kita berikan:\n",
"\n",
"```\n",
"obspyDMT primary mode: event_based\n",
"\n",
"\n",
"Event(s) are based on:\tNEIC_USGS\n",
"#Divisions: 1\n",
"1,\n",
"Assembling 2 xml files...\n",
"1,2,\n",
"cleaning up the temporary folder.\n",
"\n",
"3.575270993 sec to retrieve the event info form NEIC.\n",
"\n",
"#N LAT LON DEP DATETIME MAG AUTH EV_ID FLY \n",
"--------------------------------------------------------------------------------\n",
"1 37.745 141.749 50 2021-02-13T14:07:50 7.1 None 20210213_140750.a NAN\n",
"2 -23.054 171.601 10 2021-02-10T13:19:55 7.7 None 20210210_131955.a NAN\n",
"3 5.005 127.519 80 2021-01-21T12:23:04 7.0 None 20210121_122304.a NAN\n",
"--------------------------------------------------------------------------------\n",
"\n",
"Number of events/intervals: 3\n",
"```\n",
"\n",
"Setelah itu di bawah dari keterangan event akan ada keterangan capaian dari pengunduhan data dan pengunduhan file response.\n",
"\n",
"```\n",
"IRIS -- event: /Users/anangsahroni/Job/geohazardpy/obspyDMT/event_2021/20210213_140750.a\n",
"[1/3-1/43] -- IRIS -- saving waveform for: II.AAK.00.BHZ ---> DONE\n",
"[1/3-1/43] -- IRIS -- saving response for: II.AAK.00.BHZ ---> DONE\n",
"[1/3-2/43] -- IRIS -- saving waveform for: II.ABPO.00.BHZ ---> DONE\n",
"[1/3-2/43] -- IRIS -- saving response for: II.ABPO.00.BHZ ---> DONE\n",
"[1/3-3/43] -- IRIS -- saving waveform for: II.ALE.00.BHZ ---> DONE\n",
"[1/3-3/43] -- IRIS -- saving response for: II.ALE.00.BHZ ---> DONE\n",
"[1/3-4/43] -- IRIS -- saving waveform for: II.ARTI.00.BHZ ---> DONE\n",
"[1/3-4/43] -- IRIS -- saving response for: II.ARTI.00.BHZ ---> DONE\n",
"[1/3-6/43] -- IRIS -- saving waveform for: II.BFO.00.BHZ ---> DONE\n",
"[1/3-6/43] -- IRIS -- saving response for: II.BFO.00.BHZ ---> DONE\n",
"[1/3-7/43] -- IRIS -- saving waveform for: II.BORG.00.BHZ ---> DONE\n",
"[1/3-7/43] -- IRIS -- saving response for: II.BORG.00.BHZ ---> DONE\n",
"[1/3-9/43] -- IRIS -- saving waveform for: II.CMLA.00.BHZ ---> DONE\n",
"```\n",
"\n",
"### 5.2 Mengeplot Titik Episenter, Stasiun, dan Garis Episentral\n",
"Saat proses sudah selesai kita dapat mengeplot episenter gempa (`plot_ev`), lokasi stasiun (`plot_sta`), dan garis penjalaran dari episenter gempa ke stasiun (`plot_ray`) dengan perintah:\n",
"\n",
"```\n",
"obspyDMT --datapath event_2021 --local --plot_sta --plot_ev --plot_ray\n",
"```\n",
"\n",
"Akan muncul jendela plotting dengan gambar:\n",
"\n",
"\n",
"\n",
"### 5.3 Mengeplot Data Rekaman Berdasarkan Jarak\n",
"\n",
"Data rekaman yang sudah kita unduh dapat kita plot berdasarkan jarak (dalam derajat) menggunakan *flag* `--plot_waveform` seperti contohnya:\n",
"\n",
"```\n",
"obspyDMT --datapath event_2021 --local --plot_waveform\n",
"```\n",
"\n",
"Hasil dari perintah di atas adalah gambar yang menunjukkan rekaman gempa berdasarkan jarak seperti pada gambar di bawah ini:\n",
"\n",
"\n",
"\n",
"### 5.4 Memperbarui Data Rekaman\n",
"\n",
"Terkadang kita perlu memperbarui data rekaman, misalkan ada data yang rusak dan ingin kita unduh ulang atau kita ingin menambah data baik dengan gempa yang lain, waktu yang lain, atau stasiun yang lain. Pada contoh ini kita akan memperbarui data dengan menambah data rekaman dari stasiun-stasiun yang memiliki awalan kode `G` yang dikelola oleh `IPGP`. Perintah untuk mengupdate ini tidak berbeda dengan perintah untuk mengunduh data seperti di atas hanya saja pada proses download ini ada parameter lain yang kita ubah, disini kita mengubah `--data_source` ke `IPGP` dan mengubah nama stasiun menjadi `G*` untuk memilih stasiun yang kodenya diawali dengan huruf G:\n",
"\n",
"```\n",
"obspyDMT --datapath event_2021 --min_date 2021-01-01 --max_date 2021-02-25 --min_mag 7.0 --event_catalog NEIC_USGS --data_source IPGP --net \"G*\" --loc \"00\" --cha \"BHZ\" --preset 100 --offset 1800\n",
"```\n",
"\n",
"Plot pada peta memperlihatkan bahwa stasiun semakin banyak dan garis menjadi semakin padat:\n",
"\n",
"Dari plot *waveform* kita juga dapat mengamati bahwa ada tambahan data:\n",
"\n",
"\n",
"Setelah diperbarui dengan jumlah rekaman dan stasiun yang lebih banyak maka fase-fase gelombangnya juga lebih terlihat secara visual.\n",
"\n",
"### 5.5 Memilih Lokasi Gempa dan Stasiun Secara Spesifik\n",
"\n",
"Apabila pada contoh di atas kita memilih lokasi gempa dan stasiun rekaman di seluruh dunia, pada contoh ini kita akan mendownload data rekaman untuk gempa yang terjadi di waktu dan lokasi tertentu yang terekam di stasiun tertentu. Gempa yang akan kita gunakan adalah gempa di sekitar Mamuju sehingga pada pilihan `--event_rect` kita memberikan nilai parameter . Parameter tambahan yang kita masukkan adalah `min_epi` dan `max_epi` yang masing-masing menjelaskan jarak minimum stasiun dengan sumber gempa dan jarak maksimum stasiun dari sumber gempa. Data gempa mamuju ini akan kita simpan pada folder `event_mamuju` sehingga pada parameter `datapath` kita jangan lupa mengganti menjadi `event_mamuju` agar rekaman kita tadi yang berada di `event_2021` tidak tertumpuk.\n",
"\n",
"```\n",
"obspyDMT --datapath event_mamuju --min_mag 6.0 --min_date 2021-01-14 --max_date 2021-01-15 --event_rect 118.5/119.2/-3.25/-2.65 --event_catalog NEIC_USGS --data_source IRIS --min_epi 30 --max_epi 40 --cha BHZ\n",
"```\n",
"\n",
"Seperti biasa kita akan melihat plot stasiun, episenter, dan garis episentral dengan:\n",
"\n",
"```\n",
"obspyDMT --datapath event_mamuju --local --plot_sta --plot_ev --plot_ray\n",
"```\n",
"\n",
"\n",
"\n",
"Dapat kita lihat pada gambar di atas bahwa stasiun-stasiun rekaman yang digunakan hanya yang berada pada jangkauan jarak 30-40 derajat.\n",
"\n",
"Data rekaman dari stasiun-stasiun tersebut adalah:\n",
"\n",
""
]
},
{
"cell_type": "markdown",
"id": "fundamental-ukraine",
"metadata": {},
"source": [
"## 6. Melakukan Koreksi Instrumen\n",
"\n",
"ObspyDMT juga memberikan fitur untuk melakukan koreksi instrumen dari data rekaman. Koreksi instrumen adalah proses yang berguna untuk menghilangkan efek instrumen pada hasil rekaman. Sebenarnya data rekaman yang kita dapatkan sedikit terdistorsi efek fungsi tanggap frekuensi dari seismometer yang tidak datar di sepanjang frekuensi rekaman sehingga koreksi perlu kita lakukan untuk mendapatkan gerakan tanah yang sesungguhnya. Perintah untuk melakukan koreksi instrumen sama dengan perintah untuk mengunduh data dengan menambahkan *flag* `--instrument_correction` di belakang perintah. Perintah dapat diikuti lagi dengan *flag* `--corr_unit ` untuk memilih unit keluaran hasil koreksi, secara default akan terpilih `DIS` yaitu *displacement*. Kita akan mengunduh data lagi untuk gempa Mamuju dan stasiun perekam dengan azimuth 0-45 derajat.\n",
"Mengunduh data mentah:\n",
"```\n",
"obspyDMT --datapath data_mamuju_az45 --min_mag 6.0 --min_date 2021-01-14 --max_date 2021-01-15 --event_rect 118.5/119.2/-3.25/-2.65 --event_catalog NEIC_USGS --data_source IRIS --min_epi 30 --max_epi 40 --min_azi 0 --max_azi 45 --cha BHZ\n",
"```\n",
"\n",
"Mengeplot peta untuk stasiun dan episenter gempa bumi:\n",
"\n",
"```\n",
"obspyDMT --datapath data_mamuju_az45 --local --plot_sta --plot_ev --plot_ray\n",
"```\n",
"\n",
"\n",
"\n",
"Melakukan koreksi instrumen, kita menambahkan *flag* `--local` karena tidak mengunduh data (*offline*/lokal) kemudian diikuti *flag* `--instrument_correction:\n",
"```\n",
"obspyDMT --datapath data_mamuju_az45 --local --instrument_correction\n",
"```\n",
"\n",
"Setelah proses selesai kita dapat melihat hasil rekaman yang sudah dikoreksi dengan memanfaatkan *flag* `--plot_waveform` dengan menambah flag `--plot_dir` yang diikuti dengan `processed` sebagai folder penyimpanan hasil koreksi:\n",
"\n",
"```\n",
"obspyDMT --datapath data_mamuju_az45 --local --plot_waveform --plot_dir processed\n",
"```\n",
"\n",
"Rekaman yang telah dikoreksi:\n",
"\n",
"\n",
"Rekaman asli:\n",
"\n",
"\n",
"Pada rekaman yang telah dikoreksi terdapat fitur-fitur yang tidak biasa, rekaman yang rusak di sekitar 37,8 derajat menjadi seperti sinyal periodik (tetap rusak) sedangkan rekaman di bawahnya yang kurang bagus sebelum dikoreksi kini sudah lebih baik dan bisa digunakan untuk analisis. Kenampakan lain terjadi pada rekaman dengan jarak terjauh dimana terbentuk semacam sinyal dengan frekuensi rendah sebelum dan sepanjang terjadinya gempa bumi. Proses koreksi instrumen memang seringkali akan mengamplifikasi amplitudo dari gelombang dengan frekuensi rendah, terutama jika fungsi tanggap frekuensinya yang cenderung juga rendah (grafik turun) pada frekuensi rendah tersebut. Pengguna dapat mengaplikasikan *pre filtering* terlebih dahulu sebelum koreksi instrumen dengan tambahan *flag* `--pre_filt (f1,f2,f3,f4)` sebagai filter *bandpass*, terkhusus pada data rekaman yang bermasalah dan tergantung tipe instrumennya."
]
},
{
"cell_type": "markdown",
"id": "opened-solomon",
"metadata": {},
"source": [
"## 7. Membuat Seismogram Sintetik\n",
"\n",
"Seismogram sintetik dari kejadian gempa dapat kita simulasikan dengan menambah *flag* `--syngine` dan `--syngine_bg_model` karena kita memanfaatkan [Syngine](http://ds.iris.edu/ds/products/syngine/), parameter kemudian diikuti dengan model kecepatan yaitu `iasp91_2s` (opsi model lain dapat dilihat di laman Syngine) sehingga perintah lengkapnya menjadi:\n",
"\n",
"```\n",
"obspyDMT --datapath data_mamuju_az45 --min_mag 6.0 --min_date 2021-01-14 --max_date 2021-01-15 --event_rect 118.5/119.2/-3.25/-2.65 --event_catalog NEIC_USGS --data_source IRIS --min_epi 30 --max_epi 40 --min_azi 0 --max_azi 45 --cha BHZ --instrument_correction --syngine --syngine_bg_model iasp91_2s\n",
"```\n",
"\n",
"Sintetik seismogram kemudian dapat kita plot dengan memilih *flag* `--output_dir` yaitu `syngine_iasp91_2s`:\n",
"\n",
"```\n",
"obspyDMT --datapath data_mamuju_az45 --local --plot_waveform --plot_dir syngine_iasp91_2s\n",
"```\n",
"\n",
"\n"
]
},
{
"cell_type": "markdown",
"id": "sufficient-diary",
"metadata": {},
"source": [
"## 8. Mengunduh Data Kontinyu (Mode *Continuous*)\n",
"\n",
"Kegunaan ObspyDMT yang tidak kalah penting yaitu untuk mengunduh data secara kontinyu, jika sebelumnya pada mode *event* kita mengunduh data rekaman gempa tertentu, pada mode *continuous* ini kita dapat mengunduh data pada waktu yang bebas, baik itu terjadi gempa atau tidak. Data rekaman saat tidak terjadi gempa ini sering dimanfaatkan untuk beberapa keperluan seperti analisis derau untuk melihat mobilitas saat *lockdown* Covid19 atau membuat citra bawah permukaan dengan korelasi *ambient noise*.\n",
"\n",
"Data Meramex (Bohm et al, 2005) akan coba kita unduh, sebelumnya peserta dapat mengakses ([GFZ](https://geofon.gfz-potsdam.de/waveform/archive/network.php?ncode=Z6&year=2004)) untuk melihat ketersediaan datanya. Kita akan mengunduh rekaman pada stasiun `BH2` dan komponen `*Z` yang berlangsung dari 1 Juli sampai 3 Juli 2004. Perintah untuk mengunduhdidahului dengan *flag* `--continuous`.\n",
"\n",
"```\n",
"obspyDMT --continuous --datapath meramex_bh12 --min_date 2004-07-01 --max_date 2004-07-3 --sta BH2 --cha *Z --data_source GFZ \n",
"```\n",
"\n",
"Untuk melihat datanya kita dapat memanfaatkan `obspy`:"
]
},
{
"cell_type": "code",
"execution_count": 4,
"id": "democratic-deadline",
"metadata": {},
"outputs": [
{
"data": {
"image/png": "iVBORw0KGgoAAAANSUhEUgAAAwQAAADtCAYAAAABWLI1AAAAOXRFWHRTb2Z0d2FyZQBNYXRwbG90bGliIHZlcnNpb24zLjMuNCwgaHR0cHM6Ly9tYXRwbG90bGliLm9yZy8QVMy6AAAACXBIWXMAAA9hAAAPYQGoP6dpAABNS0lEQVR4nO3deXxU9fX/8dcJS0gIoCxq2cQFbEVxobijqFTrDlqpWlFrrVXrt1Vr3a0bFX/Wqm2tta6o4FK1VOsuVkAQKyoIgrJYZRUFSQghZD+/P+bOeDOZmSRkwkyS9/Px+Dwycz/3fu65c2/m3jOfu5i7IyIiIiIibVNOpgMQEREREZHMUUIgIiIiItKGKSEQEREREWnDlBCIiIiIiLRhSghERERERNowJQQiIiIiIm2YEgIRERERkTZMCYGIiIiISBumhEBEREREpA1TQiAiIiIi0oYpIRBpwcws18weNrPlZlZsZu+a2YFx41xlZmvNbL2Z3W5mFqobZmbzzKzUzKaZ2Y4J5jHAzDab2YP1xJK0LTNbYGYloVJtZn9J0dYuZjYzaOtDM9srVHdo0H6JmU0NDR8ear/UzGpC7xc0oN0cM7vbzIrM7Cszu7Se5T3GzJaa2SYze97Mtg3V9TKzl4K6RWZ2ZD1tNWkdpYOZnRN8JsVmtszMroqrT7V+88xsopltDLbF05PM4xUzq6onjqRtmdk1cdtRmZltTNFW0nVqZgeY2ZtmVhjUPWJmXYO68Dw8WI/R9/3rW97gs1wZfJaPmFnHFDGmZZs0s/Zm9qyZrQhiHhBX38/MXgza+tzMxiRrK67N+Wa2NG54/GdyTX1tiUiWc3cVFZUWWoDOwO+A/kQS/NOAdUBBUH8ssALYBdgBmA/8LKjLDerOAzoBvwfeTjCPycBM4MEUcTSordC4hcCIFO29B9wUtHUh8D+gfVD3feAnwBXA1CTTHwB80ch2LwLmAtsBA4FVwJFJ2t8OKAo+33zgUeDxUP0/gIeCuhOBb4DuSdpq8jpK07Z0AXAQ0AEYAHwKnNGQOIDbgVeBrsFnXwjsFtf+KGAGUFVPHPW2FRr3b8CEFG0lXafAD4GTgQKgC/AscH+CNsqAAQ2NEdgzeD8M6AZMAW7Zwm29Mdtke+DXwIFJYp4G3BGs332AtcB361kXlwTrbGnccAf6Nsd2qKKikpmS8QBUVFTSW4DVwNDg9ZPAdaG6c4Bpweujwzt6IgevpcBOoWFHA/8CbiR1QlBvW6G6HwHLAEvS1m5ACZAbGvYFcHjceKfRiISgvnaBWcCZobobgUeTtP8LYEro/U7BQVhecIBZET5gAqYCP03SVpPWUTNuR7cCf2lIHMCXwCGh+gnATaH3nYCPgUOoPyFI2VZoeEciiVbCA+QtWKdHAfMTDE90cJ00RmB8+H8FGAEs25JtvTHxp4o52CZrgK6hYQ8A41K0sT2wEDgOJQQqKq2+6JQhkVbEzAYC3YFoF//uwLzQKPOBwYnq3L0U+CxaH5zm8AfgNw2Ydcq24owFJrq7p2hrsbuXJ4l7S9XXbqrPiuBUi0MSjevunwOVRH7lHwiUuPvKRG2Z2SFmVhQX1xato2Z2KLCgvjiCU6V2IMVnB1wFPAWEP5M6GthW1HFEkpK3UjSZcp3GCS9vU2JMNM/+ZlYQTP9i6HSsdG6TKcMOlfCwVNvR/yOSFG5KUv+ema0yswlm1qMBMYhIFlNCINJKmFkeMBEY7+4bgsEFQHFotOJgWKK6+PrLgJfd/bMGzL6+tqIx9gCOAR5valtboL52U31WuPs27j6jAW2lnI+7z3D3bVLE1Zh11CzM7DIiieWjDYgjGsvGBHUE57KPIXK6Sn1SthVnLDDJ3WvqaS/pOo2yyHU3FwE3pyHGRPOMTefux7v7bUnGbUhbybbJpNx9I5HT/m60yHVH3yfSU9c50fjB5zEQmJSkyUOBHYG9ifQWTagvBhHJbkoIRFoBM+sAPEOkZyB8UFNC5DznqK7BsER1sXoz6wOcC4xLMr/wRcL9U7UVN+w0YK67fxpq65VQW8Mb0VZj1dduqs+qMW01Nv4tWkdJ2opJ8Lk2iJn9BLgUOM7dNzcgjmgsXZLEeBdwvbuXJZhX+CLhaxrQVnS67kR6CB4Lxx1q674kcSdqazCR62TGuvvC+BgTqC/GRPMMTxffVrq2yfr8hMhB/krgr0Q+uzo9NmaWA/wZuCRZL567v+3ule6+FvgVcKyZddrCuEQkCyghEGnhgh3440TO6z07bie+kMhFjlF78O1pEbXqgh6GXYL6YUA/YKmZrQEuB84wsykA7j7Y3QuCsryetsLGEtc74O7HhNp6O2hroJnlJol7S9XXbqrPKlFb4eUdQORizc+AJUBBkFQ1uq1UMaX4XOtI8LnWy8xOAv4I/DA4DSphjOE43L0QWJNiGUYAfw22o9lAOzNbY2aD3f3WUIy3NqCtqDHAx+EDeHefFGrrgkRxx7dlZrsArwGXuftL9X5AkfnUF2OieS5390QH8uncJuuLe1nQO9HL3fcHehK5oDleV2Bf4N/BOvsnMCBYZ/HJC0SuTYDapyOJSEuT6YsYVFRUmlaIXBw4DeiUoO44YDmwM5GLBD+i9h1sVhLpCcgl0hvwdqhuh1C5g8jpAz2SxJC0rdA4A4lcbNuzAcv0HnBD0Nb51L7zSg6Ri1THAtOD1x3ipk91l6Fk7f4SmAP0AnYNlqe+uwz9kMgpE49Q+y5DzwAPErnI+HhS32Voi9ZRM2xHRxK5Q9V+jV2/RK41eYXIr+b7Aev59q4724W2o2FAVfC6fZI4krYVGmcm8OsGLFPSdQr0BT4HLqqnjUQXFada3j2D90OJ3GXodeq/y1CTt8nQeuoUxLwboe8EItcjFATjjCWSvOYmaMOo/b9/cvA57cC31x3sBbQDtgWeAF5tjm1SRUVl65WMB6CiorLlhch5vA5s5tvTN0qA4aFxrg4O9AqJ3C7RQnXDiFy0uJnIwfWOSeZzIynuMtSQtoicyvRCA5dr1+Cgb3NwQLR3qG5EsMzhMiFu+mQJQap2c4C7iRzof03kV+PwtPGf67HBQVUp8AKwbaiuF/ByULcYGBmqG07kouNw201eR2nYlt4icrAe3o7ua0gcRBKfScE0KwhuV5pgHgOo/y5DKdsikjhVANs1YJmSrlMiB+Eet7wLErSRKCGoL8ZziNwidCOR8+vDdxF6BbimmbbJL4j73wjVXU4kMS0B3iCUZBG5bXEJ0D/B8o+g9h2mjgi26U1Eekoeb8i6UFFRye5i7slu9CEiIiIiIq2driEQEREREWnDlBCIiIiIiLRhSghERERERNowJQQiIiIiIm2YEgIRERERkTZMCYGIiIiISBumhEBEREREpA1TQiAiIiIi0oYpIRARERERacOUEIiIiIiItGFKCERERERE2jAlBCIiIiIibZgSAhERERGRNkwJgYiIiIhIG6aEQERERESkDVNCICIiIiLShikhEBERERFpw5QQiIiIiIi0YUoIRERERETaMCUEIiIiIiJtmBICEREREZE2TAmBiIiIiEgbpoRARERERKQNU0IgIiIiItKGKSEQEREREWnDlBCIiIiIiLRhSghERERERNowJQQiIiIiIm2YEgIRERERkTZMCYGIiIiISBumhEBEREREpA1TQiAiIiIi0oa1z3QA2cDMDOgNbMx0LCIiIiIigS7Aanf35pyJEoKI3sDKTAchIiIiIhKnL7CqOWeghCBiI8CKFSvo2rVrpmMRERERkTauuLiYfv36wVY4g0UJQUjXrl2VEIiIiIhIm6KEYAt9/vnnfPLJJ1RWVmY6lBYlNzeXIUOG0Lt370yHIiIiIiIoIWi04uJiLrvsMubOnZvpUFq0ww47jPHjx9OxY8dMhyIiIiLSpjVLQmBmg4G/AXsTuVj3InefGtSdA4wDugLPAb9w94qgbhfgMWAf4FPgp+7+UVCXA9wJnAOUA7e5+12heR4D/AX4DjAFOMfdC9O9bDfddBP/+9//uP322znwwAPJy8tL9yxaLXdn06ZNvPXWW9x2223cfffdXHHFFZkOS0RERKRNS/tzCMysA/A88CywLfAr4Fkz62FmewJ3AaOBfkG5PjT5k0QO5rsDDwCTzSyatFwAjAAGAYcAl5vZkcE8twum/RXQCygC/pzuZSsuLmbGjBlccMEFHHHEEUoGGsnMKCgo4IQTTuD000/n1Vdfpbq6OtNhiTTI2rVrGTJkCHfeeWemQxEREUmr5ngw2W7Atu7+Z3evdvcpwBwiScAZwHPuPtvdNxDpKTgLwMx2A3YHbnX3Mnf/WxDf8KDdscAd7v61uy8hkjCcFdSNBt5395fdvRS4ETjVzBIesZtZrpl1jRYi93it18qVK6murmbIkCGN/Egk3pAhQyguLqaoqCjToYg0yK233sr8+fP5zW9+k+lQRERE0qq5nlRsCd4PJnLAPy80fD7Q38wKgrrF7l4eVz84eJ1o2oR17v45UAnskiS+q4ENodKgZxBEf83u0KFDQ0aXFKKfYVVVVYYjEWmYioqKTIcgIiLSLJojIVgEFJnZZWbWwcx+CBwGdAYKgOLQuNHXBQnqovUFoXHip01WF18fbzzQLVT61r9YiU2aNImCgoJaJT8/HzNj+vTpVFVV8dvf/pbtt9+ebt26cfjhhydta8CAAeTn51NQUECPHj0YM2YMhYWFtepnzJhRa5obb7yR8847D4BFixZxwgkn0KtXL3r27MnJJ5/M6tWrG7QcU6dOZdddd00YU3Se4XlFffHFF7RvHzmr6+23367zWRQUFGBmPPbYYw2KQyRbtWvXLtMhiIiINIu0JwTuXgmMAk4C1gCXAk8T+RW+hMjFxFHR1yUJ6qL1JaFx4qdNVhdfHx9jubsXRwtNeODDT37yE0pKSmqVc889l+HDh3PwwQdz9dVXs3LlShYsWMD69eu54447Urb3+uuvU1JSwvLly6moqOCWW25pcCwbNmzg5JNPZvHixaxatYq+fftyzjnnbOmiNdrw4cPrfBY33ngjgwYN4uSTT95qcYg0ByUEIiLSWjXLXYbcfR6RXgEAzOwdYCKQB+wZGnUPYLm7l5jZQmCgmeWGThvag8idhQAWBtPOC9UtCNX9KDS/AUAH4LM0LlaD/POf/+Tpp59m7ty5bNiwgQkTJvDZZ5/FHng2dOjQBrXTuXNnTjzxRJ555pkGz3u//fZjv/32i72/+OKLGzy/5vDf//6Xm2++OdZzINKS5eQ01xmWIiIimdUsezgzG2Jmncws38x+C+S4+6vAE8ApZjbUzLoB1xK5zSjuvgj4BLgquOj3fMCBt4NmJxK5s1AvM9sV+Hl0WmAyMMzMfmhm+cANwDPuvrk5li+ZL774gvPOO48JEybQp08f5s+fzw477MANN9xAz549GTJkCC+88EKD2iouLuZf//oX+++//xbHM336dAYPHlz/iM2gqKiI0047jdtuu4299torIzGIpJN6CEREpLVqrgeT/TQoOcAbRE4hwt3nm9llwAt8+xyCcaHpzgAeBa4i8hyCk909etXp34CBwBKggshzCN4M2v3azM4A/sq3zyE4u5mWLaHKykpOO+00zj33XI477jgAVq1axccff8wpp5zC6tWrmTVrFieccAJz5sxhl10SX+98zDHH0K5dOzZu3MjAgQN54IEHEtZHlZWVceaZZ9ZpZ+nSpVxzzTU89dRTDV6Gzz//nG222abWsOLi2pdmPP744zz77LOx9zU1NQnb+tnPfsbQoUO56KKLGjx/kWymhEBERFqrZukhcPdL3X0bd+/q7qe4+5pQ3QR37+PuXdz9nPBdhdx9qbsf7O557r6Pu88N1dW4+yVBu9u5+51x83zZ3Xdx93x3P7E5HkqWyjXXXIO7M378+NiwvLw8OnTowHXXXUfHjh057LDDOOyww5gyZUrSdl555RWKioooLS1l1KhRseQivj5arrrqqjptrF69mqOOOopbbrmFI444osHLsNNOO9Vqu6ioiP79+9caZ+zYsbXq582bV6edv/71r3z44Yc8+OCDDZ63SLZTQiAiIq2VTopNg5dffpmHHnqIp556qtYtSffYY48645rF35E1sdzcXMaOHcsHH3zAunXrGhzLunXrGDlyJOeffz6/+MUvGjxdusydO5err76ap59+uk5vg0hLpmsIRESktdIerolWrVrF2WefzQMPPMBOO+1Uq27gwIEMGzaM8ePHU1VVxcyZM5k2bRpHHnlkve1WVlbyxBNPsN1229GjR48GxVJcXMzRRx/N8ccfn7DnoLmVlJQwZswYbrjhhloXN4u0BuohEBGR1koJQRM99NBDrFu3jrPPPrvO/fcnTZrEk08+ydSpU9lmm20477zzeOyxx2L3+7/11ls55phjarV31FFHUVBQQM+ePXnrrbf417/+1eBehcmTJ/Phhx9y77331ooj6oILLuCCCy6IvR88eDCTJk1Kw6cQ8c9//pMlS5Zwww031Pksbr311rTNRyQTlBCIiEhrZe6e6Rgyzsy6Ahs2bNgQuz1oIvPnz+enP/0pTz/9dNKLgqVhZs2axf/93//x0ksvsf3222c6HJF6jR8/nmuuuQYAfW+KiEhzKy4uplu3bgDdgudmNRv1EIiINICuIRARkdZKe7gtoF8Hm06fobQ0OmVIRERaKyUEjdC5c2cA1q9fn+FIWr7CwshdYaOfqUi2U0IgIiKtlRKCRhgwYAC9evXi3//+t37hboLq6mpefPFFdt9991oXPYtkMyUEIiLSWjXXk4pbpZycHH7xi18wbtw4Vq9ezYEHHkheXl6mw2ox3J2SkhKmT5/O0qVLueOOOzIdkkiDKSEQEZHWSglBI40aNYpu3boxefJknnrqKSorKzMdUouSm5vLXnvtxSWXXKJnFUiLoouKRUSktVJCsAUOP/xwDj/88EyHISJbkXoIRESktdJPXiIiDaCEQEREWislBCIiDRBOCGpqajIYiYiISHopIRARaYDwNQRKCEREpDVRQiAi0gDhHoLq6uoMRiIiIpJezZoQmNkVZrbCzDaa2Rwz6xIMv8rM1prZejO73cwsNM0wM5tnZqVmNs3MdgzV5ZnZxKC95WZ2etz8zjGzlWZWbGaPmFnH5lw+EWk7lBCIiEhr1WwJgZn9EvghcDDQFTgbqDCzY4FfAgcAuwPHAOcG0+QC/wT+DHQHZgATQ83eBPQE+gBjgHvNbLdg2j2Bu4DRQL+gXN9cyycibYsSAhERaa2aJSEws3bAtcDP3X25R8xz93JgLPB3d//M3dcAfwTOCiYdAZS7+4PuXgb8HhhqZjsF9WOBce5e7O7vAs8DZwR1ZwDPuftsd98AjAu1Gx9frpl1jRagS7o/AxFpXXRRsYiItFbN1UPQF8gHfmRmX5nZIjP7eVC3OzAvNO58YHCiOncvBT4DBpvZtsAODZ02qOtvZgUJ4rsa2BAqKxu9hCLSpoQvKlYPgYiItCbN9WCyPkA3YBAwABgIvGlmnwIFQHFo3OJgGAnqwvXRcTY2cNri0PCSuDbHA3eG3ndBSYGIpKBThkREpLVqroRgc/D3ZnffDMwzs6eAY4kcnHcNjduVbw/Y4+vC9dFxuvDtwX6qabuGhtcSnLpUHn0fuqZZRCSh8PeEEgIREWlNmuuUocVABeChYdHXC4E9Q8P3ABYkqjOzPGAXYIG7FwJrGjptULfc3eskBCIiTaFrCEREpDVploTA3TcBzwLXBhfwfg/4MfAykbsG/cLMdjaz7YHLgMeCSacCeWZ2bnDHoWuBD9z986B+InCdmXUxs/2Ak4AngrongFPMbKiZdQumjbYrIpI26iEQEZHWpDmfQ/BLIrcIXUckEbje3d9295eAvwHvAZ8CrwEPQ+xUntHAJUARcChwZqjN3wHrgS+B54CL3X1RMO18IsnFC0SuB1hN5E5DIiJppYRARERak+a6hgB3LwJOSVI3nsiFvYnqZgNDktRtBn6SYp4TgAmNi1REpHGUEIiISGvSrE8qFhFpjZQQiIhIa6KEQESkkXRRsYiItCZKCEREGkk9BCIi0pooIcgy7s6mTZsyHYaIpKCEQEREWhMlBFnmxz/+MQUFBSxatCjToYhISFlZWey1EgIREWlNlBBkmWeeeQaAv/zlLxmORESiNm7cyKmnnhp7r2sIRESkNVFCkKUqKyszHYKIBKZPn17rvXoIRESkNVFCkKWqqqoyHYKIBHJyan9VKiEQEZHWRAlBllJCIJI9lBCIiEi6PP/881xzzTVZdfppsz2pWJpGpwyJZA8lBCIiki6jRo0CYN999+VHP/pRZoMJqIcgS6mHQCR7tGvXrtb7bPpVR0REWqZly5ZlOoQYJQRZSgmBSPZQD4GIiKRbRUVFpkOIUUKQpXTKkEj2UEIgIiLppoRA6qUeApHsoYRARETSTQmB1EsJgUj20DUEIiKSbm0iITCz+83sSzMrNrP5ZnZCqO4qM1trZuvN7HYzs1DdMDObZ2alZjbNzHYM1eWZ2UQz22hmy83s9Lh5nmNmK4N5PmJmHZtr+ZqbThkSyR7qIRARkXRrEwkBcCcwwN27AucCE82sh5kdC/wSOADYHTgmqMfMcoF/An8GugMzgImhNm8CegJ9gDHAvWa2WzDtnsBdwGigX1Cub8bla1bqIRDJHkoIREQk3dpEQuDun7p7efQt0JHIgfxY4O/u/pm7rwH+CJwVjDcCKHf3B929DPg9MNTMdgrqxwLj3L3Y3d8FngfOCOrOAJ5z99nuvgEYF2q3FjPLNbOu0QJ0SeOip4USApHsoYRARETSrU0kBABmdq+ZbQZmA/8B5hPpFZgXGm0+MDh4XavO3UuBz4DBZrYtsENDpw3q+ptZQYLQrgY2hMrKLVm+5qSEQCR7xCcEuoZARESaqs0kBO5+EVAAjARed3cP3heHRisOhpGgLlwfHWdjA6ctDg2PNx7oFip9G7ZEW4+uIZB0W7hwIatXr850GC1S/EXF6iEQEZGmajMJAYC7V7v7m8DI4PqBEqBraJSuwTAS1IXro+N0SVCXaNquoeHxMZUHpx0Vu3sxtZOMrKAeAkmnFStWMHjwYPr06ZPpUFoknTIkIiLptmnTJu68807mzZtX/8jNrP1WnteuwEJgT+CFYPgewILg9ULgougEZpYH7AIscPdCM1sTTDszybR7hua3B7Dc3eskBC2BEgJJp48//jjTIbRoSghERCTdXnrpJV566SUAIifRZE6z9BCYWTczO8PMCsysvZmdChwOTCdy16BfmNnOZrY9cBnwWDDpVCDPzM4N7jh0LfCBu38e1E8ErjOzLma2H3AS8ERQ9wRwipkNNbNuwbTRdlscnTIk6dSpU6dMh9CiKSEQEZHWrLlOGXLg50Qu1v0GuAo4w93nuvtLwN+A94BPgdeAhyFyKg+R24ZeAhQBhwJnhtr9HbAe+BJ4DrjY3RcF084nkly8EMx3NZE7DbVI6iGQdAonBNq2Gk8XFYuISGvWLKcMBeflH56ifjyRC3sT1c0GhiSp2wz8JEW7E4AJjQg1a0UP2qqqqnj//fcZOnQoHTp0yHBU0lKFE4KysjIKChJday8NpR4CERFpTZr9omLZMtFThi699FIOPPBALrnkkswGJDEvvPACM2bMyHQYjZKbmxt7XVZWlsFIWgclBCIi0pooIchS0R6Ce+65B4B77703k+FIYMWKFZx00kkMHz4806E0Svi2mUoImk4JgYiItCZKCLJUUVER06dPz3QYEmfdunWx1y31oLC8vLz+kSQlXUMg2eCJJ57g8ccfz3QYItIKbM3bjkojHXbYYZkOQeLk5+fHXpeWltKlS5cUY2cn9RA0XUtNBqX1KCsr4yc/iVxSd+yxx9KjR48MRyQiTVFdXV3nIZhbk3oIRBohLy8v9rq0tDSDkWw5JQRNp4RAMi18z/Jwz6WItEyZ3jcrIZBmM3PmTC655BI2bdqU6VDSxsxir5UQtF1KCCTTwt9Frek7VqSt2rx5c0bnr1OGJKk5c+awbNkyRo0atUXTH3LIIUBkx3XXXXelMbLs0FJ3wkoImk4JgWSTkpKSTIcgIk2U6X2zeggkqX333ZfRo0fz3nvvNamd999/P00RZZdrr72WRYsWZTqMRsv0l05roIuKJZu01B8nRORbme4hUEIgCV1++eWx14kSgo0bNzb4wHLjxo0NGm/lypW8/vrrDQswC7zwwgt897vfzXQYtbg7v/rVr7j99tuTjtPUhKCqqoo33niD4uLiJrXTkqmHoO0pKipi8uTJVFRUZDqUOtRDINJyJDsmUkLQClRUVPDyyy/zn//8p1l/OXznnXeare14f/zjH2OvCwsLa9WVl5fTq1cvdthhh1oXtkUtXbq01vn1DU0IBg4cyNFHH83LL7+8hVE3XVlZGTNnztwqB3xlZWUJP7+mWLx4MX/5y1+48sork26LTU0I7r77bo466ih+8IMfNKmdrcXdm/Q5/+c//2H8+NoPVldC0PaceuqpnHzyyVx99dWZDqUO9RCItBwHHXRQwuHhhGD58uUMHTqUSZMmba2wlBCkw29/+1uOO+44jjzyyNiDxJrDz3/+89jr1atXc8cdd7B+/fomtTlt2jTOPfdcioqKYsNee+21WuPEJwQrVqygvLycDRs2xHZEEydO5KyzzmLmzJkMHDiQXr16xcZvaEIQPVB97rnntmRR0uKnP/0phxxyCL///e+bdT5fffUVvXr14kc/+lHC+nXr1nH//fc3+lf4Dh06xF5v2LAh4TgNTQjWr1/P+eefXycRffLJJ4HEPUfZxt0ZOXIkBx98MOXl5bzxxhuN/jX1yCOPZMKECbWGKSFoe6ZMmQJEEuJsox4CkZbj448/Tjj8wQcfZPPmzbg7O+64Ix9++CEXXXTR1gss+utZWy5AV8A3bNjgyVRXV/vrr7/uX331lbu7L1682GfMmOEeaSBW+vbtGxt/5syZXlJSkrTNRMJtxZeePXu6u3tZWVls2PDhw33FihWNmkei+Z111llJYzjnnHNqTfPll1/G6pYuXVprmtzc3ISxr1y5ss68a2pq/C9/+Uudz/G4447b4uVprH//+99+0003eU1NTa0YzKzWeJMnT/Zhw4b5v//97zrLFrV+/XofOXKkP/zww7Fh0Xbj/elPf6ozvbv73/72N3/xxRd9xIgRDvioUaMatTwrVqyItbt48eLY8CuuuCI2/J577mlQWxdffHGtGDds2OBr1671vLy8hLFvDZs3b/YlS5YkrZ81a5bvs88+PmHCBHd3Ly8vj8X64x//2AE/6qijkk5fUVHhpaWltYYl2p6vuOKKemN9//33fc2aNQ1cMsl2if7nM2nz5s2xeMaPH5/pcERanE8//dRPPfVUnzt3bmxYaWmp33vvvf7FF18023xTHeedd955/uabbyaq6+rNfSzc3DNoCSVVQvDee+/5pEmT/Omnn3bAu3fvXmuFLliwwAsKCmLvO3bs6O7u999/f+yAPd78+fP9F7/4ha9atarW8E2bNqXcUKI7ohtuuKHO8OjB38cff+yXXHKJf/3113Xmm0h0+kGDBrl75AA2vu3DDjvMzznnHH/99dfd3X3VqlWxupkzZ9ZqJ1WJP9AKb/ThNoYOHVpv3BUVFXX+YUtLS/3tt9/2qqqqOuPX1NT45s2bky4/4NXV1Ql3+uEdb6IydepUnzRpkvfr16/WtDU1NX7wwQf7oYce6tXV1bXme/vtt8fG/eSTT9zdfcmSJQnb37x5s0+dOtUXL17s8+fP94qKiqSfSzghmDVrViyOcHvDhg2r9/N1dz/llFNqLU94O8/UgdHhhx8e+8zjrVmzpk5sFRUVSf+PEtl///29Q4cOXlRUFBuWaPrf/OY37h5Jzg866CC/8sora7Uzb968rDp4lORee+01/93vflfnfzReNicEu+22W6bDEWlRwj9shv+nx40b54B36tSp2eZd37HS448/roQgUyWaEFx22WUO+M9//vM6K27AgAGx12+88UbKlbl582Y/+OCDY+/feecdnzRpkru7f/TRR96tWzcHfN999621kRxxxBH1bignnniiDxkypM7w66+/3t3dv/Od7zjghx9+eKzdjz/+2E844QT/8MMP3d29sLDQDzjgAP/DH/4Qm36bbbZxd/f77rsv5fzfe++9Wu8nT56c8FfzROWDDz6IxVRZWenPPPNMrK6ysjL2OtrLUlFR4dOnT48dAC9ZsiTWQ3PqqafG1oW7+1tvvRWbPtGvZWeffbbn5eX5smXLag0Px3fBBRck/IL41a9+1aDli592w4YNsfeLFi1yd/fbbrutVuIQHv+TTz5J2NYJJ5xQ6/3ZZ59dZ/miwgnBiy++6O6Jk7zo8FQHQQMHDoyNnygJBfzaa6/1e++9t1ZPyAcffOC33367V1ZWJm07kbKyMr/++utjPUaJROd7/PHH16l7//33a8VWU1OTNCFIttzR+ieeeKLOsHC55JJL3N39X//6V53txd390UcfjQ1PlKBGlZeX+zfffJPyc5HmFV6vN9xwQ9LxevbsmXBdp1OibeWdd95xwEeMGFHrfyr+h4ps89VXX/lHH32U6TBEErrwwgsT/v+cdNJJsWG33HKLH3TQQSnPHtkS9R0/JDmmUkKwNQpBQhAu0VN9GnsgCJFegkTDd9111zrD/ve//3nv3r3917/+dZPbnzZtWsINfN9996017N577004/bJlyxq9rPUlEOEyefJkd3e//PLLvaCgwP/v//4vVvfhhx/WGfeqq65ywC+88EL/6quvYnWzZ8+OvT7ooIPc3b1///61pj/llFP8iiuu8G+++cbvueee2PALL7ww5T/mNttsU+fzy8/Pb/Tn8s477/jGjRtj7x977DG/5ZZbko7vXvu0nvpKIkuWLPE777wzNk70tJlECUFVVZWfccYZ3r9/f1+/fn2tdsrLy/31119v1PL+6U9/cnf3hx9+ODbslltuSRhnMuFpk4nWf+9736tTt3Tp0loxrV27NmlCEH/g98QTT9RKgCCSUMRvl6nKvffe61VVVf7111/71KlTY8M///zzhMtSUVHhu+yyiwN++eWX+5QpUxr1eUl6xK/HZD1wgwcPrnf73BKbNm3yJ554wn/2s5/5tttuG/vRorCw0B944IFasUV7ad3rJgSFhYVJ5/Hpp5/6U089lfQUxuaw4447OtT+IUgkW5x77rkJ96mXXnppne+Ea665Jq3zrm9fEj0jJa4oIWjUwkAv4CVgE7AIOLKB09VJCGbNmhU77aellgULFtQ6kIbIgeqTTz6ZcPyLLrqo0fM44IADGjX+P/7xjy1alrFjxyat+89//tOotubNm+d//OMf640lem1GuHeouco111zTqPET/ZLYvXv3OuO5J04I/ve//8VeX3fddbXaGT58+BYtw7p162q979+/f50Yv/nmGz/qqKNiX7Br1671119/3WtqampdV1FZWenLli3z2bNne2VlpT/xxBP+0EMPxeo7duxYp4cj3OMFkWQ1vkcrfjuISlQf7sFqSgkfxIWdfvrpdcaN/gI8a9Ysf+aZZxJOJ+kVvw6+//3v+/Lly+uMF+7Braqq8ltvvTXWQ9kYNTU1sV8cw6dfRkv0lL6zzjqrTt24ceP8/vvv98cee8xLSkrq1EdPHb3uuuv85ptvjs0vWv/oo4+mjK2qqiotSUP4dNDzzz/fa2pqfPXq1Vs1IdlSy5cvr3VOubRO8fvcsrIyd3e/++676/xfHXbYYWmb78KFC7d0X9LsCYF55IC4VTCzfwAbgf8DRgKPAAPdPeWteMysK5D4liwiWap3795897vfpV27dgC88cYbCccbOXJk7A4pqfTq1Yu1a9emNUaJPKn7wgsvZMCAAVRUVDB58mS++uorVq5cmXD8AQMG8MUXXwDQvXt3zjzzTHbeeWfWr1+Pu7PPPvuw/fbbs3HjRgoLC9l+++2prKzknXfeYe7cuQwdOpTdd9+doqIiHnvsMQYMGMDo0aP59NNP+eKLL9hjjz344IMPWLJkCUceeSRDhw4lPz+f/Px8CgoKePbZZ+nfvz89evRg0KBBbNq0ienTp9O9e3cGDRrExx9/zO67706PHj345ptvcHcKCgpwdzp06EBxcTFvv/0222+/PTNmzOCrr77iqKOO4oADDqBTp058/vnnrFu3ju7du1NcXExOTg577703ZkZubi4dO3akY8eOFBUV0b59e3Jzc2nfvj0VFRVUVFTQvn17Zs+ezcsvv8yiRYu48sor2WeffXB32rVrR05ODmZGVVUVnTp1ory8HIg8TM7MMDM2btxITU0N+fn5DBo0KOF6GDRoEKeccgoTJkxgv/32Y9GiRXz66ad1xrvqqqvYuHEjubm5fPzxxwwZMoQTTzwRgJ133pklS5bwzTffMGTIEGbMmMG5554LwK9//WuefPJJvv766zpt7rvvvnz44YeN3tYawsxwd/bdd19++tOfkpubS2lpKZMnT2batGkAnHXWWZx00km8+eabLFy4kJqaGvbdd19GjhzJHnvsQUVFBUVFRXTt2pU5c+bwwgsvsOeeezJy5Eg2bdrE4YcfnnT+I0aMYNddd6VPnz4cccQRdOnSBYAuXbrQrl07ysrKaN++PaWlpRQUFJCbm8ujjz5Kp06dyMnJYc899+S73/0uGzdupKqqKnZntby8PC666CIWLlzIY489xqJFi9hjjz3o3bs3X3/9NT179iQ3N5dVq1bRu3dvCgsL2WabbWjXrh0lJSXU1NRQVlbGQQcdxKZNm7jhhhs4+eSTad++PYWFhfTt25eamhrWrVvHqlWr6Ny5M2VlZey5556sW7eObbfdltzcXD766CNmzZrF6NGj+c53vkN5eTmzZs1i8ODB5OTk0LVrVzp27Ei7du3YvHkzZWVlFBQUxLbd6Dw6deoUG5afnx9b1s2bN1NRUUFBQQGVlZXU1NTQoUOH2Ladk5NDu3btqKyspLq6murqatq1a0eHDh2oqqqKtQnE3nfo0IHy8nKqqqqorKykY8eOVFdXY2YAlJaW0q5dO9q3b09+fn6s/U6dOlFTU0N1dTXr168nNzeXnJwcysvL6dSpEx06dKBdu3axtsvKysjPzycvL4+cnBy+/PJL8vPz6dixY6ydaCz5+fnk5OTw6aef0q1bt9i28Oyzz1JaWsrBBx8c20by8/MBWLZsGa+//jolJSUMHz6cPffck549e9KxY0deffVV3n33XQ4//HAKCwu59NJLa22Xl19+Oe3ateOee+5JeBvflStXUl1dTWFhIVVVVRQXF9OpUyc6d+7M+vXrWbp0KUOHDuW2226joKCAiy++mHbt2vGnP/2JV199lUsvvZS99967Kbfr7ubuzfrwn1aTEJhZAbAe2NndVwbDpgKPuvsjcePmArmhQV2AxHtnEREREZHMafaEoDU9h2AgUBJNBgLzgcEJxr2aSI9AtCgZEBEREZE2qX2mA0ijAiA+eyoGeiQYdzxwZ+i9eghEpFmET8X63ve+x8aNG5OeLpRIv3792GmnnSgsLGT58uWMGjWKXXfdla+//pq1a9fSr18/Vq1axZNPPkn79u3Ze++9Y93uH3zwAd27d+foo49m9uzZQOQUsmnTprFs2TIOPPBAdt55Z7p160anTp0AmDt3LsXFxfTq1YsDDjiA4uJipkyZwu67706vXr1Ys2YNffr0obq6mk6dOpGXl0eHDh3Iy8uLnTowe/ZsqqureeONN6isrOQHP/gBJ510Ehs2bODjjz9m3bp11NTUsHz5cvLz8znssMPo169f7NQAgLVr11JTU0O3bt1ip3WYGUVFRcyePZspU6ZQWlrKb3/7W773ve/FTh1x99gDG7t168amTZuorq4mLy+PvLw8iouLY6cwPPTQQyxcuDDpZ3/ggQcya9aslOtnjz32oEuXLrHxdt99d8455xyqqqrYbrvtePnll1m1ahVHH3008+fPZ/LkyQAcf/zxvPjiiw3eDprDwQcfDEBFRUVs+wA49NBD2WmnnXj//ff58ssvKS8vp2vXrowaNYrddtuNlStXUlpaSseOHZk9ezYzZ86kR48enHXWWdTU1PCnP/0p5XwHDhzIoEGD2Guvvdhhhx0oKyuLnSJTUVFR6/SWdu3aMXXqVBYvXkxFRQV77703/fr1o7i4mO985zv07NmTDh06sGTJEm6//XYAhg0bRl5eHkOHDiUnJ4d58+axzz778J3vfIeqqioKCgro0KFDbJ6FhYWUlJQwa9as2Po57bTTGDJkSOwUtvbt25OTk8PGjRspKytj8eLF5Ofn079/f6qqqujSpQuFhYU89NBDfPPNN1x88cX07t2bDz74gDlz5nDIIYcweHDk98ny8nLMLLbcvXv3pqqqKnaazubNm6muriY3Nzd2elv01JjCwkJKS0vp0aMH1dXVVFRU0KVLF3Jzc3F3ampqqKysjLUfPe2urKyM6urq2LJXV1dTXl4eOw2mc+fO5Ofn4+5UVFTE5tupU6fYaXs1NTV07doVIHZqkbtTXFxMRUUFOTk5rFu3jo4dO8bmkZ+fT4cOHWIPxOzatSudOnWipKSEdevWsWbNGvLz8+nbt28s5s2bN9OtWzc2bNjAtGnT2G677dhrr72AyIMB27dvz2mnncZXX33FsmXL6NmzJzvuuCOzZs3i3XffBaB9+/Yce+yx7Lfffnz++ec8+uijuDs//OEPeemll+psk/vvvz9z586NnWIY/39ywgknUFJSwsqVK9mwYQNdu3alX79+FBYWMmfOHLp06ULHjh2ZOXMmu+yyCz/4wQ/YvHkzf//73yktLWX77bdn7733rvPg16zS3BcpbK0C7AOsjxv2F+COBkxb56Ji94bdBjSbywcffOB33XVXrWFTp05NeNvSLS3hO/7UV/Lz8/3YY4/dovn88Ic/jL2O3loV8A4dOvi1117b4HaGDBniF110kX/ve9/z4447LuW4d955Z4OeDZGJEn9RcaILhwEvLy9PeFep5cuXx15Pnz491k74oXeNLfEXq992220e7/PPP/eDDz7Yr7vuOl+6dKnPmzcv9qCx8AXq69ev90WLFvn777/va9eu9euuu85HjRoVq588ebKvW7fO165dG7u4OD6ehQsXprxlbHi5E9VPmDAhLesqmVTj3nXXXbGLMaX5TJkypc46GD58eK2H+rl7rTu4XXXVVb5hwwY/88wz/cEHH9yi+UbX6+LFixNuB/H3SI+WBQsW+I033ugXXHBB7C4+8dts9JaFgwYN8oqKilr/G6+99pq7R25/Hf9cmOrqan/ppZdqPYNjS4Xv1BK9/XF0uRt7O+LG+Oyzz5p0V6Oamho/5phjfKeddqrz+UjL0ZDvzfD/Tfv27RMOj5YtuXlAMt///ve3dF+iuww1eEEiPQQVQJ/QsLeAnzZg2loJQfT5AMluWZiucsghh/hvf/vbtLS122671TqACd9eM/6AI9HdKwCfNGnSFh3s/PGPf2zQuGvWrKn1vIFwCd+z/5577vGSkpLY3W4uuugi/+qrr7xz586+zTbbeFFRUWzc3//+9+7u3qdPn1rtjRgxwgcMGOCTJk3y7bffvs4O0d3966+/Thprjx49YgfdW7pOevfuHXs9b968Wvc3Dpc33njDr7vuuqTtdO7c2bfddts6n3u88K0uAX/77bfd3RPehSm8XNGnTUd9+eWX/ve//71Ry/rXv/61zmf161//OmGcybz22msOyZ8kHE7OHn/88Tr1l19+eZ1lTHYHqnAy4B55EnW4fuLEie7uSZ+xEX1mSXz58Y9/7Pn5+d6+ffuU68rdaz185sorr/Q333yzUZ+XNF2iA+9EFi1aFKv/wx/+0CyxlJWV+apVq2J3O9m4caM//fTT/sorrzhEbrUbPpg+88wza8UdPggqLi72jRs3xt7PnTvXH3zwwXofvpZOnTt3diDhHZuyWXV1tRLxNiDZPjXR9/pTTz2Vtvl+9NFH9e5Pwz9+hYoSgkYtDDwDPAjkAccD3wDdGzBdV8BHjx5d56myXbp0ccDz8vISrrhbb7211vsxY8b45MmTfY899nDA99prLz///PN98ODBvn79er/++utj4+68887u7v7ss8/6Rx995CNHjtzig8/Zs2e7+7cb8zHHHBNbhugBe/Sg7csvv/S+ffv6lVdeWWsDdP/2oCxcXnnlFT/ggAMSPj0vqiExRh/AtHLlSn/ppZdqbfThNm699VZ3j9yHe8KECV5cXOzukScRR+8RHh03esvML774wseOHetPP/10nS/z8K/n9913X8Lh8WXMmDGx8eIfWJaoHHXUUbXef/3117VuWxn9tSnRtFFVVVV+6qmn1rkd2plnnunu394HfYcddvBkfv/739dpd/Xq1Qnn+dlnnzXoIWBA0sT17rvv9kceeST2mc+cOTNWtyW37luwYIFv2rSp3piiiWBY+Lal0WVMdFvH8GcTFn7gYPTZAYWFhUmnDz83ASK3v62pqfFNmzb5+eefn3JeUV9++aXPmTOnAZ+MNIfwd8DgwYNjD5CMF/7B4sYbb9zKUUbijO8VvPjii+vdpjOpsLDQ//e//2U6DJGEfvSjH8X+d371q1/Fhvfq1Ss2fPz48X7YYYel3Cc1VrLeP8D79evns2fPTnbWgxKCRi1M5DkELwOlwGJgZAOn6wokfBpdUVGRf/7557UeYvH888/7pEmT/He/+12dg8qjjz7a3SMPjbnvvvti97IPi54accUVV9Qafvvtt6c86Pz+97/vq1atqnWf3Ntuu61W9hodvvvuu8eGRe8BHRY9gLvjjjt8u+2284ULF9ZpI1rCT5uMf1BT1J133ulHHHGEn3jiiQljP/nkk+scqIeTI3f34447znNycuo8TTiRCRMm+IgRI2JPLq5P9Nf6Tz75pNbwc845JxbDX//619jrQw45JDZOeXm5v/zyy0nXy/Dhw93dY7/k7b333u7uPmPGjDoJQXQe4dPREgm3P27cOHd3X7ZsmY8dOzb2xOlEwk/IjYrfRnfccccGfWbhadasWdPgA+uqqqoGr5fGis734YcfrlP3/PPP14mtpqbGL7zwQj/77LPrjXv+/Pl1EoJkSWP8NJ07d67VVvj0Kclut9xyix9wwAG1flGPF94O4h9umCnh78/PPvss0+GItCjffPONjx492m+++eZaPW/R/XhzJf7JzjzZdtttY+MsWLBACUGmSqqEIKqoqMjHjBnjL7zwQp268Eo78MADk7YRVVhY6M8884xv3ry51vD48/3jy6GHHurukZ3TnDlzYl3LYdGHHTXm3Nb4A/X4+cb/0ht+oFe8uXPnOkROnYiOc+WVVyac7+rVqz0vL89PP/30WBzR3oB0Ky4urnNqTFS4Ryga8y677FJnvHfeeSfhelm1alVsnLlz58YOLL744os6CUHYq6++mvQpth9++KEPGjTIzzrrrEady/r2228nXDdHH310bHhDzxEOL2OyU722tlmzZvm4ceMSPk22oqIilmxHT5cKe+mll7x9+/Z+//33J2x77dq1seVatGhRbHh9yz137lxfs2ZNrWHRB63NnDlzSxZTslB03Y8ePTrTobh77VM1m+t7U6QtKioqatbTxhLtUzp16lRrnP33318JQSZKQxKCVMIr7e67796iNtzd77nnnpQJwZ///Od626ioqPAFCxY0aWOOn++7775bZ5xXX3016ekm69evr3Uh20UXXZR0XmVlZVl1vub48eMdal9rEBZ+mvPSpUsTPjE4fvyLL764OUJNqKamxs8991y//vrraw0fPXp0ow/io6fLRae54oor/LTTTstoQtBU5eXlSevCvwKHe8xSnSonbUdjfvTZGsJP7lZCINJyJDvGC1u7dq2PHj3azzvvPCUEW7M0NSE4/vjjneC0gfoOEFOp70LOprTdGG+99Vbsgl5giy92jE4/duzYNEfYvFKdLxg+l74lOeOMMxodd79+/RJO88tf/jJpL0pL9/e//92vueaaOsPDF4i3tHUv6RFd9/vss0+mQ3F393/+859KCERaoIYkBFGh65eaPSFoTc8hyJiJEyfy3HPPMXr0aNq1a7fF7UTvo51I3759m9R2Y4wYMYLp06fHHlue6DHejRF9rHhLkSrezp07b8VI0icvL6/R02y77basWLGizvDbb7+dIUOGcNxxx6UjtKxy/vnnJxye6n9T2oZJkyZx1VVX8fe//z3ToQCwzTbbZDoEEWlFWtOTijOmW7dunHvuuWy77bZNaifVQUdTD8qborKycoume/rppxk5ciQ33XRTmiPKnJaW3ERtSdzR9TZ27Ng6bZ1//vn06dMnLbG1BEoI5IwzzmD58uUMGzYs06EANHl/IyKZcd9992U6hITUQ5BFsi0h+PWvf83MmTO3+JfgMWPGMGbMmDRHlVltqYdg1KhRrFixgt69ezdDRC2LEgLJNuEegpqamswFIiKNkq37EyUEWSR+I+nTpw+rVq0CIo+W39ruvvvurT7PbNdSE4It7dno27dvmiNpmbL1C1zarh122CH2umPHjhmMREQaI1v3JzplKIuEN5Kbb76ZlStXxt7rCz87tNSEYEt6CORb2foFLm1Xp06d+Oijj5gzZ47+v0VakPbts/O3eCUEWSR80PH9738fgGnTprHnnnsyZcqUTIUlIUoI2iYlBJKNhgwZwt57753pMESkEbJ1f5KdaUoblWgjOfTQQ5k3b14GopFEevTokekQtkhLvRg6W2TrLzoiItKyZOv+JDujaqOyNWuUbw0bNoyf/exn9O/fP9OhNIp6CJpG/5siIpIO2bo/UUKQRbJ1I5FvmRkPPvhgpsNoNF0c3DT63xQRkXRQD4HUSwcd0lyGDx/Oddddx6BBgzIdSouk/00REUmH8P4kJycna24brIQgi+igQ5qLmXHLLbdkOowWS/+bIiKSDuEegvz8fEpKSjIYzbd0l6EsooMOkeyk/00REUmHcEKQTdf3KSHIIjroEMlO+t8UEZF0CO9PWm1CYGYFZjbDzL4xsyIze9PMvhuqzzOziWa20cyWm9npcdOfY2YrzazYzB4xs46hul3MbKaZlZrZh2a2V6gux8zuDub5lZldms7l2lr08DGR7KSEQERE0iHcQ3DyyScD2XFL83T3EJQDPwd6Ad2BycDjofqbgJ5AH2AMcK+Z7QZgZnsCdwGjgX5BuT407ZPAlKDdB4DJZhb9VC8ARgCDgEOAy83syDQvW7PTQYdIdtL/poiIpEN4f3Laaafx+uuvs3DhwgxGFJHWhMDdK939E3evAQyoBnYJjTIWGOfuxe7+LvA8cEZQdwbwnLvPdvcNwDjgLIAgadgduNXdy9z9b0Hsw0Pt3uHuX7v7EiIJw1nJ4jSzXDPrGi1Al/R8Ak0T3kjcPYORiEiYEgIREUmHcA+BmfGDH/yA7bbbLoMRRTTLNQRmNg8oA/4K3B4M2xbYAQg/dnc+MDh4vXuCuv5mVhDULXb38kZMO5jkrgY2hMrKhi5bcwofdFRWVmYwEhEJU0IgIiLpkK37k2ZJCNx9CNCVyOlDHwWDC4K/G0OjFoeGFwTvw3XR4fF1DZm2gOTGA91CJSue2qSEQCQ7ZesXuIiItCzZ+mCyRiUEwQXDnqSMC4/r7puBh4FHzKwHEL3Ravj0nK6h4SXB+3BddHh8XUOmTXpjV3cvD05bKnb3YmonKRmjhEAkOykhEBGRdMjW/UmjEgJ3P8TdLUm5LsEkRiQB6OPuhcAaYM9Q/R7AguD1wgR1y929JKgbaGa5jZh2AS2MEgKR7JStX+AiItKyhHsIsul60XTfdnRfMzvUzDqaWWfg/wFFwKfBKBOB68ysi5ntB5wEPBHUPQGcYmZDzawbcC3wGIC7LwI+Aa4KLgg+H3Dg7VC7l5tZLzPblcipSo+lc9m2BjOLvVZCIJI9srWLV0REWpbwD0zV1dUZjKS2dF9D0AH4E/ANsJzIr/bHuHtFUP87YD3wJfAccHFwsI+7zwcuA14gcpHvaiJ3Goo6AziKSIJxIXCyu1cFdX8DpgFLgHeAO939zTQv21alhEAke6iHQERE0iH8A1M2Heul9Wcvd/8vsE+K+s3AT1LUTwAmJKlbChycpK4GuCQorUI2bSQibZ0SAhERSYdwQlBVVZVizK2rWe4yJE2nhEAkeyghEBGRdMjW60WVEGSpbNpIRNo6JQQiIpIO7dq1i71WD4HUSwmBSPZQQiAiIukQvoGMEgKplxICkeyhhEBERNItm471lBBkqYqKivpHEpGtQgmBiIikm3oIpF7ZlDWKtHVKCEREJN2y6VhPCUGW6tatW6ZDEJGAEgIREUk39RBIUo8++ignnHACl156aaZDEZHA3nvvnekQRESklVEPgSR11lln8cILL1BQUJDpUEQksNNOO9GxY8dMhyEiIq3I9ttvn+kQYtL6pGIRkdZqv/32Y8aMGZkOQ0REWrh//etf/Pe//+XEE0/MdCgxSghERBogJ0cdqiIi0nQnnXQSJ510UqbDqEV7OBGRBlBCICIirZX2cCIiDRB+3LyIiEhrooRARKQB1EMgIiKtlfZwIiINoIRARERaq7Tv4cysi5k9aGbrzazIzB4L1eWZ2UQz22hmy83s9LhpzzGzlWZWbGaPmFnHUN0uZjbTzErN7EMz2ytUl2Nmdwfz+8rMdBN/EUkrJQQiItJaNcce7mFgAzAA6AXcFaq7CegJ9AHGAPea2W4AZrZnMO5ooF9Qrg9N+yQwBegOPABMNrPoXZIuAEYAg4BDgMvN7Mj0L5qItFW6hkBERFqrtCYEZrY7MBS4wt2L3b3S3eeERhkLjAvq3gWeB84I6s4AnnP32e6+ARgHnBW0uxuwO3Cru5e5+9+C2IeH2r3D3b929yVEEoazUsSZa2ZdowXokqaPQERaKfUQiIhIa5XuPdwwYAnwqJl9Y2bvmtlBAGa2LbADMC80/nxgcPB69wR1/c2sIKhb7O7ljZh2MMldTaQXI1pWNngJRaRNUkIgIiKtVbr3cH2Ao4C3iBz83w28YGbbAAXBOBtD4xeHhhcE78N10eHxdQ2ZtoDkxgPdQqVvinFFRJQQiIhIq9WoPZyZzTAzT1LGAZuBL9z9oeB0oaeAL4H9gZKgmfDpOV1Dw0uC9+G66PD4uoZMW0IS7l4enLZU7O7F1E5SRETq0DUEIiLSWjUqIXD3Q9zdkpTrgI8Bj58smLYQWAPsGarbA1gQvF6YoG65u5cEdQPNLLcR0y5ARCRN1EMgIiKtVbr3cFMBM7Ozzaydmf0I+A7w36B+InBdcGvS/YCTgCeCuieAU8xsqJl1A64FHgNw90XAJ8BVwQXB5xNJNN4OtXu5mfUys12Bn0enFRFJByUEIiLSWqV1D+fulUQO8i8mcrHu1cAody8KRvkdsJ7IaUTPARcHB/u4+3zgMuAFIhf5riZyp6GoM4hcn1AEXAic7O5VQd3fgGlELmh+B7jT3d9M57KJSNumhEBERFqr9vWP0jjuPo/I3YYS1W0GfpJi2gnAhCR1S4GDk9TVAJcERUQk7XQNgYiItFb6yUtEpAHUQyAiIq2V9nAiIg2ghEBERFor7eFERBpACYGIiLRW2sOJiDTAQQcdlOkQREREmkXaLyoWEWmNzj77bMyMAw88MNOhiIiIpJW5xz9HrO0xs67Ahg0bNtC1a/wDkUVEREREtq7i4mK6desG0M3di5tzXjplSERERESkDVNCICIiIiLShikhEBERERFpw3RRcUhxcbOeniUiIiIi0iBb87hUCUFEd4B+/fplOg4RERERkbDuQLNmB0oIItYHf/sCGzMZiEgKXYCVaDuV7KbtVFoCbafSEkS30/X1jdhUSghq29jct3US2VJmFn2p7VSylrZTaQm0nUpLENpOm50uKhYRERERacOUEIiIiIiItGFKCCLKgZuCvyLZStuptATaTqUl0HYqLcFW207N3Zt7HiIiIiIikqXUQyAiIiIi0oYpIRARERERacOUEIiIiIiItGFKCERERERE2jAlBCIiIiIibdgWJQRmlmtmD5vZcjMrNrN3zezAUP1VZrbWzNab2e0WetSamQ0zs3lmVmpm08xsxwTtDzCzzWb2YD1xJG3LzBaYWUmoVJvZX1K0tYuZzQza+tDM9grVHRq0X2JmU0PDh4faLzWzmtD7BQ1oN8fM7jazIjP7yswurWd5jzGzpWa2ycyeN7NtQ3W9zOyloG6RmR2Zqi3JnFTrysz2D/6fSsxshZmdkqKdVNt/nplNNLONwf/p6c29XNK6mNmFwXdWpZndGBp+nJm9Y2YbzGy1md1pZh1StJO270CReCm2UzOz35vZl2ZWaGb/NrPeKdrR96k0m3r2+0mPmRO002zb6Zb2ELQHvgAOAbYB7gb+bWYFZnYs8EvgAGB34Bjg3CDYXOCfwJ+B7sAMYGKC9u8CPkwVQH1tuftgdy9w9wKgB1AMPJeiySeBKUFbDwCTzax9UFcK3A/cHJ7A3d8OzeMIYHn0vbsPbkC7FwAjgEFEPsvLkx3Im9l2QVu/AnoBRcGyR/0VWBPU/Rb4h5l1T7G8kjkJ15WZ7QA8C9xI5P9qH2BOogYa8L90E9AT6AOMAe41s92aYVmk9fqSyLYY/73ZNRi+A7AXMIzIdpxMWr4DRZJItp2eDIwF9ge2B74B/pioAX2fylaQbL+f9Jg5XrNvp+6elgKsBoYS+fK/LjT8HGBa8PpoYGmoLp/IwfZOoWFHA/8i8g/+YIr51dtWqO5HwDKC5y4kqN8NKAFyQ8O+AA6PG+80YGqSNg4AvmhMu8As4MxQ3Y3Ao0na/wUwJfR+J6AMyAMKgAqgb6h+KvDTdK1flfSUVOsK+H/ALQ1sJ+X2T2QneUiofgJwU6aXX6XlFeA+4MYU9ecD/05Sl7bvQBWVVCV+OwV+A0wKvT8W+CjJtPo+VWm2Us9+P+kxc4J2mnU7Tcs1BGY2kEi2spRIhjMvVD0fiP5aXqvO3UuBz6L1ZtYR+AORf+T6pGwrzlhgogefUJK2Frt7+Elw4bi3VH3tpvqsCLrRD0k0rrt/DlQCuwADgRJ3X5nm+CX9Uq2r/QDMbH7Qzf2omXWLjhR0E54RvE26/Qenku1Aim1LJI0OBRZE35jZi2Z2VfC2Sd+BIk3wLDDIzHYyszzgdOD1aKW+T2UrSrXfr+84cKttp+3rHyW14B9tIjDe3TeYWQGR03OiiolkRwR/i+OaCNdfBrzs7p+lOIUqqr62ovH1INIFc2VT29oC9bWb6rPC3beJa2tFkrY6JJlPjy0JWppVsm2iB5FuvrHAUUR63B4F7gR+BuDuQxrQTgHfbkMbE9SJpE1wjcuRRE4dAsDdjw+N0qTvQJEmWAO8B/wPqCZyoHRRtFLfp7IVpdrv13ccuNW20yb1EAQXkj1DpGcgen59CZFzTKO6BsMS1cXqzawPkfOmxiWZV/gi4f6p2oobdhow190/DbX1Sqit4Y1oq7HqazfVZ9WYtporfkm/VOtqM/CIuy929xLgViLd3I1tJ7reuySoE0kLMzsc+Btwgrt/nWS0dH4HijTGDUR+Ud2OyHfhdCI/siSi71NpTo05fmvKcSA0YTvd4oTAzHKAxwEHzg6djrMQ2DM06h58251cqy7oXdglqB8G9AOWmtka4HLgDDObArUvEnb35fW0FTY2iDPG3Y8JtfV20NbA4IKNRHFvqfraTfVZJWorvLwDiPQMfAYsAQqCpKohbUnmpFpXHxP5f4pKdoobpNj+3b2QyK9jDd22RBrFzPYH/gGMcff3U4yazu9AkcbYC3jK3de6+2bgQSK9WYno+1SaU6r9flOOA9O7nTbhIokHgGlAp7jhxwHLgZ2JXNn/EfCzoC4XWEmkJyCXSG/A26G6HULlDmAS0CPJ/JO2FRpnIJELOXo2YHneI/KLQi6Ri+T+B7QP6nKATkSSi+nB6w5x09e5qLgB7f6SyF1kegG7BstzZJL4tiNyZ6EfErmQ5BHg8VD9M0S+8PKA44ncUaH7lq5fleYrydYV8APg8+B/J5/IAVfCC+vr2/6JXIvzCpFfC/YD1gO7ZXrZVVpOIXJKaafgu35c8LodkR3O18CJDWwnLd+BKiqJSort9CbgzeC7tSOR0y9nJGlD36cqzVpS7PeTHjMnaKNZt9MtXbAdifx6uZlvuypKgOFB/dXAOqAQuJ3Q3X2I9ATMC6adDuyYZB43JjsYamhbRE5jeqGBy7QrMDNoaw6wd6huRLC84TIhbvpkCUGqdnOI3LK1iMgO9rK4aWOfafD+WCI9AqXAC8C2obpewMtB3WJgZKb/AVSSbmtJ1xWR28p+Gfz/TAS2CdUtAH4Sep90+w++dCYF29AK4IxML7dKyyrBd3D89945RH6MqI777n8lNN0rwDWh91v8HaiiUl9JsZ3mAw8BXxE5FplC6OBI36cqW7PUs99Pdcy81bZTCxoREREREZE2KC23HRURERERkZZJCYGIiIiISBumhEBEREREpA1TQiAiIiIi0oYpIRARERERacOUEIiIiIiItGFKCERERERE2jAlBCIiIiIibZgSAhERERGRNkwJgYiIiIhIG6aEQERERESkDfv/LqZsjeAyng0AAAAASUVORK5CYII=\n",
"text/plain": [
""
]
},
"metadata": {
"needs_background": "light"
},
"output_type": "display_data"
},
{
"data": {
"image/png": "iVBORw0KGgoAAAANSUhEUgAAAwQAAADtCAYAAAABWLI1AAAAOXRFWHRTb2Z0d2FyZQBNYXRwbG90bGliIHZlcnNpb24zLjMuNCwgaHR0cHM6Ly9tYXRwbG90bGliLm9yZy8QVMy6AAAACXBIWXMAAA9hAAAPYQGoP6dpAABNS0lEQVR4nO3deXxU9fX/8dcJS0gIoCxq2cQFbEVxobijqFTrDlqpWlFrrVXrt1Vr3a0bFX/Wqm2tta6o4FK1VOsuVkAQKyoIgrJYZRUFSQghZD+/P+bOeDOZmSRkwkyS9/Px+Dwycz/3fu65c2/m3jOfu5i7IyIiIiIibVNOpgMQEREREZHMUUIgIiIiItKGKSEQEREREWnDlBCIiIiIiLRhSghERERERNowJQQiIiIiIm2YEgIRERERkTZMCYGIiIiISBumhEBEREREpA1TQiAiIiIi0oYpIRBpwcws18weNrPlZlZsZu+a2YFx41xlZmvNbL2Z3W5mFqobZmbzzKzUzKaZ2Y4J5jHAzDab2YP1xJK0LTNbYGYloVJtZn9J0dYuZjYzaOtDM9srVHdo0H6JmU0NDR8ear/UzGpC7xc0oN0cM7vbzIrM7Cszu7Se5T3GzJaa2SYze97Mtg3V9TKzl4K6RWZ2ZD1tNWkdpYOZnRN8JsVmtszMroqrT7V+88xsopltDLbF05PM4xUzq6onjqRtmdk1cdtRmZltTNFW0nVqZgeY2ZtmVhjUPWJmXYO68Dw8WI/R9/3rW97gs1wZfJaPmFnHFDGmZZs0s/Zm9qyZrQhiHhBX38/MXgza+tzMxiRrK67N+Wa2NG54/GdyTX1tiUiWc3cVFZUWWoDOwO+A/kQS/NOAdUBBUH8ssALYBdgBmA/8LKjLDerOAzoBvwfeTjCPycBM4MEUcTSordC4hcCIFO29B9wUtHUh8D+gfVD3feAnwBXA1CTTHwB80ch2LwLmAtsBA4FVwJFJ2t8OKAo+33zgUeDxUP0/gIeCuhOBb4DuSdpq8jpK07Z0AXAQ0AEYAHwKnNGQOIDbgVeBrsFnXwjsFtf+KGAGUFVPHPW2FRr3b8CEFG0lXafAD4GTgQKgC/AscH+CNsqAAQ2NEdgzeD8M6AZMAW7Zwm29Mdtke+DXwIFJYp4G3BGs332AtcB361kXlwTrbGnccAf6Nsd2qKKikpmS8QBUVFTSW4DVwNDg9ZPAdaG6c4Bpweujwzt6IgevpcBOoWFHA/8CbiR1QlBvW6G6HwHLAEvS1m5ACZAbGvYFcHjceKfRiISgvnaBWcCZobobgUeTtP8LYEro/U7BQVhecIBZET5gAqYCP03SVpPWUTNuR7cCf2lIHMCXwCGh+gnATaH3nYCPgUOoPyFI2VZoeEciiVbCA+QtWKdHAfMTDE90cJ00RmB8+H8FGAEs25JtvTHxp4o52CZrgK6hYQ8A41K0sT2wEDgOJQQqKq2+6JQhkVbEzAYC3YFoF//uwLzQKPOBwYnq3L0U+CxaH5zm8AfgNw2Ydcq24owFJrq7p2hrsbuXJ4l7S9XXbqrPiuBUi0MSjevunwOVRH7lHwiUuPvKRG2Z2SFmVhQX1xato2Z2KLCgvjiCU6V2IMVnB1wFPAWEP5M6GthW1HFEkpK3UjSZcp3GCS9vU2JMNM/+ZlYQTP9i6HSsdG6TKcMOlfCwVNvR/yOSFG5KUv+ema0yswlm1qMBMYhIFlNCINJKmFkeMBEY7+4bgsEFQHFotOJgWKK6+PrLgJfd/bMGzL6+tqIx9gCOAR5valtboL52U31WuPs27j6jAW2lnI+7z3D3bVLE1Zh11CzM7DIiieWjDYgjGsvGBHUE57KPIXK6Sn1SthVnLDDJ3WvqaS/pOo2yyHU3FwE3pyHGRPOMTefux7v7bUnGbUhbybbJpNx9I5HT/m60yHVH3yfSU9c50fjB5zEQmJSkyUOBHYG9ifQWTagvBhHJbkoIRFoBM+sAPEOkZyB8UFNC5DznqK7BsER1sXoz6wOcC4xLMr/wRcL9U7UVN+w0YK67fxpq65VQW8Mb0VZj1dduqs+qMW01Nv4tWkdJ2opJ8Lk2iJn9BLgUOM7dNzcgjmgsXZLEeBdwvbuXJZhX+CLhaxrQVnS67kR6CB4Lxx1q674kcSdqazCR62TGuvvC+BgTqC/GRPMMTxffVrq2yfr8hMhB/krgr0Q+uzo9NmaWA/wZuCRZL567v+3ule6+FvgVcKyZddrCuEQkCyghEGnhgh3440TO6z07bie+kMhFjlF78O1pEbXqgh6GXYL6YUA/YKmZrQEuB84wsykA7j7Y3QuCsryetsLGEtc74O7HhNp6O2hroJnlJol7S9XXbqrPKlFb4eUdQORizc+AJUBBkFQ1uq1UMaX4XOtI8LnWy8xOAv4I/DA4DSphjOE43L0QWJNiGUYAfw22o9lAOzNbY2aD3f3WUIy3NqCtqDHAx+EDeHefFGrrgkRxx7dlZrsArwGXuftL9X5AkfnUF2OieS5390QH8uncJuuLe1nQO9HL3fcHehK5oDleV2Bf4N/BOvsnMCBYZ/HJC0SuTYDapyOJSEuT6YsYVFRUmlaIXBw4DeiUoO44YDmwM5GLBD+i9h1sVhLpCcgl0hvwdqhuh1C5g8jpAz2SxJC0rdA4A4lcbNuzAcv0HnBD0Nb51L7zSg6Ri1THAtOD1x3ipk91l6Fk7f4SmAP0AnYNlqe+uwz9kMgpE49Q+y5DzwAPErnI+HhS32Voi9ZRM2xHRxK5Q9V+jV2/RK41eYXIr+b7Aev59q4724W2o2FAVfC6fZI4krYVGmcm8OsGLFPSdQr0BT4HLqqnjUQXFada3j2D90OJ3GXodeq/y1CTt8nQeuoUxLwboe8EItcjFATjjCWSvOYmaMOo/b9/cvA57cC31x3sBbQDtgWeAF5tjm1SRUVl65WMB6CiorLlhch5vA5s5tvTN0qA4aFxrg4O9AqJ3C7RQnXDiFy0uJnIwfWOSeZzIynuMtSQtoicyvRCA5dr1+Cgb3NwQLR3qG5EsMzhMiFu+mQJQap2c4C7iRzof03kV+PwtPGf67HBQVUp8AKwbaiuF/ByULcYGBmqG07kouNw201eR2nYlt4icrAe3o7ua0gcRBKfScE0KwhuV5pgHgOo/y5DKdsikjhVANs1YJmSrlMiB+Eet7wLErSRKCGoL8ZziNwidCOR8+vDdxF6BbimmbbJL4j73wjVXU4kMS0B3iCUZBG5bXEJ0D/B8o+g9h2mjgi26U1Eekoeb8i6UFFRye5i7slu9CEiIiIiIq2driEQEREREWnDlBCIiIiIiLRhSghERERERNowJQQiIiIiIm2YEgIRERERkTZMCYGIiIiISBumhEBEREREpA1TQiAiIiIi0oYpIRARERERacOUEIiIiIiItGFKCERERERE2jAlBCIiIiIibZgSAhERERGRNkwJgYiIiIhIG6aEQERERESkDVNCICIiIiLShikhEBERERFpw5QQiIiIiIi0YUoIRERERETaMCUEIiIiIiJtmBICEREREZE2TAmBiIiIiEgbpoRARERERKQNU0IgIiIiItKGKSEQEREREWnDlBCIiIiIiLRhSghERERERNowJQQiIiIiIm2YEgIRERERkTZMCYGIiIiISBumhEBEREREpA1TQiAiIiIi0oa1z3QA2cDMDOgNbMx0LCIiIiIigS7Aanf35pyJEoKI3sDKTAchIiIiIhKnL7CqOWeghCBiI8CKFSvo2rVrpmMRERERkTauuLiYfv36wVY4g0UJQUjXrl2VEIiIiIhIm6KEYAt9/vnnfPLJJ1RWVmY6lBYlNzeXIUOG0Lt370yHIiIiIiIoIWi04uJiLrvsMubOnZvpUFq0ww47jPHjx9OxY8dMhyIiIiLSpjVLQmBmg4G/AXsTuVj3InefGtSdA4wDugLPAb9w94qgbhfgMWAf4FPgp+7+UVCXA9wJnAOUA7e5+12heR4D/AX4DjAFOMfdC9O9bDfddBP/+9//uP322znwwAPJy8tL9yxaLXdn06ZNvPXWW9x2223cfffdXHHFFZkOS0RERKRNS/tzCMysA/A88CywLfAr4Fkz62FmewJ3AaOBfkG5PjT5k0QO5rsDDwCTzSyatFwAjAAGAYcAl5vZkcE8twum/RXQCygC/pzuZSsuLmbGjBlccMEFHHHEEUoGGsnMKCgo4IQTTuD000/n1Vdfpbq6OtNhiTTI2rVrGTJkCHfeeWemQxEREUmr5ngw2W7Atu7+Z3evdvcpwBwiScAZwHPuPtvdNxDpKTgLwMx2A3YHbnX3Mnf/WxDf8KDdscAd7v61uy8hkjCcFdSNBt5395fdvRS4ETjVzBIesZtZrpl1jRYi93it18qVK6murmbIkCGN/Egk3pAhQyguLqaoqCjToYg0yK233sr8+fP5zW9+k+lQRERE0qq5nlRsCd4PJnLAPy80fD7Q38wKgrrF7l4eVz84eJ1o2oR17v45UAnskiS+q4ENodKgZxBEf83u0KFDQ0aXFKKfYVVVVYYjEWmYioqKTIcgIiLSLJojIVgEFJnZZWbWwcx+CBwGdAYKgOLQuNHXBQnqovUFoXHip01WF18fbzzQLVT61r9YiU2aNImCgoJaJT8/HzNj+vTpVFVV8dvf/pbtt9+ebt26cfjhhydta8CAAeTn51NQUECPHj0YM2YMhYWFtepnzJhRa5obb7yR8847D4BFixZxwgkn0KtXL3r27MnJJ5/M6tWrG7QcU6dOZdddd00YU3Se4XlFffHFF7RvHzmr6+23367zWRQUFGBmPPbYYw2KQyRbtWvXLtMhiIiINIu0JwTuXgmMAk4C1gCXAk8T+RW+hMjFxFHR1yUJ6qL1JaFx4qdNVhdfHx9jubsXRwtNeODDT37yE0pKSmqVc889l+HDh3PwwQdz9dVXs3LlShYsWMD69eu54447Urb3+uuvU1JSwvLly6moqOCWW25pcCwbNmzg5JNPZvHixaxatYq+fftyzjnnbOmiNdrw4cPrfBY33ngjgwYN4uSTT95qcYg0ByUEIiLSWjXLXYbcfR6RXgEAzOwdYCKQB+wZGnUPYLm7l5jZQmCgmeWGThvag8idhQAWBtPOC9UtCNX9KDS/AUAH4LM0LlaD/POf/+Tpp59m7ty5bNiwgQkTJvDZZ5/FHng2dOjQBrXTuXNnTjzxRJ555pkGz3u//fZjv/32i72/+OKLGzy/5vDf//6Xm2++OdZzINKS5eQ01xmWIiIimdUsezgzG2Jmncws38x+C+S4+6vAE8ApZjbUzLoB1xK5zSjuvgj4BLgquOj3fMCBt4NmJxK5s1AvM9sV+Hl0WmAyMMzMfmhm+cANwDPuvrk5li+ZL774gvPOO48JEybQp08f5s+fzw477MANN9xAz549GTJkCC+88EKD2iouLuZf//oX+++//xbHM336dAYPHlz/iM2gqKiI0047jdtuu4299torIzGIpJN6CEREpLVqrgeT/TQoOcAbRE4hwt3nm9llwAt8+xyCcaHpzgAeBa4i8hyCk909etXp34CBwBKggshzCN4M2v3azM4A/sq3zyE4u5mWLaHKykpOO+00zj33XI477jgAVq1axccff8wpp5zC6tWrmTVrFieccAJz5sxhl10SX+98zDHH0K5dOzZu3MjAgQN54IEHEtZHlZWVceaZZ9ZpZ+nSpVxzzTU89dRTDV6Gzz//nG222abWsOLi2pdmPP744zz77LOx9zU1NQnb+tnPfsbQoUO56KKLGjx/kWymhEBERFqrZukhcPdL3X0bd+/q7qe4+5pQ3QR37+PuXdz9nPBdhdx9qbsf7O557r6Pu88N1dW4+yVBu9u5+51x83zZ3Xdx93x3P7E5HkqWyjXXXIO7M378+NiwvLw8OnTowHXXXUfHjh057LDDOOyww5gyZUrSdl555RWKioooLS1l1KhRseQivj5arrrqqjptrF69mqOOOopbbrmFI444osHLsNNOO9Vqu6ioiP79+9caZ+zYsbXq582bV6edv/71r3z44Yc8+OCDDZ63SLZTQiAiIq2VTopNg5dffpmHHnqIp556qtYtSffYY48645rF35E1sdzcXMaOHcsHH3zAunXrGhzLunXrGDlyJOeffz6/+MUvGjxdusydO5err76ap59+uk5vg0hLpmsIRESktdIerolWrVrF2WefzQMPPMBOO+1Uq27gwIEMGzaM8ePHU1VVxcyZM5k2bRpHHnlkve1WVlbyxBNPsN1229GjR48GxVJcXMzRRx/N8ccfn7DnoLmVlJQwZswYbrjhhloXN4u0BuohEBGR1koJQRM99NBDrFu3jrPPPrvO/fcnTZrEk08+ydSpU9lmm20477zzeOyxx2L3+7/11ls55phjarV31FFHUVBQQM+ePXnrrbf417/+1eBehcmTJ/Phhx9y77331ooj6oILLuCCCy6IvR88eDCTJk1Kw6cQ8c9//pMlS5Zwww031Pksbr311rTNRyQTlBCIiEhrZe6e6Rgyzsy6Ahs2bNgQuz1oIvPnz+enP/0pTz/9dNKLgqVhZs2axf/93//x0ksvsf3222c6HJF6jR8/nmuuuQYAfW+KiEhzKy4uplu3bgDdgudmNRv1EIiINICuIRARkdZKe7gtoF8Hm06fobQ0OmVIRERaKyUEjdC5c2cA1q9fn+FIWr7CwshdYaOfqUi2U0IgIiKtlRKCRhgwYAC9evXi3//+t37hboLq6mpefPFFdt9991oXPYtkMyUEIiLSWjXXk4pbpZycHH7xi18wbtw4Vq9ezYEHHkheXl6mw2ox3J2SkhKmT5/O0qVLueOOOzIdkkiDKSEQEZHWSglBI40aNYpu3boxefJknnrqKSorKzMdUouSm5vLXnvtxSWXXKJnFUiLoouKRUSktVJCsAUOP/xwDj/88EyHISJbkXoIRESktdJPXiIiDaCEQEREWislBCIiDRBOCGpqajIYiYiISHopIRARaYDwNQRKCEREpDVRQiAi0gDhHoLq6uoMRiIiIpJezZoQmNkVZrbCzDaa2Rwz6xIMv8rM1prZejO73cwsNM0wM5tnZqVmNs3MdgzV5ZnZxKC95WZ2etz8zjGzlWZWbGaPmFnH5lw+EWk7lBCIiEhr1WwJgZn9EvghcDDQFTgbqDCzY4FfAgcAuwPHAOcG0+QC/wT+DHQHZgATQ83eBPQE+gBjgHvNbLdg2j2Bu4DRQL+gXN9cyycibYsSAhERaa2aJSEws3bAtcDP3X25R8xz93JgLPB3d//M3dcAfwTOCiYdAZS7+4PuXgb8HhhqZjsF9WOBce5e7O7vAs8DZwR1ZwDPuftsd98AjAu1Gx9frpl1jRagS7o/AxFpXXRRsYiItFbN1UPQF8gHfmRmX5nZIjP7eVC3OzAvNO58YHCiOncvBT4DBpvZtsAODZ02qOtvZgUJ4rsa2BAqKxu9hCLSpoQvKlYPgYiItCbN9WCyPkA3YBAwABgIvGlmnwIFQHFo3OJgGAnqwvXRcTY2cNri0PCSuDbHA3eG3ndBSYGIpKBThkREpLVqroRgc/D3ZnffDMwzs6eAY4kcnHcNjduVbw/Y4+vC9dFxuvDtwX6qabuGhtcSnLpUHn0fuqZZRCSh8PeEEgIREWlNmuuUocVABeChYdHXC4E9Q8P3ABYkqjOzPGAXYIG7FwJrGjptULfc3eskBCIiTaFrCEREpDVploTA3TcBzwLXBhfwfg/4MfAykbsG/cLMdjaz7YHLgMeCSacCeWZ2bnDHoWuBD9z986B+InCdmXUxs/2Ak4AngrongFPMbKiZdQumjbYrIpI26iEQEZHWpDmfQ/BLIrcIXUckEbje3d9295eAvwHvAZ8CrwEPQ+xUntHAJUARcChwZqjN3wHrgS+B54CL3X1RMO18IsnFC0SuB1hN5E5DIiJppYRARERak+a6hgB3LwJOSVI3nsiFvYnqZgNDktRtBn6SYp4TgAmNi1REpHGUEIiISGvSrE8qFhFpjZQQiIhIa6KEQESkkXRRsYiItCZKCEREGkk9BCIi0pooIcgy7s6mTZsyHYaIpKCEQEREWhMlBFnmxz/+MQUFBSxatCjToYhISFlZWey1EgIREWlNlBBkmWeeeQaAv/zlLxmORESiNm7cyKmnnhp7r2sIRESkNVFCkKUqKyszHYKIBKZPn17rvXoIRESkNVFCkKWqqqoyHYKIBHJyan9VKiEQEZHWRAlBllJCIJI9lBCIiEi6PP/881xzzTVZdfppsz2pWJpGpwyJZA8lBCIiki6jRo0CYN999+VHP/pRZoMJqIcgS6mHQCR7tGvXrtb7bPpVR0REWqZly5ZlOoQYJQRZSgmBSPZQD4GIiKRbRUVFpkOIUUKQpXTKkEj2UEIgIiLppoRA6qUeApHsoYRARETSTQmB1EsJgUj20DUEIiKSbm0iITCz+83sSzMrNrP5ZnZCqO4qM1trZuvN7HYzs1DdMDObZ2alZjbNzHYM1eWZ2UQz22hmy83s9Lh5nmNmK4N5PmJmHZtr+ZqbThkSyR7qIRARkXRrEwkBcCcwwN27AucCE82sh5kdC/wSOADYHTgmqMfMcoF/An8GugMzgImhNm8CegJ9gDHAvWa2WzDtnsBdwGigX1Cub8bla1bqIRDJHkoIREQk3dpEQuDun7p7efQt0JHIgfxY4O/u/pm7rwH+CJwVjDcCKHf3B929DPg9MNTMdgrqxwLj3L3Y3d8FngfOCOrOAJ5z99nuvgEYF2q3FjPLNbOu0QJ0SeOip4USApHsoYRARETSrU0kBABmdq+ZbQZmA/8B5hPpFZgXGm0+MDh4XavO3UuBz4DBZrYtsENDpw3q+ptZQYLQrgY2hMrKLVm+5qSEQCR7xCcEuoZARESaqs0kBO5+EVAAjARed3cP3heHRisOhpGgLlwfHWdjA6ctDg2PNx7oFip9G7ZEW4+uIZB0W7hwIatXr850GC1S/EXF6iEQEZGmajMJAYC7V7v7m8DI4PqBEqBraJSuwTAS1IXro+N0SVCXaNquoeHxMZUHpx0Vu3sxtZOMrKAeAkmnFStWMHjwYPr06ZPpUFoknTIkIiLptmnTJu68807mzZtX/8jNrP1WnteuwEJgT+CFYPgewILg9ULgougEZpYH7AIscPdCM1sTTDszybR7hua3B7Dc3eskBC2BEgJJp48//jjTIbRoSghERCTdXnrpJV566SUAIifRZE6z9BCYWTczO8PMCsysvZmdChwOTCdy16BfmNnOZrY9cBnwWDDpVCDPzM4N7jh0LfCBu38e1E8ErjOzLma2H3AS8ERQ9wRwipkNNbNuwbTRdlscnTIk6dSpU6dMh9CiKSEQEZHWrLlOGXLg50Qu1v0GuAo4w93nuvtLwN+A94BPgdeAhyFyKg+R24ZeAhQBhwJnhtr9HbAe+BJ4DrjY3RcF084nkly8EMx3NZE7DbVI6iGQdAonBNq2Gk8XFYuISGvWLKcMBeflH56ifjyRC3sT1c0GhiSp2wz8JEW7E4AJjQg1a0UP2qqqqnj//fcZOnQoHTp0yHBU0lKFE4KysjIKChJday8NpR4CERFpTZr9omLZMtFThi699FIOPPBALrnkkswGJDEvvPACM2bMyHQYjZKbmxt7XVZWlsFIWgclBCIi0pooIchS0R6Ce+65B4B77703k+FIYMWKFZx00kkMHz4806E0Svi2mUoImk4JgYiItCZKCLJUUVER06dPz3QYEmfdunWx1y31oLC8vLz+kSQlXUMg2eCJJ57g8ccfz3QYItIKbM3bjkojHXbYYZkOQeLk5+fHXpeWltKlS5cUY2cn9RA0XUtNBqX1KCsr4yc/iVxSd+yxx9KjR48MRyQiTVFdXV3nIZhbk3oIRBohLy8v9rq0tDSDkWw5JQRNp4RAMi18z/Jwz6WItEyZ3jcrIZBmM3PmTC655BI2bdqU6VDSxsxir5UQtF1KCCTTwt9Frek7VqSt2rx5c0bnr1OGJKk5c+awbNkyRo0atUXTH3LIIUBkx3XXXXelMbLs0FJ3wkoImk4JgWSTkpKSTIcgIk2U6X2zeggkqX333ZfRo0fz3nvvNamd999/P00RZZdrr72WRYsWZTqMRsv0l05roIuKJZu01B8nRORbme4hUEIgCV1++eWx14kSgo0bNzb4wHLjxo0NGm/lypW8/vrrDQswC7zwwgt897vfzXQYtbg7v/rVr7j99tuTjtPUhKCqqoo33niD4uLiJrXTkqmHoO0pKipi8uTJVFRUZDqUOtRDINJyJDsmUkLQClRUVPDyyy/zn//8p1l/OXznnXeare14f/zjH2OvCwsLa9WVl5fTq1cvdthhh1oXtkUtXbq01vn1DU0IBg4cyNFHH83LL7+8hVE3XVlZGTNnztwqB3xlZWUJP7+mWLx4MX/5y1+48sork26LTU0I7r77bo466ih+8IMfNKmdrcXdm/Q5/+c//2H8+NoPVldC0PaceuqpnHzyyVx99dWZDqUO9RCItBwHHXRQwuHhhGD58uUMHTqUSZMmba2wlBCkw29/+1uOO+44jjzyyNiDxJrDz3/+89jr1atXc8cdd7B+/fomtTlt2jTOPfdcioqKYsNee+21WuPEJwQrVqygvLycDRs2xHZEEydO5KyzzmLmzJkMHDiQXr16xcZvaEIQPVB97rnntmRR0uKnP/0phxxyCL///e+bdT5fffUVvXr14kc/+lHC+nXr1nH//fc3+lf4Dh06xF5v2LAh4TgNTQjWr1/P+eefXycRffLJJ4HEPUfZxt0ZOXIkBx98MOXl5bzxxhuN/jX1yCOPZMKECbWGKSFoe6ZMmQJEEuJsox4CkZbj448/Tjj8wQcfZPPmzbg7O+64Ix9++CEXXXTR1gss+utZWy5AV8A3bNjgyVRXV/vrr7/uX331lbu7L1682GfMmOEeaSBW+vbtGxt/5syZXlJSkrTNRMJtxZeePXu6u3tZWVls2PDhw33FihWNmkei+Z111llJYzjnnHNqTfPll1/G6pYuXVprmtzc3ISxr1y5ss68a2pq/C9/+Uudz/G4447b4uVprH//+99+0003eU1NTa0YzKzWeJMnT/Zhw4b5v//97zrLFrV+/XofOXKkP/zww7Fh0Xbj/elPf6ozvbv73/72N3/xxRd9xIgRDvioUaMatTwrVqyItbt48eLY8CuuuCI2/J577mlQWxdffHGtGDds2OBr1671vLy8hLFvDZs3b/YlS5YkrZ81a5bvs88+PmHCBHd3Ly8vj8X64x//2AE/6qijkk5fUVHhpaWltYYl2p6vuOKKemN9//33fc2aNQ1cMsl2if7nM2nz5s2xeMaPH5/pcERanE8//dRPPfVUnzt3bmxYaWmp33vvvf7FF18023xTHeedd955/uabbyaq6+rNfSzc3DNoCSVVQvDee+/5pEmT/Omnn3bAu3fvXmuFLliwwAsKCmLvO3bs6O7u999/f+yAPd78+fP9F7/4ha9atarW8E2bNqXcUKI7ohtuuKHO8OjB38cff+yXXHKJf/3113Xmm0h0+kGDBrl75AA2vu3DDjvMzznnHH/99dfd3X3VqlWxupkzZ9ZqJ1WJP9AKb/ThNoYOHVpv3BUVFXX+YUtLS/3tt9/2qqqqOuPX1NT45s2bky4/4NXV1Ql3+uEdb6IydepUnzRpkvfr16/WtDU1NX7wwQf7oYce6tXV1bXme/vtt8fG/eSTT9zdfcmSJQnb37x5s0+dOtUXL17s8+fP94qKiqSfSzghmDVrViyOcHvDhg2r9/N1dz/llFNqLU94O8/UgdHhhx8e+8zjrVmzpk5sFRUVSf+PEtl///29Q4cOXlRUFBuWaPrf/OY37h5Jzg866CC/8sora7Uzb968rDp4lORee+01/93vflfnfzReNicEu+22W6bDEWlRwj9shv+nx40b54B36tSp2eZd37HS448/roQgUyWaEFx22WUO+M9//vM6K27AgAGx12+88UbKlbl582Y/+OCDY+/feecdnzRpkru7f/TRR96tWzcHfN999621kRxxxBH1bignnniiDxkypM7w66+/3t3dv/Od7zjghx9+eKzdjz/+2E844QT/8MMP3d29sLDQDzjgAP/DH/4Qm36bbbZxd/f77rsv5fzfe++9Wu8nT56c8FfzROWDDz6IxVRZWenPPPNMrK6ysjL2OtrLUlFR4dOnT48dAC9ZsiTWQ3PqqafG1oW7+1tvvRWbPtGvZWeffbbn5eX5smXLag0Px3fBBRck/IL41a9+1aDli592w4YNsfeLFi1yd/fbbrutVuIQHv+TTz5J2NYJJ5xQ6/3ZZ59dZ/miwgnBiy++6O6Jk7zo8FQHQQMHDoyNnygJBfzaa6/1e++9t1ZPyAcffOC33367V1ZWJm07kbKyMr/++utjPUaJROd7/PHH16l7//33a8VWU1OTNCFIttzR+ieeeKLOsHC55JJL3N39X//6V53txd390UcfjQ1PlKBGlZeX+zfffJPyc5HmFV6vN9xwQ9LxevbsmXBdp1OibeWdd95xwEeMGFHrfyr+h4ps89VXX/lHH32U6TBEErrwwgsT/v+cdNJJsWG33HKLH3TQQSnPHtkS9R0/JDmmUkKwNQpBQhAu0VN9GnsgCJFegkTDd9111zrD/ve//3nv3r3917/+dZPbnzZtWsINfN9996017N577004/bJlyxq9rPUlEOEyefJkd3e//PLLvaCgwP/v//4vVvfhhx/WGfeqq65ywC+88EL/6quvYnWzZ8+OvT7ooIPc3b1///61pj/llFP8iiuu8G+++cbvueee2PALL7ww5T/mNttsU+fzy8/Pb/Tn8s477/jGjRtj7x977DG/5ZZbko7vXvu0nvpKIkuWLPE777wzNk70tJlECUFVVZWfccYZ3r9/f1+/fn2tdsrLy/31119v1PL+6U9/cnf3hx9+ODbslltuSRhnMuFpk4nWf+9736tTt3Tp0loxrV27NmlCEH/g98QTT9RKgCCSUMRvl6nKvffe61VVVf7111/71KlTY8M///zzhMtSUVHhu+yyiwN++eWX+5QpUxr1eUl6xK/HZD1wgwcPrnf73BKbNm3yJ554wn/2s5/5tttuG/vRorCw0B944IFasUV7ad3rJgSFhYVJ5/Hpp5/6U089lfQUxuaw4447OtT+IUgkW5x77rkJ96mXXnppne+Ea665Jq3zrm9fEj0jJa4oIWjUwkAv4CVgE7AIOLKB09VJCGbNmhU77aellgULFtQ6kIbIgeqTTz6ZcPyLLrqo0fM44IADGjX+P/7xjy1alrFjxyat+89//tOotubNm+d//OMf640lem1GuHeouco111zTqPET/ZLYvXv3OuO5J04I/ve//8VeX3fddbXaGT58+BYtw7p162q979+/f50Yv/nmGz/qqKNiX7Br1671119/3WtqampdV1FZWenLli3z2bNne2VlpT/xxBP+0EMPxeo7duxYp4cj3OMFkWQ1vkcrfjuISlQf7sFqSgkfxIWdfvrpdcaN/gI8a9Ysf+aZZxJOJ+kVvw6+//3v+/Lly+uMF+7Braqq8ltvvTXWQ9kYNTU1sV8cw6dfRkv0lL6zzjqrTt24ceP8/vvv98cee8xLSkrq1EdPHb3uuuv85ptvjs0vWv/oo4+mjK2qqiotSUP4dNDzzz/fa2pqfPXq1Vs1IdlSy5cvr3VOubRO8fvcsrIyd3e/++676/xfHXbYYWmb78KFC7d0X9LsCYF55IC4VTCzfwAbgf8DRgKPAAPdPeWteMysK5D4liwiWap3795897vfpV27dgC88cYbCccbOXJk7A4pqfTq1Yu1a9emNUaJPKn7wgsvZMCAAVRUVDB58mS++uorVq5cmXD8AQMG8MUXXwDQvXt3zjzzTHbeeWfWr1+Pu7PPPvuw/fbbs3HjRgoLC9l+++2prKzknXfeYe7cuQwdOpTdd9+doqIiHnvsMQYMGMDo0aP59NNP+eKLL9hjjz344IMPWLJkCUceeSRDhw4lPz+f/Px8CgoKePbZZ+nfvz89evRg0KBBbNq0ienTp9O9e3cGDRrExx9/zO67706PHj345ptvcHcKCgpwdzp06EBxcTFvv/0222+/PTNmzOCrr77iqKOO4oADDqBTp058/vnnrFu3ju7du1NcXExOTg577703ZkZubi4dO3akY8eOFBUV0b59e3Jzc2nfvj0VFRVUVFTQvn17Zs+ezcsvv8yiRYu48sor2WeffXB32rVrR05ODmZGVVUVnTp1ory8HIg8TM7MMDM2btxITU0N+fn5DBo0KOF6GDRoEKeccgoTJkxgv/32Y9GiRXz66ad1xrvqqqvYuHEjubm5fPzxxwwZMoQTTzwRgJ133pklS5bwzTffMGTIEGbMmMG5554LwK9//WuefPJJvv766zpt7rvvvnz44YeN3tYawsxwd/bdd19++tOfkpubS2lpKZMnT2batGkAnHXWWZx00km8+eabLFy4kJqaGvbdd19GjhzJHnvsQUVFBUVFRXTt2pU5c+bwwgsvsOeeezJy5Eg2bdrE4YcfnnT+I0aMYNddd6VPnz4cccQRdOnSBYAuXbrQrl07ysrKaN++PaWlpRQUFJCbm8ujjz5Kp06dyMnJYc899+S73/0uGzdupKqqKnZntby8PC666CIWLlzIY489xqJFi9hjjz3o3bs3X3/9NT179iQ3N5dVq1bRu3dvCgsL2WabbWjXrh0lJSXU1NRQVlbGQQcdxKZNm7jhhhs4+eSTad++PYWFhfTt25eamhrWrVvHqlWr6Ny5M2VlZey5556sW7eObbfdltzcXD766CNmzZrF6NGj+c53vkN5eTmzZs1i8ODB5OTk0LVrVzp27Ei7du3YvHkzZWVlFBQUxLbd6Dw6deoUG5afnx9b1s2bN1NRUUFBQQGVlZXU1NTQoUOH2Ladk5NDu3btqKyspLq6murqatq1a0eHDh2oqqqKtQnE3nfo0IHy8nKqqqqorKykY8eOVFdXY2YAlJaW0q5dO9q3b09+fn6s/U6dOlFTU0N1dTXr168nNzeXnJwcysvL6dSpEx06dKBdu3axtsvKysjPzycvL4+cnBy+/PJL8vPz6dixY6ydaCz5+fnk5OTw6aef0q1bt9i28Oyzz1JaWsrBBx8c20by8/MBWLZsGa+//jolJSUMHz6cPffck549e9KxY0deffVV3n33XQ4//HAKCwu59NJLa22Xl19+Oe3ateOee+5JeBvflStXUl1dTWFhIVVVVRQXF9OpUyc6d+7M+vXrWbp0KUOHDuW2226joKCAiy++mHbt2vGnP/2JV199lUsvvZS99967Kbfr7ubuzfrwn1aTEJhZAbAe2NndVwbDpgKPuvsjcePmArmhQV2AxHtnEREREZHMafaEoDU9h2AgUBJNBgLzgcEJxr2aSI9AtCgZEBEREZE2qX2mA0ijAiA+eyoGeiQYdzxwZ+i9eghEpFmET8X63ve+x8aNG5OeLpRIv3792GmnnSgsLGT58uWMGjWKXXfdla+//pq1a9fSr18/Vq1axZNPPkn79u3Ze++9Y93uH3zwAd27d+foo49m9uzZQOQUsmnTprFs2TIOPPBAdt55Z7p160anTp0AmDt3LsXFxfTq1YsDDjiA4uJipkyZwu67706vXr1Ys2YNffr0obq6mk6dOpGXl0eHDh3Iy8uLnTowe/ZsqqureeONN6isrOQHP/gBJ510Ehs2bODjjz9m3bp11NTUsHz5cvLz8znssMPo169f7NQAgLVr11JTU0O3bt1ip3WYGUVFRcyePZspU6ZQWlrKb3/7W773ve/FTh1x99gDG7t168amTZuorq4mLy+PvLw8iouLY6cwPPTQQyxcuDDpZ3/ggQcya9aslOtnjz32oEuXLrHxdt99d8455xyqqqrYbrvtePnll1m1ahVHH3008+fPZ/LkyQAcf/zxvPjiiw3eDprDwQcfDEBFRUVs+wA49NBD2WmnnXj//ff58ssvKS8vp2vXrowaNYrddtuNlStXUlpaSseOHZk9ezYzZ86kR48enHXWWdTU1PCnP/0p5XwHDhzIoEGD2Guvvdhhhx0oKyuLnSJTUVFR6/SWdu3aMXXqVBYvXkxFRQV77703/fr1o7i4mO985zv07NmTDh06sGTJEm6//XYAhg0bRl5eHkOHDiUnJ4d58+axzz778J3vfIeqqioKCgro0KFDbJ6FhYWUlJQwa9as2Po57bTTGDJkSOwUtvbt25OTk8PGjRspKytj8eLF5Ofn079/f6qqqujSpQuFhYU89NBDfPPNN1x88cX07t2bDz74gDlz5nDIIYcweHDk98ny8nLMLLbcvXv3pqqqKnaazubNm6muriY3Nzd2elv01JjCwkJKS0vp0aMH1dXVVFRU0KVLF3Jzc3F3ampqqKysjLUfPe2urKyM6urq2LJXV1dTXl4eOw2mc+fO5Ofn4+5UVFTE5tupU6fYaXs1NTV07doVIHZqkbtTXFxMRUUFOTk5rFu3jo4dO8bmkZ+fT4cOHWIPxOzatSudOnWipKSEdevWsWbNGvLz8+nbt28s5s2bN9OtWzc2bNjAtGnT2G677dhrr72AyIMB27dvz2mnncZXX33FsmXL6NmzJzvuuCOzZs3i3XffBaB9+/Yce+yx7Lfffnz++ec8+uijuDs//OEPeemll+psk/vvvz9z586NnWIY/39ywgknUFJSwsqVK9mwYQNdu3alX79+FBYWMmfOHLp06ULHjh2ZOXMmu+yyCz/4wQ/YvHkzf//73yktLWX77bdn7733rvPg16zS3BcpbK0C7AOsjxv2F+COBkxb56Ji94bdBjSbywcffOB33XVXrWFTp05NeNvSLS3hO/7UV/Lz8/3YY4/dovn88Ic/jL2O3loV8A4dOvi1117b4HaGDBniF110kX/ve9/z4447LuW4d955Z4OeDZGJEn9RcaILhwEvLy9PeFep5cuXx15Pnz491k74oXeNLfEXq992220e7/PPP/eDDz7Yr7vuOl+6dKnPmzcv9qCx8AXq69ev90WLFvn777/va9eu9euuu85HjRoVq588ebKvW7fO165dG7u4OD6ehQsXprxlbHi5E9VPmDAhLesqmVTj3nXXXbGLMaX5TJkypc46GD58eK2H+rl7rTu4XXXVVb5hwwY/88wz/cEHH9yi+UbX6+LFixNuB/H3SI+WBQsW+I033ugXXHBB7C4+8dts9JaFgwYN8oqKilr/G6+99pq7R25/Hf9cmOrqan/ppZdqPYNjS4Xv1BK9/XF0uRt7O+LG+Oyzz5p0V6Oamho/5phjfKeddqrz+UjL0ZDvzfD/Tfv27RMOj5YtuXlAMt///ve3dF+iuww1eEEiPQQVQJ/QsLeAnzZg2loJQfT5AMluWZiucsghh/hvf/vbtLS122671TqACd9eM/6AI9HdKwCfNGnSFh3s/PGPf2zQuGvWrKn1vIFwCd+z/5577vGSkpLY3W4uuugi/+qrr7xz586+zTbbeFFRUWzc3//+9+7u3qdPn1rtjRgxwgcMGOCTJk3y7bffvs4O0d3966+/Thprjx49YgfdW7pOevfuHXs9b968Wvc3Dpc33njDr7vuuqTtdO7c2bfddts6n3u88K0uAX/77bfd3RPehSm8XNGnTUd9+eWX/ve//71Ry/rXv/61zmf161//OmGcybz22msOyZ8kHE7OHn/88Tr1l19+eZ1lTHYHqnAy4B55EnW4fuLEie7uSZ+xEX1mSXz58Y9/7Pn5+d6+ffuU68rdaz185sorr/Q333yzUZ+XNF2iA+9EFi1aFKv/wx/+0CyxlJWV+apVq2J3O9m4caM//fTT/sorrzhEbrUbPpg+88wza8UdPggqLi72jRs3xt7PnTvXH3zwwXofvpZOnTt3diDhHZuyWXV1tRLxNiDZPjXR9/pTTz2Vtvl+9NFH9e5Pwz9+hYoSgkYtDDwDPAjkAccD3wDdGzBdV8BHjx5d56myXbp0ccDz8vISrrhbb7211vsxY8b45MmTfY899nDA99prLz///PN98ODBvn79er/++utj4+68887u7v7ss8/6Rx995CNHjtzig8/Zs2e7+7cb8zHHHBNbhugBe/Sg7csvv/S+ffv6lVdeWWsDdP/2oCxcXnnlFT/ggAMSPj0vqiExRh/AtHLlSn/ppZdqbfThNm699VZ3j9yHe8KECV5cXOzukScRR+8RHh03esvML774wseOHetPP/10nS/z8K/n9913X8Lh8WXMmDGx8eIfWJaoHHXUUbXef/3117VuWxn9tSnRtFFVVVV+6qmn1rkd2plnnunu394HfYcddvBkfv/739dpd/Xq1Qnn+dlnnzXoIWBA0sT17rvv9kceeST2mc+cOTNWtyW37luwYIFv2rSp3piiiWBY+Lal0WVMdFvH8GcTFn7gYPTZAYWFhUmnDz83ASK3v62pqfFNmzb5+eefn3JeUV9++aXPmTOnAZ+MNIfwd8DgwYNjD5CMF/7B4sYbb9zKUUbijO8VvPjii+vdpjOpsLDQ//e//2U6DJGEfvSjH8X+d371q1/Fhvfq1Ss2fPz48X7YYYel3Cc1VrLeP8D79evns2fPTnbWgxKCRi1M5DkELwOlwGJgZAOn6wokfBpdUVGRf/7557UeYvH888/7pEmT/He/+12dg8qjjz7a3SMPjbnvvvti97IPi54accUVV9Qafvvtt6c86Pz+97/vq1atqnWf3Ntuu61W9hodvvvuu8eGRe8BHRY9gLvjjjt8u+2284ULF9ZpI1rCT5uMf1BT1J133ulHHHGEn3jiiQljP/nkk+scqIeTI3f34447znNycuo8TTiRCRMm+IgRI2JPLq5P9Nf6Tz75pNbwc845JxbDX//619jrQw45JDZOeXm5v/zyy0nXy/Dhw93dY7/k7b333u7uPmPGjDoJQXQe4dPREgm3P27cOHd3X7ZsmY8dOzb2xOlEwk/IjYrfRnfccccGfWbhadasWdPgA+uqqqoGr5fGis734YcfrlP3/PPP14mtpqbGL7zwQj/77LPrjXv+/Pl1EoJkSWP8NJ07d67VVvj0Kclut9xyix9wwAG1flGPF94O4h9umCnh78/PPvss0+GItCjffPONjx492m+++eZaPW/R/XhzJf7JzjzZdtttY+MsWLBACUGmSqqEIKqoqMjHjBnjL7zwQp268Eo78MADk7YRVVhY6M8884xv3ry51vD48/3jy6GHHurukZ3TnDlzYl3LYdGHHTXm3Nb4A/X4+cb/0ht+oFe8uXPnOkROnYiOc+WVVyac7+rVqz0vL89PP/30WBzR3oB0Ky4urnNqTFS4Ryga8y677FJnvHfeeSfhelm1alVsnLlz58YOLL744os6CUHYq6++mvQpth9++KEPGjTIzzrrrEady/r2228nXDdHH310bHhDzxEOL2OyU722tlmzZvm4ceMSPk22oqIilmxHT5cKe+mll7x9+/Z+//33J2x77dq1seVatGhRbHh9yz137lxfs2ZNrWHRB63NnDlzSxZTslB03Y8ePTrTobh77VM1m+t7U6QtKioqatbTxhLtUzp16lRrnP33318JQSZKQxKCVMIr7e67796iNtzd77nnnpQJwZ///Od626ioqPAFCxY0aWOOn++7775bZ5xXX3016ekm69evr3Uh20UXXZR0XmVlZVl1vub48eMdal9rEBZ+mvPSpUsTPjE4fvyLL764OUJNqKamxs8991y//vrraw0fPXp0ow/io6fLRae54oor/LTTTstoQtBU5eXlSevCvwKHe8xSnSonbUdjfvTZGsJP7lZCINJyJDvGC1u7dq2PHj3azzvvPCUEW7M0NSE4/vjjneC0gfoOEFOp70LOprTdGG+99Vbsgl5giy92jE4/duzYNEfYvFKdLxg+l74lOeOMMxodd79+/RJO88tf/jJpL0pL9/e//92vueaaOsPDF4i3tHUv6RFd9/vss0+mQ3F393/+859KCERaoIYkBFGh65eaPSFoTc8hyJiJEyfy3HPPMXr0aNq1a7fF7UTvo51I3759m9R2Y4wYMYLp06fHHlue6DHejRF9rHhLkSrezp07b8VI0icvL6/R02y77basWLGizvDbb7+dIUOGcNxxx6UjtKxy/vnnJxye6n9T2oZJkyZx1VVX8fe//z3ToQCwzTbbZDoEEWlFWtOTijOmW7dunHvuuWy77bZNaifVQUdTD8qborKycoume/rppxk5ciQ33XRTmiPKnJaW3ERtSdzR9TZ27Ng6bZ1//vn06dMnLbG1BEoI5IwzzmD58uUMGzYs06EANHl/IyKZcd9992U6hITUQ5BFsi0h+PWvf83MmTO3+JfgMWPGMGbMmDRHlVltqYdg1KhRrFixgt69ezdDRC2LEgLJNuEegpqamswFIiKNkq37EyUEWSR+I+nTpw+rVq0CIo+W39ruvvvurT7PbNdSE4It7dno27dvmiNpmbL1C1zarh122CH2umPHjhmMREQaI1v3JzplKIuEN5Kbb76ZlStXxt7rCz87tNSEYEt6CORb2foFLm1Xp06d+Oijj5gzZ47+v0VakPbts/O3eCUEWSR80PH9738fgGnTprHnnnsyZcqUTIUlIUoI2iYlBJKNhgwZwt57753pMESkEbJ1f5KdaUoblWgjOfTQQ5k3b14GopFEevTokekQtkhLvRg6W2TrLzoiItKyZOv+JDujaqOyNWuUbw0bNoyf/exn9O/fP9OhNIp6CJpG/5siIpIO2bo/UUKQRbJ1I5FvmRkPPvhgpsNoNF0c3DT63xQRkXRQD4HUSwcd0lyGDx/Oddddx6BBgzIdSouk/00REUmH8P4kJycna24brIQgi+igQ5qLmXHLLbdkOowWS/+bIiKSDuEegvz8fEpKSjIYzbd0l6EsooMOkeyk/00REUmHcEKQTdf3KSHIIjroEMlO+t8UEZF0CO9PWm1CYGYFZjbDzL4xsyIze9PMvhuqzzOziWa20cyWm9npcdOfY2YrzazYzB4xs46hul3MbKaZlZrZh2a2V6gux8zuDub5lZldms7l2lr08DGR7KSEQERE0iHcQ3DyyScD2XFL83T3EJQDPwd6Ad2BycDjofqbgJ5AH2AMcK+Z7QZgZnsCdwGjgX5BuT407ZPAlKDdB4DJZhb9VC8ARgCDgEOAy83syDQvW7PTQYdIdtL/poiIpEN4f3Laaafx+uuvs3DhwgxGFJHWhMDdK939E3evAQyoBnYJjTIWGOfuxe7+LvA8cEZQdwbwnLvPdvcNwDjgLIAgadgduNXdy9z9b0Hsw0Pt3uHuX7v7EiIJw1nJ4jSzXDPrGi1Al/R8Ak0T3kjcPYORiEiYEgIREUmHcA+BmfGDH/yA7bbbLoMRRTTLNQRmNg8oA/4K3B4M2xbYAQg/dnc+MDh4vXuCuv5mVhDULXb38kZMO5jkrgY2hMrKhi5bcwofdFRWVmYwEhEJU0IgIiLpkK37k2ZJCNx9CNCVyOlDHwWDC4K/G0OjFoeGFwTvw3XR4fF1DZm2gOTGA91CJSue2qSEQCQ7ZesXuIiItCzZ+mCyRiUEwQXDnqSMC4/r7puBh4FHzKwHEL3Ravj0nK6h4SXB+3BddHh8XUOmTXpjV3cvD05bKnb3YmonKRmjhEAkOykhEBGRdMjW/UmjEgJ3P8TdLUm5LsEkRiQB6OPuhcAaYM9Q/R7AguD1wgR1y929JKgbaGa5jZh2AS2MEgKR7JStX+AiItKyhHsIsul60XTfdnRfMzvUzDqaWWfg/wFFwKfBKBOB68ysi5ntB5wEPBHUPQGcYmZDzawbcC3wGIC7LwI+Aa4KLgg+H3Dg7VC7l5tZLzPblcipSo+lc9m2BjOLvVZCIJI9srWLV0REWpbwD0zV1dUZjKS2dF9D0AH4E/ANsJzIr/bHuHtFUP87YD3wJfAccHFwsI+7zwcuA14gcpHvaiJ3Goo6AziKSIJxIXCyu1cFdX8DpgFLgHeAO939zTQv21alhEAke6iHQERE0iH8A1M2Heul9Wcvd/8vsE+K+s3AT1LUTwAmJKlbChycpK4GuCQorUI2bSQibZ0SAhERSYdwQlBVVZVizK2rWe4yJE2nhEAkeyghEBGRdMjW60WVEGSpbNpIRNo6JQQiIpIO7dq1i71WD4HUSwmBSPZQQiAiIukQvoGMEgKplxICkeyhhEBERNItm471lBBkqYqKivpHEpGtQgmBiIikm3oIpF7ZlDWKtHVKCEREJN2y6VhPCUGW6tatW6ZDEJGAEgIREUk39RBIUo8++ignnHACl156aaZDEZHA3nvvnekQRESklVEPgSR11lln8cILL1BQUJDpUEQksNNOO9GxY8dMhyEiIq3I9ttvn+kQYtL6pGIRkdZqv/32Y8aMGZkOQ0REWrh//etf/Pe//+XEE0/MdCgxSghERBogJ0cdqiIi0nQnnXQSJ510UqbDqEV7OBGRBlBCICIirZX2cCIiDRB+3LyIiEhrooRARKQB1EMgIiKtlfZwIiINoIRARERaq7Tv4cysi5k9aGbrzazIzB4L1eWZ2UQz22hmy83s9LhpzzGzlWZWbGaPmFnHUN0uZjbTzErN7EMz2ytUl2Nmdwfz+8rMdBN/EUkrJQQiItJaNcce7mFgAzAA6AXcFaq7CegJ9AHGAPea2W4AZrZnMO5ooF9Qrg9N+yQwBegOPABMNrPoXZIuAEYAg4BDgMvN7Mj0L5qItFW6hkBERFqrtCYEZrY7MBS4wt2L3b3S3eeERhkLjAvq3gWeB84I6s4AnnP32e6+ARgHnBW0uxuwO3Cru5e5+9+C2IeH2r3D3b929yVEEoazUsSZa2ZdowXokqaPQERaKfUQiIhIa5XuPdwwYAnwqJl9Y2bvmtlBAGa2LbADMC80/nxgcPB69wR1/c2sIKhb7O7ljZh2MMldTaQXI1pWNngJRaRNUkIgIiKtVbr3cH2Ao4C3iBz83w28YGbbAAXBOBtD4xeHhhcE78N10eHxdQ2ZtoDkxgPdQqVvinFFRJQQiIhIq9WoPZyZzTAzT1LGAZuBL9z9oeB0oaeAL4H9gZKgmfDpOV1Dw0uC9+G66PD4uoZMW0IS7l4enLZU7O7F1E5SRETq0DUEIiLSWjUqIXD3Q9zdkpTrgI8Bj58smLYQWAPsGarbA1gQvF6YoG65u5cEdQPNLLcR0y5ARCRN1EMgIiKtVbr3cFMBM7Ozzaydmf0I+A7w36B+InBdcGvS/YCTgCeCuieAU8xsqJl1A64FHgNw90XAJ8BVwQXB5xNJNN4OtXu5mfUys12Bn0enFRFJByUEIiLSWqV1D+fulUQO8i8mcrHu1cAody8KRvkdsJ7IaUTPARcHB/u4+3zgMuAFIhf5riZyp6GoM4hcn1AEXAic7O5VQd3fgGlELmh+B7jT3d9M57KJSNumhEBERFqr9vWP0jjuPo/I3YYS1W0GfpJi2gnAhCR1S4GDk9TVAJcERUQk7XQNgYiItFb6yUtEpAHUQyAiIq2V9nAiIg2ghEBERFor7eFERBpACYGIiLRW2sOJiDTAQQcdlOkQREREmkXaLyoWEWmNzj77bMyMAw88MNOhiIiIpJW5xz9HrO0xs67Ahg0bNtC1a/wDkUVEREREtq7i4mK6desG0M3di5tzXjplSERERESkDVNCICIiIiLShikhEBERERFpw3RRcUhxcbOeniUiIiIi0iBb87hUCUFEd4B+/fplOg4RERERkbDuQLNmB0oIItYHf/sCGzMZiEgKXYCVaDuV7KbtVFoCbafSEkS30/X1jdhUSghq29jct3US2VJmFn2p7VSylrZTaQm0nUpLENpOm50uKhYRERERacOUEIiIiIiItGFKCCLKgZuCvyLZStuptATaTqUl0HYqLcFW207N3Zt7HiIiIiIikqXUQyAiIiIi0oYpIRARERERacOUEIiIiIiItGFKCERERERE2jAlBCIiIiIibdgWJQRmlmtmD5vZcjMrNrN3zezAUP1VZrbWzNab2e0WetSamQ0zs3lmVmpm08xsxwTtDzCzzWb2YD1xJG3LzBaYWUmoVJvZX1K0tYuZzQza+tDM9grVHRq0X2JmU0PDh4faLzWzmtD7BQ1oN8fM7jazIjP7yswurWd5jzGzpWa2ycyeN7NtQ3W9zOyloG6RmR2Zqi3JnFTrysz2D/6fSsxshZmdkqKdVNt/nplNNLONwf/p6c29XNK6mNmFwXdWpZndGBp+nJm9Y2YbzGy1md1pZh1StJO270CReCm2UzOz35vZl2ZWaGb/NrPeKdrR96k0m3r2+0mPmRO002zb6Zb2ELQHvgAOAbYB7gb+bWYFZnYs8EvgAGB34Bjg3CDYXOCfwJ+B7sAMYGKC9u8CPkwVQH1tuftgdy9w9wKgB1AMPJeiySeBKUFbDwCTzax9UFcK3A/cHJ7A3d8OzeMIYHn0vbsPbkC7FwAjgEFEPsvLkx3Im9l2QVu/AnoBRcGyR/0VWBPU/Rb4h5l1T7G8kjkJ15WZ7QA8C9xI5P9qH2BOogYa8L90E9AT6AOMAe41s92aYVmk9fqSyLYY/73ZNRi+A7AXMIzIdpxMWr4DRZJItp2eDIwF9ge2B74B/pioAX2fylaQbL+f9Jg5XrNvp+6elgKsBoYS+fK/LjT8HGBa8PpoYGmoLp/IwfZOoWFHA/8i8g/+YIr51dtWqO5HwDKC5y4kqN8NKAFyQ8O+AA6PG+80YGqSNg4AvmhMu8As4MxQ3Y3Ao0na/wUwJfR+J6AMyAMKgAqgb6h+KvDTdK1flfSUVOsK+H/ALQ1sJ+X2T2QneUiofgJwU6aXX6XlFeA+4MYU9ecD/05Sl7bvQBWVVCV+OwV+A0wKvT8W+CjJtPo+VWm2Us9+P+kxc4J2mnU7Tcs1BGY2kEi2spRIhjMvVD0fiP5aXqvO3UuBz6L1ZtYR+AORf+T6pGwrzlhgogefUJK2Frt7+Elw4bi3VH3tpvqsCLrRD0k0rrt/DlQCuwADgRJ3X5nm+CX9Uq2r/QDMbH7Qzf2omXWLjhR0E54RvE26/Qenku1Aim1LJI0OBRZE35jZi2Z2VfC2Sd+BIk3wLDDIzHYyszzgdOD1aKW+T2UrSrXfr+84cKttp+3rHyW14B9tIjDe3TeYWQGR03OiiolkRwR/i+OaCNdfBrzs7p+lOIUqqr62ovH1INIFc2VT29oC9bWb6rPC3beJa2tFkrY6JJlPjy0JWppVsm2iB5FuvrHAUUR63B4F7gR+BuDuQxrQTgHfbkMbE9SJpE1wjcuRRE4dAsDdjw+N0qTvQJEmWAO8B/wPqCZyoHRRtFLfp7IVpdrv13ccuNW20yb1EAQXkj1DpGcgen59CZFzTKO6BsMS1cXqzawPkfOmxiWZV/gi4f6p2oobdhow190/DbX1Sqit4Y1oq7HqazfVZ9WYtporfkm/VOtqM/CIuy929xLgViLd3I1tJ7reuySoE0kLMzsc+Btwgrt/nWS0dH4HijTGDUR+Ud2OyHfhdCI/siSi71NpTo05fmvKcSA0YTvd4oTAzHKAxwEHzg6djrMQ2DM06h58251cqy7oXdglqB8G9AOWmtka4HLgDDObArUvEnb35fW0FTY2iDPG3Y8JtfV20NbA4IKNRHFvqfraTfVZJWorvLwDiPQMfAYsAQqCpKohbUnmpFpXHxP5f4pKdoobpNj+3b2QyK9jDd22RBrFzPYH/gGMcff3U4yazu9AkcbYC3jK3de6+2bgQSK9WYno+1SaU6r9flOOA9O7nTbhIokHgGlAp7jhxwHLgZ2JXNn/EfCzoC4XWEmkJyCXSG/A26G6HULlDmAS0CPJ/JO2FRpnIJELOXo2YHneI/KLQi6Ri+T+B7QP6nKATkSSi+nB6w5x09e5qLgB7f6SyF1kegG7BstzZJL4tiNyZ6EfErmQ5BHg8VD9M0S+8PKA44ncUaH7lq5fleYrydYV8APg8+B/J5/IAVfCC+vr2/6JXIvzCpFfC/YD1gO7ZXrZVVpOIXJKaafgu35c8LodkR3O18CJDWwnLd+BKiqJSort9CbgzeC7tSOR0y9nJGlD36cqzVpS7PeTHjMnaKNZt9MtXbAdifx6uZlvuypKgOFB/dXAOqAQuJ3Q3X2I9ATMC6adDuyYZB43JjsYamhbRE5jeqGBy7QrMDNoaw6wd6huRLC84TIhbvpkCUGqdnOI3LK1iMgO9rK4aWOfafD+WCI9AqXAC8C2obpewMtB3WJgZKb/AVSSbmtJ1xWR28p+Gfz/TAS2CdUtAH4Sep90+w++dCYF29AK4IxML7dKyyrBd3D89945RH6MqI777n8lNN0rwDWh91v8HaiiUl9JsZ3mAw8BXxE5FplC6OBI36cqW7PUs99Pdcy81bZTCxoREREREZE2KC23HRURERERkZZJCYGIiIiISBumhEBEREREpA1TQiAiIiIi0oYpIRARERERacOUEIiIiIiItGFKCERERERE2jAlBCIiIiIibZgSAhERERGRNkwJgYiIiIhIG6aEQERERESkDfv/LqZsjeAyng0AAAAASUVORK5CYII=\n",
"text/plain": [
""
]
},
"execution_count": 4,
"metadata": {},
"output_type": "execute_result"
}
],
"source": [
"import obspy\n",
"\n",
"# hari 1\n",
"st = obspy.read(\"meramex_bh12/continuous1/raw/Z6.BH2..HHZ\")\n",
"st.plot()"
]
},
{
"cell_type": "code",
"execution_count": 5,
"id": "architectural-transformation",
"metadata": {},
"outputs": [
{
"data": {
"image/png": "iVBORw0KGgoAAAANSUhEUgAAAwUAAADtCAYAAADumtkLAAAAOXRFWHRTb2Z0d2FyZQBNYXRwbG90bGliIHZlcnNpb24zLjMuNCwgaHR0cHM6Ly9tYXRwbG90bGliLm9yZy8QVMy6AAAACXBIWXMAAA9hAAAPYQGoP6dpAABixklEQVR4nO3de5xM9f8H8NfbfVlLbtFF5VJJqK9fV6FUcimJkkgkfEsllG9E0Y1E0pVyiYhIlEJRyKUU3Vxzy63Ifa21ay/2/ftjzkxnZs6ZOTM7szO7+3o+HuexO+dzzud8zsyZOZ/3+XzO54iqgoiIiIiICq8isS4AERERERHFFoMCIiIiIqJCjkEBEREREVEhx6CAiIiIiKiQY1BARERERFTIMSggIiIiIirkGBQQERERERVyDAqIiIiIiAo5BgVERERERIUcgwIiIiIiokKOQQFRPiYiJUVksojsFZEUEVkjItf5LDNQRA6LyDEReVVExJR2lYisF5E0EflORC6w2MaFIpIuIhODlMU2LxHZJCKppumMiLwVIK+aIrLayOsXEWlgSvufiGwWkZMisk1EHjTmdzblf9rYhvv1IgdlTBCR6Ua+e0XkviD7201E/jLe9w9EpIST8lvkU0RExopIsogcFJF+PuktRWSHiJwSkc9F5KxA5QqX3fvqpBwiUllEFhhpW0XkZov8i4nIBhHZEaQctnmJyHif4yhTRDYEyMv2MxWRa41jIVlEDonIVBFJFJHqpvxPiYiat+lkfyXAd86ijBE5JkXkbBH5wtgXtUivKyIrjON1s4jcaJeXaZ1yIvKPiHxjmneh73siIp2D5UVE+YCqcuLEKZ9OAMoAeA5AdbiC/I4AjgBINNJbAdgHoCaAqgA2AHjISCtppPUAUArAywBWWmxjHoDVACYGKIejvEzLHgdwY4D8fgLwvJHXIwD+BFDMSBsA4AoARQHUB3AQQCOf9TsCWB5KGQG8CuArAEkArjXKeIlN+eoZ6VcBKAfgGwAvOim/RV69AfwGoAqA2gD+BnCzkVYFQLLxOZYGMBXAtCgdS7bva7ByAJgNYJKR1gbAUQAVfPLvC2AVgB1ByhE0L9OyiwAMC5CX7WcKoBKAc43/SwOYBmCUz/pVAWgoZUSA71yo35sQj8nKxrHWwrfMAIoD2AGgj/H53gLX70TFIJ/FWOMz+8Y070IA2dE4Bjlx4hTbKeYF4MSJU2QnAPsBNDT+nwlgiCmtG4DvjP9vM1fQjApOGoCLTPNuA/AZgGEIHBQEzcuUdjeAPQDEJq9LAKQCKGmatxvATTbLzwDwpM88q6AgYBkBHABwgyl9CoDnbbY5wvx+ALgRwJ4wy/8DgPtNr4cBmGr8/1+fCtlFAE4DSMiD48jzvgYqB4BEAJkAzjOlLwfwoOn12QA2A2iNAEGBk7xM86sCyAJQM0B+jj5TuILrqQDmWmxDQykjAnznQv3ehHJMBinz5QCO+sxbAqBHgHwuhyu47Q4GBZw4FYqJ3YeIChARqQ2gAlxXBQHgMgDrTYtsAFDXKk1V0wDsdKcb3WFGAXjSwaYD5uWjC4DpqurXxcGU1zZVzbApt4eIFIfrCuqm3JTR6ApTFTbvldGlJFlEqlvlZSxbXUQSg5VfRDqJiHndUD6jXTAqwg72N2wW72ugctQGkKqqf5my8P28RgIYDuBUkE07ycvtPgA/qepOm30I+Jkay1QXkWS4grj2AN4OUj4nZQz0ecLoKtTJatlcHpPB+HZhEli/r25vwvXdz7FIKyoi+0Vkj9H1rbTDMhBRHGNQQFRAiEgCgOkARqjqCWN2IoAU02IpxjyrNN/0/gAW2lW6fATLy13GigBawtVVI1d5GV6D6yr817ksozvvk1bbVNW9qlpeVffa5JVimh+w/Ko6Q1XrByhXKJ9RtPi+r8HeO9syiusel9oAPnKw3VD2twuCH0eAzWcK/Pu5wtWSMQLAXgQXrIyBPk+oan1VneEgr1CPyUC2AkgWkf4iUlxEWgBoClcLiR8R6QjgkKqutEg+AqAhgPMBNIGry9lIB2UgojjHoICoADCu7H4CVwvBC6akVLj6I7slGfOs0jzpInIuXN0GXrLZnvnG4eqB8vKZ1xHAb6r6hymvRaa8GjvNS0QGAWgG4O4ArQ5mgfJ15102SPnt8koyzXf6XgTKK+hnZJOXh8Vn5IjN+xrsvbM7jorAdcW5r9Vn5HPjcOcg2zGvVxeuq+yzTPOeMeX1DEL4TFX1EFx992f4plkIVsZAn2coeYV6TNpS1SwAbQHcCeAfAP3geu/+8l1WRMrAdT/MAJu8UlX1F1U9o6p7AAwE0C7UMhFR/GFQQJTPGRWvaQAUQFefytdmuG6Kdbsc/3YJ8UozWhpqGulXwXUlcIeI/APgKQCd3KOQqGpdVU00pr1B8jLzu7qrqi1Nea008qotIiVtyg0ReRSumzObq+qxYO9RsP1V1eNwVZbs3quAeRnL7lXVVCfld5CX3Wd0IVw3jQZtvbH4jIIK8L4GKsd2AIlGIOm7D0kA/gPgC+M4mgvgQmNEmyRVfdhUxo+C5GXWBcAC43Nz7+9wU17Dw/hMiwGoZf/ueAQrY6DP01ckj8mAVHW9qjZV1YqqehuAGnDdM+CrNlz3jKw1PrM3ADQWka02WefAv2sSEeVHsb6pgRMnTrmbAEwA8B2AUhZpreHqElEDri4Sv8N79KG/4GoRKAlXq8BKU1pV0zQaru4flqOVBMrLtExtuG7QrORgn34CMNTIqxe8Rx96AK4RegLdYGo3+pBtGeG6f2IRXFdmrwZwDIFHHzoGVzeKcgAWw3/0IcvyW+T1KIBf4Ro9ppZRRt/Rh1rAdRPqB4je6EO272uwcsDVSjURrhuPb4cxGg9clUXzcdQOwC7jf7sbzS3zMqUXgWvEnjsd7JPtZ2rkfYlRxnPgGkFqjs/6dqMP2ZYRAb5zoX5vQjkmjeVLAbgArgsEpeB9s3t9Y15puFoB1tjkUcznM3sCwAoAVYz0q+H6Lrvft28BjI/GMcmJE6e8nWJeAE6cOIU/mSoA6fi3y0EqgMamZQbB1Q/4OFxDHIop7Sq4bmRMN078F9hsZxgCjD7kJC+4ujXNd7hfteAaBjUdrgrzFaa0XXAFF+b9fcZnfb+gIFgZjQreR0Z++wB0MqW5u0hVN83rBlcl+iRco8KUdFj+znBdCXa/LgLX0I/JAA4B6O9T5lZwXZFPAzAfwFlROpYCvq+BygFXQLPQSNsG4BabbdyI4EOSBswLrq5NRwAUd7BPgT7THnAFa6fgGrFrEnyCXtgHBcHKGOg7twlA5ygdk+oz7TalvW4cYykAPgVQ1ZTWGK6bp63ew27wHn2oE1z3m5yCK6B5C8YQyJw4ccrfk6g66YpLREREREQFFe8pICIiIiIq5BgUEBEREREVcgwKiIiIiIgKOQYFRERERESFHIMCIiIiIqJCjkEBEREREVEhx6CAiIiIiKiQY1BARERERFTIMSggIiIiIirkGBQQERERERVyDAqIiIiIiAo5BgVERERERIUcgwIiIiIiokKOQQERERERUSHHoICIiIiIqJBjUEBEREREVMgxKCAiIiIiKuQYFBARERERFXIMCoiIiIiICjkGBUREREREhRyDAiIiIiKiQo5BARERERFRIceggIiIiIiokGNQQERERERUyDEoICIiIiIq5BgUEBEREREVcgwKiIiIiIgKOQYFRERERESFHIMCIiIiIqJCjkEBEREREVEhF5WgQEQeEZFfRCRLRIaZ5ouIvCwiB0TkuIh8ISLnmNKvEpH1IpImIt+JyAWmtAQRmS4iJ0Vkr4jc57PNbiLyl4ikiMgHIlIiGvtGRERERFTQRKul4ACAYQA+9ZnfDkAXANcAOBvAUQCvAYCIlAQwF8CbACoAWAVgumnd5wFUAnAugA4A3hWRS4x16wF4HcBdAM43pmcjv1tERERERAWPqGr0MhcZD+AfVR1mvH4SwH9UtbPxuhWAEaraQERuA/COqtYy0koDOAKgrqruEpEDAO5R1VVG+hQAe1R1qIiMAFBZVXsYaTcCmKqqF8CCEYCU9JldAcCxiO08EREREVHulAWwX6NZYTcUi/YGfMwB0FFELgLwD4D7ACw20i4DsN69oKqmichOAHVFJBlAVXM6gA0ArjOt+61PWnURSVTVVItyDAIwNPe7Q0REREQUVecB+DvaG8nroOAfAD8B+BPAGbgq+b2NtEQAKT7LpxjzE43XJy3SrNZNMc23CgpGABhjel0WwF/79u1DUlKS030hIiIiIoqKlJQUnH/++YB3/Tdq8jooGArXVf0qcFXWRwCYCte9BqkAfGvkScZ8d8W+LP6t8CeZ5vuum2Sa70dVMwBkuF+LiGulpCQGBURERERU6OR1UNAAwMeqehgARGQigNVG2mb822oAEUkAUBPAJlU9LiL/AKhnWv5yAJtM69YzbedyAHttug5FxP79+7F+/XpkZGQEX5g8ihcvjksvvRQ1atSIdVGIiIiIyBCVoEBEihl5FwVQTERKAcgCsA5ABxH5BK6r+N3h6v8PAMsBJIhIdwAfARgM4GdV3WWkTwcwREQ6AKgD4E78e0/BDADfGTc27zDW/TAa+5aZmYkhQ4Zg6dKl0ci+0Khfvz7Gjh3LlhkiIiKiOBCV0YeMZxP43sj7IIDZAN4CcDuAEgB+BvCoqm411rsKwCQAtQGsBdBFVfcYaQkAJsIVDBwH8LSqzjBtsxuAl+HqOvQpgP8a3YSclDcJwIkTJ04EraS+9tpr+PTTTzFw4EDcdNNNSExM9HQ/ouBOnz6NNWvW4KWXXsLll1+OsWPHxrpIRERERHEnJSUF5cqVA4Byqup7323ERXVI0vzCaVCQk5ODFi1aoHXr1njiiSfyroAF0Ny5c/HKK69g8eLFKF++fKyLQ3EsLS0NTZs2RYsWLfDiiy/GujhERER5Iq+Dgmg9vKxASklJwbFjx1CvXr3gC1NA9evXR05ODvbt2xfrolCcmzZtGtatW4eXXnop1kUhIiIqsBgUhODMmTMAXDfLUu6438Ps7OwYl4TiHY8RIiKi6GNQEAEfffQREhMTvabSpUtDRLBixQpkZ2djwIABOPvss1GuXDncdNNNtnldeOGFKF26NBITE1GxYkV06NABx48f90pftWqV1zrDhg1Djx49AABbt27FHXfcgcqVK6NSpUpo164d9u/f72g/li9fjlq1almWyb1N87bcdu/ejWLFXPesr1y50u+9cN938eGHUbn3mwq4okWLxroIREREBR6Dggjo3LkzUlNTvabu3bujcePGaNSoEQYNGoS//voLmzZtwrFjxzB69OiA+S1evBipqanYu3cvMjMzQ+pHfeLECbRr1w7btm3D33//jfPOOw/dunXL5R4617hxY7/3YtiwYbj44ovRrl27PCsHFRxFivBnioiIKNry+jkFhcLcuXMxa9Ys/Pbbbzhx4gSmTJmCnTt3em5ibtiwoaN8ypQpgzZt2uCTTz5xvO2rr74aV199tef1Y4895nh70fDjjz/ihRde8LQgEIWKLQVERETRx0twEbZ792706NEDU6ZMwbnnnosNGzagatWqGDp0KCpVqoT69etj/vz5jvJKSUnBZ599hmuuuSbs8qxYsQJ169YNe/3cSE5ORseOHfHKK6+gQYMGMSkD5X8MCoiIiKKPLQURlJWVhY4dO6J79+5o3bo1AODvv//Gxo0b0b59e+zfvx8//PAD7rjjDvz666+oWbOmZT4tW7ZE0aJFcfLkSdSuXRsTJkywTHc7ffo07r//fr98duzYgWeeeQYff/yx433YtWuX3xChKSneo2BNmzYNc+bM8bzOycmxzOuhhx5Cw4YN0bt3b8t0IicYFBAREUUfWwoi6JlnnoGqYsSIEZ55CQkJKF68OIYMGYISJUqgadOmaNq0Kb755hvbfBYtWoTk5GSkpaWhbdu2ngDDN909DRw40C+P/fv3o3nz5njxxRfRrFkzx/tw0UUXeeWdnJyM6tWrey3TpUsXr/T169f75fPOO+/gl19+wcSJEx1vm8gKgwIiIqLoY1AQIQsXLsSkSZPw8ccfew1Zevnll/st6/QJyCVLlkSXLl3w888/48iRI47LcuTIEdxyyy3o1asX/vvf/zpeL1J+++03DBo0CLNmzeKDySjXeKMxERFR9PFsGwF///03unbtigkTJuCiiy7ySqtduzauuuoqjBgxAtnZ2Vi9ejW+++473HzzzUHzzcrKwowZM1ClShVUrFjRUVlSUlJw22234fbbb7dsQYi21NRUdOjQAUOHDvW64ZkoXNFsKcjJycGwYcOwZMmSqG3DSnJyMvg0eSIiiicMCiJg0qRJOHLkCLp27eo3Pv9HH32EmTNnYvny5Shfvjx69OiBDz/80PM8gOHDh6Nly5Ze+TVv3hyJiYmoVKkSli1bhs8++8xx68K8efPwyy+/4N133/Uqh9vDDz+Mhx9+2PO6bt26+OijjyLwLrjMnTsX27dvx9ChQ/3ei+HDh0dsO1R4RDMomDVrFp5//nk0b948atvwtWHDBpx11llo06ZNnm2TiIgoGOHVKkBEkgCcOHHihGfYUCtHjx7Fbbfdhtdffx2NGzfOuwIWQHv27EH79u0xYcIEXHnllbEuDsWxzz//HG3btgWAiF9dHzlypKdFLa9+C3v37o1x48bl6TaJiCj/SUlJQbly5QCgnKqmBFs+t6LSUiAij4jILyKSJSLDTPNbi8j3InJCRPaLyBgRKW5Krykiq0UkzVi/gSmtiIiMFZFkETkoIv18ttlSRHaIyCkR+VxEzorGvhFR3jLfUxDpSnQsbmJ2P/07XF999RVmzpwZodIQERG5RKv70AEAwwB86jM/yZhfFUADAFcBGGBKnwngGwAVAEwAME9E3GfQhwHcCOBiADcAeEpEbgYAEalirNsHQGUAyQDejOgemfDqXu7xPSSnzBV3u+FvI5F3XsltUNCyZUt06tQJu3btilCJiIiIohQUqOpnqjofrsq5ef5MVV2squmqehjANADXAYCIXALgMgDDVfW0qo4zyufup9MFwGhVPaSq2+EKGh4w0u4CsE5VF6pqGlyBxz0ikmBVPhEpKSJJ7glAWSf7Vbp0aQDA8ePHHb0PZO/YsWMAXE9tJgrEXHE/c+ZM1PLOK7kNCtwOHDgQkXyIiIiA2N9o3ATAJuP/ywBsU9UMU/oGAHVN6eudpKnqLgBZAKyfDgYMAnDCNP3lpLAJCQmoV68eFixYEPHKSWGiqpg/fz4qVKjgueE6P8jIyMD69euDtnLk5ORg3bp1yMrKyqOSFWzRCgpOnTrlCU7zUqSCguzs7IjkQ0REBMTwicYi0h7AzXB1IwKARAC+N1GkGPOt0n3T9gVY19cIAGNMr8vCYWDQs2dP9OvXD126dEGTJk2QmJjoeGQgcj19ec2aNfj1118xcODAfDUGfatWrbB06VJMnjwZDz74oO1yw4cPx7PPPouOHTuy73cEmI+RSHYfqlKlCtLS0iKWn1Pm55jkBoMCIiKKpJgEBSJyE4BxAFqp6iFjdipc9xyYJRnzrdIDpfmmezFaIzwtEqFU6q+//nq8++67mDVrFubOnYuMjIzgK5FH8eLFcemll2LkyJGOntUQT5YuXQoAePvttwMGBSNHjgQAfPzxxwwKIiBaLQWxCAgAthQQEVF8yvOgQESuATAbwD2qus6UtBlAbREpaepCdDn+vaK/GUA9/NtN6HL82/VoM4C7Tdu4EEBxADujsQ8NGzZEw4YNo5E15QPBugXFop96QRbNewpigUEBERHFo2gNSVpMREoBKAqgmIiUEpGiIlIPwBcAHlLV5eZ1VHUrgC0ABho3AvcCoABWGotMh2vEocoiUgtATwAfGmnzAFwlIi1EpDSAoQA+UdX0aOxffrFs2TJeqY6CYJUxBgWRxaDAGoMCspOTk4PMzMxYF4OI8plodegeAiAdQA8Ag43/uwDoD6AigBkikmpMi0zrdQLQHK5Rix4B0E5V3We+cQC+A7AdwPcAxqjqtwBgdEHqBOAdAEeMbfSJ0r7lG82aNUOnTp2wZcuWWBelQGFLQd4yd+9jUPAvBgVkp1GjRqhcuTJOnToV66IQUT4SrSFJh6mq+ExTVPVBVS2qqommqaVpvR2q2khVE1T1SlX9zZSWo6p9VbW8qlZR1TE+21yoqjVVtbSqtlHVsMcNPX36NAYOHIhVq1aFm0Vc2b17d6yLUKDEY0tBTk4O1q9fH/Fx/OOBOSgoCPvHoICibc2aNUhJSSkw5zAiyhv5Z+iXPDR27FiMHDkSjRs3Dr5wPsChMcN38OBBv+dSxGNLwdNPP40GDRrgySefzPNt56VothTk1QP1GBRQXuExQkShYFBgYceOHbEuQkQxKAjPyZMnUbVqVVSoUMFrfjy2FIwePRqAK6AtyKIZFORVKwSDAsor/O0nolAwKLAQqZN2vOANZ+Exd7syX0WOx5aCwiKaQUFe3a9gfk5BbgIRVvgoGB4jRBQKBgUWClpQwBNDeMyVN/N7yKAgdqJ5NT+vrrxHajQlthRQMPztJ6JQMCiwUNAqdTwxhMcuKIjH7kOFRX5vKcjMzMQDDzzgeZ2bij2DAgqGv/1EFAoGBRbYUkCAd1CwYsUKz/9sKYid/B4UfPPNN16vs7Kywn6yMoMCCobHCFHsbd26FZ9//nmsi+EIgwILDAoKt2PHjgHwDgpatWrl+T8eWwrMw3YWZPk9KPD9nHr16oUyZcrg119/DTkvVvgoGP72E8XepZdeirZt22Lp0qWxLkpQDAosxFNQkJGRkeuhEnlicG7y5MmoWLEiXnzxxbAr2uagICMjI1JFCyiejtloyu9BgW/AOGvWLADA888/H3JeDAooGP72E8WPNWvWxLoIQTEosBAvFaw9e/agVKlS6Ny5s+N1jh496hdExOuJYd++fdi4cWOsi+GlZ8+eAIDnnnsu7DzMFb+nn34612VyIl6O2WjL7zca27UihbNtBgUUTLz+9hMVRvnhN5tBgQWrCtapU6eQnp7uaP2srCycPn061+UYN24cAGDmzJmOll+5ciUqVaqE4sWLo27dup75kRiSND09HaNHj8Yff/yR67zcqlevjnr16uGvv/6KWJ65VbJkyVznYa74TZkyJdf5OVFYgoKC1lLgFk7lLT+cYCi2eIwQxY9Qv4/Jycl5NlS2G4MCC74VrKysLJQtWxbly5d3dKWyZs2aKF++fK4Dg1Areq+++ioAV+Vm8+bNnvmRuFo0fPhwDBgwAHXq1Ml1Xr7Wr18f8TzDVaJEiVznEWr3ofXr1+Oee+7JVcDFoCCw119/HW+88YajvFU1ai0SDAooL7GlgCh+hPKbvWfPHpx11llo3rx5FEvkL2ZBgYj8T0T2ichJEflVRMoa8weKyGEROSYir4qpY7eIXCUi60UkTUS+E5ELTGkJIjLdyG+viNwXbtl8K1gHDx6EqiIzMxMnT54Muv6+ffuQkZGBLVu2hLX9AwcOYMWKFV43ujphd5U7EieGH3/8Mdd52Imnh6tFuqXASVDQqFEjzJkzB82aNQt7mwwKXL7//nu/m7mSk5PRv39/9O3bFydOnAiad4sWLXD55ZdHpUJVpIj1Ty67D1E0MCggih+h/GbPnj0bALBu3bpoFcdSTIICEXkUQAsAjQAkAegKIFNEWgF4FMC1AC4D0BJAd2OdkgDmAngTQAUAqwBMN2X7PIBKAM4F0AHAuyJySTjl861g2Y1XH0y4P8jnnHMOmjZt6jUMphN2V7nN5fjnn3/www8/hFymSFSW7cRTUBDplgInN4mnpqYCcAWDkdjmhg0bws4n3gW6gq+qaNSoEW6++WYcPnwYGzduRK9evbBr1y7PMoG6ALqDgsWLF2PLli34+eefI1dwQygtBampqfjnn39s8zKfYMaNG4eOHTuyEkheeDwQxY9Qvo+RqIuEI8+DAhEpCmAwgJ6quldd1qtqBoAuAN5T1Z2q+g+A1wC4n/RzI4AMVZ2oqqcBvAygoYhcZKR3AfCSqqao6hoAnwPoFErZUlJSAPifuPM6KHALdfiqYEFBZmYmqlWrhuuvvx7ff/99SHlHMyiIpxNXpFsK8oo5kO3evXuebz+vOO0+9Morr+Caa67BhAkTcO+993rmB7pS45sWifuCfIUSFFSqVAnVqlXDwYMHLdcxl7d3796YNWsWPvroo8gUlAqEePptJSrsxo4d63g0yVB7ikRKLFoKzgNQGsDdInJQRLaKSE8j7TIA5g7mGwDUtUpT1TQAOwHUFZGzAFQNsK4XESkpIknuCUBZADj//POxatUqrwpWRkYGNm3a5HkdblCwbNkyvP3227keXjSQYN2H7rjjDs+8xYsXWy57+PBhNGvWzK9yEc2oNRYtBSdPnsQbb7zhd5NzpFsK8or5mPV9GNaJEyewcuXKqB57ecVpUDBmzBjP+7B9+3bP/EBBgW/eeRkUWJXL3fXMrmXP6rfILoCgwoldzIjii/l+z0AKTUsBXN17ygG4GMCFAO4BMFxEGgNIBJBiWjbFmAeLNHO6e5mTFmlWBgE4YZo8NcPBgwd7VZ7uvfdeNGnSxPM6lKCgX79+nv+bNWuGxx9/HN9++63j9UMVrKXAHAjYVcSff/55LFu2DPfff7/X/ILWfahv377o27cvrrvuOq/5sW4p+O6778JazzeQNbv22mvRpEkTTJs2Lexy5VVlc8KECVi+fLltem5HYhg0aJDjvPMyKPj9999tgza774dVhc/pCGlUOLClgCi+uLsLB1OYggL3WesFVU1X1fUAPgbQCkAqXPcYuCUZ82CRZk53L1PWZl1fI+AKTNzTee6EFStW4LHHHvMs6Pto6lB+ZH/77Te/eZEc0tOXuUXDzKpSYVfR8D1g16xZgzlz5vhVll977TX0798/IlefI3Xi2rlzJx588EFs2bIlaKDhDpDiraXgmWeeCWu9QEGB+5ibOnVqWHm/8sorqFq1Kl5//fWw1rdz/PhxPPvss57yrVmzBr169cJNN91ku05ug4KPP/7Ycd7RePBcoGNj0aJFAID58+fjyiuv9MwPJSiIRiATrzZt2oQePXpg7969sS5K3GJQQBRfnF64KUxBwTYAmQDMtUn3/5sB1DPNvxzAJqs0EUkAUBPAJlU9DuCfAOt6UdUM496DFFVNgXcLQ0DmE/TXX38d8jj00ahoqCrOO+88LFu2zDLd6sRgt2ypUqW8Xl933XW45557sHXrVs+8cePG4amnnsLrr79uGfiEymlLwY8//hjwJuk2bdpgypQpuOyyy5CQkIA9e/bYLpuQkGA5P9YtBeFe6TUHBXYVw3ArjO6r6/379w9rfTt9+/bFSy+9hDp16iArK8srQHvsscc8zax///23Z/7+/fsjsm2rG5YjdU9BRkaGbUXVbvQhAJ7j9c477/T6Xv3+++9ITk72W76wtxQ0atQIkyZNQps2bWJdlLjFoIAovjj9jS409xSo6ikAcwAMNvr21wFwL4CFcI0m9F8RqSEiZwPoD+BDY9XlABJEpLsxEtFgAD+rqntokekAhohIWRG5GsCdAGZEuvzmH9kWLVrgwQcfDPhUXt/KRySCgkWLFnnG9s/JycHGjRu9Kk6+rE4Mv/zyCw4dOuQ33zcocPvzzz89//fu3dvz//Hjxx2XO5Ty+crMzMS1116L66+/3nZYWHNfvZycHLz11lu2+dkFBbFuKQi3IhqopcAtmhXGrKyskPsvr1271vP///73P6/3/p133kGDBg2QlpaG9u3be+b36NHDMq+cnJyAI/WYqSquueYav/mR6j503XXX4YILLrAcSi7QsWH3uY0ePRrnn3++3/zC3lLgHl72999/j3FJ4heDAqL4YncePnLkCF566SXPBaXC1FIAuIYdrQTgCFzBwLOqulJVFwAYB+AnAH8A+BrAZMB1dR/AXQD6AkgG0ASAueP7cwCOATgA4FMAj6nqVkRYVlYWdu/e7dVtxlxh9uV7FTzck/bw4cMBuCq+rVq1QoMGDQAA7dq1Q/369YOW2Yp5qEY3u6DA7spnJIIcJy0F5gqQVTAD+Jc9UNniqaXAvHwkWgryOijIyclB7dq1UaNGjZAe+mX+0Rs7dqzfj2B2dnbA75ZZt27dcM455zhatk+fPpYV9kgFBb/++isA6+5apseu+Am0Pat+qIW9pYCC443GRPHF7je6e/fuePbZZ3HDDTcAiF1QEJMnHqlqMoD2Nmkj4Orzb5W2FoBlDVhV0wF0jlARbY0aNQpz587FU0895ZnnO9qL2dq1a72uSoZbiR48eDASEhL8rhj63vNgxS4osDo47YICO+79SU9P96poZ2RkYNGiRbjxxhtRvnz5gHm4h4INxNztwu799q2QBqpk2e1nLFoKihUr5qmQRiIosAuyolVhPHbsmKfry5EjR1ClShVH6/m+11YBmdMuS6HcRP32229bzo/0jcahvt+hbq+wtxRQcGwpIIovducF9wAb+/btA1D4Wgryrblz5wJwNem7nTp1ynb5Jk2aeI2Tnpsr6/3798drr73mee30Jl+7E4NV5TrUoCAzMxMffPABSpcu7TWM6dChQ3HXXXehRYsWQfMwv5dOWL3fP/zwg19leOLEibZ5xFNLgblCb/7B2L9/P8aOHYsFCxbggw8+cJyHnWgFBeb3LJRKqe+PntWP4JIlS8IvWIi2bdvm9TrYvsyePRt33nmn11OSzd/JSAcF+/bt8zqm2VJAwTAoIIovdr/RvnUSJ+f0aGBQEAGBWgoA4LPPPvP8bw4Kvv76azzyyCMhncjXrFnj+d/pDbp2y0UiKMjIyPA8LMs8jOmMGa7bOX788UdH+YRy8rIq93PPPWe5rPkGabN4uqfAfEOR+Vho3rw5+vXrh9tvvx3du3fHypUrvdbbsWOH5/2NZlBgLp9Vv31zl5hIBwVWUlNTozKK13//+1/06tXL8zrYvtx7772YP3++17H35JNPev4P9rvgK9j2GjZsiJ49e3peb9261e8zLUxBQaxOmvkJgwKi+GL3G126dGmv14G6mkYTg4IICNRS4Mt84m/RogXGjx+P5557DjfccANefvnlkLbrtAIQbkuBk/6odi0fZcqUcVQ2N/fNwzk5OUG7E1mV2+4Kv9V9E0D8dR9yM39WvkPM+t7QXrt2bVx77bXYtWtX1IKCjIwMrzKZbzK3khdBwTnnnIM6deoEHIkqXBMmTPD873Rf3M29ALyGbQ31/Q7Winj48GGv13/88Yff/USR6j60bds23HjjjXnaUhOqUH9jCiPeU0AUW+PHj/d67bSlIFYYFERAKFcErU78o0ePxurVqzFkyJCobDfcoMBJV6dIBwWtWrVCuXLlAt5gGkpQcPLkSWzdutXv5Oik+1AoN82a5aalIBC7z/vRRx/1jEYVSDgVhBEjvG/v2blzZ8DlcxMUBBqu08x9rMycOdPxtsLhdF/cn4vvqFi+n1ew7n7hVOh37Njh9TrUQMTumOjevTu+++47NG/ePOQy5RXfK2vkjy0FRLH1yCOPeL22+52Pl98zBgURkNugwMxuZB0ruW0p8F0/OzsbDz74oOe1k0rK3LlzLa/whhoUuFsHvv76awAI2IfeqmXGLih47733cOmll+Kee+7xmu+k+1C4T1rOTUtBIHYtUosWLQrpuAnFggULvF4Ha8VxcuO7W25bZULtnhOqQN/V1atXe/5PT0/HmjVrkJTk/WxF8/frzTffRNWqVQM+4j7cq/zuh56FmsfBgwdx9tlnWw7zGomhhqMtXk6i8YxBAVF8YUtBIRBK9yH3jcp2GjVq5DivSHcf+vLLL71eO6lgLF26FImJiX7zw20pcAv0KPBQWgq+/fZbAN73dQDeLSLmK7jmimq4N4U7CQr++9//onnz5jhz5ozjoCDalWArvt2s7J4R4TZ8+HAsXrwYN954o99VbF+5DQpC+d6Fw3z8DxgwAA0aNPAcl+5h4wDX5/Liiy/6rW/+fj7xxBM4dOiQ7XMW3NtbunRpyOVs1aqV5TaDmTRpEo4dO4ZJkyb5pVl9p+MNuw8Ft2rVqlgXgYhM/vzzT8sW2ni5yMGgIALS0tJw4sQJDBgwAH379g26/KFDh2y7EgSrSPlu1wmnQUG4z1SwWi6aQcGRI0cwY8YMHDt2zDPPyahBZ86c8WzHd/hUANi+fTteffVVz/xALQWBrqQ6CQref/99LFmyBCtWrHDcfWjkyJGOloukUIMCALjtttvw3XffoV27dgGX8w0KFi5cGFLZPv74Y8cjcIXDfFyPHj0a69evtxzRKj093fJ4t/p+Hj16NOD2zBX8cITSUlC2bNmw0uJFvJxEQ7VixQq0bt3a8TM4cst3qN288Pvvv6N79+5e99sQFSa///67Vx3F7YsvvkDTpk395rOloAA5deoUHnzwQYwePRpvvPFG0OXnzp2Ls846K9fbdXpV8PTp01i2bJnffN9Ki2/FOtQ+1WbhBAXmPvzuK/xWhg0bhs6dO3sNd+okKGjWrBmSkpKwd+9ery+g+30cOHCg1/KBWgr69etn+YUH/IOCQBXXQ4cO2bYUWN0M7XuzabT5liGULlXurjKpqamW92f4BgW+778T5m48kWZ1/Fu9/5s2bbKsoNrd5G7nq6++yvXDAENpKfDt7mTm21Kgqnj77bctf0fsyvHAAw9gzpw5jssTqngOCg4cOICePXvil19+AeAavnbWrFkAgKZNm2LhwoWoWbNmVINat+Tk5Khvw1fTpk3xwQcf4M4778zzbRPF2rp163DFFVegRo0alunff/89li1bhkceecTT4m3+PQv3fsZIYFAQAWlpaZg3b57j5R955BGvsc3DZdVlwcrevXvRrFkzv/ljx471jLaSmZnp1x0jnD7Ohw8fxoEDB/xGzvG1e/dur9cpKSl46KGHPK937dqFgwcPel5bnTzXrl3r+d9JV5QVK1YAAKZMmWL5bADfynygCvDUqVNRsWJFyzTffALd4Hvs2DHblgKrwCqcoMBcnlD7GFtdvfC9+djOmTNnsH//fpQtW9YrgDt9+jRSU1MjMtLTgQMHcp2HHavj366F6Pvvv7ecv3bt2jx9oFhycjKOHDniaNly5cp5/k9LS8O0adPQvXt3vPLKK/jmm288aXXq1MHixYvx+OOPo1mzZo5aiyZPnoxp06b53csDuC6iTJo0Kej3OxjzSVRVkZaWlquT6XvvvYc333zTa56qon379ujcubOjMvbp0wedO3dGnz59MHHiRDRs2BAZGRm499570bFjR7+WomDPH4kEu4sX0eQ+v7mf7h3MsWPHsGDBgpi0ahBFmvtBZIHqec2aNcP48eMxePBgAN7n2lGjRkW1fAGpaqGfACQB0HCnJk2aqIiEvX6sp9OnT2vZsmX95k+YMCEi+W/evFlVVQ8dOqSrVq3SK664wm+Z4cOH+827+OKL9YsvvlBV1RYtWljm7TZ48GDH5Xn88cf11Vdf9bzeuXOnqqp27tzZa7mlS5cGzSsjI0N9DRgwwGuZI0eO+C3jTnvwwQf98ty1a5d+8803WqJECb+02bNna3Z2tlcedu9LVlaWzpgxw2v+O++8ozk5OaqqevjwYd2zZ49f2c6cOeP5v0uXLpb5b9++3bPMyZMnbcsxduxYv8/q/PPPj9ix++STTwZ9L8KdrrvuOr/PC4B+8803fsuWKlXKNp9LL700KuUL9vkHs2TJEs/yzZo1C5hftWrVPP/XqVNHV69erUOHDtWsrCzLvEeOHOlXlueff16rVKnile+UKVO0aNGiCkDbtm2r06dP11q1amm/fv20WrVq+sknn6iq6uLFiz2/Uf369VNV1XvvvdeTz8GDBzUpKUlvuOEGR/vuKzs725PX7t27PfOPHj3qmb9///6g+biXNZ8P0tLSPP8vWrTIa//btGnjqHxTp07VHj162L7fblu2bPH7LVyzZo1mZ2frrl27HG0rHNOmTdNevXp5yhfqsdiwYUMFoKNGjYpaGYnyyocffhjyeeaxxx7zOp+sXLnSd9kkzYv6cF5sJN4n5DIoOPvss7VcuXJ5fuLPT5NvRTlS05gxY3T8+PFauXJlx+vUqVPHKyj44IMP9PTp03rXXXeFvP2JEydqnTp19Pvvv/f8IPTr189vuZEjR+rMmTO1S5cuOnv27Fztc8WKFXX79u0Bl5k3b54OHDjQNr1Ro0Ze+//yyy/r4sWL9e2339YiRYrolClTbAMC9zR+/HidPXu2/v77747KLSL6+OOPR/wYMAcekZwuu+wynTFjhh48eDAq+UdzClZ5VFVHQW+waeTIkZ4gMysrS7Ozs3X58uXarVs3zzJ79uzRrKyssLcxatQov3l169b1CqirV6/u+X/z5s2O9t/MXL5vvvnGMz85Odkzf82aNUHzsSr/33//bbtvV199taqqJ9BfunSpPvPMM3rllVfqBRdcoP/8849fvgsWLLDdfoUKFfy28cADD+htt92mALRq1ar6xBNPaLFixfSzzz4L6T1yst/Dhg3zC4JDWR+Arl692vF2hw0bpmPGjPG83rlzZ0T3K7dWrlypa9euDbrc3LlzdcCAAV4XZOwcOnRIv/vuO1VVz3cv1v7880+tUaOGjh07NtZFiaijR486Wi4rK0v379+vkyZN0tOnT/sF/4GmmjVrqqr/xUQGBfk4KODECXAFPuvXr495OThxWrduXdATWSSCAqfTp59+mqf736tXLx0zZox27dpVMzMzPft86tQp3blzp6akpOitt96ql1xyiTZs2FD79OnjWXfUqFHav39//eGHH3TevHme+e5Wi/T0dO3QoYO2b99e3333XX3iiSd0ypQp2qFDh7DKOm7cOE1KSrINwvv27es3z1wZPHr0qB4/flxVrYOSQJMTp06d0hEjRuimTZtU1VUR7dixow4cONCzTKBt7Nq1y6tFMicnR0+fPu15bRU07d27N2i5jhw54ln+2LFjqqpapkwZBVwtqr6ys7O1bdu2+txzzwXNOycnx6/CnZOT4wnenEhJSfGU788//wxY4Xcvd+edd3rN37hxo3755Zf60EMP6cSJE1VV9cILL1QAWqtWLT3nnHP0kUcecbQ/b7zxhn799deOy29e1/3+2rn11ls9+zBx4kSdO3eunjx5MuRtxZPx48cr4Lr4pap6/PhxPXXqlN9y69ev18TExFz9Xl1zzTV+8yZPnuw7j0FByDsDVAawAMApAFsB3OxwPQYFnDhxKnBT06ZNNS0tTb/66iudN2+ejhw50nMCsuqeVlCn5s2b5zqPzp07e7UcxHJau3atTp06Vc866yzPPHMl2emUmprqqdy4K71paWmqqnrw4EH9/vvvtXz58p7l+/Tp49XtbNSoUbplyxZH2/r777/1zJkz+sgjjygA/frrr3XHjh2erkO+UzA33HCDZ9m3335b09PTPa9btWrlt/y6des86dWrV9fZs2drTk6OJicn65IlS7Rr1646fPhw/eCDD/SOO+7QxMREPffcc/X888/3uoo7ePBg3bdvn3711Vc6depUz/yzzjpLmzdvrp06ddJff/3VU6k0T88++6xu3rxZf/nlF+3atattt713333Xq0ube9q4caPl8u6AY/78+VqsWDEtWrSovv/++/rSSy/p0aNHvbqRjho1SpOTk3XlypU6e/ZsPXXqlC5dulR/++03v0AoOztbb7nlFgWgDRs21ObNm+t5552nTz75pH744Ye6evVqXbBgge1nPm7cOJ00aZIeOnTI9nP8559/9Ndff/Vs2x14nTlzxhOc5eTkeAX3qv+2TDqVlZWla9eudbyOeT8uu+wyr9fnnXdeLL73eRIUiGvfCwYRmQ3gJIDHAdwC4AMAtVU14J1WIpIEIPd3/hIREVFElSxZMtcjc5EzSUlJQR9SmV8UL168ID3Ar5yqRv2DKTBBgYgkAjgGoIaq/mXMWw5gqqp+4LNsSQDmMSzLAvgrj4pKRERERORUngQFBWlI0toAUt0BgWEDgLoWyw6Cq2XAPTEgICIiIqJCqyAFBYkAfKOoFGO+rxEAypmm86JbNCIiIiKi+GX9KNX8KRWuG4bNkoz5XlQ1A4Cng6KIRLdkREQx8vbbb+Onn37C7Nmz8/RBahQ9SUlJKFWqFA4dOuSZ17hxY6xcuTKkfHr27InXXnsNmZmZ+Oeff1CuXDmkp6fj22+/RdGiRdGrVy+v5W+77Tb88ccf2LNnDwBgzJgx6N+/v6Nt/fjjj5g9ezZee+01AK6nHrdp0wZPPvmk5fIrVqzAf/7zH5QqVQo7d+5Eeno6EhISUK1aNaxevRotW7b0LDtv3jw0bNgQ1atXBwA89NBDGDFiBNLT01GxYkUcPHgQt99+O7Zs2QIAqF+/Prp06YJGjRrh448/9npoXZkyZfwe5OmraNGiAR+0dtVVV3k9XDMcAwYM8HuIVevWrbFgwQK/ZZ966incdNNN+OyzzzwPJAWA+++/H/3798eQIUOwcOFCy+3cfPPNuP7665GQkICuXbsiKSkJhw8fRkZGBlavXo0ePXoELGe1atWCPkSyQ4cOeP/99z2/PxUqVMCuXbtQuXJl7Nq1C0uWLEGpUqVwyy23YPPmzShevDjKly+PpKQk/PHHH0hJSUFGRgauvPJK1K5dGwcPHsSsWbNQo0YNJCYmomjRorjyyitx3nnnITMzE6tWrYKqonbt2khISMCmTZtwwQUXIC0tDQkJCVi1ahUaNGiASpUqYd26dTh16hSKFi2KQ4cOoU6dOihWrBhatWoVcJ8KrLy4mzkvJrhaBDIBnGuatwzAgw7W5ehDnDhxKjDT8uXLbccwP336tB4/fjxPy2N+jkC0p0cffVR3797teX3ppZdqRkaGLlu2TDdv3qzz5s3TXbt2aadOnSzXNz/I0fxAw08//VQ3bNigU6dO1Q4dOuh//vMfHTJkiF599dV5/vm6vfLKK3rPPfd4RmYJNx872dnZeujQIe3atasuX75cVV2jwvTs2VNfeOEFVVVdu3atbf7mEYLcz444ceKE54GWqqpJSUlhlc28rHv0nYkTJ2q7du28RlVy++ijj2zzzsjI0OHDh+v69es9+/Tll1/q9u3bdc6cObp9+3Zdv3695Sg627Zt0+XLl2tmZqZmZ2frn3/+qTk5Ofrtt996lXHbtm2edc6cOaOvvPKKrlq1Sj/55BOv5ebMmeMZsnXu3Ll+74n5dYkSJfSJJ57wKk9mZqY+/fTTunTpUq/5P//8s+7bt09zcnI8Q9g6kZaWpsuWLdOff/5Zs7KyLIdWTUhI8Pv8WrZsGTfPUQjHRx99pGXLltVRo0bpnDlzdMaMGTp//nxdtWqVZmRkaFpammckrTyaOCRpyDsDfAJgIoAEALcDOAqggoP1chUU5PUY3JGe7r///jzb1v/+97+Y728kp2XLlunVV1+tY8eO1W+//VYnTpwY8zIB0B49euiBAwf0yiuvjHlZ8us0YsQInTp1atQevBfNyQmrp5iHOs2cOdOT38mTJzUnJ0ezsrI8TykGXA93zMjIyNV23MOnXnfddX4BxrPPPqvPPPOM375Pnz5dn3vuOUcVkz179njW37p1qw4dOlR37NihmzZt8sy3enq52ZkzZ/Sxxx7Tjh07epWvcePGtvs1fPhwfeuttxTwrkC7p2nTpumXX37pd1zasdpGnz59tG3btp7Xd999t3bo0EF//vlnB0dJcKdOnbLdv6ZNm+qSJUu8Hgjna+vWrX7r/fLLL0G3m56eruPHj3f8sLLs7Gzt1q2bjh492vG+5UZqaqrn+A92DLr3e9y4cX5p5uBC1fW03LZt2+qJEyfiptK9b98+LV26tAKuCxLmJ97nZ07e323btnmeHQG4HhYYym/bXXfdpZmZmU6WZVAQ8s64nlOwEEAagG0AbnG4Xq6Cgp07d+b65BrLyc18VSzcqX79+n7z2rdv7/UlsrtCF2iK5NW4OXPmeL0+cOCA7fjPTt87N3MlAoCec845+ttvv+mPP/6ou3fv1gkTJgQd4/jll1/WevXqWaY1b95cP//8c50wYULAPEaNGqWq6rXclClT9MyZMzpr1iz94Ycf9NNPP9Wnn35a09PTNSsry/IH0C7///znPzpv3jxV9X8So900d+5cryu4kZiqVKmimzdvjmie7unvv/9WVQ372Ijl5IT5RNauXbuQ8i9TpoyuWLHCNu//+7//8yy7c+dOVVXdvXu3XnLJJV75/PTTT5b59+zZUwFogwYNdPv27bp7926dOHGi5wrqoUOHPMsOHTpUc3Jy9NVXX9WFCxc62ndf2dnZWrZsWa1UqZLX05BzcnL07rvv1s6dO4eUn/kJ67/99pvn/7vvvttrP59++mk9c+aMLlmyRI8fP67r16/XyZMna3Z2ttf38b777tPKlSsHfcJqoGPh/fff1/vvvz9ocBMO97amTZvm9frSSy8Naf0BAwZEvGyxlJycrCdOnAi63I033qglS5bUgwcPWqbPmjXLUaBEsZOTk+NpSXLyIMMhQ4boDTfcYPnU8lq1ammxYsV812FQkFcTGBSoquqjjz6aq3xuuukmVVX94osvvOYfOXLE68uTnZ3tF00PHjzYL79Ro0bp/v37NScnR998803P/EaNGnlOOLt27bKtWPhORYoU0cmTJ2tOTo5nXvPmzT3leuyxx7yWP/fcc23zKl++vE6ePFl9bdu2zWu5bt26+S1z+PBhT/pLL73ktfzrr7/uWc5qu+5m8ZkzZwbc11dffVVVVadMmeKZN336dL+yBOObb/v27f2uAr3wwguWZbjgggt0/PjxetFFF+mTTz7pWX7Dhg361VdfReTY3bhxY8QDDffkDgr279/vmdeiRQudPXu24zymTp3q+OFOkZgqV66sQ4cOdfTZmh8a5f5cBg0aZJnne++95zUv2AOAWrRo4ZW326RJkzzz//rrL1V1VZwOHTqkI0eO1E2bNnkenhVIWlqaJ59IVSTT09Mj9hTWn376SatVq6bTpk3TgwcPespqfsotAH3++ecd52kOVuyYH9Bl9f5HS79+/bROnTqakpKiqv/+blx77bWO1t+xY4e++eabjj77gujMmTP5/gnA9K+nnnoq6G+1L3Pa4MGDvR4aaEwMCvJqQgyCAhHJs4oC4P9EPvdkrrSam+AB6CuvvBLSNv7v//7P7wBPTEz0O/hV1S9vVdXVq1d7zTNfYTFXJnbv3q0vvvii7t6925Pu5Omse/bs8Stf48aNPfNOnjzpmd+6dWvb9wyA7clr165dXst16dLFb5kzZ8540letWuW1vPsKv7mM5sndd9i3S4HvlJycrKre/WgjERT07t3bb5kxY8ZYlqF169aqat8EG4njet26dV5BViQnd1BgflLq119/7bjsCxYsiOi+Opl+/PFHx5/trbfe6lnPbN68eV55uj/DIUOGaJMmTXTjxo1B8zZ3STTLycnRTz/9VPfu3eu4nFbMgf0jjzySq7zywrPPPquDBg1SVdVKlSp5yu7kKnKo+vbt6/f55bUVK1Zo8+bNdcuWLTHZPlEsHT16VOvUqaM9evSw/a32ZU7LyMiwuiiZJ0FBQRp9KF9JTk5GuXLlcp1H+fLlgy63fft27N+/H02bNvWav2PHDtSoUcPz2rc8SUm+gzkFdvLkSb95dqM4lCxZ0m/edddd5/n/5Zdf9tp+mTJlPP9XqFABQ4YM8Vq3XLlyOHz4cMDyuUemMEtPT/f8n5j47+i1mZmZKF68uGU+r7/+OhISEizTfNexGqGiSJEi6NevH/7880/83//9n1daoKcvfvHFF578y5Yta7tcjx49PJ+l3T6Ey+qpoub3zSw5ORmAs9G9LrzwQuzevTvk8pQtWxalS5cOeb1QlCpVyvP/sWMBH47uJdDoJPGgYsWKlvPbtm3rN09E8OKLLzrO+6qrrsL06dMt82nXrp3jfOyYj6nUVL8B5uLOCy+84Pn/559/xpw5c9CjR4+Qf2OdKFGiRMTzDFXjxo3x9ddfx7oYRDFRoUIFbN68GcePH8fEiRO90u6+++6AIzpdeOGFKFGihO15NdoK0nMKYmru3LlISkrCVVddFXTZhx9+2PYD79u3r+NtOg0qihQpYnmiKFOmjNfJ1Tc/c2XICaugwBUA+7Mqj7kslStX9itrIOGeXO2GaAwUFASq7DkJCgDXUH6fffaZ3/uQnZ1tm3elSpU8/wcKCsx55LaC4Bv8ZGZm+i1jV5YTJ0443k6g/bFzww034OKLL7YN0KLBLghfvHix3zyrACqQV1991Sswjja7oCASevfujWeeeQZLly6N2jbc8kNQYFa9enX0798/KgEB4P2df+ONN6KyDSIKzqre8u677+K2226zXcf9e8agIJ+76667cPz4cdx3330Bl/vwww8xbtw4FCli/dYPGjQoGsWzvDLvW2H1LXuolS2roCCU8gTKK1hQYBcgBbuKbG4pMMvIyECxYtYNaZEICtx8r6IHCgrMrS6BfjDMeeS2pcC34uKkpcDdIhPoh89XVlYW7rrrrpDK9t133wHIm+eMLFy4EC+88ILlPo0YMQK33nqr33fX/F4tWbIEHTt2DLiNa665BsuWLYtMgR1o0aJF1PIuVqwYXn75Zdx0001R24ZbfgsKos38nb/99ttjWBKiwi2ci3Lu37NgdZ5oYVAQQUWKFAl6db1u3boB00O9Ou+U1cHpe9U3KSnJ64ptJFoK7AQLCnyvmAb7gth1SZg8eTKaNm2KL7/80jLdLigI1FIQqOIealDgK1D3IXPlx2lLQV4HBddffz3WrFmDiRMnenWZCCYjIyPoMWE2Y8YM28A6Glq2bIlnn33WE4DMmzfPk+ae9/LLL3utY36vbrnlFsycOROPPvqo7TaysrLC+rx8t+vU7bffjnnz5mH79u1+abE6IYWDQYG3eOg+REThcfdeYEtBARGsIh2o0gcEryyHy0lQAHi3DjhtKbj77rsBIGCFx0l5AODvv//GihUrQg4K/ve//1nOb9GiBZYvX47WrVtbpocTFESypcCX04Ajr4KCmTNner0O1n1o8eLFqFatGh566KGQ+vpnZmY6DkJ37NgRtEUu2sz97t0/4r4tFlYBVKDvd1ZWVsiBTufOnXHHHXeEtI5Z27ZtUatWLb/5TZo0AZA/KpgMCrxF+j4iIsp7bCkoIIJVbNLS0gKmR+skbJWvVSRqrrQ4raRNnToVX331lefx9U7WNW/niy++8Px/zjnnoHHjxn7LmyuYVvcpWJ0IR48eHfS+C7t7CjIyMmISFNgFjV26dPHqumJ+P+bPn++1bCSDgoYNG3q9ttof83EUSlcec9CZmZnpOCCuWbOm423khUDHkK9A34tAAWHv3r395m3fvh3Tpk2LyoWEKVOmoE+fPli3bl3E8440BgXe8kMgR0SBsaUgHzNXUq1O+j179vT8b74yPXbsWFxxxRVefZFD7R+9dOlSR1cXfSsOLVu2xLnnnhtwOSctBU899RRKly6N2267zWtd95XUiy66KGh56tSpE3Q75qvRwVpb3JxE2oFaCuzuKQhUefP9LHLTUvD555+jVq1a+PHHH/Hhhx+iaNGinjTzceL7/kUyKPA1duxYv3nmG6BDOX7Nn08oLQXxJlJBgd1xXbp0abzzzjt+8xMSEiAiUQkKqlSpgjfeeAP16tWLeN6RxqDAG4MCovyPLQX5jPlqtrlS4HuC3r17N8aPH+95ba6EPvHEE/j1118xePBgXHfddUGH/HvttdcwePBgr3k33XQT3n///aDl9T1RdOnSxXK5UFsK+vTpYzn/vffew+jRoz03gwYrTzCVKlVC586d0aFDB8ejpgRrlQkk3O5DuVkW8K4YtmnTBtu3b8fVV19tuexPP/2E+fPn+3X/iHRQMG7cOADAtGnTLAO4ihUrYuLEiZg0aVJIN6ebr/iH0lIQb8zff3M3NqtgIVj3ISs///xzwO2b87Qb7asgy8t7S/IDdh8iyn8mTJgA4N97xGLVUsDnFIRh1qxZuPXWW1GhQgUA3pVP34r0BRdc4PXa6sp0mTJl8P333wfdbv/+/TFq1Ci/+U4q2L7L2FVAQm0psJOUlIQnn3zSNj2cCqDVuOeB5CYoCLf7UG6WBQK3QviyG/420kHBww8/jAceeCDgPQIPPfRQyPnOmDHDExjk55YCcxe1kSNH4tVXXwUQue5DwVpfzN8lp61oBcHnn3+Ovn37hvy7UNCxpYAo/+nRowfatm3raXm362URbbzEEoYOHTrgrLPO8rw2V/yCVWwuueSSXG3bqjLtpIIdTlAQzUpaNK4Kd+vWzet1bprfwh19yFc0gwIneUTqqmE0HhBWo0YNXHnllQCAO++8M1fHxM6dOzF06FBHy9p1CwvVrFmz0KZNGwwcONAy/dprr/WbF2gf7Z6BYHVzt5n5exrqsxHyszZt2uDPP//E9ddfH+uixBUGBUTxY9GiRV6vA7Xmmrvidu/eHb169cLkyZOjVjYrDApCZL7Z88knn8Ttt9/u1b3DriL9+++/Y+7cuY4ebhZIuEGBb+UwUi0F4XZXiMaJa9y4cfjyyy/xzjvv4K677sJ///vfsPMKdE9BXnUfClc07ymItK+++gpvv/02Jk2alKugoEaNGujXr5+jZTdu3Gib1r9/f8fb7NChAz7//HO/yvzOnTsxd+5cy1GBAgXads8NsLtnwc38vhWmoICsxft3nqgwadGihdfzWpxe+CtWrBjee+89tG/fPlpFs5TnQYGIlBWRiSJyTESSReRDU1qCiEwXkZMisldE7vNZt5uI/CUiKSLygYiUMKXVFJHVIpImIr+ISINQy3bPPfcEXebzzz/3/D969Gh88cUXXn1azSf9//u///P8X79+fccPZ7rwwgtt06wqTsEq2Dk5OX5dECLVUhBuJTYaLQWlSpVC69at0bt3b8ydOzdXV7djdU9BvLYUREuVKlXw6KOPonz58rlumXLa3S1Qa12gLm9O1ahRA3fddZdltx+7fXziiSds+8YHq+ib12NQQGwpIIov5npjJM7x0RSLloLJAE4AuBBAZQCvm9KeB1AJwLkAOgB4V0QuAQARqWcsexeA843pWdO6MwF8A6ACgAkA5olISP0ErJ4mfMUVV3i9Dta/13zSNw+1GYrNmzfj9ddft0yzqlQEq2BbHYQFMSgIhZMTZyy6D0WipaB79+6e/837EO83oVodE8OGDXO8fokSJfDAAw8AAFq1ahXy9h944AGvYz4aP952z5cItC13RX/OnDlB82dQQPF+IYCosDF/JxkUmIjIZQAaAvifqqaoapaq/mpapAuAl4y0NQA+B9DJSOsE4FNVXauqJwC8BOABI99LAFwGYLiqnlbVcXDtm/+A967lS4pIknsCUBaw7mts9yRcO+ZKRajDi7olJCTg4osv9pq3evVqAK6+15dccgnuv/9+T1okg4JOnVxvd40aNWy7z5gfHBVuJTbWV7OcXFWORfeh3P5gFCtWDD169PC8Nv8YhVqWvGY1qpS5tQ0A1qxZEzCPqVOnIisrK+TvLeAamz/aXXHM3Q/NAn3uZ599NgCgffv2Xk9StsKggGL920pE3sx1CQYF3q4CsB3AVBE5KiJrROR6ABCRswBUBbDetPwGAHWN/y+zSKsuIolG2jZVzbBZ19cguFor3NNfgPUVFvMNxU5E6kqjb1ncN9MlJCRgy5YtmDZtmict2EnAqhyXX3655bIdOnTAqlWrAg6D+NFHH3n+D3YTpB1z5SsWldUpU6YAAEaMGGG7TH7sPnTllVd6BaPmfYj3kWnatGmDDh06eF7Xq1fP79i+5pprguZTrFgxiIjngV+PP/64o+37jvkfrC9/OIoWLWr58DW7z2bKlCle39VgN0kzKCAGBUTxxfyMoapVq8awJMHldVBwLoDmAJbBFQCMBTBfRMoDcA/KetK0fIppfqLx2pzmnu+b5ruurxEAypmm8wDrSmCoTbHmoCA3lQrzXei+fFsggrUU+FY4ihcvbtu9QkTQqFEjz82T999/P+rUqYO6det6LeOWk5MTcNt2Yn1zZNu2bZGammo7cgyQP7sP+a5vriDEe1BQtGhRzJo1CydPnsT777+PJUuW5KqC89Zbb2HHjh0YMmSIX9rdd99tuY650u30eRihMp8g3KyOqSuuuAJdu3b1mhcsKLAa8YgKF3YfIoovIoI9e/Zg27ZtSEpKinVxAopoUCAiq0REbaaXAKQD2K2qk4yuQx8DOADgGgDux1KaO90mmeanGq/Nae75vmm+63pR1Qyji1KKqqbACESsfkx9T8LBKsGRGjPcPVSjE+aK08mTJ/3SfSscnTp1cty1adq0adi0aZNfX+iHHnoIzZo1Q8OGDR2X08xc5nBbG3Ir2JCledVS0K5dO8//5uArHFYBoF1avEpMTETPnj1x9tln5yooKFKkCGrWrIkqVar4pZkfMuZrxYoVmD9/Ps4555ywtx2I06DA6nthFxQcOHAAa9euRf369XNfQMrX2FJAFH+qV6+O2rVrx7oYQUX04WWqekOgdBG5FYDv3Y5qrHtcRP4BUA/AaiPtcgCbjP83G2kwpe1V1VQR2QygtoiUNHUhuhzAmFDKb/Vj6lt5DnalrmjRoujatSsOHTqU62cS9O7dG++++27Q5cyBSJEiRdCyZUuvsXF9K4OhVsJFBBdffLFXf+6JEyeGlIcvc2U1Xrs85NU9BR9++CHq16+Po0ePBn2qdTC+n7W5AppfggKzSFVwhg4diueff97z2qpi7mZ+Wnk0OA0KrL4XdoFq1apV475ZmvIGWwqIKFx53X1oOQARka4iUlRE7gZQDcCPRvp0AEOMYUuvBnAngBlG2gwA7UWkoYiUAzAYwIcAoKpbAWwBMNC4ibgXXMHGylAKV7p0aa8+zb7GjBnj6MFHU6ZMwcKFC8O+0djN6UOWzj//fJQrVw5Vq1ZFqVKlMG/ePKxbt86T7jvqTDiV8DFjxuCBBx7A0qVLQ17Xivm9iaegoHXr1gBcXTfyqvtQmTJlMHToULz55pu2o9M4FajiX5iDAt+KeKQeYBYOq6CgSZMmfvOs7meKZbkpf2BLARGFK0+DAlXNgqui/xhcN/gOAtBWVZONRZ4DcAyuLkWfAnjMqPBDVTcA6A9gPlw3Bu+HawQit05w3a+QDOARAO1UNeS7NmfNmuU1uo5Z9erVQ80uV5x2XyhWrBgOHjyIPXv2oEiRIihZsiQaNmyIhx56CNdffz0aNWrktXw43XUqVqyIqVOnej2EI1Lq1KkT8TzDNW3aNIwdOxaLFi2KyY3GucWgwJpvZTreggLzg/YWLlyI66+/HtOnT/dbjkEBBcOggIjClednGFVdD9coRFZp6QA6B1h3CoApNmk7ADSySgvVf/7zH8ycOdNvfoUKFSKRvWN9+vTBb7/9hjZt2gRd1upmY7suPrHqw+9r//79SElJiatuD2eddRaeeOIJALEZfSi3ClpQEKlA3LcyHaj7ULT5PqSsatWqXuVr2bIlWrZsabkugwIKht2HiChcPMNY6NOnD7KystC8eXMAwMyZM7Fx40bceOONeVqOhIQEy+Akt+IlKKhWrRqqVasW62LYsquARXP0odwqaEFBQkICkpKSkJLiO7hYaOK5pSCU7yMrfBSMuaUg3p9NQkTxhUGBhRIlSng93bhjx44xLE3klS5dOtZFyBfYUhAfKleuHPGgIJYtBb7bDuVzYUsBBZOfhiEmoviS1zcaUwx9/PHHuOqqq/D222/Huij5QiSCggcffDBSxXGkIAYFvt1twhHPNxrXqlXL8boMCigY8+9WvLQKE1H+wKCgELn33nvx008/4aKLLop1UfKFSHQfMg+DmRcClS2/BgWRuKrv+8CYeAkKOnbsiDlz5jhel0EBBZMfn01CRPGBZxgiG5FoKcjrPuAFMSiIREvBvffei5kzZ3qeQRAv3YdCvWeI9xRQMObjiy0FRBQKBgVENiIRFMST/FpBiERQULx4cSxYsMDzOpZX3HOzP2wpoFDk1+88EcUGuw8R2bALCurVq2c5P94V5pYCX/HSUhAqc1CQk5MTieJQAXTNNdegYsWKuPbaa2NdFCLKR3jZiciG3VXZV199NY9LEhn5NSiIRgU+Xu4pCJW53KHc20KFy/fff4/s7Gw+yIyIQsKWAiIbdi0F5cqVy+OSREZ+DQqi0VLAoIAKsiJFijAgIKKQMSggshHuTZ0iEuGSBPftt9+iVq1a+Pbbb22XqV+/fh6WKHLYfehf5mOSQQEREUUSuw8R2Qg3KChevHie3+DXrFkzbN++3TLt119/xfz58zFgwIA8LVOkRKMCH41Awym2FBARUTyK+JlRRMaLyA4RURG50SftfyKyWUROisg2EXnQJ72lse4pEflcRM4ypVUWkQVG2lYRudln3YEiclhEjonIqxKLy7VUoJgrYDfccAMAoEmTJkHXc99z8Oijj0anYCG64oor8NxzzyEhISHWRQlLNCrwsfx5yM3+mAOK/NodjIiI4lM0Lpf9BqAHgD8t0hRAJwDlAdwN4BURaQQAIlIFwEwAfQBUBpAM4E3Tuu8A+MdIGwBgtohUMNZtBeBRANcCuAxASwDdI7pXVOiYWwrmzp2LMWPGOHrQVJ8+fbBz50689dZb0SxeoRHLq/rRkJuWAnMwU6VKlUgUh4iICEAUug+p6ngAEBG/y1iqOsr0cr2IfAtXRX41gLsArFPVhcb6wwBsEZFeAIoCaAughqqmAZgvIhsA3AngAwBdALynqjuNdV8D8CCASVZlFJGSAEqaZpUNd3+p4LrssssAAGXLlkXlypXRr18/R+uJCGrUqBHNohUqDAq8LV++HMnJyTjvvPMiVCIiIqIY3lMgIsXhCgg+NGZdBmC9O11VdxmBRU0AxQGkqupfpiw2AKhrWnemTZqVQQCG5moHqMArXbo0UlJS+MCoGIvlTcHRkNv9adq0aYRKQkRE9K9YXoJ7DcBuAF8brxMBpPgsk2LMD5Rmta45zcoIAOVMEy+5kaWyZcvm2774BUW0WgoWLVqEChUqRCXvQApakENERAVDSGdbEVll3EBsNb0UQj6DADQDcLeqqjE7FUCSz6JJxvxAaVbrmtP8qGqGqqa4JwAnnZadiPJWtIKCFi1aoHfv3lHJOxAGBUREFI9COtuq6g2qKjbTECd5iMijcN2I3FxVj5mSNgOoZ1ruQri6De0EsB1Aooica1r+cgCbrNb1SSOifCyalehYVNCfffZZVKxYEc8880yeb5uIiMhOxDtLi0gJuIINAVBCREoByFBVFZEHADwDoImq7vdZdR6AkSLSAsAKuPr8f6Kq6Ua+nwN4XkQeB3AzgPoAPjfWnQ5gnIjMBHAKQH94j1xERPlUNG80jkVQcP755+PQoUMF7gZqIiLK36JxVloMIB3AxXDdL5AO4AIj7Xm4hhT9XURSjekZAFDVQ3ANV/oOgCMAKsI1PKlbbwDnADgKYAyAe90tDaq6AMA4AD8B+MPY7uQo7BsR5bFoVp579uyJkiVL4r777ovaNqwwICAiongTjSFJbwyQdlGQdRcCWGiTdhhAqwDrjoDrBmIiKkCiWYGuWrUqTp48yRGmiIio0OOZkIjiWrS7+JgfUkdERFRYsQ2biOIau9oQERFFH8+2RBTXGBQQERFFH8+2RBTXGBQQERFFH8+2RBTX+LAvIiKi6GNQQERxjS0FRERE0cezLRHFNQYFRERE0cezLRHFNXYfIiIiij4GBUQU19hSQEREFH082xJRXGNQQEREFH082xJRXGNQQEREFH082xJRXOM9BURERNEX8aBARMaLyA4RURG50Setgoh8IiLHROSgiLwlIkVN6d1E5C8RSRGRD0SkhCmtpoisFpE0EflFRBqY0oqIyFgRSTby7Rfp/SKi2GBLARERUfRF42z7G4AeAP60SHseQGkA5wO4HEATY1mISD0ArwO4y0g/H8CzpnVnAvgGQAUAEwDME5FiRtrDAG4EcDGAGwA8JSI3R3CfiChGGBQQERFFX8TPtqo6XlWXA8iySL4QwGeqekpVDwP4GsBlRlonAJ+q6lpVPQHgJQAPAICIXGIsN1xVT6vqOKPsjY11uwAYraqHVHU7XEHDA3ZlFJGSIpLkngCUzd1eE1G0sPsQERFR9OX1Jbj3ANwhImVFpBqAlgCWGGmXAVhvWnYDgOoikmikbVPVDJ/0ugHWrQt7gwCcME1/hbc7RBRtbCkgIiKKvrw+2/4GIAnAcQD7Afyoql8aaYkAUkzLppjm+6a50xMDrJsIeyMAlDNN54WyE0SUdxgUEBERRV9IZ1sRWWXcQGw1veQgi9kAfoarwl4VwMUi0sdIS4UrYHBLMs33TXOnpwZYNxU2VDVDVVPcE4CTDspORDHAoICIiCj6QjrbquoNqio20xAHWTQA8L5xX8BBuIIE9w3BmwHUMy17OYC9qppqpNUWkZI+6ZsCrLsJRJTv8Z4CIiKi6IvGkKQlRKQUAAFQQkRKiYgYyesAdBeR4iJSEcDdcPX/B4AZANqLSEMRKQdgMIAPAUBVtwLYAmCgcZNwLwAKYKWx7nS4RhyqLCK1APR0r0tE+RtbCoiIiKIvGmfbxQDS4Roe9Gvj/wuMtIcAXAngEFyV/N1w9e+Hqm4A0B/AfLhu/N0P1whEbp0ANAeQDOARAO1UNdtIGwfgOwDbAXwPYIyqfhuFfSOiPMaggIiIKPqKBV8kNKp6Y4C0HXBV7O3SpwCYEmDdRjZpOQD6GhMRFSAMCoiIiKKPZ1siimu8p4CIiCj6GBQQUVxjSwEREVH08WxLRHGNQQEREVH08WxLRHGN3YeIiIiij0EBEcU1thQQERFFH8+2RBTXGBQQERFFH8+2RBTXGjRoEOsiEBERFXgRf04BEVEkNWvWDDNmzMBll10W66IQEREVWKKqsS5DzIlIEoATJ06cQFJSUqyLQ0RERESFXEpKCsqVKwcA5VQ1JdrbY/chIiIiIqJCjkEBEREREVEhx6CAiIiIiKiQ443GJikpUe+uRUREREQUVF7XSxkUuFQAgPPPPz/W5SAiIiIiMqsAIOoRAoMCl2PG3/MAnIxlQYgCKAvgL/A4pfjG45TyAx6nlB+4j9NjwRaMBAYF3k7mxZBPROEQEfe/PE4pbvE4pfyAxynlB6bjNE/wRmMiIiIiokKOQQERERERUSHHoMAlA8Dzxl+ieMXjlPIDHqeUH/A4pfwgT49TUdW82A4REREREcUpthQQERERERVyDAqIiIiIiAo5BgVERERERIUcgwIiIiIiokKOQQERERERUSEXVlAgIiVFZLKI7BWRFBFZIyLXmdIHishhETkmIq+K6ZFsInKViKwXkTQR+U5ELrDI/0IRSReRiUHKYZuXiGwSkVTTdEZE3gqQV00RWW3k9YuINDCl/U9ENovISRHZJiIPGvM7m/I/bWzD/XqRgzImiMh0I9+9InJfkP3tJiJ/Ge/5ByJSwkn5Kb6ISGURWSAip0Rkq4jcbEq7xvg+pYrIPhFpHyCfiB1bRL5E5BHjtyRLRIaZ5rcWke9F5ISI7BeRMSJSPEA+gX5bi4jIWBFJFpGDItIvyrtFBUyA41RE5GUROSAix0XkCxE5J0A+/D2lqAly3retM1vkE9XjNNyWgmIAdgO4AUB5AGMBfCEiiSLSCsCjAK4FcBmAlgC6GwUuCWAugDcBVACwCsB0i/xfB/BLoAIEy0tV66pqoqomAqgIIAXApwGynAngGyOvCQDmiUgxd3YAOhn7ejeAV0Skkap+ZNpGNwAr3a9VtaWD/X0eQCUA5wLoAOBdEbnEZn/rGe/LXQDON6ZnHZaf4ss7AP4BUBnAAACzRaSCiFQFMAfAMLiOtSsB/GqVQSSPLSIbB+A6Fn1/N5OM+VUBNABwFVzHsZ1Av00PA7gRwMVwnU+eMp8siRywO07bAegC4BoAZwM4CuA1qwz4e0p5wO68b1tn9pUnx6mqRmQCsB9AQ7hOAENM87sB+M74/zYAO0xppQGkAbjINO82AJ/B9SWfGGB7QfMypd0NYA+M5zJYpF8CIBVASdO83QBusll+BoAnfeZ1BLA8lDLC9WN2gyl9CoDnbbY5wvx+wHUi3RNO+TnFbgKQCCATwHmmecsBPAhgJIAXHeYTsWOLE6dAE4DxAIYFSO8F4AubtIC/TQB+AHC/KW0YgKmx3mdO+W/yPU4BPAngI9PrVgB+t1mXv6ecojYFOe/b1pkt8on6cRqRewpEpDZcUcsOuCKd9abkDQDqGv97palqGoCd7nSjO8wouL7MwQTMy0cXANPVeJds8tqmquYnxpnL7WE0k18LYFNuyigiZ8F1pc3yvRKR6kaTenWrvIxlq4tIYijlp5irDSBVVf8yzXN/VlcDgIhsMJq8p4pIOfdCRpNhJ+Nl2McWUYQ1gen3UES+FJGBxstgv02BzhdEuTEHwMUicpGIJAC4D8BidyJ/TykPBTrvB/wNzOvjNNfdS4wv23QAI1T1hFFJTTEtkgJXlATjb4pPFub0/gAWqurOAF2q3ILl5S5fRbiaY57ObV6G1+C60vV1sAIGyded90mrbarqXri6kNjllWKaH0r5KbbsPquKcDX5dQHQHK6Wt6kAxgB4CABUtb6DfIIeW0SRIq57Xm6GqxsRAEBVbzctEuy3KdD5gig3/gHwE4A/AZyBq7LU253I31PKQ4HO+wF/A/P6OM1VS4Fx1fwTuFoIXjBmp8LV59QtyZhnleZJF5Fz4epH9ZLNtsw3DlcPlJfPvI4AflPVP0x5LTLl1dhpXiIyCEAzAHcHaHUwC5SvO++yQcpvl1eSab7T94JiL9BnlQ7gA1XdpqqpAIbD1eQdaj6hHltEIRORmwCMA3CHqh6yWSzYb1Og8wVRbgyF68pqFbh+C1fAdaHFCn9PKZqCHV9OfwOjfpyGHRSISBEA0+C6CberqZK8GUA906KX49+mZa80o5WhppF+FVw3z+4QkX8APAWgk4h8A3jfOGxcRQ+Ul1kXo5weqtrSlNdKI6/axk0cVuWGiDwKoAeA5qp6zMl7FKiMqnocrisZdu9VwLyMZfcalceg5ae4sR1AohEEu7k/q41wfZ/cAgWekTy2iEIiItcAmA2gg6quC7BosN+mQOcLotxoAOBjVT2squkAJsLVqmWFv6cUTYHO+6H8Bkb/OM3FjRMTAHwHoJTP/NYA9gKoAdcd/78DeMhIKwngL7haBErC1Sqw0pRW1TSNBvARgIo227fNy7RMbbhu7qjkYH9+guvKQkm4bpz7E0AxI+0BAH8DqBlgfasbjQOWEa77JxbBFdldDeAYgEts8q9npDcEUA6uvpEvOik/p/ia4GpdmwggAcDtcI2KUQHArQB2Gd+d0nBVuixvto/kscWJk9UEV/fSUsZv/UvG/0WN36JDANo4zCfQb+ujcI2wVRlALeOYvjnW+84p/0wBjtPnAXxr/LaWgKsr5iqbPPh7yimqU4Dzvm2d2SKPqB+n4e7cBXBdxUzHv80WqQAaG+mDABwBcBzAqzCN+gNXi8B6Y90VAC6w2cYwuwqR07zg6tI03+E+1QKw2sjrVwBXmNJ2wRVcmPf1GZ/1/YKCYGU0Do6PjPz2AehkSnN3kapumtcNruDkJFx3lZd0Un5O8TXBVQFaCNeoAdsA3GJK6wPXCAJH4LpXp7wpbROAzrk9tjhxcjIZv8HqM3UD8AFcfbTNv4eLTOstMv8+BvltLQLXkNbJcAUa/WO935zy1xTgOC0NYBKAg3DVRb6BqYLE31NOeTkFOe8HqjPn6XEqRkZERERERFRIRWRIUiIiIiIiyr8YFBARERERFXIMCoiIiIiICjkGBUREREREhRyDAiIiIiKiQo5BARERERFRIceggIiIiIiokGNQQERERERUyDEoICIiIiIq5BgUEBEREREVcgwKiIiIiIgKuf8HhhCc8mtR9yYAAAAASUVORK5CYII=\n",
"text/plain": [
""
]
},
"metadata": {
"needs_background": "light"
},
"output_type": "display_data"
},
{
"data": {
"image/png": "iVBORw0KGgoAAAANSUhEUgAAAwUAAADtCAYAAADumtkLAAAAOXRFWHRTb2Z0d2FyZQBNYXRwbG90bGliIHZlcnNpb24zLjMuNCwgaHR0cHM6Ly9tYXRwbG90bGliLm9yZy8QVMy6AAAACXBIWXMAAA9hAAAPYQGoP6dpAABixklEQVR4nO3de5xM9f8H8NfbfVlLbtFF5VJJqK9fV6FUcimJkkgkfEsllG9E0Y1E0pVyiYhIlEJRyKUU3Vxzy63Ifa21ay/2/ftjzkxnZs6ZOTM7szO7+3o+HuexO+dzzud8zsyZOZ/3+XzO54iqgoiIiIiICq8isS4AERERERHFFoMCIiIiIqJCjkEBEREREVEhx6CAiIiIiKiQY1BARERERFTIMSggIiIiIirkGBQQERERERVyDAqIiIiIiAo5BgVERERERIUcgwIiIiIiokKOQQFRPiYiJUVksojsFZEUEVkjItf5LDNQRA6LyDEReVVExJR2lYisF5E0EflORC6w2MaFIpIuIhODlMU2LxHZJCKppumMiLwVIK+aIrLayOsXEWlgSvufiGwWkZMisk1EHjTmdzblf9rYhvv1IgdlTBCR6Ua+e0XkviD7201E/jLe9w9EpIST8lvkU0RExopIsogcFJF+PuktRWSHiJwSkc9F5KxA5QqX3fvqpBwiUllEFhhpW0XkZov8i4nIBhHZEaQctnmJyHif4yhTRDYEyMv2MxWRa41jIVlEDonIVBFJFJHqpvxPiYiat+lkfyXAd86ijBE5JkXkbBH5wtgXtUivKyIrjON1s4jcaJeXaZ1yIvKPiHxjmneh73siIp2D5UVE+YCqcuLEKZ9OAMoAeA5AdbiC/I4AjgBINNJbAdgHoCaAqgA2AHjISCtppPUAUArAywBWWmxjHoDVACYGKIejvEzLHgdwY4D8fgLwvJHXIwD+BFDMSBsA4AoARQHUB3AQQCOf9TsCWB5KGQG8CuArAEkArjXKeIlN+eoZ6VcBKAfgGwAvOim/RV69AfwGoAqA2gD+BnCzkVYFQLLxOZYGMBXAtCgdS7bva7ByAJgNYJKR1gbAUQAVfPLvC2AVgB1ByhE0L9OyiwAMC5CX7WcKoBKAc43/SwOYBmCUz/pVAWgoZUSA71yo35sQj8nKxrHWwrfMAIoD2AGgj/H53gLX70TFIJ/FWOMz+8Y070IA2dE4Bjlx4hTbKeYF4MSJU2QnAPsBNDT+nwlgiCmtG4DvjP9vM1fQjApOGoCLTPNuA/AZgGEIHBQEzcuUdjeAPQDEJq9LAKQCKGmatxvATTbLzwDwpM88q6AgYBkBHABwgyl9CoDnbbY5wvx+ALgRwJ4wy/8DgPtNr4cBmGr8/1+fCtlFAE4DSMiD48jzvgYqB4BEAJkAzjOlLwfwoOn12QA2A2iNAEGBk7xM86sCyAJQM0B+jj5TuILrqQDmWmxDQykjAnznQv3ehHJMBinz5QCO+sxbAqBHgHwuhyu47Q4GBZw4FYqJ3YeIChARqQ2gAlxXBQHgMgDrTYtsAFDXKk1V0wDsdKcb3WFGAXjSwaYD5uWjC4DpqurXxcGU1zZVzbApt4eIFIfrCuqm3JTR6ApTFTbvldGlJFlEqlvlZSxbXUQSg5VfRDqJiHndUD6jXTAqwg72N2wW72ugctQGkKqqf5my8P28RgIYDuBUkE07ycvtPgA/qepOm30I+Jkay1QXkWS4grj2AN4OUj4nZQz0ecLoKtTJatlcHpPB+HZhEli/r25vwvXdz7FIKyoi+0Vkj9H1rbTDMhBRHGNQQFRAiEgCgOkARqjqCWN2IoAU02IpxjyrNN/0/gAW2lW6fATLy13GigBawtVVI1d5GV6D6yr817ksozvvk1bbVNW9qlpeVffa5JVimh+w/Ko6Q1XrByhXKJ9RtPi+r8HeO9syiusel9oAPnKw3VD2twuCH0eAzWcK/Pu5wtWSMQLAXgQXrIyBPk+oan1VneEgr1CPyUC2AkgWkf4iUlxEWgBoClcLiR8R6QjgkKqutEg+AqAhgPMBNIGry9lIB2UgojjHoICoADCu7H4CVwvBC6akVLj6I7slGfOs0jzpInIuXN0GXrLZnvnG4eqB8vKZ1xHAb6r6hymvRaa8GjvNS0QGAWgG4O4ArQ5mgfJ15102SPnt8koyzXf6XgTKK+hnZJOXh8Vn5IjN+xrsvbM7jorAdcW5r9Vn5HPjcOcg2zGvVxeuq+yzTPOeMeX1DEL4TFX1EFx992f4plkIVsZAn2coeYV6TNpS1SwAbQHcCeAfAP3geu/+8l1WRMrAdT/MAJu8UlX1F1U9o6p7AAwE0C7UMhFR/GFQQJTPGRWvaQAUQFefytdmuG6Kdbsc/3YJ8UozWhpqGulXwXUlcIeI/APgKQCd3KOQqGpdVU00pr1B8jLzu7qrqi1Nea008qotIiVtyg0ReRSumzObq+qxYO9RsP1V1eNwVZbs3quAeRnL7lXVVCfld5CX3Wd0IVw3jQZtvbH4jIIK8L4GKsd2AIlGIOm7D0kA/gPgC+M4mgvgQmNEmyRVfdhUxo+C5GXWBcAC43Nz7+9wU17Dw/hMiwGoZf/ueAQrY6DP01ckj8mAVHW9qjZV1YqqehuAGnDdM+CrNlz3jKw1PrM3ADQWka02WefAv2sSEeVHsb6pgRMnTrmbAEwA8B2AUhZpreHqElEDri4Sv8N79KG/4GoRKAlXq8BKU1pV0zQaru4flqOVBMrLtExtuG7QrORgn34CMNTIqxe8Rx96AK4RegLdYGo3+pBtGeG6f2IRXFdmrwZwDIFHHzoGVzeKcgAWw3/0IcvyW+T1KIBf4Ro9ppZRRt/Rh1rAdRPqB4je6EO272uwcsDVSjURrhuPb4cxGg9clUXzcdQOwC7jf7sbzS3zMqUXgWvEnjsd7JPtZ2rkfYlRxnPgGkFqjs/6dqMP2ZYRAb5zoX5vQjkmjeVLAbgArgsEpeB9s3t9Y15puFoB1tjkUcznM3sCwAoAVYz0q+H6Lrvft28BjI/GMcmJE6e8nWJeAE6cOIU/mSoA6fi3y0EqgMamZQbB1Q/4OFxDHIop7Sq4bmRMN078F9hsZxgCjD7kJC+4ujXNd7hfteAaBjUdrgrzFaa0XXAFF+b9fcZnfb+gIFgZjQreR0Z++wB0MqW5u0hVN83rBlcl+iRco8KUdFj+znBdCXa/LgLX0I/JAA4B6O9T5lZwXZFPAzAfwFlROpYCvq+BygFXQLPQSNsG4BabbdyI4EOSBswLrq5NRwAUd7BPgT7THnAFa6fgGrFrEnyCXtgHBcHKGOg7twlA5ygdk+oz7TalvW4cYykAPgVQ1ZTWGK6bp63ew27wHn2oE1z3m5yCK6B5C8YQyJw4ccrfk6g66YpLREREREQFFe8pICIiIiIq5BgUEBEREREVcgwKiIiIiIgKOQYFRERERESFHIMCIiIiIqJCjkEBEREREVEhx6CAiIiIiKiQY1BARERERFTIMSggIiIiIirkGBQQERERERVyDAqIiIiIiAo5BgVERERERIUcgwIiIiIiokKOQQERERERUSHHoICIiIiIqJBjUEBEREREVMgxKCAiIiIiKuQYFBARERERFXIMCoiIiIiICjkGBUREREREhRyDAiIiIiKiQo5BARERERFRIceggIiIiIiokGNQQERERERUyDEoICIiIiIq5BgUEBEREREVcgwKiIiIiIgKOQYFRERERESFHIMCIiIiIqJCjkEBEREREVEhF5WgQEQeEZFfRCRLRIaZ5ouIvCwiB0TkuIh8ISLnmNKvEpH1IpImIt+JyAWmtAQRmS4iJ0Vkr4jc57PNbiLyl4ikiMgHIlIiGvtGRERERFTQRKul4ACAYQA+9ZnfDkAXANcAOBvAUQCvAYCIlAQwF8CbACoAWAVgumnd5wFUAnAugA4A3hWRS4x16wF4HcBdAM43pmcjv1tERERERAWPqGr0MhcZD+AfVR1mvH4SwH9UtbPxuhWAEaraQERuA/COqtYy0koDOAKgrqruEpEDAO5R1VVG+hQAe1R1qIiMAFBZVXsYaTcCmKqqF8CCEYCU9JldAcCxiO08EREREVHulAWwX6NZYTcUi/YGfMwB0FFELgLwD4D7ACw20i4DsN69oKqmichOAHVFJBlAVXM6gA0ArjOt+61PWnURSVTVVItyDAIwNPe7Q0REREQUVecB+DvaG8nroOAfAD8B+BPAGbgq+b2NtEQAKT7LpxjzE43XJy3SrNZNMc23CgpGABhjel0WwF/79u1DUlKS030hIiIiIoqKlJQUnH/++YB3/Tdq8jooGArXVf0qcFXWRwCYCte9BqkAfGvkScZ8d8W+LP6t8CeZ5vuum2Sa70dVMwBkuF+LiGulpCQGBURERERU6OR1UNAAwMeqehgARGQigNVG2mb822oAEUkAUBPAJlU9LiL/AKhnWv5yAJtM69YzbedyAHttug5FxP79+7F+/XpkZGQEX5g8ihcvjksvvRQ1atSIdVGIiIiIyBCVoEBEihl5FwVQTERKAcgCsA5ABxH5BK6r+N3h6v8PAMsBJIhIdwAfARgM4GdV3WWkTwcwREQ6AKgD4E78e0/BDADfGTc27zDW/TAa+5aZmYkhQ4Zg6dKl0ci+0Khfvz7Gjh3LlhkiIiKiOBCV0YeMZxP43sj7IIDZAN4CcDuAEgB+BvCoqm411rsKwCQAtQGsBdBFVfcYaQkAJsIVDBwH8LSqzjBtsxuAl+HqOvQpgP8a3YSclDcJwIkTJ04EraS+9tpr+PTTTzFw4EDcdNNNSExM9HQ/ouBOnz6NNWvW4KWXXsLll1+OsWPHxrpIRERERHEnJSUF5cqVA4Byqup7323ERXVI0vzCaVCQk5ODFi1aoHXr1njiiSfyroAF0Ny5c/HKK69g8eLFKF++fKyLQ3EsLS0NTZs2RYsWLfDiiy/GujhERER5Iq+Dgmg9vKxASklJwbFjx1CvXr3gC1NA9evXR05ODvbt2xfrolCcmzZtGtatW4eXXnop1kUhIiIqsBgUhODMmTMAXDfLUu6438Ps7OwYl4TiHY8RIiKi6GNQEAEfffQREhMTvabSpUtDRLBixQpkZ2djwIABOPvss1GuXDncdNNNtnldeOGFKF26NBITE1GxYkV06NABx48f90pftWqV1zrDhg1Djx49AABbt27FHXfcgcqVK6NSpUpo164d9u/f72g/li9fjlq1almWyb1N87bcdu/ejWLFXPesr1y50u+9cN938eGHUbn3mwq4okWLxroIREREBR6Dggjo3LkzUlNTvabu3bujcePGaNSoEQYNGoS//voLmzZtwrFjxzB69OiA+S1evBipqanYu3cvMjMzQ+pHfeLECbRr1w7btm3D33//jfPOOw/dunXL5R4617hxY7/3YtiwYbj44ovRrl27PCsHFRxFivBnioiIKNry+jkFhcLcuXMxa9Ys/Pbbbzhx4gSmTJmCnTt3em5ibtiwoaN8ypQpgzZt2uCTTz5xvO2rr74aV199tef1Y4895nh70fDjjz/ihRde8LQgEIWKLQVERETRx0twEbZ792706NEDU6ZMwbnnnosNGzagatWqGDp0KCpVqoT69etj/vz5jvJKSUnBZ599hmuuuSbs8qxYsQJ169YNe/3cSE5ORseOHfHKK6+gQYMGMSkD5X8MCoiIiKKPLQURlJWVhY4dO6J79+5o3bo1AODvv//Gxo0b0b59e+zfvx8//PAD7rjjDvz666+oWbOmZT4tW7ZE0aJFcfLkSdSuXRsTJkywTHc7ffo07r//fr98duzYgWeeeQYff/yx433YtWuX3xChKSneo2BNmzYNc+bM8bzOycmxzOuhhx5Cw4YN0bt3b8t0IicYFBAREUUfWwoi6JlnnoGqYsSIEZ55CQkJKF68OIYMGYISJUqgadOmaNq0Kb755hvbfBYtWoTk5GSkpaWhbdu2ngDDN909DRw40C+P/fv3o3nz5njxxRfRrFkzx/tw0UUXeeWdnJyM6tWrey3TpUsXr/T169f75fPOO+/gl19+wcSJEx1vm8gKgwIiIqLoY1AQIQsXLsSkSZPw8ccfew1Zevnll/st6/QJyCVLlkSXLl3w888/48iRI47LcuTIEdxyyy3o1asX/vvf/zpeL1J+++03DBo0CLNmzeKDySjXeKMxERFR9PFsGwF///03unbtigkTJuCiiy7ySqtduzauuuoqjBgxAtnZ2Vi9ejW+++473HzzzUHzzcrKwowZM1ClShVUrFjRUVlSUlJw22234fbbb7dsQYi21NRUdOjQAUOHDvW64ZkoXNFsKcjJycGwYcOwZMmSqG3DSnJyMvg0eSIiiicMCiJg0qRJOHLkCLp27eo3Pv9HH32EmTNnYvny5Shfvjx69OiBDz/80PM8gOHDh6Nly5Ze+TVv3hyJiYmoVKkSli1bhs8++8xx68K8efPwyy+/4N133/Uqh9vDDz+Mhx9+2PO6bt26+OijjyLwLrjMnTsX27dvx9ChQ/3ei+HDh0dsO1R4RDMomDVrFp5//nk0b948atvwtWHDBpx11llo06ZNnm2TiIgoGOHVKkBEkgCcOHHihGfYUCtHjx7Fbbfdhtdffx2NGzfOuwIWQHv27EH79u0xYcIEXHnllbEuDsWxzz//HG3btgWAiF9dHzlypKdFLa9+C3v37o1x48bl6TaJiCj/SUlJQbly5QCgnKqmBFs+t6LSUiAij4jILyKSJSLDTPNbi8j3InJCRPaLyBgRKW5Krykiq0UkzVi/gSmtiIiMFZFkETkoIv18ttlSRHaIyCkR+VxEzorGvhFR3jLfUxDpSnQsbmJ2P/07XF999RVmzpwZodIQERG5RKv70AEAwwB86jM/yZhfFUADAFcBGGBKnwngGwAVAEwAME9E3GfQhwHcCOBiADcAeEpEbgYAEalirNsHQGUAyQDejOgemfDqXu7xPSSnzBV3u+FvI5F3XsltUNCyZUt06tQJu3btilCJiIiIohQUqOpnqjofrsq5ef5MVV2squmqehjANADXAYCIXALgMgDDVfW0qo4zyufup9MFwGhVPaSq2+EKGh4w0u4CsE5VF6pqGlyBxz0ikmBVPhEpKSJJ7glAWSf7Vbp0aQDA8ePHHb0PZO/YsWMAXE9tJgrEXHE/c+ZM1PLOK7kNCtwOHDgQkXyIiIiA2N9o3ATAJuP/ywBsU9UMU/oGAHVN6eudpKnqLgBZAKyfDgYMAnDCNP3lpLAJCQmoV68eFixYEPHKSWGiqpg/fz4qVKjgueE6P8jIyMD69euDtnLk5ORg3bp1yMrKyqOSFWzRCgpOnTrlCU7zUqSCguzs7IjkQ0REBMTwicYi0h7AzXB1IwKARAC+N1GkGPOt0n3T9gVY19cIAGNMr8vCYWDQs2dP9OvXD126dEGTJk2QmJjoeGQgcj19ec2aNfj1118xcODAfDUGfatWrbB06VJMnjwZDz74oO1yw4cPx7PPPouOHTuy73cEmI+RSHYfqlKlCtLS0iKWn1Pm55jkBoMCIiKKpJgEBSJyE4BxAFqp6iFjdipc9xyYJRnzrdIDpfmmezFaIzwtEqFU6q+//nq8++67mDVrFubOnYuMjIzgK5FH8eLFcemll2LkyJGOntUQT5YuXQoAePvttwMGBSNHjgQAfPzxxwwKIiBaLQWxCAgAthQQEVF8yvOgQESuATAbwD2qus6UtBlAbREpaepCdDn+vaK/GUA9/NtN6HL82/VoM4C7Tdu4EEBxADujsQ8NGzZEw4YNo5E15QPBugXFop96QRbNewpigUEBERHFo2gNSVpMREoBKAqgmIiUEpGiIlIPwBcAHlLV5eZ1VHUrgC0ABho3AvcCoABWGotMh2vEocoiUgtATwAfGmnzAFwlIi1EpDSAoQA+UdX0aOxffrFs2TJeqY6CYJUxBgWRxaDAGoMCspOTk4PMzMxYF4OI8plodegeAiAdQA8Ag43/uwDoD6AigBkikmpMi0zrdQLQHK5Rix4B0E5V3We+cQC+A7AdwPcAxqjqtwBgdEHqBOAdAEeMbfSJ0r7lG82aNUOnTp2wZcuWWBelQGFLQd4yd+9jUPAvBgVkp1GjRqhcuTJOnToV66IQUT4SrSFJh6mq+ExTVPVBVS2qqommqaVpvR2q2khVE1T1SlX9zZSWo6p9VbW8qlZR1TE+21yoqjVVtbSqtlHVsMcNPX36NAYOHIhVq1aFm0Vc2b17d6yLUKDEY0tBTk4O1q9fH/Fx/OOBOSgoCPvHoICibc2aNUhJSSkw5zAiyhv5Z+iXPDR27FiMHDkSjRs3Dr5wPsChMcN38OBBv+dSxGNLwdNPP40GDRrgySefzPNt56VothTk1QP1GBRQXuExQkShYFBgYceOHbEuQkQxKAjPyZMnUbVqVVSoUMFrfjy2FIwePRqAK6AtyKIZFORVKwSDAsor/O0nolAwKLAQqZN2vOANZ+Exd7syX0WOx5aCwiKaQUFe3a9gfk5BbgIRVvgoGB4jRBQKBgUWClpQwBNDeMyVN/N7yKAgdqJ5NT+vrrxHajQlthRQMPztJ6JQMCiwUNAqdTwxhMcuKIjH7kOFRX5vKcjMzMQDDzzgeZ2bij2DAgqGv/1EFAoGBRbYUkCAd1CwYsUKz/9sKYid/B4UfPPNN16vs7Kywn6yMoMCCobHCFHsbd26FZ9//nmsi+EIgwILDAoKt2PHjgHwDgpatWrl+T8eWwrMw3YWZPk9KPD9nHr16oUyZcrg119/DTkvVvgoGP72E8XepZdeirZt22Lp0qWxLkpQDAosxFNQkJGRkeuhEnlicG7y5MmoWLEiXnzxxbAr2uagICMjI1JFCyiejtloyu9BgW/AOGvWLADA888/H3JeDAooGP72E8WPNWvWxLoIQTEosBAvFaw9e/agVKlS6Ny5s+N1jh496hdExOuJYd++fdi4cWOsi+GlZ8+eAIDnnnsu7DzMFb+nn34612VyIl6O2WjL7zca27UihbNtBgUUTLz+9hMVRvnhN5tBgQWrCtapU6eQnp7uaP2srCycPn061+UYN24cAGDmzJmOll+5ciUqVaqE4sWLo27dup75kRiSND09HaNHj8Yff/yR67zcqlevjnr16uGvv/6KWJ65VbJkyVznYa74TZkyJdf5OVFYgoKC1lLgFk7lLT+cYCi2eIwQxY9Qv4/Jycl5NlS2G4MCC74VrKysLJQtWxbly5d3dKWyZs2aKF++fK4Dg1Areq+++ioAV+Vm8+bNnvmRuFo0fPhwDBgwAHXq1Ml1Xr7Wr18f8TzDVaJEiVznEWr3ofXr1+Oee+7JVcDFoCCw119/HW+88YajvFU1ai0SDAooL7GlgCh+hPKbvWfPHpx11llo3rx5FEvkL2ZBgYj8T0T2ichJEflVRMoa8weKyGEROSYir4qpY7eIXCUi60UkTUS+E5ELTGkJIjLdyG+viNwXbtl8K1gHDx6EqiIzMxMnT54Muv6+ffuQkZGBLVu2hLX9AwcOYMWKFV43ujphd5U7EieGH3/8Mdd52Imnh6tFuqXASVDQqFEjzJkzB82aNQt7mwwKXL7//nu/m7mSk5PRv39/9O3bFydOnAiad4sWLXD55ZdHpUJVpIj1Ty67D1E0MCggih+h/GbPnj0bALBu3bpoFcdSTIICEXkUQAsAjQAkAegKIFNEWgF4FMC1AC4D0BJAd2OdkgDmAngTQAUAqwBMN2X7PIBKAM4F0AHAuyJySTjl861g2Y1XH0y4P8jnnHMOmjZt6jUMphN2V7nN5fjnn3/www8/hFymSFSW7cRTUBDplgInN4mnpqYCcAWDkdjmhg0bws4n3gW6gq+qaNSoEW6++WYcPnwYGzduRK9evbBr1y7PMoG6ALqDgsWLF2PLli34+eefI1dwQygtBampqfjnn39s8zKfYMaNG4eOHTuyEkheeDwQxY9Qvo+RqIuEI8+DAhEpCmAwgJ6quldd1qtqBoAuAN5T1Z2q+g+A1wC4n/RzI4AMVZ2oqqcBvAygoYhcZKR3AfCSqqao6hoAnwPoFErZUlJSAPifuPM6KHALdfiqYEFBZmYmqlWrhuuvvx7ff/99SHlHMyiIpxNXpFsK8oo5kO3evXuebz+vOO0+9Morr+Caa67BhAkTcO+993rmB7pS45sWifuCfIUSFFSqVAnVqlXDwYMHLdcxl7d3796YNWsWPvroo8gUlAqEePptJSrsxo4d63g0yVB7ikRKLFoKzgNQGsDdInJQRLaKSE8j7TIA5g7mGwDUtUpT1TQAOwHUFZGzAFQNsK4XESkpIknuCUBZADj//POxatUqrwpWRkYGNm3a5HkdblCwbNkyvP3227keXjSQYN2H7rjjDs+8xYsXWy57+PBhNGvWzK9yEc2oNRYtBSdPnsQbb7zhd5NzpFsK8or5mPV9GNaJEyewcuXKqB57ecVpUDBmzBjP+7B9+3bP/EBBgW/eeRkUWJXL3fXMrmXP6rfILoCgwoldzIjii/l+z0AKTUsBXN17ygG4GMCFAO4BMFxEGgNIBJBiWjbFmAeLNHO6e5mTFmlWBgE4YZo8NcPBgwd7VZ7uvfdeNGnSxPM6lKCgX79+nv+bNWuGxx9/HN9++63j9UMVrKXAHAjYVcSff/55LFu2DPfff7/X/ILWfahv377o27cvrrvuOq/5sW4p+O6778JazzeQNbv22mvRpEkTTJs2Lexy5VVlc8KECVi+fLltem5HYhg0aJDjvPMyKPj9999tgza774dVhc/pCGlUOLClgCi+uLsLB1OYggL3WesFVU1X1fUAPgbQCkAqXPcYuCUZ82CRZk53L1PWZl1fI+AKTNzTee6EFStW4LHHHvMs6Pto6lB+ZH/77Te/eZEc0tOXuUXDzKpSYVfR8D1g16xZgzlz5vhVll977TX0798/IlefI3Xi2rlzJx588EFs2bIlaKDhDpDiraXgmWeeCWu9QEGB+5ibOnVqWHm/8sorqFq1Kl5//fWw1rdz/PhxPPvss57yrVmzBr169cJNN91ku05ug4KPP/7Ycd7RePBcoGNj0aJFAID58+fjyiuv9MwPJSiIRiATrzZt2oQePXpg7969sS5K3GJQQBRfnF64KUxBwTYAmQDMtUn3/5sB1DPNvxzAJqs0EUkAUBPAJlU9DuCfAOt6UdUM496DFFVNgXcLQ0DmE/TXX38d8jj00ahoqCrOO+88LFu2zDLd6sRgt2ypUqW8Xl933XW45557sHXrVs+8cePG4amnnsLrr79uGfiEymlLwY8//hjwJuk2bdpgypQpuOyyy5CQkIA9e/bYLpuQkGA5P9YtBeFe6TUHBXYVw3ArjO6r6/379w9rfTt9+/bFSy+9hDp16iArK8srQHvsscc8zax///23Z/7+/fsjsm2rG5YjdU9BRkaGbUXVbvQhAJ7j9c477/T6Xv3+++9ITk72W76wtxQ0atQIkyZNQps2bWJdlLjFoIAovjj9jS409xSo6ikAcwAMNvr21wFwL4CFcI0m9F8RqSEiZwPoD+BDY9XlABJEpLsxEtFgAD+rqntokekAhohIWRG5GsCdAGZEuvzmH9kWLVrgwQcfDPhUXt/KRySCgkWLFnnG9s/JycHGjRu9Kk6+rE4Mv/zyCw4dOuQ33zcocPvzzz89//fu3dvz//Hjxx2XO5Ty+crMzMS1116L66+/3nZYWHNfvZycHLz11lu2+dkFBbFuKQi3IhqopcAtmhXGrKyskPsvr1271vP///73P6/3/p133kGDBg2QlpaG9u3be+b36NHDMq+cnJyAI/WYqSquueYav/mR6j503XXX4YILLrAcSi7QsWH3uY0ePRrnn3++3/zC3lLgHl72999/j3FJ4heDAqL4YncePnLkCF566SXPBaXC1FIAuIYdrQTgCFzBwLOqulJVFwAYB+AnAH8A+BrAZMB1dR/AXQD6AkgG0ASAueP7cwCOATgA4FMAj6nqVkRYVlYWdu/e7dVtxlxh9uV7FTzck/bw4cMBuCq+rVq1QoMGDQAA7dq1Q/369YOW2Yp5qEY3u6DA7spnJIIcJy0F5gqQVTAD+Jc9UNniqaXAvHwkWgryOijIyclB7dq1UaNGjZAe+mX+0Rs7dqzfj2B2dnbA75ZZt27dcM455zhatk+fPpYV9kgFBb/++isA6+5apseu+Am0Pat+qIW9pYCC443GRPHF7je6e/fuePbZZ3HDDTcAiF1QEJMnHqlqMoD2Nmkj4Orzb5W2FoBlDVhV0wF0jlARbY0aNQpz587FU0895ZnnO9qL2dq1a72uSoZbiR48eDASEhL8rhj63vNgxS4osDo47YICO+79SU9P96poZ2RkYNGiRbjxxhtRvnz5gHm4h4INxNztwu799q2QBqpk2e1nLFoKihUr5qmQRiIosAuyolVhPHbsmKfry5EjR1ClShVH6/m+11YBmdMuS6HcRP32229bzo/0jcahvt+hbq+wtxRQcGwpIIovducF9wAb+/btA1D4Wgryrblz5wJwNem7nTp1ynb5Jk2aeI2Tnpsr6/3798drr73mee30Jl+7E4NV5TrUoCAzMxMffPABSpcu7TWM6dChQ3HXXXehRYsWQfMwv5dOWL3fP/zwg19leOLEibZ5xFNLgblCb/7B2L9/P8aOHYsFCxbggw8+cJyHnWgFBeb3LJRKqe+PntWP4JIlS8IvWIi2bdvm9TrYvsyePRt33nmn11OSzd/JSAcF+/bt8zqm2VJAwTAoIIovdr/RvnUSJ+f0aGBQEAGBWgoA4LPPPvP8bw4Kvv76azzyyCMhncjXrFnj+d/pDbp2y0UiKMjIyPA8LMs8jOmMGa7bOX788UdH+YRy8rIq93PPPWe5rPkGabN4uqfAfEOR+Vho3rw5+vXrh9tvvx3du3fHypUrvdbbsWOH5/2NZlBgLp9Vv31zl5hIBwVWUlNTozKK13//+1/06tXL8zrYvtx7772YP3++17H35JNPev4P9rvgK9j2GjZsiJ49e3peb9261e8zLUxBQaxOmvkJgwKi+GL3G126dGmv14G6mkYTg4IICNRS4Mt84m/RogXGjx+P5557DjfccANefvnlkLbrtAIQbkuBk/6odi0fZcqUcVQ2N/fNwzk5OUG7E1mV2+4Kv9V9E0D8dR9yM39WvkPM+t7QXrt2bVx77bXYtWtX1IKCjIwMrzKZbzK3khdBwTnnnIM6deoEHIkqXBMmTPD873Rf3M29ALyGbQ31/Q7Winj48GGv13/88Yff/USR6j60bds23HjjjXnaUhOqUH9jCiPeU0AUW+PHj/d67bSlIFYYFERAKFcErU78o0ePxurVqzFkyJCobDfcoMBJV6dIBwWtWrVCuXLlAt5gGkpQcPLkSWzdutXv5Oik+1AoN82a5aalIBC7z/vRRx/1jEYVSDgVhBEjvG/v2blzZ8DlcxMUBBqu08x9rMycOdPxtsLhdF/cn4vvqFi+n1ew7n7hVOh37Njh9TrUQMTumOjevTu+++47NG/ePOQy5RXfK2vkjy0FRLH1yCOPeL22+52Pl98zBgURkNugwMxuZB0ruW0p8F0/OzsbDz74oOe1k0rK3LlzLa/whhoUuFsHvv76awAI2IfeqmXGLih47733cOmll+Kee+7xmu+k+1C4T1rOTUtBIHYtUosWLQrpuAnFggULvF4Ha8VxcuO7W25bZULtnhOqQN/V1atXe/5PT0/HmjVrkJTk/WxF8/frzTffRNWqVQM+4j7cq/zuh56FmsfBgwdx9tlnWw7zGomhhqMtXk6i8YxBAVF8YUtBIRBK9yH3jcp2GjVq5DivSHcf+vLLL71eO6lgLF26FImJiX7zw20pcAv0KPBQWgq+/fZbAN73dQDeLSLmK7jmimq4N4U7CQr++9//onnz5jhz5ozjoCDalWArvt2s7J4R4TZ8+HAsXrwYN954o99VbF+5DQpC+d6Fw3z8DxgwAA0aNPAcl+5h4wDX5/Liiy/6rW/+fj7xxBM4dOiQ7XMW3NtbunRpyOVs1aqV5TaDmTRpEo4dO4ZJkyb5pVl9p+MNuw8Ft2rVqlgXgYhM/vzzT8sW2ni5yMGgIALS0tJw4sQJDBgwAH379g26/KFDh2y7EgSrSPlu1wmnQUG4z1SwWi6aQcGRI0cwY8YMHDt2zDPPyahBZ86c8WzHd/hUANi+fTteffVVz/xALQWBrqQ6CQref/99LFmyBCtWrHDcfWjkyJGOloukUIMCALjtttvw3XffoV27dgGX8w0KFi5cGFLZPv74Y8cjcIXDfFyPHj0a69evtxzRKj093fJ4t/p+Hj16NOD2zBX8cITSUlC2bNmw0uJFvJxEQ7VixQq0bt3a8TM4cst3qN288Pvvv6N79+5e99sQFSa///67Vx3F7YsvvkDTpk395rOloAA5deoUHnzwQYwePRpvvPFG0OXnzp2Ls846K9fbdXpV8PTp01i2bJnffN9Ki2/FOtQ+1WbhBAXmPvzuK/xWhg0bhs6dO3sNd+okKGjWrBmSkpKwd+9ery+g+30cOHCg1/KBWgr69etn+YUH/IOCQBXXQ4cO2bYUWN0M7XuzabT5liGULlXurjKpqamW92f4BgW+778T5m48kWZ1/Fu9/5s2bbKsoNrd5G7nq6++yvXDAENpKfDt7mTm21Kgqnj77bctf0fsyvHAAw9gzpw5jssTqngOCg4cOICePXvil19+AeAavnbWrFkAgKZNm2LhwoWoWbNmVINat+Tk5Khvw1fTpk3xwQcf4M4778zzbRPF2rp163DFFVegRo0alunff/89li1bhkceecTT4m3+PQv3fsZIYFAQAWlpaZg3b57j5R955BGvsc3DZdVlwcrevXvRrFkzv/ljx471jLaSmZnp1x0jnD7Ohw8fxoEDB/xGzvG1e/dur9cpKSl46KGHPK937dqFgwcPel5bnTzXrl3r+d9JV5QVK1YAAKZMmWL5bADfynygCvDUqVNRsWJFyzTffALd4Hvs2DHblgKrwCqcoMBcnlD7GFtdvfC9+djOmTNnsH//fpQtW9YrgDt9+jRSU1MjMtLTgQMHcp2HHavj366F6Pvvv7ecv3bt2jx9oFhycjKOHDniaNly5cp5/k9LS8O0adPQvXt3vPLKK/jmm288aXXq1MHixYvx+OOPo1mzZo5aiyZPnoxp06b53csDuC6iTJo0Kej3OxjzSVRVkZaWlquT6XvvvYc333zTa56qon379ujcubOjMvbp0wedO3dGnz59MHHiRDRs2BAZGRm499570bFjR7+WomDPH4kEu4sX0eQ+v7mf7h3MsWPHsGDBgpi0ahBFmvtBZIHqec2aNcP48eMxePBgAN7n2lGjRkW1fAGpaqGfACQB0HCnJk2aqIiEvX6sp9OnT2vZsmX95k+YMCEi+W/evFlVVQ8dOqSrVq3SK664wm+Z4cOH+827+OKL9YsvvlBV1RYtWljm7TZ48GDH5Xn88cf11Vdf9bzeuXOnqqp27tzZa7mlS5cGzSsjI0N9DRgwwGuZI0eO+C3jTnvwwQf98ty1a5d+8803WqJECb+02bNna3Z2tlcedu9LVlaWzpgxw2v+O++8ozk5OaqqevjwYd2zZ49f2c6cOeP5v0uXLpb5b9++3bPMyZMnbcsxduxYv8/q/PPPj9ix++STTwZ9L8KdrrvuOr/PC4B+8803fsuWKlXKNp9LL700KuUL9vkHs2TJEs/yzZo1C5hftWrVPP/XqVNHV69erUOHDtWsrCzLvEeOHOlXlueff16rVKnile+UKVO0aNGiCkDbtm2r06dP11q1amm/fv20WrVq+sknn6iq6uLFiz2/Uf369VNV1XvvvdeTz8GDBzUpKUlvuOEGR/vuKzs725PX7t27PfOPHj3qmb9///6g+biXNZ8P0tLSPP8vWrTIa//btGnjqHxTp07VHj162L7fblu2bPH7LVyzZo1mZ2frrl27HG0rHNOmTdNevXp5yhfqsdiwYUMFoKNGjYpaGYnyyocffhjyeeaxxx7zOp+sXLnSd9kkzYv6cF5sJN4n5DIoOPvss7VcuXJ5fuLPT5NvRTlS05gxY3T8+PFauXJlx+vUqVPHKyj44IMP9PTp03rXXXeFvP2JEydqnTp19Pvvv/f8IPTr189vuZEjR+rMmTO1S5cuOnv27Fztc8WKFXX79u0Bl5k3b54OHDjQNr1Ro0Ze+//yyy/r4sWL9e2339YiRYrolClTbAMC9zR+/HidPXu2/v77747KLSL6+OOPR/wYMAcekZwuu+wynTFjhh48eDAq+UdzClZ5VFVHQW+waeTIkZ4gMysrS7Ozs3X58uXarVs3zzJ79uzRrKyssLcxatQov3l169b1CqirV6/u+X/z5s2O9t/MXL5vvvnGMz85Odkzf82aNUHzsSr/33//bbtvV199taqqJ9BfunSpPvPMM3rllVfqBRdcoP/8849fvgsWLLDdfoUKFfy28cADD+htt92mALRq1ar6xBNPaLFixfSzzz4L6T1yst/Dhg3zC4JDWR+Arl692vF2hw0bpmPGjPG83rlzZ0T3K7dWrlypa9euDbrc3LlzdcCAAV4XZOwcOnRIv/vuO1VVz3cv1v7880+tUaOGjh07NtZFiaijR486Wi4rK0v379+vkyZN0tOnT/sF/4GmmjVrqqr/xUQGBfk4KODECXAFPuvXr495OThxWrduXdATWSSCAqfTp59+mqf736tXLx0zZox27dpVMzMzPft86tQp3blzp6akpOitt96ql1xyiTZs2FD79OnjWXfUqFHav39//eGHH3TevHme+e5Wi/T0dO3QoYO2b99e3333XX3iiSd0ypQp2qFDh7DKOm7cOE1KSrINwvv27es3z1wZPHr0qB4/flxVrYOSQJMTp06d0hEjRuimTZtU1VUR7dixow4cONCzTKBt7Nq1y6tFMicnR0+fPu15bRU07d27N2i5jhw54ln+2LFjqqpapkwZBVwtqr6ys7O1bdu2+txzzwXNOycnx6/CnZOT4wnenEhJSfGU788//wxY4Xcvd+edd3rN37hxo3755Zf60EMP6cSJE1VV9cILL1QAWqtWLT3nnHP0kUcecbQ/b7zxhn799deOy29e1/3+2rn11ls9+zBx4kSdO3eunjx5MuRtxZPx48cr4Lr4pap6/PhxPXXqlN9y69ev18TExFz9Xl1zzTV+8yZPnuw7j0FByDsDVAawAMApAFsB3OxwPQYFnDhxKnBT06ZNNS0tTb/66iudN2+ejhw50nMCsuqeVlCn5s2b5zqPzp07e7UcxHJau3atTp06Vc866yzPPHMl2emUmprqqdy4K71paWmqqnrw4EH9/vvvtXz58p7l+/Tp49XtbNSoUbplyxZH2/r777/1zJkz+sgjjygA/frrr3XHjh2erkO+UzA33HCDZ9m3335b09PTPa9btWrlt/y6des86dWrV9fZs2drTk6OJicn65IlS7Rr1646fPhw/eCDD/SOO+7QxMREPffcc/X888/3uoo7ePBg3bdvn3711Vc6depUz/yzzjpLmzdvrp06ddJff/3VU6k0T88++6xu3rxZf/nlF+3atattt713333Xq0ube9q4caPl8u6AY/78+VqsWDEtWrSovv/++/rSSy/p0aNHvbqRjho1SpOTk3XlypU6e/ZsPXXqlC5dulR/++03v0AoOztbb7nlFgWgDRs21ObNm+t5552nTz75pH744Ye6evVqXbBgge1nPm7cOJ00aZIeOnTI9nP8559/9Ndff/Vs2x14nTlzxhOc5eTkeAX3qv+2TDqVlZWla9eudbyOeT8uu+wyr9fnnXdeLL73eRIUiGvfCwYRmQ3gJIDHAdwC4AMAtVU14J1WIpIEIPd3/hIREVFElSxZMtcjc5EzSUlJQR9SmV8UL168ID3Ar5yqRv2DKTBBgYgkAjgGoIaq/mXMWw5gqqp+4LNsSQDmMSzLAvgrj4pKRERERORUngQFBWlI0toAUt0BgWEDgLoWyw6Cq2XAPTEgICIiIqJCqyAFBYkAfKOoFGO+rxEAypmm86JbNCIiIiKi+GX9KNX8KRWuG4bNkoz5XlQ1A4Cng6KIRLdkREQx8vbbb+Onn37C7Nmz8/RBahQ9SUlJKFWqFA4dOuSZ17hxY6xcuTKkfHr27InXXnsNmZmZ+Oeff1CuXDmkp6fj22+/RdGiRdGrVy+v5W+77Tb88ccf2LNnDwBgzJgx6N+/v6Nt/fjjj5g9ezZee+01AK6nHrdp0wZPPvmk5fIrVqzAf/7zH5QqVQo7d+5Eeno6EhISUK1aNaxevRotW7b0LDtv3jw0bNgQ1atXBwA89NBDGDFiBNLT01GxYkUcPHgQt99+O7Zs2QIAqF+/Prp06YJGjRrh448/9npoXZkyZfwe5OmraNGiAR+0dtVVV3k9XDMcAwYM8HuIVevWrbFgwQK/ZZ966incdNNN+OyzzzwPJAWA+++/H/3798eQIUOwcOFCy+3cfPPNuP7665GQkICuXbsiKSkJhw8fRkZGBlavXo0ePXoELGe1atWCPkSyQ4cOeP/99z2/PxUqVMCuXbtQuXJl7Nq1C0uWLEGpUqVwyy23YPPmzShevDjKly+PpKQk/PHHH0hJSUFGRgauvPJK1K5dGwcPHsSsWbNQo0YNJCYmomjRorjyyitx3nnnITMzE6tWrYKqonbt2khISMCmTZtwwQUXIC0tDQkJCVi1ahUaNGiASpUqYd26dTh16hSKFi2KQ4cOoU6dOihWrBhatWoVcJ8KrLy4mzkvJrhaBDIBnGuatwzAgw7W5ehDnDhxKjDT8uXLbccwP336tB4/fjxPy2N+jkC0p0cffVR3797teX3ppZdqRkaGLlu2TDdv3qzz5s3TXbt2aadOnSzXNz/I0fxAw08//VQ3bNigU6dO1Q4dOuh//vMfHTJkiF599dV5/vm6vfLKK3rPPfd4RmYJNx872dnZeujQIe3atasuX75cVV2jwvTs2VNfeOEFVVVdu3atbf7mEYLcz444ceKE54GWqqpJSUlhlc28rHv0nYkTJ2q7du28RlVy++ijj2zzzsjI0OHDh+v69es9+/Tll1/q9u3bdc6cObp9+3Zdv3695Sg627Zt0+XLl2tmZqZmZ2frn3/+qTk5Ofrtt996lXHbtm2edc6cOaOvvPKKrlq1Sj/55BOv5ebMmeMZsnXu3Ll+74n5dYkSJfSJJ57wKk9mZqY+/fTTunTpUq/5P//8s+7bt09zcnI8Q9g6kZaWpsuWLdOff/5Zs7KyLIdWTUhI8Pv8WrZsGTfPUQjHRx99pGXLltVRo0bpnDlzdMaMGTp//nxdtWqVZmRkaFpammckrTyaOCRpyDsDfAJgIoAEALcDOAqggoP1chUU5PUY3JGe7r///jzb1v/+97+Y728kp2XLlunVV1+tY8eO1W+//VYnTpwY8zIB0B49euiBAwf0yiuvjHlZ8us0YsQInTp1atQevBfNyQmrp5iHOs2cOdOT38mTJzUnJ0ezsrI8TykGXA93zMjIyNV23MOnXnfddX4BxrPPPqvPPPOM375Pnz5dn3vuOUcVkz179njW37p1qw4dOlR37NihmzZt8sy3enq52ZkzZ/Sxxx7Tjh07epWvcePGtvs1fPhwfeuttxTwrkC7p2nTpumXX37pd1zasdpGnz59tG3btp7Xd999t3bo0EF//vlnB0dJcKdOnbLdv6ZNm+qSJUu8Hgjna+vWrX7r/fLLL0G3m56eruPHj3f8sLLs7Gzt1q2bjh492vG+5UZqaqrn+A92DLr3e9y4cX5p5uBC1fW03LZt2+qJEyfiptK9b98+LV26tAKuCxLmJ97nZ07e323btnmeHQG4HhYYym/bXXfdpZmZmU6WZVAQ8s64nlOwEEAagG0AbnG4Xq6Cgp07d+b65BrLyc18VSzcqX79+n7z2rdv7/UlsrtCF2iK5NW4OXPmeL0+cOCA7fjPTt87N3MlAoCec845+ttvv+mPP/6ou3fv1gkTJgQd4/jll1/WevXqWaY1b95cP//8c50wYULAPEaNGqWq6rXclClT9MyZMzpr1iz94Ycf9NNPP9Wnn35a09PTNSsry/IH0C7///znPzpv3jxV9X8So900d+5cryu4kZiqVKmimzdvjmie7unvv/9WVQ372Ijl5IT5RNauXbuQ8i9TpoyuWLHCNu//+7//8yy7c+dOVVXdvXu3XnLJJV75/PTTT5b59+zZUwFogwYNdPv27bp7926dOHGi5wrqoUOHPMsOHTpUc3Jy9NVXX9WFCxc62ndf2dnZWrZsWa1UqZLX05BzcnL07rvv1s6dO4eUn/kJ67/99pvn/7vvvttrP59++mk9c+aMLlmyRI8fP67r16/XyZMna3Z2ttf38b777tPKlSsHfcJqoGPh/fff1/vvvz9ocBMO97amTZvm9frSSy8Naf0BAwZEvGyxlJycrCdOnAi63I033qglS5bUgwcPWqbPmjXLUaBEsZOTk+NpSXLyIMMhQ4boDTfcYPnU8lq1ammxYsV812FQkFcTGBSoquqjjz6aq3xuuukmVVX94osvvOYfOXLE68uTnZ3tF00PHjzYL79Ro0bp/v37NScnR998803P/EaNGnlOOLt27bKtWPhORYoU0cmTJ2tOTo5nXvPmzT3leuyxx7yWP/fcc23zKl++vE6ePFl9bdu2zWu5bt26+S1z+PBhT/pLL73ktfzrr7/uWc5qu+5m8ZkzZwbc11dffVVVVadMmeKZN336dL+yBOObb/v27f2uAr3wwguWZbjgggt0/PjxetFFF+mTTz7pWX7Dhg361VdfReTY3bhxY8QDDffkDgr279/vmdeiRQudPXu24zymTp3q+OFOkZgqV66sQ4cOdfTZmh8a5f5cBg0aZJnne++95zUv2AOAWrRo4ZW326RJkzzz//rrL1V1VZwOHTqkI0eO1E2bNnkenhVIWlqaJ59IVSTT09Mj9hTWn376SatVq6bTpk3TgwcPespqfsotAH3++ecd52kOVuyYH9Bl9f5HS79+/bROnTqakpKiqv/+blx77bWO1t+xY4e++eabjj77gujMmTP5/gnA9K+nnnoq6G+1L3Pa4MGDvR4aaEwMCvJqQgyCAhHJs4oC4P9EPvdkrrSam+AB6CuvvBLSNv7v//7P7wBPTEz0O/hV1S9vVdXVq1d7zTNfYTFXJnbv3q0vvvii7t6925Pu5Omse/bs8Stf48aNPfNOnjzpmd+6dWvb9wyA7clr165dXst16dLFb5kzZ8540letWuW1vPsKv7mM5sndd9i3S4HvlJycrKre/WgjERT07t3bb5kxY8ZYlqF169aqat8EG4njet26dV5BViQnd1BgflLq119/7bjsCxYsiOi+Opl+/PFHx5/trbfe6lnPbN68eV55uj/DIUOGaJMmTXTjxo1B8zZ3STTLycnRTz/9VPfu3eu4nFbMgf0jjzySq7zywrPPPquDBg1SVdVKlSp5yu7kKnKo+vbt6/f55bUVK1Zo8+bNdcuWLTHZPlEsHT16VOvUqaM9evSw/a32ZU7LyMiwuiiZJ0FBQRp9KF9JTk5GuXLlcp1H+fLlgy63fft27N+/H02bNvWav2PHDtSoUcPz2rc8SUm+gzkFdvLkSb95dqM4lCxZ0m/edddd5/n/5Zdf9tp+mTJlPP9XqFABQ4YM8Vq3XLlyOHz4cMDyuUemMEtPT/f8n5j47+i1mZmZKF68uGU+r7/+OhISEizTfNexGqGiSJEi6NevH/7880/83//9n1daoKcvfvHFF578y5Yta7tcjx49PJ+l3T6Ey+qpoub3zSw5ORmAs9G9LrzwQuzevTvk8pQtWxalS5cOeb1QlCpVyvP/sWMBH47uJdDoJPGgYsWKlvPbtm3rN09E8OKLLzrO+6qrrsL06dMt82nXrp3jfOyYj6nUVL8B5uLOCy+84Pn/559/xpw5c9CjR4+Qf2OdKFGiRMTzDFXjxo3x9ddfx7oYRDFRoUIFbN68GcePH8fEiRO90u6+++6AIzpdeOGFKFGihO15NdoK0nMKYmru3LlISkrCVVddFXTZhx9+2PYD79u3r+NtOg0qihQpYnmiKFOmjNfJ1Tc/c2XICaugwBUA+7Mqj7kslStX9itrIOGeXO2GaAwUFASq7DkJCgDXUH6fffaZ3/uQnZ1tm3elSpU8/wcKCsx55LaC4Bv8ZGZm+i1jV5YTJ0443k6g/bFzww034OKLL7YN0KLBLghfvHix3zyrACqQV1991Sswjja7oCASevfujWeeeQZLly6N2jbc8kNQYFa9enX0798/KgEB4P2df+ONN6KyDSIKzqre8u677+K2226zXcf9e8agIJ+76667cPz4cdx3330Bl/vwww8xbtw4FCli/dYPGjQoGsWzvDLvW2H1LXuolS2roCCU8gTKK1hQYBcgBbuKbG4pMMvIyECxYtYNaZEICtx8r6IHCgrMrS6BfjDMeeS2pcC34uKkpcDdIhPoh89XVlYW7rrrrpDK9t133wHIm+eMLFy4EC+88ILlPo0YMQK33nqr33fX/F4tWbIEHTt2DLiNa665BsuWLYtMgR1o0aJF1PIuVqwYXn75Zdx0001R24ZbfgsKos38nb/99ttjWBKiwi2ci3Lu37NgdZ5oYVAQQUWKFAl6db1u3boB00O9Ou+U1cHpe9U3KSnJ64ptJFoK7AQLCnyvmAb7gth1SZg8eTKaNm2KL7/80jLdLigI1FIQqOIealDgK1D3IXPlx2lLQV4HBddffz3WrFmDiRMnenWZCCYjIyPoMWE2Y8YM28A6Glq2bIlnn33WE4DMmzfPk+ae9/LLL3utY36vbrnlFsycOROPPvqo7TaysrLC+rx8t+vU7bffjnnz5mH79u1+abE6IYWDQYG3eOg+REThcfdeYEtBARGsIh2o0gcEryyHy0lQAHi3DjhtKbj77rsBIGCFx0l5AODvv//GihUrQg4K/ve//1nOb9GiBZYvX47WrVtbpocTFESypcCX04Ajr4KCmTNner0O1n1o8eLFqFatGh566KGQ+vpnZmY6DkJ37NgRtEUu2sz97t0/4r4tFlYBVKDvd1ZWVsiBTufOnXHHHXeEtI5Z27ZtUatWLb/5TZo0AZA/KpgMCrxF+j4iIsp7bCkoIIJVbNLS0gKmR+skbJWvVSRqrrQ4raRNnToVX331lefx9U7WNW/niy++8Px/zjnnoHHjxn7LmyuYVvcpWJ0IR48eHfS+C7t7CjIyMmISFNgFjV26dPHqumJ+P+bPn++1bCSDgoYNG3q9ttof83EUSlcec9CZmZnpOCCuWbOm423khUDHkK9A34tAAWHv3r395m3fvh3Tpk2LyoWEKVOmoE+fPli3bl3E8440BgXe8kMgR0SBsaUgHzNXUq1O+j179vT8b74yPXbsWFxxxRVefZFD7R+9dOlSR1cXfSsOLVu2xLnnnhtwOSctBU899RRKly6N2267zWtd95XUiy66KGh56tSpE3Q75qvRwVpb3JxE2oFaCuzuKQhUefP9LHLTUvD555+jVq1a+PHHH/Hhhx+iaNGinjTzceL7/kUyKPA1duxYv3nmG6BDOX7Nn08oLQXxJlJBgd1xXbp0abzzzjt+8xMSEiAiUQkKqlSpgjfeeAP16tWLeN6RxqDAG4MCovyPLQX5jPlqtrlS4HuC3r17N8aPH+95ba6EPvHEE/j1118xePBgXHfddUGH/HvttdcwePBgr3k33XQT3n///aDl9T1RdOnSxXK5UFsK+vTpYzn/vffew+jRoz03gwYrTzCVKlVC586d0aFDB8ejpgRrlQkk3O5DuVkW8K4YtmnTBtu3b8fVV19tuexPP/2E+fPn+3X/iHRQMG7cOADAtGnTLAO4ihUrYuLEiZg0aVJIN6ebr/iH0lIQb8zff3M3NqtgIVj3ISs///xzwO2b87Qb7asgy8t7S/IDdh8iyn8mTJgA4N97xGLVUsDnFIRh1qxZuPXWW1GhQgUA3pVP34r0BRdc4PXa6sp0mTJl8P333wfdbv/+/TFq1Ci/+U4q2L7L2FVAQm0psJOUlIQnn3zSNj2cCqDVuOeB5CYoCLf7UG6WBQK3QviyG/420kHBww8/jAceeCDgPQIPPfRQyPnOmDHDExjk55YCcxe1kSNH4tVXXwUQue5DwVpfzN8lp61oBcHnn3+Ovn37hvy7UNCxpYAo/+nRowfatm3raXm362URbbzEEoYOHTrgrLPO8rw2V/yCVWwuueSSXG3bqjLtpIIdTlAQzUpaNK4Kd+vWzet1bprfwh19yFc0gwIneUTqqmE0HhBWo0YNXHnllQCAO++8M1fHxM6dOzF06FBHy9p1CwvVrFmz0KZNGwwcONAy/dprr/WbF2gf7Z6BYHVzt5n5exrqsxHyszZt2uDPP//E9ddfH+uixBUGBUTxY9GiRV6vA7Xmmrvidu/eHb169cLkyZOjVjYrDApCZL7Z88knn8Ttt9/u1b3DriL9+++/Y+7cuY4ebhZIuEGBb+UwUi0F4XZXiMaJa9y4cfjyyy/xzjvv4K677sJ///vfsPMKdE9BXnUfClc07ymItK+++gpvv/02Jk2alKugoEaNGujXr5+jZTdu3Gib1r9/f8fb7NChAz7//HO/yvzOnTsxd+5cy1GBAgXads8NsLtnwc38vhWmoICsxft3nqgwadGihdfzWpxe+CtWrBjee+89tG/fPlpFs5TnQYGIlBWRiSJyTESSReRDU1qCiEwXkZMisldE7vNZt5uI/CUiKSLygYiUMKXVFJHVIpImIr+ISINQy3bPPfcEXebzzz/3/D969Gh88cUXXn1azSf9//u///P8X79+fccPZ7rwwgtt06wqTsEq2Dk5OX5dECLVUhBuJTYaLQWlSpVC69at0bt3b8ydOzdXV7djdU9BvLYUREuVKlXw6KOPonz58rlumXLa3S1Qa12gLm9O1ahRA3fddZdltx+7fXziiSds+8YHq+ib12NQQGwpIIov5npjJM7x0RSLloLJAE4AuBBAZQCvm9KeB1AJwLkAOgB4V0QuAQARqWcsexeA843pWdO6MwF8A6ACgAkA5olISP0ErJ4mfMUVV3i9Dta/13zSNw+1GYrNmzfj9ddft0yzqlQEq2BbHYQFMSgIhZMTZyy6D0WipaB79+6e/837EO83oVodE8OGDXO8fokSJfDAAw8AAFq1ahXy9h944AGvYz4aP952z5cItC13RX/OnDlB82dQQPF+IYCosDF/JxkUmIjIZQAaAvifqqaoapaq/mpapAuAl4y0NQA+B9DJSOsE4FNVXauqJwC8BOABI99LAFwGYLiqnlbVcXDtm/+A967lS4pIknsCUBaw7mts9yRcO+ZKRajDi7olJCTg4osv9pq3evVqAK6+15dccgnuv/9+T1okg4JOnVxvd40aNWy7z5gfHBVuJTbWV7OcXFWORfeh3P5gFCtWDD169PC8Nv8YhVqWvGY1qpS5tQ0A1qxZEzCPqVOnIisrK+TvLeAamz/aXXHM3Q/NAn3uZ599NgCgffv2Xk9StsKggGL920pE3sx1CQYF3q4CsB3AVBE5KiJrROR6ABCRswBUBbDetPwGAHWN/y+zSKsuIolG2jZVzbBZ19cguFor3NNfgPUVFvMNxU5E6kqjb1ncN9MlJCRgy5YtmDZtmict2EnAqhyXX3655bIdOnTAqlWrAg6D+NFHH3n+D3YTpB1z5SsWldUpU6YAAEaMGGG7TH7sPnTllVd6BaPmfYj3kWnatGmDDh06eF7Xq1fP79i+5pprguZTrFgxiIjngV+PP/64o+37jvkfrC9/OIoWLWr58DW7z2bKlCle39VgN0kzKCAGBUTxxfyMoapVq8awJMHldVBwLoDmAJbBFQCMBTBfRMoDcA/KetK0fIppfqLx2pzmnu+b5ruurxEAypmm8wDrSmCoTbHmoCA3lQrzXei+fFsggrUU+FY4ihcvbtu9QkTQqFEjz82T999/P+rUqYO6det6LeOWk5MTcNt2Yn1zZNu2bZGammo7cgyQP7sP+a5vriDEe1BQtGhRzJo1CydPnsT777+PJUuW5KqC89Zbb2HHjh0YMmSIX9rdd99tuY650u30eRihMp8g3KyOqSuuuAJdu3b1mhcsKLAa8YgKF3YfIoovIoI9e/Zg27ZtSEpKinVxAopoUCAiq0REbaaXAKQD2K2qk4yuQx8DOADgGgDux1KaO90mmeanGq/Nae75vmm+63pR1Qyji1KKqqbACESsfkx9T8LBKsGRGjPcPVSjE+aK08mTJ/3SfSscnTp1cty1adq0adi0aZNfX+iHHnoIzZo1Q8OGDR2X08xc5nBbG3Ir2JCledVS0K5dO8//5uArHFYBoF1avEpMTETPnj1x9tln5yooKFKkCGrWrIkqVar4pZkfMuZrxYoVmD9/Ps4555ywtx2I06DA6nthFxQcOHAAa9euRf369XNfQMrX2FJAFH+qV6+O2rVrx7oYQUX04WWqekOgdBG5FYDv3Y5qrHtcRP4BUA/AaiPtcgCbjP83G2kwpe1V1VQR2QygtoiUNHUhuhzAmFDKb/Vj6lt5DnalrmjRoujatSsOHTqU62cS9O7dG++++27Q5cyBSJEiRdCyZUuvsXF9K4OhVsJFBBdffLFXf+6JEyeGlIcvc2U1Xrs85NU9BR9++CHq16+Po0ePBn2qdTC+n7W5AppfggKzSFVwhg4diueff97z2qpi7mZ+Wnk0OA0KrL4XdoFq1apV475ZmvIGWwqIKFx53X1oOQARka4iUlRE7gZQDcCPRvp0AEOMYUuvBnAngBlG2gwA7UWkoYiUAzAYwIcAoKpbAWwBMNC4ibgXXMHGylAKV7p0aa8+zb7GjBnj6MFHU6ZMwcKFC8O+0djN6UOWzj//fJQrVw5Vq1ZFqVKlMG/ePKxbt86T7jvqTDiV8DFjxuCBBx7A0qVLQ17Xivm9iaegoHXr1gBcXTfyqvtQmTJlMHToULz55pu2o9M4FajiX5iDAt+KeKQeYBYOq6CgSZMmfvOs7meKZbkpf2BLARGFK0+DAlXNgqui/xhcN/gOAtBWVZONRZ4DcAyuLkWfAnjMqPBDVTcA6A9gPlw3Bu+HawQit05w3a+QDOARAO1UNeS7NmfNmuU1uo5Z9erVQ80uV5x2XyhWrBgOHjyIPXv2oEiRIihZsiQaNmyIhx56CNdffz0aNWrktXw43XUqVqyIqVOnej2EI1Lq1KkT8TzDNW3aNIwdOxaLFi2KyY3GucWgwJpvZTreggLzg/YWLlyI66+/HtOnT/dbjkEBBcOggIjClednGFVdD9coRFZp6QA6B1h3CoApNmk7ADSySgvVf/7zH8ycOdNvfoUKFSKRvWN9+vTBb7/9hjZt2gRd1upmY7suPrHqw+9r//79SElJiatuD2eddRaeeOIJALEZfSi3ClpQEKlA3LcyHaj7ULT5PqSsatWqXuVr2bIlWrZsabkugwIKht2HiChcPMNY6NOnD7KystC8eXMAwMyZM7Fx40bceOONeVqOhIQEy+Akt+IlKKhWrRqqVasW62LYsquARXP0odwqaEFBQkICkpKSkJLiO7hYaOK5pSCU7yMrfBSMuaUg3p9NQkTxhUGBhRIlSng93bhjx44xLE3klS5dOtZFyBfYUhAfKleuHPGgIJYtBb7bDuVzYUsBBZOfhiEmoviS1zcaUwx9/PHHuOqqq/D222/Huij5QiSCggcffDBSxXGkIAYFvt1twhHPNxrXqlXL8boMCigY8+9WvLQKE1H+wKCgELn33nvx008/4aKLLop1UfKFSHQfMg+DmRcClS2/BgWRuKrv+8CYeAkKOnbsiDlz5jhel0EBBZMfn01CRPGBZxgiG5FoKcjrPuAFMSiIREvBvffei5kzZ3qeQRAv3YdCvWeI9xRQMObjiy0FRBQKBgVENiIRFMST/FpBiERQULx4cSxYsMDzOpZX3HOzP2wpoFDk1+88EcUGuw8R2bALCurVq2c5P94V5pYCX/HSUhAqc1CQk5MTieJQAXTNNdegYsWKuPbaa2NdFCLKR3jZiciG3VXZV199NY9LEhn5NSiIRgU+Xu4pCJW53KHc20KFy/fff4/s7Gw+yIyIQsKWAiIbdi0F5cqVy+OSREZ+DQqi0VLAoIAKsiJFijAgIKKQMSggshHuTZ0iEuGSBPftt9+iVq1a+Pbbb22XqV+/fh6WKHLYfehf5mOSQQEREUUSuw8R2Qg3KChevHie3+DXrFkzbN++3TLt119/xfz58zFgwIA8LVOkRKMCH41Awym2FBARUTyK+JlRRMaLyA4RURG50SftfyKyWUROisg2EXnQJ72lse4pEflcRM4ypVUWkQVG2lYRudln3YEiclhEjonIqxKLy7VUoJgrYDfccAMAoEmTJkHXc99z8Oijj0anYCG64oor8NxzzyEhISHWRQlLNCrwsfx5yM3+mAOK/NodjIiI4lM0Lpf9BqAHgD8t0hRAJwDlAdwN4BURaQQAIlIFwEwAfQBUBpAM4E3Tuu8A+MdIGwBgtohUMNZtBeBRANcCuAxASwDdI7pXVOiYWwrmzp2LMWPGOHrQVJ8+fbBz50689dZb0SxeoRHLq/rRkJuWAnMwU6VKlUgUh4iICEAUug+p6ngAEBG/y1iqOsr0cr2IfAtXRX41gLsArFPVhcb6wwBsEZFeAIoCaAughqqmAZgvIhsA3AngAwBdALynqjuNdV8D8CCASVZlFJGSAEqaZpUNd3+p4LrssssAAGXLlkXlypXRr18/R+uJCGrUqBHNohUqDAq8LV++HMnJyTjvvPMiVCIiIqIY3lMgIsXhCgg+NGZdBmC9O11VdxmBRU0AxQGkqupfpiw2AKhrWnemTZqVQQCG5moHqMArXbo0UlJS+MCoGIvlTcHRkNv9adq0aYRKQkRE9K9YXoJ7DcBuAF8brxMBpPgsk2LMD5Rmta45zcoIAOVMEy+5kaWyZcvm2774BUW0WgoWLVqEChUqRCXvQApakENERAVDSGdbEVll3EBsNb0UQj6DADQDcLeqqjE7FUCSz6JJxvxAaVbrmtP8qGqGqqa4JwAnnZadiPJWtIKCFi1aoHfv3lHJOxAGBUREFI9COtuq6g2qKjbTECd5iMijcN2I3FxVj5mSNgOoZ1ruQri6De0EsB1Aooica1r+cgCbrNb1SSOifCyalehYVNCfffZZVKxYEc8880yeb5uIiMhOxDtLi0gJuIINAVBCREoByFBVFZEHADwDoImq7vdZdR6AkSLSAsAKuPr8f6Kq6Ua+nwN4XkQeB3AzgPoAPjfWnQ5gnIjMBHAKQH94j1xERPlUNG80jkVQcP755+PQoUMF7gZqIiLK36JxVloMIB3AxXDdL5AO4AIj7Xm4hhT9XURSjekZAFDVQ3ANV/oOgCMAKsI1PKlbbwDnADgKYAyAe90tDaq6AMA4AD8B+MPY7uQo7BsR5bFoVp579uyJkiVL4r777ovaNqwwICAiongTjSFJbwyQdlGQdRcCWGiTdhhAqwDrjoDrBmIiKkCiWYGuWrUqTp48yRGmiIio0OOZkIjiWrS7+JgfUkdERFRYsQ2biOIau9oQERFFH8+2RBTXGBQQERFFH8+2RBTXGBQQERFFH8+2RBTX+LAvIiKi6GNQQERxjS0FRERE0cezLRHFNQYFRERE0cezLRHFNXYfIiIiij4GBUQU19hSQEREFH082xJRXGNQQEREFH082xJRXGNQQEREFH082xJRXOM9BURERNEX8aBARMaLyA4RURG50Setgoh8IiLHROSgiLwlIkVN6d1E5C8RSRGRD0SkhCmtpoisFpE0EflFRBqY0oqIyFgRSTby7Rfp/SKi2GBLARERUfRF42z7G4AeAP60SHseQGkA5wO4HEATY1mISD0ArwO4y0g/H8CzpnVnAvgGQAUAEwDME5FiRtrDAG4EcDGAGwA8JSI3R3CfiChGGBQQERFFX8TPtqo6XlWXA8iySL4QwGeqekpVDwP4GsBlRlonAJ+q6lpVPQHgJQAPAICIXGIsN1xVT6vqOKPsjY11uwAYraqHVHU7XEHDA3ZlFJGSIpLkngCUzd1eE1G0sPsQERFR9OX1Jbj3ANwhImVFpBqAlgCWGGmXAVhvWnYDgOoikmikbVPVDJ/0ugHWrQt7gwCcME1/hbc7RBRtbCkgIiKKvrw+2/4GIAnAcQD7Afyoql8aaYkAUkzLppjm+6a50xMDrJsIeyMAlDNN54WyE0SUdxgUEBERRV9IZ1sRWWXcQGw1veQgi9kAfoarwl4VwMUi0sdIS4UrYHBLMs33TXOnpwZYNxU2VDVDVVPcE4CTDspORDHAoICIiCj6QjrbquoNqio20xAHWTQA8L5xX8BBuIIE9w3BmwHUMy17OYC9qppqpNUWkZI+6ZsCrLsJRJTv8Z4CIiKi6IvGkKQlRKQUAAFQQkRKiYgYyesAdBeR4iJSEcDdcPX/B4AZANqLSEMRKQdgMIAPAUBVtwLYAmCgcZNwLwAKYKWx7nS4RhyqLCK1APR0r0tE+RtbCoiIiKIvGmfbxQDS4Roe9Gvj/wuMtIcAXAngEFyV/N1w9e+Hqm4A0B/AfLhu/N0P1whEbp0ANAeQDOARAO1UNdtIGwfgOwDbAXwPYIyqfhuFfSOiPMaggIiIKPqKBV8kNKp6Y4C0HXBV7O3SpwCYEmDdRjZpOQD6GhMRFSAMCoiIiKKPZ1siimu8p4CIiCj6GBQQUVxjSwEREVH08WxLRHGNQQEREVH08WxLRHGN3YeIiIiij0EBEcU1thQQERFFH8+2RBTXGBQQERFFH8+2RBTXGjRoEOsiEBERFXgRf04BEVEkNWvWDDNmzMBll10W66IQEREVWKKqsS5DzIlIEoATJ06cQFJSUqyLQ0RERESFXEpKCsqVKwcA5VQ1JdrbY/chIiIiIqJCjkEBEREREVEhx6CAiIiIiKiQ443GJikpUe+uRUREREQUVF7XSxkUuFQAgPPPPz/W5SAiIiIiMqsAIOoRAoMCl2PG3/MAnIxlQYgCKAvgL/A4pfjG45TyAx6nlB+4j9NjwRaMBAYF3k7mxZBPROEQEfe/PE4pbvE4pfyAxynlB6bjNE/wRmMiIiIiokKOQQERERERUSHHoMAlA8Dzxl+ieMXjlPIDHqeUH/A4pfwgT49TUdW82A4REREREcUpthQQERERERVyDAqIiIiIiAo5BgVERERERIUcgwIiIiIiokKOQQERERERUSEXVlAgIiVFZLKI7BWRFBFZIyLXmdIHishhETkmIq+K6ZFsInKViKwXkTQR+U5ELrDI/0IRSReRiUHKYZuXiGwSkVTTdEZE3gqQV00RWW3k9YuINDCl/U9ENovISRHZJiIPGvM7m/I/bWzD/XqRgzImiMh0I9+9InJfkP3tJiJ/Ge/5ByJSwkn5Kb6ISGURWSAip0Rkq4jcbEq7xvg+pYrIPhFpHyCfiB1bRL5E5BHjtyRLRIaZ5rcWke9F5ISI7BeRMSJSPEA+gX5bi4jIWBFJFpGDItIvyrtFBUyA41RE5GUROSAix0XkCxE5J0A+/D2lqAly3retM1vkE9XjNNyWgmIAdgO4AUB5AGMBfCEiiSLSCsCjAK4FcBmAlgC6GwUuCWAugDcBVACwCsB0i/xfB/BLoAIEy0tV66pqoqomAqgIIAXApwGynAngGyOvCQDmiUgxd3YAOhn7ejeAV0Skkap+ZNpGNwAr3a9VtaWD/X0eQCUA5wLoAOBdEbnEZn/rGe/LXQDON6ZnHZaf4ss7AP4BUBnAAACzRaSCiFQFMAfAMLiOtSsB/GqVQSSPLSIbB+A6Fn1/N5OM+VUBNABwFVzHsZ1Av00PA7gRwMVwnU+eMp8siRywO07bAegC4BoAZwM4CuA1qwz4e0p5wO68b1tn9pUnx6mqRmQCsB9AQ7hOAENM87sB+M74/zYAO0xppQGkAbjINO82AJ/B9SWfGGB7QfMypd0NYA+M5zJYpF8CIBVASdO83QBusll+BoAnfeZ1BLA8lDLC9WN2gyl9CoDnbbY5wvx+wHUi3RNO+TnFbgKQCCATwHmmecsBPAhgJIAXHeYTsWOLE6dAE4DxAIYFSO8F4AubtIC/TQB+AHC/KW0YgKmx3mdO+W/yPU4BPAngI9PrVgB+t1mXv6ecojYFOe/b1pkt8on6cRqRewpEpDZcUcsOuCKd9abkDQDqGv97palqGoCd7nSjO8wouL7MwQTMy0cXANPVeJds8tqmquYnxpnL7WE0k18LYFNuyigiZ8F1pc3yvRKR6kaTenWrvIxlq4tIYijlp5irDSBVVf8yzXN/VlcDgIhsMJq8p4pIOfdCRpNhJ+Nl2McWUYQ1gen3UES+FJGBxstgv02BzhdEuTEHwMUicpGIJAC4D8BidyJ/TykPBTrvB/wNzOvjNNfdS4wv23QAI1T1hFFJTTEtkgJXlATjb4pPFub0/gAWqurOAF2q3ILl5S5fRbiaY57ObV6G1+C60vV1sAIGyded90mrbarqXri6kNjllWKaH0r5KbbsPquKcDX5dQHQHK6Wt6kAxgB4CABUtb6DfIIeW0SRIq57Xm6GqxsRAEBVbzctEuy3KdD5gig3/gHwE4A/AZyBq7LU253I31PKQ4HO+wF/A/P6OM1VS4Fx1fwTuFoIXjBmp8LV59QtyZhnleZJF5Fz4epH9ZLNtsw3DlcPlJfPvI4AflPVP0x5LTLl1dhpXiIyCEAzAHcHaHUwC5SvO++yQcpvl1eSab7T94JiL9BnlQ7gA1XdpqqpAIbD1eQdaj6hHltEIRORmwCMA3CHqh6yWSzYb1Og8wVRbgyF68pqFbh+C1fAdaHFCn9PKZqCHV9OfwOjfpyGHRSISBEA0+C6CberqZK8GUA906KX49+mZa80o5WhppF+FVw3z+4QkX8APAWgk4h8A3jfOGxcRQ+Ul1kXo5weqtrSlNdKI6/axk0cVuWGiDwKoAeA5qp6zMl7FKiMqnocrisZdu9VwLyMZfcalceg5ae4sR1AohEEu7k/q41wfZ/cAgWekTy2iEIiItcAmA2gg6quC7BosN+mQOcLotxoAOBjVT2squkAJsLVqmWFv6cUTYHO+6H8Bkb/OM3FjRMTAHwHoJTP/NYA9gKoAdcd/78DeMhIKwngL7haBErC1Sqw0pRW1TSNBvARgIo227fNy7RMbbhu7qjkYH9+guvKQkm4bpz7E0AxI+0BAH8DqBlgfasbjQOWEa77JxbBFdldDeAYgEts8q9npDcEUA6uvpEvOik/p/ia4GpdmwggAcDtcI2KUQHArQB2Gd+d0nBVuixvto/kscWJk9UEV/fSUsZv/UvG/0WN36JDANo4zCfQb+ujcI2wVRlALeOYvjnW+84p/0wBjtPnAXxr/LaWgKsr5iqbPPh7yimqU4Dzvm2d2SKPqB+n4e7cBXBdxUzHv80WqQAaG+mDABwBcBzAqzCN+gNXi8B6Y90VAC6w2cYwuwqR07zg6tI03+E+1QKw2sjrVwBXmNJ2wRVcmPf1GZ/1/YKCYGU0Do6PjPz2AehkSnN3kapumtcNruDkJFx3lZd0Un5O8TXBVQFaCNeoAdsA3GJK6wPXCAJH4LpXp7wpbROAzrk9tjhxcjIZv8HqM3UD8AFcfbTNv4eLTOstMv8+BvltLQLXkNbJcAUa/WO935zy1xTgOC0NYBKAg3DVRb6BqYLE31NOeTkFOe8HqjPn6XEqRkZERERERFRIRWRIUiIiIiIiyr8YFBARERERFXIMCoiIiIiICjkGBUREREREhRyDAiIiIiKiQo5BARERERFRIceggIiIiIiokGNQQERERERUyDEoICIiIiIq5BgUEBEREREVcgwKiIiIiIgKuf8HhhCc8mtR9yYAAAAASUVORK5CYII=\n",
"text/plain": [
""
]
},
"execution_count": 5,
"metadata": {},
"output_type": "execute_result"
}
],
"source": [
"# hari 2\n",
"st2 = obspy.read(\"meramex_bh12/continuous2/raw/Z6.BH2..HHZ\")\n",
"st2.plot()"
]
},
{
"cell_type": "markdown",
"id": "mathematical-immune",
"metadata": {},
"source": [
"## 9. Menampilkan Pada Google Earth atau VTK\n",
"\n",
"Kita dapat mengekspor peta-peta ke dalam format Keyhole Markup Language (KML) untuk ditampilkan di Google Map dengan menambah *flag* `--create_kml`:\n",
"\n",
"```\n",
"obspyDMT --datapath event_2021 --local --plot_ev --plot_sta --plot_focal --plot_ray --create_kml\n",
"```\n",
"\n",
"Contoh (Hosseini dan Sigloch, 2017):\n",
"\n",
"\n",
"\n",
"Untuk format VTK untuk dibuka di VTK:\n",
"\n",
"```\n",
"obspyDMT --datapath event_2021 --local --create_event_vtk\n",
"```\n",
"\n",
"Contoh (Hosseini dan Sigloch, 2017):\n",
"\n",
""
]
},
{
"cell_type": "markdown",
"id": "afraid-series",
"metadata": {},
"source": [
"## 10. Menjalankan ObspyDMT Melalui Lingkungan Python\n",
"\n",
"ObspyDMT sepertinya didesain agar lebih mudah dijalankan melalui CLI tetapi apabila ada pengguna yang ini menggunakan dalam lingkungan Python ini adalah salah satu contohnya:"
]
},
{
"cell_type": "code",
"execution_count": 6,
"id": "forward-forward",
"metadata": {},
"outputs": [
{
"name": "stderr",
"output_type": "stream",
"text": [
"/Users/anangsahroni/Job/geohazardpy/obspyDMT/envodmt/lib/python3.7/site-packages/obspy/clients/arclink/__init__.py:178: ObsPyDeprecationWarning: The ArcLink protocol will be deprecated in the near future. Please, use the client contacting the routing service provided by EIDA: https://docs.obspy.org/packages/obspy.clients.fdsn.html#basic-routing-clients-usage\n",
" warnings.warn(msg, category=ObsPyDeprecationWarning)\n"
]
}
],
"source": [
"import obspyDMT.utils.event_handler as event\n",
"from obspyDMT.utils.local_handler import plot_sta_ev_ray, plot_seismicity"
]
},
{
"cell_type": "code",
"execution_count": 7,
"id": "minimal-picking",
"metadata": {},
"outputs": [
{
"name": "stdout",
"output_type": "stream",
"text": [
"\n",
"Event(s) are based on:\tNEIC_USGS\n",
"#Divisions: 1\n",
"1,\n",
"Assembling 2 xml files...\n",
"1,2,\n",
"cleaning up the temporary folder.\n",
"\n",
"8.304047502999765 sec to retrieve the event info form NEIC.\n"
]
},
{
"name": "stderr",
"output_type": "stream",
"text": [
"/Users/anangsahroni/Job/geohazardpy/obspyDMT/envodmt/lib/python3.7/site-packages/obspy/core/util/attribdict.py:97: UserWarning: Setting attribute \"preferred_mag\" which is not a default attribute (\"event_descriptions\", \"comments\", \"picks\", \"amplitudes\", \"focal_mechanisms\", \"origins\", \"magnitudes\", \"station_magnitudes\", \"resource_id\", \"event_type\", \"event_type_certainty\", \"creation_info\", \"preferred_origin_id\", \"preferred_magnitude_id\", \"preferred_focal_mechanism_id\").\n",
" warnings.warn(msg)\n",
"/Users/anangsahroni/Job/geohazardpy/obspyDMT/envodmt/lib/python3.7/site-packages/obspy/core/util/attribdict.py:97: UserWarning: Setting attribute \"preferred_mag_type\" which is not a default attribute (\"event_descriptions\", \"comments\", \"picks\", \"amplitudes\", \"focal_mechanisms\", \"origins\", \"magnitudes\", \"station_magnitudes\", \"resource_id\", \"event_type\", \"event_type_certainty\", \"creation_info\", \"preferred_origin_id\", \"preferred_magnitude_id\", \"preferred_focal_mechanism_id\").\n",
" warnings.warn(msg)\n",
"/Users/anangsahroni/Job/geohazardpy/obspyDMT/envodmt/lib/python3.7/site-packages/obspy/core/util/attribdict.py:97: UserWarning: Setting attribute \"preferred_author\" which is not a default attribute (\"event_descriptions\", \"comments\", \"picks\", \"amplitudes\", \"focal_mechanisms\", \"origins\", \"magnitudes\", \"station_magnitudes\", \"resource_id\", \"event_type\", \"event_type_certainty\", \"creation_info\", \"preferred_origin_id\", \"preferred_magnitude_id\", \"preferred_focal_mechanism_id\").\n",
" warnings.warn(msg)\n"
]
}
],
"source": [
"dics_neic = dict(datapath=\"./neic_event_meta_data\",\n",
" evlatmin=-11,\n",
" evlatmax=6,\n",
" evlonmin=110,\n",
" evlonmax=141,\n",
" min_depth=10,\n",
" max_depth=500,\n",
" max_mag=10,\n",
" mag_type=\"Mw\",\n",
" evlat=None,\n",
" evlon=None,\n",
" evradmin=None,\n",
" evradmax=None,\n",
" read_catalog=None,\n",
" min_mag=5.5,\n",
" min_date=\"2021-01-01\",\n",
" max_date=\"2021-02-25\",\n",
" event_catalog=\"NEIC_USGS\",\n",
" preset=0,\n",
" offset=1800,)\n",
" \n",
"data_neic = event.event_info(input_dics=dics_neic)"
]
},
{
"cell_type": "code",
"execution_count": 8,
"id": "placed-theme",
"metadata": {},
"outputs": [
{
"data": {
"text/plain": [
"[OrderedDict([('number', 1),\n",
" ('latitude', 1.3663),\n",
" ('longitude', 121.9224),\n",
" ('depth', 16.4),\n",
" ('datetime', 2021-02-22T19:22:10.297000Z),\n",
" ('magnitude', 5.8),\n",
" ('magnitude_type', 'mww'),\n",
" ('author', 'None'),\n",
" ('event_id', '20210222_192210.a'),\n",
" ('origin_id',\n",
" quakeml:earthquake.usgs.gov/archive/product/origin/us6000dk70/us/1614032954040/product.xml),\n",
" ('focal_mechanism',\n",
" [3.4959e+17,\n",
" -5.3073e+17,\n",
" 1.8114e+17,\n",
" -3.3889e+17,\n",
" 3.095e+16,\n",
" -1.3897e+17]),\n",
" ('source_duration', False),\n",
" ('flynn_region', 'NAN'),\n",
" ('t1', 2021-02-22T19:22:10.297000Z),\n",
" ('t2', 2021-02-22T19:52:10.297000Z)]),\n",
" OrderedDict([('number', 2),\n",
" ('latitude', 5.688),\n",
" ('longitude', 127.1064),\n",
" ('depth', 35.23),\n",
" ('datetime', 2021-02-08T00:00:40.820000Z),\n",
" ('magnitude', 5.7),\n",
" ('magnitude_type', 'mww'),\n",
" ('author', 'None'),\n",
" ('event_id', '20210208_000040.a'),\n",
" ('origin_id',\n",
" quakeml:earthquake.usgs.gov/archive/product/origin/us6000dfgj/us/1613260535040/product.xml),\n",
" ('focal_mechanism',\n",
" [1.7312e+17,\n",
" 1.6369e+17,\n",
" -3.3681e+17,\n",
" -4.172e+16,\n",
" 7.41e+16,\n",
" 3.7531e+17]),\n",
" ('source_duration', False),\n",
" ('flynn_region', 'NAN'),\n",
" ('t1', 2021-02-08T00:00:40.820000Z),\n",
" ('t2', 2021-02-08T00:30:40.820000Z)]),\n",
" OrderedDict([('number', 3),\n",
" ('latitude', 5.0054),\n",
" ('longitude', 127.5185),\n",
" ('depth', 80.0),\n",
" ('datetime', 2021-01-21T12:23:04.237000Z),\n",
" ('magnitude', 7.0),\n",
" ('magnitude_type', 'mww'),\n",
" ('author', 'None'),\n",
" ('event_id', '20210121_122304.a'),\n",
" ('origin_id',\n",
" quakeml:earthquake.usgs.gov/archive/product/origin/us7000d20e/us/1613567202040/product.xml),\n",
" ('focal_mechanism',\n",
" [2.8955e+19,\n",
" -2.96e+18,\n",
" -2.5995e+19,\n",
" -4.825e+18,\n",
" -2.0382e+19,\n",
" 5.109e+18]),\n",
" ('source_duration', False),\n",
" ('flynn_region', 'NAN'),\n",
" ('t1', 2021-01-21T12:23:04.237000Z),\n",
" ('t2', 2021-01-21T12:53:04.237000Z)]),\n",
" OrderedDict([('number', 4),\n",
" ('latitude', -2.9711),\n",
" ('longitude', 118.8893),\n",
" ('depth', 18.0),\n",
" ('datetime', 2021-01-14T18:28:18.081000Z),\n",
" ('magnitude', 6.2),\n",
" ('magnitude_type', 'mww'),\n",
" ('author', 'None'),\n",
" ('event_id', '20210114_182818.a'),\n",
" ('origin_id',\n",
" quakeml:earthquake.usgs.gov/archive/product/origin/us7000d030/us/1613575166040/product.xml),\n",
" ('focal_mechanism',\n",
" [1.2064e+18,\n",
" -2.22e+17,\n",
" -9.844e+17,\n",
" -6.354e+17,\n",
" -2.1101e+18,\n",
" 4.954e+17]),\n",
" ('source_duration', False),\n",
" ('flynn_region', 'NAN'),\n",
" ('t1', 2021-01-14T18:28:18.081000Z),\n",
" ('t2', 2021-01-14T18:58:18.081000Z)]),\n",
" OrderedDict([('number', 5),\n",
" ('latitude', -2.9809),\n",
" ('longitude', 118.894),\n",
" ('depth', 18.0),\n",
" ('datetime', 2021-01-14T06:35:50.028000Z),\n",
" ('magnitude', 5.7),\n",
" ('magnitude_type', 'mww'),\n",
" ('author', 'None'),\n",
" ('event_id', '20210114_063550.a'),\n",
" ('origin_id',\n",
" quakeml:earthquake.usgs.gov/archive/product/origin/us6000d882/us/1613650685040/product.xml),\n",
" ('focal_mechanism',\n",
" [3.6783e+17,\n",
" 7850000000000000.0,\n",
" -3.7568e+17,\n",
" -8.603e+16,\n",
" -1.0931e+17,\n",
" -6.422e+16]),\n",
" ('source_duration', False),\n",
" ('flynn_region', 'NAN'),\n",
" ('t1', 2021-01-14T06:35:50.028000Z),\n",
" ('t2', 2021-01-14T07:05:50.028000Z)]),\n",
" OrderedDict([('number', 6),\n",
" ('latitude', -3.06),\n",
" ('longitude', 136.8875),\n",
" ('depth', 31.0),\n",
" ('datetime', 2021-01-12T18:17:36.972000Z),\n",
" ('magnitude', 5.8),\n",
" ('magnitude_type', 'mww'),\n",
" ('author', 'None'),\n",
" ('event_id', '20210112_181736.a'),\n",
" ('origin_id',\n",
" quakeml:earthquake.usgs.gov/archive/product/origin/us6000d7tq/us/1613658154040/product.xml),\n",
" ('focal_mechanism',\n",
" [3.7441e+17,\n",
" -4.1827e+17,\n",
" 4.386e+16,\n",
" -4.7704e+17,\n",
" -3.303e+16,\n",
" -6.995e+16]),\n",
" ('source_duration', False),\n",
" ('flynn_region', 'NAN'),\n",
" ('t1', 2021-01-12T18:17:36.972000Z),\n",
" ('t2', 2021-01-12T18:47:36.972000Z)]),\n",
" OrderedDict([('number', 7),\n",
" ('latitude', 0.0661),\n",
" ('longitude', 122.9532),\n",
" ('depth', 148.0),\n",
" ('datetime', 2021-01-06T20:59:34.318000Z),\n",
" ('magnitude', 6.1),\n",
" ('magnitude_type', 'mww'),\n",
" ('author', 'None'),\n",
" ('event_id', '20210106_205934.a'),\n",
" ('origin_id',\n",
" quakeml:earthquake.usgs.gov/archive/product/origin/us6000d69r/us/1610735241040/product.xml),\n",
" ('focal_mechanism',\n",
" [1.8447e+18,\n",
" -8.531e+17,\n",
" -9.916e+17,\n",
" -1.5181e+18,\n",
" -2.317e+17,\n",
" -2.635e+17]),\n",
" ('source_duration', False),\n",
" ('flynn_region', 'NAN'),\n",
" ('t1', 2021-01-06T20:59:34.318000Z),\n",
" ('t2', 2021-01-06T21:29:34.318000Z)])]"
]
},
"execution_count": 8,
"metadata": {},
"output_type": "execute_result"
}
],
"source": [
"events_neic = data_neic[0]\n",
"events_neic"
]
},
{
"cell_type": "code",
"execution_count": 9,
"id": "arabic-syntax",
"metadata": {},
"outputs": [
{
"data": {
"image/png": "iVBORw0KGgoAAAANSUhEUgAAA/EAAAIxCAYAAAAFXjiVAAAAOXRFWHRTb2Z0d2FyZQBNYXRwbG90bGliIHZlcnNpb24zLjMuNCwgaHR0cHM6Ly9tYXRwbG90bGliLm9yZy8QVMy6AAAACXBIWXMAAAsTAAALEwEAmpwYAACyQElEQVR4nOz9eXBk6X7X+X9O7qnMVKYyte9LlVSqpbvsyx27THtwlO3BuMEG4wXMYAb/4QEzYYKJgYEx4yG4BL8YliAwwzaGC9GXMHANzPWE2wseZrzdcGC7ud3V3SVVldaUUlsq9309vz/KqZZKWy4nz/eczM8roiK7JZXy6WqVlM95n+d5FFVVQURERERERETGZ5EeABERERERERE1h5N4IiIiIiIiIpPgJJ6IiIiIiIjIJDiJJyIiIiIiIjIJTuKJiIiIiIiITIKTeCIiIiIiIiKTsLXywcFgUF1cXOzWWIiutb29jdnZWVitVumhoF6vo1gsSg+jbS6XCxbLxet31WoV1WoV9Xr9yt/jdDoN8WcvQVVVbG1tYWlpSXoo1MOq1SoqlQrePPa1Uqng9PQUExMTZ2+z2WxwOBwXPq5Wq6FUKrX0nG63G4qitD9o6nn5fB7JZBKTk5PSQ6E+lE6nUSwWMTo6Kj0U6kPxeBwAEAwGxcbwwQcfnKqqOnLV+1qaxM/NzeF3fud3tBkVUQt+6Zd+Cd/yLd8Cp9MpOg5VVfHy5Utks1nRcbTL5XLh/v37UFUV6XQa8XgcyWTy0sThTW+99RbsdrtOozSWWq2GX/zFX8S7774rPRTqcbVaDUdHRzg+Pj77O5nP5/Hpp5/i85//PABgZmbmyhe05XIZH3/8cdPPFQwGsbCwoM3AqWdFo1FsbGzgyZMn0kOhPhQOhxGPx/H48WPpoVAfWl9fh8ViwfLystgYFEXZve59Ld1OX61WOx8NURvee+89Q9TveDxu2gk88HoSv7e3h2fPnmFzcxOJROLWCbzVaoXN1tL1vp5SrVbxxS9+UXoY1AesViumpqbw8OHDsyv/mUwGv/zLvwxFUbC4uHhtkXI4HJfq/HWcTidmZ2c1Gzf1rv39ffz8z/+89DCoT62vr+PXfu3XpIdBfeqDDz7ABx98ID2Ma7X0yryfX8iTrB/6oR+Cy+USHUO1WsX+/r7oGDqVTCZb/j39fsutzWbDD//wD0sPg/qIw+HAwsICxsbGYLFY8Pt//+/H8vIyvF7vjb/P4/GgXC7f+DGKomBhYaFvl8dQa6anp/Gd3/md0sOgPnXv3j3eSk9iPve5z11afmokLPFkCkYo8QcHB335d0D64ok0lniSMjAwgOHhYfzO7/zOrRN4AE19zNTUFDwejxbDoz7AEk+SWOJJEks8kQakS3wul0M0GhV7fklut7upj6vVakgkEojH4/D7/RgZGTH0FcxmscSTpKGhIfyxP/bHmvrY2ybnfr/f1FVLVYFsFnC5gD7dokN3LPEkiSWeJLHEE2lAssSrqopwOCzy3EZw0yReVVXkcjns7u7i2bNn2N3dRSaTwf7+Pj755BOcnJxcu+O9WbDEk6RkMokvf/nLTX3swMDAtUtf7HY75ubmTLs05td/Hfgf/0fgv//vgR/5EeCf/TOgUJAeVe9jiSdJLPEkiSWeSAOSJf709BT5fF7kuY3gqj/3arWKeDyO09NTFK55JV2pVLC3t4fj42NMTEwgFAqZcgLBEk+SAoEAvv/7v7+pj1UUBR6P58rNNxcWFkx7wsRXvwr843/82b+XSsD/+/8CBwfAT/yE3Lj6AUs8SWKJJ0ks8UQakCrxlUoFkUhE9+c1CpvNdvbCX1VVZDIZbG9v49mzZ9jb27t2An9euVzG7u4uPv30U8RisVt3wzcalniS1EqJB66+pX58fBw+n0/LYenq//q/rn77+jqwtqbvWPoNSzxJYoknSSzxRBqQKvGRSAS1Wk335zUKl8uFcrmMWCyGWCyGUqnU9ucqlUrY2dnB0dERJicnEQgETFHmWeJJUislHni9ud3x8fHZv3s8HkxOTnZjaLooFF4X9+tsbgKrq/qNp9+wxJMklniSxBJPpAGJEp/NZhGLxXR9TqMpFAr4+OOPcXBw0NEE/rxisYitrS2sra0hlUoZvsyzxJOkTkq81WrFwsKCKS6WXcfhAG7aWzMQ0G0ofYklniSxxJMklngiDehd4vt9M7uGbt6FUCgUsLGxcVYKfT6fIScbLPEkqdUSb7fb4XQ6USqVMDc3B6fT2cXRdZ/VCvy+3wf84i9efp/XC3z+8/qPqZ+wxJMklniSxBJPpAG9S/zJyUlT672pc7lcDq9evcLLly+RyWSkh3MJSzxJarXEA69r/PDwMIaGhro0Kn39wA8Ab7118W1e7+vd6k1+jcLwWOJJEks8SWKJJ9KAHiW+Xq8jnU4jHo8jmUx29bnosmw2i5cvX2JwcBCTk5O3nnmtF5Z4ktRqiQeAUCgEr9fbpRHpz+kE/vJffr3+/dUrwO8HPve517faU3exxJMklniSxBJPpIFulXhVVZFKpbCzs4OPPvoIm5ubSCQShl+n3cvS6TTW19exsbFhiKP9WOJJUjslfnBw0NAvPNq1tAR8x3cAT55wAq8XlniSxBJPkljiiTSgZYlXVRXZbPasuPPilDGlUimkUikMDQ1hYmIC7pt2t+oilniS1E6JJ9IKSzxJYoknSSzxRBrotMSrqopcLoe9vT18/PHHePnyJU5PT/k1bQKJRALPnz/H9va2Zjvkt4IlniS1U+KJtMIST5JY4kkSSzyRBtop8aqqolAoIJFIIB6Po1wud2l0pId4PI54PI7h4WFMTEzAodP9tCzxJIklniSxxJMklniSxBJPpIFWS3w+n8fz58+xtraGo6MjTuB7yOnpKT755BOEw2FUKpWuPx9LPEliiSdJLPEkiSWeJLHEE2mg1RI/MDCA8fFxhMNh1Ov1Lo6MJKiqimg0itPTU4yOjmJsbAx2u70rz8UST5JY4kkSSzxJYoknSSzxRBpoZ018KBTCvXv34ORBwj1LVVXk8/mu7mLPEk+SWOJJEks8SWKJJ0ks8UQaaHd3erfbjdXVVezu7iKRSHRhZCTBYrEgFAphZGSk67vWs8STJJZ4ksQST5JY4kkSSzyRBjrZnd5qtWJhYQEzMzNQFEXjkZGeXC4XZmdn8dZbb2F2dlaXY+dY4kkSSzxJYoknSSzxJIklnkgDnZ4TrygKRkdH4fF4sLW1xY3uTCYQCGB0dBRer1f3CzEs8SSJJZ4kscSTJJZ4ksQST6SBTs+Jb/B4PJifn+98QNR1NpsNExMTePToEZaWluDz+UTupGCJJ0ks8SSJJZ4kscSTJJZ4Ig10WuIb6vU69vb2NBgRdYvX68XIyAgCgYAhroCyxJMklniSxBJPkljiSRJLPJEGtCrxkUgEhUJBgxGRliwWC4aHh7G6uoqVlRUEg0HDfONkiSdJLPEkiSWeJLHEkySWeCINaFHiU6kUTk5ONBoRacHpdGJkZAShUMiw319Y4kkSS3z7SiXgq18FPv0UsNuBb/gG4PFjgPubNo8lniSxxJMklngiDXRa4iuVCnZ2drQbEHXE7/fj7t27ePDgAcbGxgw7gQdY4kkWS3x7olHgL/0l4J/9M+A3fxP4tV8D/vbfBv73/x2oVKRHZx4s8SSJJZ4kscQTaaCTEq+qKnZ3d3kRSpjVasXw8DBGRkbgdDqlh9M0lniSxBLfnn/8j19P5N/07Bnwla8A3/d9ug/JlFjiSRJLPEliiSfSQCclPhqNIpVKaTwiatbAwADm5+fx1ltvYXp62lQTeIAlnmSxxLcuEgHW169//3/6T4Cq6jceM2OJJ0ks8STJ6CVeUVv4STYyMqL+zM/8DP7dv/t3+N7v/V4+8lG3x9nZWWxvb+MHfuAHWvp9f+gP/SF88YtfxNOnT/Gf/tN/wrd+67fyUYfHb/u2b8Nv/MZv4I//8T+O999/X/zrp5PHL3/5y5iZmUEkEjHEePjYX48//dM/jXv37mFra8sQ4zHD4+PH/x3+1t8CZmZmsLe3d+Xj8vL/Dz/wA3/YEOM18uOXvvQlfP3Xfz3W1tYMMR4+9tfjv/gX/wLf/M3fjA8//NAQ4+Fjfz3+1E/9FL7jO74D//k//2excfzDf/gPP1BV9fd0PIlfWVlRf/u3fxvxeBzBYJCPfNTt8S/9pb+Ev/pX/yrm5+eb/n2np6c4PT3F8fExBgcHkU6n+djlx+HhYdhsNiwtLSGdTot/3WjxeHh4iL/4F/8ifvInf9IQ4+Fjfz1++umn+Kmf+in8xE/8hCHGY4bHYjGE//l/VuBwOFEuly49hkIO/K//6wFCIWOM18iPv/7rv45f/dVfxY/+6I8aYjx87K/Hr3zlKzg6OsL3f//3G2I8fOyvxy9+8YsYHBzE06dPxcaxsLCgzST+677u69Svfe1rTX88kVZ+6Zd+Cd/yLd/S0q3Ye3t73I1eJ4ODgxgZGYHf74fSY1s/12o1/OIv/iLeffdd6aFQH8pms/it3/otPH36VHoopvLX//r1t9T/4T8McJuB5kSjUWxsbODJkyfSQ6E+FA6HEY/H8fjxY+mhUB9aX1+HxWLB8vKy2BgURbl2Es818WQKrayJr1QqiEajnMB3mdVqxejoKB48eIC7d+8iEAj03AQe4Jp4ksU18e35s38WGBm5/PaHD4E/8kf0H49ZcU08SeKaeJJk9DXx3J2eTOG63enr9ToKhQKy2SxyuRxyuRzK5bLACPuLx+PB3bt3YbVapYfSddydniRxd/r2jIwAf+tvAb/xGxfPif+6r+M58a3g7vQkibvTkySj707f0qycJZ6kvPfee/iGb/gGADibrOdyOeTzebSyJIS0kcvlkEqlEAwGpYfSdY0Sz9vpSUKjxPN2+tY5ncC3fuvrX9SeRonn7fQkYX19Hevr67ydnkR88MEH4rfT34QlngyrVqudTda/7du+Da9evTL0FbF+s7OzA5fLhYGBAemhdBVLPEliiSdJLPEkiSWeJBm9xHNNPBmCqqooFAqIRqPY2dnBp59+ig8//BCvXr3CwcEBvvzlLyOfz0sPk85RVRWbm5uoVCrSQ+kqroknSVwTT5K4Jp4kcU08SeKaeKIrVCqVC7fF53I51Ov1az/+3XffhcPh0HGE1IxyuYzt7W3cvXu3Jze1A1jiSRZLPEliiSdJLPEkiSWe+l69Xkc2m8Xx8TG2trbw8ccf49mzZ9jc3MTR0REymcyNE3gAeP/997lhnUFlMhns7+9LD6NrWOJJEks8SWKJJ0ks8SSJJZ76iqqqKJfLyOVyZzvGFwqFjjefY4k3tpOTEwwMDCAUCkkPRXMs8SSJJZ4kscSTJJZ4ksQSTz2tVqshnU7j8PAQGxsbePbsGT755BNsb28jGo1qtns8S7zx7e7uIpfLSQ9DcyzxJIklniSxxJMklniSxBJPPaOx+dz5dezFYlGX52aJN77GRnerq6uw2+3Sw9EMSzxJYoknSSzxJIklniSxxJPppVIpvHjxAh9++CHW1tYQDocRi8V0m8ADLPFmUalUsLW1deseB2bCEk+SWOJJEks8SWKJJ0ks8WRqlUoF29vbqNVqouNgiTePbDaL/f19zM7OSg9FEyzxJIklniSxxJMklniSxBJPpra3tyc+gQdY4s0mGo3i9PRUehiaYIknSSzxJIklniSxxJMklngyrWQyiUQiIT0MACzxZhQOh+FyueD1eqWH0hGWeJLEEk+SWOJJEks8SWKJJ1OqVqvY3d2VHsYZlnjzUVUVW1tbqFQq0kPpCEs8SWKJJ0ks8SSJJZ4kscSTKe3v7xvqog1LvDlVKhVsbm5ieXnZ0Fczb8IST5JY4kkSSzxJYoknSSzxZDrpdBqxWEx6GBewxJtXLpfD3t4eVFWVHkpbWOJJEks8SWKJJ0ks8SSJJZ5MpVarGeo2+gaWeHM7PT3FwMAARkZGpIfSMpZ4ksQST5JY4kkSSzxJYoknU4lEIoYs3izx5qQoCtxuN4aGhlCtVk1Z41niSRJLPEliiSdJLPEkiSWeTCOTySAajUoP40os8cZmtVrhcrngdrvhcrnOfjkcDiiKIj28jrDEkySWeJLEEk+SWOJJktFLfEuzcpb43lWv1w15G33D+++/j0ePHnEiL8zhcFyYpDd+2Ww200/Wr9Mo8e+++670UKgPNUr806dPpYdCfahR4p88eSI9FOpD6+vrWF9fx+PHj6WHQn3ogw8+gMViwfLysvRQrsQSTwCAg4MDlEol6WFciyVeX1dN1F0uF6xWq/TQdMcST5JY4kkSSzxJYoknSSzxZHi5XA7Hx8fSw7gRS7z2LBbLhQl641Z4p9PZs1W9HSzxJIklniSxxJMklniSxBJPhlav17GzsyM9jFuxxLfPZrNduV7dbrdzst4ElniSxBJPkljiSRJLPEkyeonn7vR97ujoCMViUXoYt+Lu9K0ZHx/HysoK3n77bbz99ttYWVnB7OwsRkdHMTg42BMbzumFu9OTJO5OT5K4Oz1J4u70JIm705NhFQoFHB4eSg+jKSzxrUmlUhgfH+/LNexaY4knSSzxJIklniSxxJMklngyJFVVTXEbfQNLfGsKhQJ2d3dNeS670bDEkySWeJLEEk+SWOJJEks8GdLx8THy+bz0MJrGEt+6RCIBj8eDsbEx6aGYGks8SWKJJ0ks8SSJJZ4kscST4RSLRRwcHEgPoyUs8e3Z399HOp2WHoapscSTJJZ4ksQST5JY4kkSSzwZiqqqprzNmiW+fdvb27h37x6cTqf0UEyJJZ4kscSTJJZ4ksQST5JY4slQotEostms9DBaxhLfvmq1iq2tLdTrdemhmBJLPEliiSdJLPEkiSWeJLHEk2GUSiVEIhHpYbSFJb4z+Xwe4XAYc3NzPFquRSzxJIklniSxxJMklniSxBJPhtC4jd6sNZYlvnOxWAzRaFR6GKbDEk+SWOJJEks8SWKJJ0ks8WQIsVgMmUxGehhtY4nXxt7eHtxuN3w+n/RQTIMlniSxxJMklniSxBJPkljiSVy5XMb+/r70MDrCEq+dra0t/lm2gCWeJLHEkySWeJLEEk+SWOJJlKqqCIfDqNVq0kPpCEu8dhob3S0vLxv6CqNRsMSTJJZ4ksQST5JY4kkSSzyJSiQSSKVS0sPoGEu8tnK5HPb29qSHYQos8SSJJZ4kscSTJJZ4ksQST2IqlUrPTNRY4rV3enqKgYEBjIyMSA/F0FjiSRJLPEliiSdJLPEkiSWexOzt7fXM/zOW+O7Y29tDLpeTHoahscSTJJZ4ksQST5JY4kkSSzyJSCaTSCQS0sPQDEt8d6iqis3NTayursJut0sPx5BY4kkSSzxJYoknSSzxJIklnnRXrVYRDoelh6EplvjuqVQq2NnZgaqq0kMxJJZ4ksQST5JY4kkSSzxJYokn3UUiEVQqFelhaIol/naKosBqtcJms7X0aLVaDX2lURpLPEliiSdJLPEkiSWeJBm9xLc0K2eJN750Oo3T01PpYWju/fffx6NHj/p6Ij88PAyXy3XthFxRFCiKIj3MntMo8e+++670UKgPNUr806dPpYdCfahR4p88eSI9FOpD6+vrWF9fx+PHj6WHQn3ogw8+gMViwfLysvRQrsQS30NqtRp2d3elh9EVLPFAsVjEzMyMoa8K9iKWeJLEEk+SWOJJEks8STJ6ieea+B5ycHDQs+vGuSYeyGazCIfDXLuuM66JJ0lcE0+SuCaeJHFNPEnimnjSRTabxcnJifQwuoYl/rVYLAaXy4Xx8XHpofQNlniSxBJPkljiSRJLPEliiaeuq9fr2NnZkR5GV7HEfyYSiSCZTEoPo2+wxJMklniSxBJPkljiSRJLPHXd4eEhSqWS9DC6iiX+ou3tbaysrGBgYEB6KD2PJZ4kscSTJJZ4ksQST5JY4qmrcrkcjo6OpIfRdSzxF9XrdWxsbPTcUYJGxBJPkljiSRJLPEliiSdJLPHUNfV6vWd3o38TS/xllUoFGxsbWFlZMfSVQrNjiSdJLPEkiSWeJLHEkySWeOqa4+NjFAoF6WHogiX+avl8Hjs7O9yxvotY4kkSSzxJYoknSSzxJIklnrqiUCjg8PBQehi6YYm/XiKRgMvlwuTkpPRQehJLPEliiSdJLPEkiSWeJLHEk+ZUVe27+soSf7PDw0PEYjHpYfQklniSxBJPkljiSRJLPEliiSfNnZycIJ/PSw9DVyzxt9vd3YXT6YTX65UeSk9hiSdJLPEkiSWeJLHEkySWeNJUsVhEJBKRHobuWOJvp6oqNjc3e/64Qb2xxJMklniSxBJPkljiSRJLPGlGVVXs7u721W30DSzxzalWq9jY2MC9e/dgtVqlh9MTWOJJEks8SWKJJ0ks8SSJJZ46VqlUcHp6is3NTWSzWenhiGCJb16xWMTW1lZfXuzpBpZ4ksQST5JY4kkSSzxJYomnlqmqilwuh1QqhVQq1TfHyN2EJb416XQa+/v7mJmZkR6K6bHEkySWeJLEEk+SWOJJEks8NaVSqSAWi2FrawsfffQRXrx4gaOjI07gfxdLfOtOTk4QjUalh2F6LPEkiSWeJLHEkySWeJLEEk9XatT2dDqNVCrVd7vNt4olvj3hcBhOpxODg4PSQzEtlniSxBJPkljiSRJLPEliiacz1WoVsVgM29vbZ7X98PCQE/gmsMS3b2trC8ViUXoYpsUST5JY4kkSSzxJYoknSSzxfUxVVeTzeaRSKaTTaeRyOekhmRZLfPtqtdrZjvX8O9w6lniSxBJPkljiSRJLPEliie8z1WoV8Xgc29vbePbsGdbX13F4eMgJfIdY4jtTKpWwubmJer0uPRTTYYknSSzxJIklniSxxJMklvgep6oqCoXC2U7ynKx3B0t857LZLMLhMObm5qAoivRwTIMlniSxxJMklniSxBJPkljie1CtVkMikcDOzg4+/vhjrK2t4eDggBP4LmKJ10YsFsPx8bH0MEyFJZ4kscSTJJZ4ksQST5JY4nuAqqooFotntT2bzUoPqe+wxGsnEonA5XIhEAhID8UUWOJJEks8SWKJJ0ks8SSJJd6karUakskkdnd38fHHH+P58+eIRCKcwAthidfW9vY2T0VoEks8SWKJJ0ks8SSJJZ4kscSbRKO2N85tz2azUFVVelj0u1jitVWv1892rOef681Y4kkSSzxJYoknSSzxJIkl3sAatT0cDuOTTz7B8+fPsb+/j0wmwwm8wbDEa69SqXDH+iawxJMklniSxBJPkljiSRJLvIGoqopSqXR2bjsn6+bBEt8d+Xwe29vbWFxc5I7112CJJ0ks8SSJJZ4kscSTJJZ4YfV6HalUCuFwGJ9++ik+/fRT7O/vI51OcwJvIizx3ZNMJnFwcCA9DMNiiSdJLPEkiSWeJLHEkySWeGH7+/uIRqPSw6AOscR319HREVwuF0KhkPRQDIclniSxxJMklniSxBJPkljihXEH7t7AEt99u7u7PH3hCizxJIklniSxxJMklniSxBIvSFVVFAoF6WGQBljiu09VVWxubuLevXtwOp3SwzEMlniSxBJPkljiSRJLPEliiRdUKpW483aPYInXR7VaxcbGBmq1mvRQDIMlniSxxJMklniSxBJPkljiBfFW+t7BEq+fYrGIra0t3LlzhzvWgyWeZLHEkySWeJLEEk+SWOIFcRLfO1ji9ZVOp7G/vy89DENgiSdJLPEkiSWeJLHEkySWeEGcxPcOlnj9nZycwOVyYWRkRHoooljiSRJLPEliiSdJLPEkiSVeiKqqnMT3EJZ4GeFwGOl0WnoYoljiSRJLPEliiSdJLPEkiSVeSLlc5uZcPYQlXs7W1hbu3bsHl8slPRQRLPEkiSWeJLHEkySWeJLEEi+EFb63sMTLqdVq2NjYMNXffy2xxJMklniSxBJPkljiSRJLvBBO4nsLS7ysUqmEzc1N3L1719BXJbuBJZ4kscSTJJZ4ksQST5JY4oVwEt9bWOLlZbNZhMNhqKoqPRRdscSTJJZ4ksQST5JY4kkSS7wAbmrXe1jijSGZTGJ4eBher1d6KLphiSdJLPEkiSWeJLHEkySWeAGVSsU0Y6XmsMTLsVgsCAaDuHPnDt5+++2+msADLPEkiyWeJLHEkySWeJLEEi+AFb73sMTrS1EU+P1+BINB+P1+Q1+J7DaWeJLEEk+SWOJJEks8SWKJF8BJfO9hideH3+/H/Pw83n77bSwtLWFoaMjQ38D0wBJPklji5fBnDks8yWKJJ0ks8QI4ie89LPHdNT09jVAoZJq/43piiSdJLPEyVFXFwcEB5ufnpYciiiWeJLHEkySWeAGcxPcelvjustvtnMBfgyWeJLHEy0gkEsjlctLDEMcST5JY4kkSS7zOKpUKKpWK9DBIYyzx3ZVIJBAMBqWHYUgs8SSJJV5/qqri6OjINOGim1jiSRJLPEliidcZK3xvYonvrlQqhVqtJj0MQ2KJJ0ks8fpLp9MoFAqo1WpQVVV6OKJY4kkSSzxJYonXGSfxvYklvrtUVUUqlWKNvwJLPEliidff0dERgNffF+v1OqxWq/CI5LDEkySWeJLEEq8zTuJ7E0t89yUSCekhGBJLPEliiddXNptFNps9+3czvO7pJpZ4ksQST5JY4nXGSXxvYonvvsYt9f1cna7CEk+SWOL1dXx8fOHf+32ZEUs8SWKJJ0ks8TqqVqustT2KJb77GrfU00Us8SSJJV4/hUIByWTywtuM/rqn21jiSRJLPEliidcRK3zvYonXB3epv4wlniSxxOvnzQoPcBLPEk+SWOJJEku8jjiJ710s8frgLvWXscSTJJZ4fZTLZcRisUtv7/fvhyzxJIklniSxxOuIk/jexRKvD+5SfxlLPEliidfHVRUeMH686DaWeJLEEk+SWOJ1xEl872KJ18/e3h7S6bT0MAyDJZ4kscR3X7Vaxenp6bXv62cs8SSJJZ4kscTrpFaroVQqSQ+DuoQlXj/VahWvXr3C5OQkxsfHoSiK9JBEscSTJJb47js5OUG9Xr/yff0+iWeJJ0ks8SSJJV4nrPC9jSVefwcHB9jY2EClUpEeiiiWeJLEEt9dtVoNJycnN76/n7HEkySWeJLEEq8TTuJ7G0u8jHQ6jbW1NSwuLsLr9UoPRwRLPEliie+u09PTGyfqRo4XemCJJ0ks8SSJJV4nnMT3NpZ4OZVKBS9evMDx8TFUVZUeju5Y4kkSS3z31Ov1aze0azDy6x49sMSTJJZ4ksQSrxNO4nsbS7y8/f19ZDIZzM/PG/p7gdZY4knSdSW+Wq321d/DbojH47cuF+r32+lZ4kkSSzxJ6qkSn8/nEYvFDFdE6/U6isWi9DCoi1jijSGVSmFtbQ25XE56KLphiSdJb5Z4VVVxdHSEQqEgOCrzU1X11goPvP773493IDWwxJMklniS1FMlHgB2dnYAAE6nE4ODg/D5fPD5fKJFgBW+97HEG0e5XMaLFy8wMzOD4eHhnt+9niWeJJ0v8aVSCTs7O3A6nRgfHxcembmlUqmmL/7XarW+veuBJZ4kscSTpJ4q8edvKyuVSohGo9ja2sJHH32E58+fY39/H6lUSvfbzziJ730s8caiqirC4TC2t7d7/nZTlniSlEwm8W//7b/F6ekpnj9/jlKphJmZGelhmZqqqjg8PGz643v9e9xNWOJJEks8SeqpEm+1Wq99X6FQQKFQOLs9zev1nlV6j8fT1SsZnMT3PpZ4Y0okEsjn81haWoLb7ZYeTlewxJMkj8eDd955B7u7uwCAxcXFG38W0+2y2WxLrxuq1SqcTqemY1BVFScnJ/B4PIY++YMlniSxxJOkni3xt8lmszg8PMTLly/x0Ucf4dWrVzg6OkIul9N8fRkn8b2PJd64SqUS1tbWEIvFpIfSFSzxJCWRSOC3f/u38ZWvfAUAMDw8DL/fLzuoHnB0dNTSx2u9Q302m8Xa2hr29/cNv96eJZ4kscSTpL4p8Tep1+tIp9NIp9Nnn6dR6QcHB+F0OtteV8tN7foDS7yxqaqKnZ0dZDIZzM7OGvrKZatY4klvtVoN4XAY8Xgcbrcb3/7t3w673Y7p6WnpoZlePp8/ey3SLK1up69UKohEIhcueBr9eyVLPEliiSdJRi/xLU3itfpBVqvVkEwmkUwmAQB2u/1sQu/z+VqarBWLRcNfyabOvf/++3j06BEn8gYXi8WQz+exuLgIl8slPRxNNEr8u+++Kz0UXUSjwFe+Anzta4DVCnzDNwDf/d2Azyc9sv6QyWSws7NzdudRJpPBL//yL+MHf/AHeRu9Blqt8EDnJV5VVZyeniISiVx6HWXkF4jAZyX+yZMn0kOhPrS+vo719XU8fvxYeijUhz744ANYLBYsLy9LD+VKupT421QqFcTjccTjcQCvd74/P6m/aVdY3krfH1jizaNQKGBtbQ3z8/MYGhqSHk7H+qnEx2LAT/wEkEp99raf/3ngo4+AL3wB6JHrMoZUr9cRiURwcnJy4e0+nw/f+73fi8HBQaGR9Y5isYhEItHy7+tkEp/L5RAOh699rWL0STxLPEliiSdJRi/xXVsT34lSqYTT09Omdr7nJL4/cE28udTrdWxtbSEcDqNer0sPpyP9tCb+/fcvTuAbIhHg//v/9B9Pv8jn81hbW7s0gQdeTzx/5Vd+Rf9B9aBmzoW/SjuvfarVKnZ3d7G+vn7j6xQjv0AEuCaeZHFNPEnimngNvLnzvcfjOav0uVxOZEykL5Z4c4pGo8jlclhcXNR8d2e99FOJf/bs5vf9gT+g31j6gaqqODo6wsHBwbUf8+DBA95Gr4FKpdL25putlHhVVRGLxRCJRJr6fUafxLPEkySWeJLEEt8FuVzubOd7lvj+wBJvXo3K2NgDw2ykSvzm5ibW19exu7uL4+NjpNNpVCqVru4BctN1Ml5D01axWMSLFy9unMAPDw+jXq/jy1/+so4j603Hx8dt/91pdhKfz+fx4sUL7O7uNv17jPwCEWCJJ1ks8SSJJZ5IAyzx5lar1bC5uYmxsTFMTU21fRqFBIkSn8lkzi56vHm3kdVqhdvthsvlgtvtPvtnu93e8fN+0zcBOzvXv486p6oqotHorceLORwOTE9Po1Ao4Pu///t1HGHvqVariEajXfv8tVoNBwcHVy6HuImiKIb/XsgST5JY4kkSSzyRBljie8Px8TFevnxpqv+Xepd4VVVvrLO1Wg3ZbBanp6fY29vDy5cv8ezZM3z00Ud4+fIlwuEwotEostlsyxty/Tf/DbC6evnt3/RNwH/1X7X6X0JvKpfL2NjYwN7e3q1VeG5uDlarFclkkiW+Q9FotO29OZxOJ+bm5q58n6qqiMfj+PTTT1uewAMw/AQeYIknWSzxJIklnkgDLPG9I5vNYm1tDQsLC6bYcVvvEp9Op5HNZlv+fdVqFZlMBplM5sLb7Xb7pWrvdruv/H7ucAD/y/8C/NZvAf/lv7w+Yu4bvxF4+23ABPMNQ4vH4wiHw01dDB8eHj77uxEIBFjiO1Cv19uaYAOv74ZYXl6+8mdPoVDA3t7epb9vrTBy4WlgiSdJLPEkyeglXuSceKJW8Zz43lKtVvHq1StMTExgYmLC0EVKz3Pib6vw7ahUKqhUKpcmGw6H45rJvQVPngA8Flob1WoV4XC46aPNGrfRNzRK/NOnT7s1xJ4Wi8XaOiLO4XBgZWXl0s+cWq2Go6OjjtbYNxj5xWEDz4knSTwnniTxnHgiDbDE96bDw0PkcjnMz89rsqa7G/Qs8alUSrfNOsvlMsrlMtLp9IW3OxyOs4l9Y3LvcrlMMeEwmlQqhd3dXVQqlaZ/T+M2+gaW+PY1dv9vld1uv1TgVVVFKpXC3t6eZsuBzPB3iiWeJLHEkySjl3iuiSdT4Jr43pVOp7G2ttbWLeR60GtNvKqqiEQiXX+e25TLZaRSKRwdHWF7extra2v42te+hk8++QSbm5s4ODhAPB5HoVDo6k75Zlar1RAOh7GxsdHSBH5kZOTSEhOuiW9fIpFo+eeG3W7HysrKhSMxS6USNjY2sLm5qenPISO/OGzgmniSxDXxJIlr4ok0wBKvP0VRdJukVSoVvHjxAlNTUxgbGzPU7fV6lfhEIoFisdj152lXqVRCqVS6cFSgoihwOp2Xbsl3Op2G+n+op2w2i52dHZRKpZZ+n8PhwNTU1KW3s8S3p50K3yjwjQl8vV7H0dERjo6OuvK90AyTeJZ4ksQST5JY4ok0wBKvv6mpKXg8Hl2fMxKJYHNzs601rN2iR4nvxlp4PaiqimKxiEQigYODA2xtbeHTTz/F1772NTx//hzb29s4PDxEMplEqVTq6XJfr9cRiUTw4sWLlifwADA/P3/lhXKW+Pak02kUCoWmP95ms2F5eRkulwvA66UQz58/x+HhYde+bo384rCBJZ4kscSTJJZ4Ig2wxOsvlUphZWUFx8fHODg40G0ClkqlsLa2hsXFRd0vIlxFjxIfi8XamvgZlaqqKBQKlyZRFovlrNaf31TPbrebutwXCgXs7Oy0vZ/ByMgIfD7fle9jiW9PKxX+/AS+XC5jb2/vwh0n3aAoiilO52CJJ0ks8STJ6CWeu9OTKXB3ev1lMhkUi0WMj4/D7/d3NElpVblcxosXLzA9PY2RkRHRCV63d6ev1+s4PDzsyuc2mnq9jnw+f+nryGKxXJrYu1wuw0/uVVXFyckJIpFI2xe5rruNvoG707dOVVXkcrmmPrYxgXc6nTg6OsLh4WHbZ8o3KxgMYnJy8sK6e6Pi7vQkibvTkyTuTk+kAZZ4GcfHx5ifn4fb7ca9e/fOXuTqUeVVVcXe3h6y2eylHbv11O0Sf3p62vdLRer1OnK53KWJl9VqvXZyL61UKmFnZ6fjDRmvu42+gSW+dYqiYGBg4NaJvNVqxd27d1GtVrG1tdX1PSl8Ph+mp6cxMDDQ1efREks8SWKJJ0lGL/FcE0+mwDXxMuLx+Nnu2oqiYGJiAqurq7q8CLVarRgaGoLf7xddS93MmvjGxnxvHtd2m36q8O2o1WrIZrM4PT3F3t4eXr58iWfPnuGjjz7Cy5cvEQ6HEY1Gkc1mddtHQVVVxGIxPH/+vOMJ/E230TdwTXx7bvseZbVasbCwgOPjY7x8+bKrE3i32427d+9ieXnZVBN4gGviSRbXxJMkrokn0gBLvAxVVRGNRjE5OXn2tkaVPzw81HwC6na74ff7MTg4CK/Xa4hbqW8r8bVaDRsbG8jn83j16hVGR0cxNTXV1NXbk5MTQ23iZxbVahWZTAaZTObC2+12+6Vq73a7NfvZValUEA6HNVkvfdtt9A0s8e3xeDyIRqNXvs9iscDv92Nra6urt87b7XZMTU0hGAwa4ntZO1jiSRJLPEkyeonnmngyBa6JlxONRjE+Pn7hG5miKJicnEQgEMDOzk5Lu0CfZ7FYMDg4iMHBQfj9fkP+/71pTXy9XsfW1taFNd4nJyfIZDJYWFiA2+2+9vPWarWWj8Cim1UqFVQqlUuTe4fDcWly73K5WprcJ5NJ7O7uanbR5bbb6M8/L9fEt+6m4l2v1xGPx7v23FarFePj4xgdHTX0C8BmcE08SeKaeJLENfFEGmCJl1OtVhGPxzE8PHzpfQMDAxfWyjfD5XKdTdq9Xq/hX+ReV+JVVcXu7u6Vt9AXCgWsra3duDHf8fExL4zqpFwuo1wuX/p/5XA4LlV7l8t14WuyVqthb28PsVhMs/E0cxt9A0t8exr/H7u9Sd15iqJgdHQU4+PjsNlaenllWCzxJIklniSxxBNpgCVe1vHxMUKh0JWTUYvFgsnJybMd7N9cW6ooCnw+H/x+P/x+vyl2ZD7vuhIfiURurHmNjflSqRTm5+cvbMZWrVZxfHzctTFTcxqT+1QqdeHtTqfzbEIfj8c13Y/D6XQ2dRt9A0t8exqb23W6b0GzzLTjfCtY4kkSSzxJYokn0gBLvKxisYhMJnPjucYejwerq6s4PDxEIpE4q+0+n8/QVzJvc1WJPz4+bnoSnk6n8fz5c8zNzSEQCAB4fYa1noWQWlMqlVAqlbryuVs9aYElvn0ej6frk3gz7jjfCpZ4ksQST5KMXuK5Oz2ZAnenl9fMucsWiwVTU1N4+PAhZmdn4ff7Df0NsBlv7k4fi8Wwv7/f8ufY3NzE7u4uSqUSTk5OtB4mmcDo6GjTt9E3cHf69nk8nq5+/kAggLt37/bsBB7g7vQki7vTkyTuTk+kAZZ4WV6vF+Pj49LDEHG+xKdSKezs7LT9uU5PTxGLxUSPzCMZrd5G38AS375uT66TySS2traa3qTQjFjiSRJLPEliiSfSAEu8HIfDgaWlJdMekdSpRokvl8vY2trq+PNxAt+f5ufn23oxwBLfPofD0fXJdTKZxPr6eteWX0hjiSdJLPEkiSWeSAMs8TIsFgvu3LnTMzstt6NR4tPpNNexU1tGR0fh9Xrb+r0s8e1TFAUej+fKEyS0VCwWsba2hoWFBfj9/q4+l95Y4kkSSzxJYokn0gBLvIzbzjrvB40S/+bZ40TNaPc2+gaW+M50e118Q61Ww8bGBo6OjnrqbhuWeJLEEk+SWOKJNMASr7+pqamz3dT7mc1mw5/+03+ak3hqS7u30TewxHdG703nIpEI8vl8y6cQGBVLPEliiSdJLPFEGmCJ11cwGMTY2Jj0MAyhWq3in//zf45KpSI9FDKZTm6jb2CJ74xeJf68RCKBFy9e9MQ6eZZ4ksQST5JY4ok0wBKvn4GBAczNzfXtRnZvstls+L7v+z7pYZDJdHobfQNLfGfsdjvsdrvuF+EKhQLW1tawuLiIwcFBXZ9bSyzxJIklniSxxBNpgCVeH3a7HXfu3DH0Ny29VatVfOlLX5IeBplMp7fRN7DEd06ixgOvXzO9evUKx8fHpl0nzxJPkljiSRJLPJEGWOK7T1EULC0twW63Sw/FUGw2G/7gH/yD0sMgExkbG+v4NvoGlvjODQwMIJlMij3//v7+2Tp5s10gZYknSSzxJIklnkgDLPHdNz8/L1asjCyfz+Pf//t/Lz0MMgmn04nJyUnNPh9LfOfa+b6mKIqmL97i8bgpz5NniSdJLPEkiSWeSAMs8d01Pj6OYDAoPQxDKhQK+O7v/m7pYZBJaHUbfQNLfOfa2aHearXi0aNHyOVyyGQyyGQyyGazHY2jUChgfX0di4uL8Pl8HX0uvbDEkySWeJJk9BLf0iSeJZ6kvP/++3j06BEn8l0QCAQ0LYe9JpFI4Gd/9mfxzjvv3Pqxc3Nzl6rfVWth33zbbf+u1ceYfSzd+rxajcXn82l2G31Do8Q/ffpU08/bT2w2G5xOZ0sVvFqtAnj9/7Qx4a7Vashms8hkMkin0ygUCi2PpVqt4uXLl5iensbo6KjhNxBtlPgnT55ID4X60Pr6OtbX1/H48WPpoVAf+uCDD2CxWLC8vCw9lCuxxJMpsMR3h9vtxvz8vOFfSEoqFotNl/ihoSF+nyRNscRrY2BgoOVb2avV6oWfO1arFX6/H36//+z9jQl9JpNp6fObZZ08SzxJYoknSUYv8VwTT6bANfHas9lsWFpa4qTzBuVyGfl8Hj/7sz9768e63W7+WZLmuCZeG+2si7/tZ47NZsPQ0BDm5ubw8OFDPHr0CPPz8wgGg01tEBqPx/HixQtD/2zjmniSxDXxJIlr4ok0wBKvrcZO9E6nU3oohpbNZmG1Wpsq8VrfRk0EsMRrpZ118a2eLe9wOBAKhRAKhaCqKkql0lmlz2QyV4aQfD5/dp68EdfJs8STJJZ4ksQST6QBlnhtzc7OctLZhMYL72ZKvBFfgJP5scRrQ49J/HmKosDlcmF0dBRLS0t4++23ce/ePUxNTWFwcPDCC8PGOvmTkxPDnSfPEk+SWOJJEks8kQZY4rUzOjqK4eFh6WGYQiaTYYknUSzx2rBarXC5XCgWi03/nk4m8W9SFAUejwcejwfj4+Oo1+tnO9+n02nkcjns7e0hn89jdnbWMPWHJZ4kscSTJJZ4Ig2wxGtjcHAQ09PT0sMwhUqlglKp1FSJdzqdTa2BJWoVS7x2Wl0Xr+Uk/k0WiwU+nw+Tk5O4d+8eHj9+jDt37sBms2Fvb88wP+9Y4kkSSzxJYokn0gBLfOecTicWFha4E32TMpkMADRV4lnhtXd4CHz0EWC3A5//PDA4KD0iGSzx2vF4PIjFYk1/fDcn8W96c+d7o9xWzxJPkljiSRJLPJEGWOI7Y7VazyoPNSebzQJAUyWek3jtqCrwf/6fwP/0PwHvvQf8838O/A//A/ALvyA9Mhks8dppdV28npP4NxnlYitLPEliiSdJLPFEGmCJ78zi4iJcLpf0MEyFJV7G++8Dv/IrF99WrQJf+hIwPw+srkqMSg5LvHbcbjcURWm6cktO4o2CJZ4kscSTJJZ4Ig2wxLdvYmICg/16L3KbKpXK2QZYt5V4m83Go/o09Mu/fP37/p//R79xGAVLvHYsFgvcbnfTH1+tVg1zW7sUlniSxBJPkljiiTTAEt8+I19FNKrGrfTA7SXe6/Ua5tbXXnB6ev37olH9xmEULPHa8ng8yOfzTX98pVLp6589LPEkiSWeJLHEE2mAJb59hUJBegim07iVHri9xPNWem1NTV3/vslJ/cZhFCzx2jLTungjYIknSSzxJMnoJb6lSfzx8TG++tWv4q/8lb/CRz7q+jg/P48vfOEL4uMw4+OP/uiP4hd+4RfwAz/wA3z83cef+7mfu/XjGn9+P/ETP4G7d+9e++f75/7cnxP/7+mlx9/+7b+Og4MDfPWrv/HG46/D6fwV8fHp/fhjP/ZjmJubEx9Hrzz+mT/zZ1r6/vkn/+SfNMS4pR7/2l/7axgaGhIfBx/78/Enf/InYbFYxMfBx/58/Ff/6l8hm82KjuMmSivrvRYXF9V//a//NSqVCux2Ox/5qNvjF77wBfyFv/AXMDQ0ZIjxmOmxWq3i85///NltoeVyue8ft7a2YLPZMDExAbvdfuH9+Xwe6+vrZ39+uVwOX/jCF/CFL3zh0p+vw+HA/fv34XQ6DfHf1SuPP/dzTvzf/7eKWs2Ker2OwUELfvAHS/jmb7YZYnx6Pm5vb+Pv/J2/g7/39/6eIcZj9sdSqYTnz5+jXC439f1zbGwMU1NT4uOWevzt3/5t/NzP/Rx+/Md/3BDj4WN/Pf7CL/wCNjc38SM/8iOGGA8f++vxS1/6Eux2O77ne75HbBxer/cDVVV/T8eT+JWVFfWnf/qnm/54Iq385m/+Jj73uc/B4ejftYmdePDgAXenPycSieDo6AjA6x2rR0ZGEAwGYbVakUwmsbm5efaxtVoNv/mbv4l33nnn0ucZHBzE3bt3dRt3P8lmgbW11+fEP3jw+rEfZbNZ/NZv/RaePn0qPZSe8eLFiwv7XtxkYmICk/24juN3RaNRbGxs4MmTJ9JDoT4UDocRj8fx+PFj6aFQH1pfX4fFYsHy8rLYGBRFuXYSzzXxZApcE98Zrou/KBAInP1zoVBAOBzGs2fPsLOzg1gsduFjb1oTz/Xw3eP1Ap//PPD4cf9O4AGuie+GVtbFc00818STHK6JJ0lGXxPP3enJFLg7fWcKhQKGhoakh2EYAwMDZ7fMNtTr9UsTeODm3ek5iadu4+702vN4PE1/bL9fPObu9CSJu9OTJO5OT6QBlvjOsMRfpCjKhRp/k+tKvKIoLU0GiNrBEq89lvjmscSTJJZ4ksQST6QBlvjOcBJ/WSAQQLSJg8evK/EDAwOGvkJLvYElXntOpxNWq7WpMNHvk3iWeJLEEk+SWOKJNMAS35lSqcS/v2/w+XxNXZi8rsTzVnrSA0u89hRFgc/na+pjq9UqWtkAuNewxJMklniSxBJPpAGW+M4Vi0Xe/n2Ooijw+/2Ix+M3ftx1JZ6TeNIDS3x3zM/PY2trC+l0+taPbRwn2Y9Y4kkSSzxJYokn0gBLfOd4S/1lzayLZ4knSSzx3WG1WnHnzh0MDw/f+rH9fEs9SzxJYoknSSzxRBpgie8cJ/GXDQ4OQlGUG2+XvarEu91u2GwtffskagtLfPcoioLZ2Vk4HA4cHBxc+3GZTKZv72JiiSdJLPEkiSWeSAMs8Z3jJP4yq9WKwcHBGz/mqhLPCk96YYnvLkVRMDExgfn5+Ws/5uDgAPl8Xr9BGQhLfGtUVUU2m8X+/j5isRhKpZL0kEyNJZ4kscQTaYAlvnOcxF8tEAgglUpd+/6rSjwn8aQXlnh9hEIh2O12bG5uol6vX3ifqqrY3t7GvXv3+u51EEt8c2q1GuLxOKLR6KWftQ6HA16vFz6fDz6fDw6HA4qiCI3UXFjiSRJLPJEGWOI7V61W+3pt53X8fv+N72eJJ0ks8foZHBzEvXv3YLfbL72vWCxif39fYFSyWOJvVigUEA6H8ezZM4TD4SsvlpfLZcTjcezu7uKTTz7Bxx9/jK2tLUSjURSLxb4+/eA2LPEkiSWeSAMs8dooFApXvkDtZ3a7HV6vF9ls9sr3v1niHQ4HvxZJNyzx+nK73bh37x42NjYuTchOT0/h8/kQDAaFRqc/lvjL6vU6kskkotHotT83blKpVJBIJJBIJAAANpvtQql3uVws9b+LJZ4kscQTaYAlXhu8pf5qN+1S/2aJZ4UnPbHE68/hcGBlZeXKs+R3d3f7ap0zS/xnSqUSIpEIPv74Y2xvb7c1gb9KtVpFMpnE3t4enj9/jo8++ggbGxs4Pj5GPp/v61LPEk+SWOKJNMASr41isSg9BEMKBALX3ir7ZonnJJ70xBIvo3EE3e7uLuLx+Nnb6/U6tre3sbKy0he1tN9LvKqqSKfTiEajN+6doqVarYZUKnX2fBaL5UKpHxgY6IuvPYAlnmSxxBNpgCVeGyzxV3M6nXC73Ve+jyWeJLHEy7FYLJifn8f4+PiFt+dyuRuPpOsl/VriK5UKDg8P8cknn2BjY0O3CfxV6vU60uk0IpEI1tfX8eGHH+Lly5c4PDxENpu9tBFjL2GJJ0ks8UQaYInXRqFQgKqqfXMVvxWBQODKixznS7zVaoXL5dJ7aNTHWOJlKYqCqakpOBwOhMPhs7cfHR3B5/PdekSl2fVTiW8cDxeNRpFMJg17G3u9Xkcmk0EmkwHw+mvU4/GclXqPx2PoetgKlniSxBJPpAGWeG3U63X+OV7junXx50u81+vlBRDSFUu8MYyMjODOnTsXXtDt7OygWq0Kjqr7+qHE12o1nJyc4Pnz53j58iUSiYRhJ/BXaVx8ODw8xMuXL/Hhhx9ifX0dkUgE6XTa1K/dWeJJEks8kQZY4rVTKBTgdDqlh2E4brcbDofj0kWO8yXe4/FIDI36GEu8cfj9fiwvL2NjY+PsyM6dnR0sLS317MW9Xi7x+Xwe0WgU8Xi8p25JV1UVuVwOuVwOR0dHAICBgYGzUu/1ek3zep4lniSxxBNpgCVeO1wXf9Hp6SkKhQIURbmyxp8v8ScnJ/w6JF2xxBuLx+PBvXv3zpbVpFIpRKNR4VF1T6+V+Hq9jlgshvX1daytreH09LSnJvDXyefzOD4+xsbGBj788EM8f/4ce3t7SCaThr6bhCWeJLHEE2mAJV47nMR/Jp/PIxwOn50NHQgEcHJycuFjzpf4arWKra0tLC8vG/rqLPUOlnjjcTqdWFlZwebmJrLZLPb39+H1ejEwMCA9NM31SokvFouIRqOIxWIMUnj9OqBQKJz9vHO5XBdKvd1uFx7hayzxJIklnkgDLPHa4ST+tVqthq2tLaiqelYpvF4vbDbbpY87vzt9Lpe79jg6Iq2xxBuTzWbD3bt3MTQ0BFVVsbW11ZOvkcxc4lVVRSKRwMuXL/Hpp5/i5OSkJ/8faaFxkWNrawvPnj3DJ598gt3d3bPN86SwxJMklngiDbDEa6dYLKJerxv66mK3qaqKnZ0dlEqls7cdHBzA7/fD7/cjFoudvf3Nc+IBIBqNwuPxIBQK6TZm6k8s8cZlsViwsLAAh8OB4+Nj7O3tYX5+XnpYmjJjiS+Xyzg9PcXp6SkqlYr0cEypVCqhVCqhUqnA5/OJjYMlniQZvcS3NInnFUyS8v777+PRo0ecyGvAZrOhVqsZ+htTtzWOEDqvMbEfHx+/MIlvlPh33nnnwsfv7u7C7Xb35C20DY0dmlVVvfLXTe9r5WO69blGR0cRCoVMvelYo8Q/ffpUeih0BUVRMD09DYfDgb29PQwODiIYDEoPSzONEv/kyRPpodxIVVVkMpkrv7dT+6TvgFxfX8f6+joeP34sOg7qTx988AEsFguWl5elh3IllngyBZZ4bQQCAczOzhpmvZuEm26Hz+fzKBQKsFgsZ5sdXVXigdcvGjc3N7G6unrpFnwjq9fr2N7eRrFYbGoybEYulwvz8/M9cZoAS7w5jI6Owm63IxwOw+Px9MwJIEYv8dVqFbFYDNFo9MKdVaQN6Uk8SzxJMnqJ55p4MgWuie+M1WrF/Pw8FhcX+3oC39iY7qYJ6tHR0YULRm+uiT+vXC5je3vbNBNeVVURDoeRTCZRLBZRKpVQLpdRqVRQrVZRq9VQr9dN899zlfHxcayurvbEBB7gmngzGRoawtLSEvb29kz9d+g8I6+Jr9freP78Ofb39zmB75JarSb62p9r4kkS18QTaYAlvn0+nw/z8/N9/+enqip2d3dvvRikqiqKxeLZv19X4hvS6TQODg4wNTWl2Vi75fj4+MJSgV7idrsxPz/fc8sbWOLNxev1Ynp6GrFYDMPDw9LD6ZiRS3wsFuOadx2Uy2W43W6R52aJJ0ks8UQaYIlvncViwczMDO7evdv3E3jg9Rnv7ayVvKnENxwdHSGRSLQ5Mn0kEglEIhHpYWhOURRMTk5idXW15ybwAEu8GblcLgQCgZ54zWTUEq+qKo6OjqSH0RckX3uxxJMklngiDbDEt8bj8WB+fh4ul0t6KIbQybFwt5X4hp2dHbjdbkP+medyOWxvb0sPQ3MDAwOYn58Xq0R6YIk3JzPtk3ETo5b4eDzOC/s6kfxzZoknSSzxRBpgiW+OoiiYmprCysqKISeTEhrr4NvVTIkHXq/P3NzcNNz3yXK5jI2NjZ5Zowt89nV+7969np7AAyzxJMuIJZ4VXl8s8dSvWOKJNMASf7teXRPcicaxcZ28CGm2xANAsVjEzs4OFhcXDXGsWa1Ww8bGBqrVqvRQNNNvd5mwxJMkI5b4xsacpA+WeOpXLPFEGmCJv9n4+Dju3bvHCfwbTk5OkEqlOvoczZb4hmQyiePj446eUwuqqmJrawuFQkF6KJponMfdb3eZsMSTJKOVeFZ4/bHEU79iiSfSAEv81ZxOJ+bn5+H1eqWHYjjZbLbtdfDntVLiGyKRCAYGBjA4ONjx87drf38f6XRa7Pm15PV6MT8/3zNnb7eCJZ4kGa3Ep9Np5PN56WH0FZZ46lcs8UQa6NUSPzAwAL/f39bvHRkZwf379zmBv0Kn6+DPa7XEN2xtbYmdXXxycoKTkxOR59aSxWLB7OwslpeX+3ICD7DEkyyjlXhWeP2Vy2WxPVVY4kkSSzyRBnqxxFssFiwuLsJut2N7e7vp48/sdjvm5+dFK6+RqaqK7e1tzc4PbqfEA68n/1tbW1hZWdH1Sm4qlcLe3p5uz9ctg4ODmJ2d7dvJewNLPEkyUonPZDLIZrPSw+hLlUpF5DUYSzxJYokn0kAvlvjG7cGNyXwoFLr194RCITx48IAT+BscHx9reht5uyUeAPL5PMLhsG4Vo1AoaHYHghSr1Yq5uTncuXOn7yfwAEs8yTJSiWeFlyP1+oslniSxxBNpoNdK/MjICIaGhs7+XVEUzM3NwWKxIBqNXvp4m82Gubk5BAIBHUdpTolEQtPP126Jb4jFYvB4PBgZGdFwVJdVKhVsbGygXq939Xm6ye/3Y3Z2tqf+rneKJZ4kGaXE53K5ntnjw4ykJvEs8SSJJZ5IA71U4t1uN6anpy+9XVEUzMzMYGxs7MLbA4EA7t+/zwl8k7Q+2q2TEt+wt7fX1dtA6/U6NjY2TPt3xGq1Yn5+HktLS5zAv4ElniQZpcSzwstiiad+xBJPpIFeKfGNW+evu7KnKAqmpqZgtVpxfHyMmZkZBINBQ5w5bhZaXzXttMQDnx33trq6CrvdrtHIPvvcOzs7pt2xORAIYHZ2VvM/l17BEk+SjFDiC4VC03vGUHewxFM/Yokn0kCvlPi5ublbz7hWFAUTExN49OgRQqEQJ/At0vobrhYlHnh9u/vW1pbm6+MPDg40X0KgB5vNhsXFRSwtLXECfwOWeJJkhBLPCi+PJZ76EUs8kQZ6ocQPDw8jGAw2/fH8+9YeI5b4hsbZ9TMzM5p8vlgsZsoXuMFgEDMzM7DZWvoR1JdY4kmSdIkvFouIx+Niz0+vscRTP2KJJ9KA2Uu82+3WbOJGNzPimvjzTk5OEIvFOv48mUwGu7u7GoxIP3a7HUtLS1hYWOAEvkks8SRJusQfHx+LPTd9hiWe+hFLPJEGzFzib1sHT9oycolv2N3dhdvtxsDAQFu/v1gsYnNzU7ej67QQCoUwPT3NyXuLWOJJkmSJL5fLmlzwpM7VajXUajXd5wEs8SSJJZ5IA2Yu8c2sgyftGHVN/HmqqmJzcxPJZBLpdBq5XA6FQgGlUgnVahX1ev3aCXq1WsXGxoZpvh/b7XbcuXMH8/PznMC3gSWeJEmW+KOjI1NdqOx1Eq/BWOJJEks8kQbMWuJbXQdPndP6dvpulHjg9Quizc3NGz/GYrHAYrHAarWe/XO1WkWpVNJ8PN0wPDyM6elp/uzoAEs8SZIq8aqqwuVyYWJiArVaDfV6/dpf59/PSX/3lMtluN1uXZ+TJZ4kGb3EtzSJr9fr3RoH0Y3ef/99PHr0yFQTeZfLxXXwArpV4t955x1NP28zGi9Mq9Wq7s/dCYfDgfn5efh8PumhmF6jxD99+lR6KNSHGiX+yZMnuj6voihtTd5UVW1qst/s+816dGc3SJX49fV1PH78WPfn7keFQgGJRAJerxc+n6/vT0f64IMPYLFYsLy8LD2UK7U0iecxQCTFbCXeYrFgaWnJ0FfwepUZ1sT3stHRUUxOTrK+a4QlniRJ707fKkVRYLVaNfv+s7GxgVQqpcnnMjuJSTxLfPepqopUKoWTkxNkMpmzt9tsNgSDQQSDQQwMDPTlhN7oJb6lkbHEkxSzrYmfnZ3lOnghRt+dvlc5nU6srKxgZmaGE3gNcU08SZLenV4aJ5Cf4Zr43lKtVnF0dIRPPvkEm5ubFybwjfefnJxgfX0dn376KQ4ODlAsFoVGK6On1sSzxJMUM5X4UCiEUCgkPYy+xRKvv7GxMUxOThr6irVZscSTJLOVeK35fD64XK6+m7xchSW+N+TzeZycnCAejze9h0SpVMLh4SEODw8xMDBwVuh7fV7IEk+kAbOUeK6Dl2eG3el7hcvlwr179zA9PW3oH3RmxhJPkvq9xCuKgpGREelhGAJLvHmpqop4PI4XL15gbW0NsVis7U0g8/k89vf38ezZM7x8+RKnp6emOS2nVSzxRBowQ4lvnAfPW4llscTrY2JiAuPj45y8dxlLPEnq9xIPvL67LhKJ9H3IqlQqUFVV17XRLPGdqVQqOD09RTQaRaVS0fzzZzIZZDIZhMNh+P1+BINB+P3+nnld0FMlvlarGX4iRb3JDCV+ZmZG9+NX6DKuie8ut9uN1dVV3j6vE5Z4ktTvJR54fSF3eHhYehjiVFXV/aQUlvj25HI5bG9v4+OPP8bBwUFXJvDnqaqKZDKJra0tPHv2DDs7O0in06Y/8rGnSrzNZoPb7Tb8ZIp6j9FLfDAY5A95g2CJ7w5FUc7qez/uUiuFJZ4kscS/NjIygpOTE+lhiCuXy7relcsS37x6vY5EIoFoNIpcLic2jlqthlgshlgsBrvdjqGhIYRCIbjdbtO9duipEl+tVrnjNokwcol3uVyYnZ2VHgb9Lq6J197AwABWV1cxMTFhuh/CZscST5JY4l9zuVwYHByUHoY4vV+HscTfrlwu4+DgAB9//DF2dnZEJ/BvqlQqODk5wdraGj799FMcHh6iVCpJD6tpPVfiOYknCUYt8YqicB28wWg9yeznEq8oCiYnJzE2NsbJuxCWeJLEEv+Z0dFRpNNp6WGI0nsCxhJ/NVVVkcvlcHJygkQiIT2cppRKJRwcHODg4AAejwfBYBBDQ0OG3m+t50o81/ySBKOW+NnZWf6dMBiWeG14PB7cv3+ft88LY4knSSzxnxkcHITT6ZQehiiWeFn1eh2np6dYX1/HixcvTDOBf1Mul8Pe3h6ePXuGV69eIRaLGXKHe5Z4Ig0YscQrisK/DwbENfGdsVgsmJqawsjICCfvBsAST5JY4j+jKApGR0ext7cnPRQxek/iWeIvyufz2N3dlR6GptLpNNLpNBRFQSAQQDAYxODgoCEKeM+VeKvVauhbH6g3GbHEq6qKly9fIplMSg+FzunX3ekVRen4aBefz4f79+9jdHSUE3iDYIknSSzxF4VCIUO/qO82lnhZvXznp6qqSCQS2NzcxLNnz7C7u4tMJiO6w33PlXjg9RdRt48rIDrPiCUeeP1NZ3NzE3Nzc9yd3iD6tcSrqgqr1Yq3334b+XweqVQK6XQa+Xz+1t9rsVgwPT2N4eFhTt4NhiWeJLHEX2S1WhEKhRCNRqWHIoIlXpbVaoXT6TTV5nDtqNVqOD09xenpKex2O4LBIILBoO473PdciQfAW4hJd0Ys8eft7u7i8PDQ9Gdi9oJisajp5zNLiQeAeDyOg4MDeL1eTE1NYXV1FW+99Rbm5+cRDAbPLsSeNzg4iAcPHvD2eYNiiSdJLPGX9fOkslar6bp2mSX+sl6u8VepVCo4Pj7G2toanj9/rusO9z1Z4jmJJ70ZtcSfd3BwgHK5jNnZWU6GhNRqNezs7Gj6Oc1S4huOj49ht9sxNjYGALDb7QiFQgiFQlBVFfl8/mwNWuPt/Ho1LpZ4ksQSf1njuLl+3am+UqnodiIPS/xlbre7b5dxFovFSzvcXxcotNCTJb7frgKRPKOX+IbT01NsbW2hXq9LD6UvRSIRza/QmqnEN+zv7yMej196u6Io8Hg8mJiYwMrKCm+fNwGWeJLEEn+1fp5Y6vlajCX+Ms7BXmvscP/RRx/h1atXiMfjmt8lwhJPpAEzlPiGZDKJV69eYWlpqWtXB+myVCrVlXWKZivxDTs7O7Db7fD5fNJDoQ6wxJMklvirNY6b6/W1yVfRcxLPEn/ZwMCA9BAMp3F3ocViubDDfaeRoidLvM1m4+SEdGWWEt+QzWbx4sULU43ZzKrVateOXTFjiQdeb3S3sbHR1MZ2ZFws8SSJJf5qiqJgZGREehgiWOJlORwOQ08sJdXrdcTjcWxsbODZs2cIh8PIZrNt71fVkyUeeH07RyaT0XxARFcxU4lvKBaLWF9fx927d3n7U5eFw+GunZhh1hIPvP6BtrGxgZWVFTidTunhUBtY4kkSS/z1QqEQDg4O+m75HEu8LEVR4Ha7kcvlpIdiaNVqFdFoFNFoFA6H48IO983qyRIP8JZ60pfZSnxDpVLBixcvkM1mpYfSs+LxOBKJRNc+v1lLfEOlUsGrV68ufP8m82CJJ0ks8dez2WwIhULSw9CEoihwOp3w+XwIhUKYmJi4dvLCEi+PYag15XIZR0dHeP78OZ4/f46jo6Omvo57tsRzEk96MmOJb6jVanj58iUWFxcRCASkh9NTyuUywuFwV5/DzCW+oVQqYWNjA8vLy4a+qkyXscSTJJb4m42MjJjizHir1QqHw3Hpl9PphMPhgM1mu7B+OJ1O4/Dw8MrPxRKvn1qthlKphHK5jFKpdPaLy+TaVygUEIlEEIlE4PV6EQwGMTQ0dOUycaOX+JYm8edLDq8CkZ7ef/99PHr0yLQTeVVVsbm5ibm5OQwPD0sPpyeoqord3d2un1nbKPHvvPNOV5+n23K5HLa2trC0tMQd6U2kUeKfPn0qPRTqQ40S/+TJE+mhGJLb7YbP5xNfXmq32y9NzM//avVIuJOTk2vfVy6XoaqqLj9H1tfXsb6+jsePH3f9uSSoqopKpXJhgn5+ws476Lorm80im81ib28Pg4ODCAaDCAQCZxP3Dz74ABaLBcvLy8IjvRpLPJmCmUv8eY1JZ+MMb2pfNBrV5ZzeXijxDalUCuFwGLOzs5zImwRLPEliib/d6OhoVyfxjVvdryrpjV9afj8vlUpIpVLXvl9VVVSrVdjtds2e8zq9UOJrtdqlkn5+wt7upmukHVVVkUqlkEqlLuxw//Vf//UtXwDTU9sl3mazwWq1dr2CEQHmL/Hn8cpq54rFIvb393V5rl4p8Q2np6ew2+2YnJyUHgo1gSWeJLHE387v98PhcLR9m7nNZrt2cu50OmG1WnW96NrM8oByuazLJN6MJT6ZTCKRSLCmm1Rjh/t4PI5f+qVfgs/nw9TUFAYGBgwXP9ou8Y3dEblhF+mhV0o8AN5O3yFVVbGzs6Pb1eteKvENh4eHsNvtfXtEkpmwxJMklvjbNY6bi0QiV77/unXojV9GWnNbr9dxenp668eVy2V4PJ6uj8dsJb5YLGJra4t1vUesrKxAURSsr6/D6XSe7XBvlLvR2y7xwOtb6jmJJz30Son3er086qtDR0dHuh6t0mslviEcDsNut3OzRYNjiSdJLPHNGR4eRrlcvjRht9vthqt3N4nFYk3dYavX5nZmKvGqqmJ7e5sT+B6ytrYGRVEwNzeHUqmEw8NDHB4eYmBg4GxDPMl5SdslHuC6eNJPr5T4XjmORkoul8PBwYGuz9mLJb5ha2sLy8vL8Hq90kOha7DEkySW+ObYbDbMzs5KD6MjqqreuKHdeXpN4s1U4g8PD7lrfI9ZXV298iJcPp9HPp/H/v4+fD7f2YZ4V+1w301tnxMPcId60o9Zz4k/z2KxYGhoSHoYplWv17Gzs6P785r9nPibqKqKjY0NFAoF6aHQNXhOPEniOfH9I5vNolgsNvWxpVKpy6N5zSznxOdyuWuP5CPzWltbw9ra2o0fk8lksLu7i2fPnmFzcxOJRAL1el2X8bHEkyn0QokfGhoy9C6XRheJRJp+gaGlXi7xwOuLFBsbG1hZWTH937FexBJPklji+0ezFR54fY58qVTq+vJAM5T4er2O7e1t6WFQF1xX4q+iqiqSySSSyeRZtAsGg/D5fF1bUtNRibfb7YbakIN6Vy+UeN5K375MJtPSCwwt9XKJbyiXy9jY2OAuugbEEk+SWOKNq1qtarYvVblcRjKZbPrjVVW9diM/LZmhxO/v7+t2ZwLpq5kSf5V6vY5YLIZXr17h448/xt7eHnK5nOb7JXRU4hs71Ou5yRT1J7OXeIfDwXXHbarVaiK30Tf0eolvKBQK2NzcxN27d3lx1kBY4kkSS7wxFQoFbGxsoFwuY2JiAhMTEx3VvnYukicSCeRyua7uUm/0Ep9Op5s6ko/MqZUSf51KpYKTkxOcnJxovsN9RyUe4C31pA+zl/hQKGSqHWqNZG9vT/T/fT+U+IZsNqvr8X10O5Z4ksQSbzyJRALr6+tnPxcPDw/x4sWLtmtws8fKXWV/f7/lnxetfLyRS3y1WhUNDNR97Zb46zR2uP/000+xtraG4+NjVCqVtj9fRyUe4CSe9GH2Es9b6duTSCQQi8VEx9AvJb4hkUjAbrdjenqaF54MgCWeJLHEG4eqqjg4OMDR0dGl9+VyOaytrWF2dhbBYLClzxuPx5s6Vu4q2WwWyWSy6U17a7UaIpFI0zv5G7nEh8PhjiZgZHxalPjrnN/hfnBw8GyH+1b2zuq4xHOHetKDmUu8z+fj2fBtqFQqCIfD0sPoqxLfcHJyguPjY+lhEFjiSRZLvDHUajVsbm5eOYE//zHb29vY2dlpelLeyrFy14lEIk3X9dPTU0Sj0aaPYjNqiY/H40gkEtLDoC7TusRfJ51OY2dnBx999BG2traQTCab2uGeJZ5MwcwlnhW+daqqYnd31xAbrfVbiW+IRCKw2+38+hXGEk+SWOLlFYtFbGxsNH27fCwWQzabxcLCwq3r1bPZbMdHjJZKJUSj0VuL+fkLBgcHB7hz586tn9uIJb5cLhsiMFD3dbPEX0VVVSQSCSQSCVit1lvvcOm4xDscDm6CRF1n1hJvsVgQCASkh2E6sVgMqVRKehgA+rPEN+zs7Bjm/0O/YoknSSzxspLJJNbW1lpe714qlfDixQscHR3dWMm12pTt4ODg1vqfSCTOXselUqmmdtY3WolXVbWlOx3I3PQq8Vep1Wq3LidtafZ9VYlXFIU1nrrOrCWeZ8O3rlQqYW9vT3oYZ7pd4hVFwejoKAKBgCEviG5tbfEEEkEs8SSJJV6Gqqo4PDzE5uZmU7fVXvc5IpEINjY2rly7XS6XNbslvFar4fDw8MaxvLlEq5lN8e7du4f/+r/+rzUZoxai0SgymYz0MEgnq6urWF1dlR7GtTou8QBvqafuM2uJHx4elh6CqTSucrf7oqUbulniBwcH8eDBA8zMzGBpaQmPHz/GysoKJiYmunpsTyvq9XpLt3KStljiSRJLvP5qtRq2trZwcHCgyedLp9N4/vz5pbuqtD4a7eTk5NqfE7lc7tI6+Fwud+udXkYq8cViEfv7+9LDIB1JlvhmdLwmHuAknrrPjCXe6XQaZiJmFsfHx03dYqenbpR4u92OmZkZBAKBC+utFEWB1+uF1+vF5OQkqtUqMpkM0uk00um02IWsarWKV69eYWVlBXa7XWQM/YolniSxxOurVCphY2MDxWJR089brVaxsbGB0dFRTE1NAUDbx8pdp7F7/sLCwqX3XbdRaiQSgd/vv3bdsVHWxKuqiu3tbR6/2mf0XhPfKk1KPHeop24zY4nn2fCtKRQKmpUHLWld4sfGxvDgwQMMDQ3d+vVhs9kwNDSEubk5PHz4EA8ePBC7MNR4ccm1gPpiiSdJLPH6SafTWFtb03wCf97JyQnW19dxeHjYlY1j4/H4peVXpVIJyWTyyo8vFouIx+PXfj6jlPjDw8Omd9Sn3sEST6QBM5Z47urdvHq9btir3FqVeI/Hg7m5ubYvejb2H5GcROfzeWxtbeHOnTu8QKUTlniSxBLffY314pFIRJfnKxQKHe9If5P9/X0sLy+f/Yy47Qi7g4MDDA0NXbknjBFKfC6Xu3G9P/WuvijxTqfT0P+RZH5mK/E+n890Fx0kpVKprr6o6ESnJd5qtWJubg4rKysd37VUrVa7Wmma0TjP1IgXXHoRSzzV63VkMhkUCgXd9wvp5xJfrVaxv7+Pra0t7OzsYG9vD5FIBIeHhzg+PkY0GkUsFkMikUAqlUImk0Eul0OxWES5XEa1WkW9Xr/xe2XjArZeE3g9ZLPZs7Xu1Wr11tv2y+XytevzpUt8rVbD9va22POTrL4o8Y1CZNQX4cDrF9J2ux0Oh+PCL7vdjr29PfEXxnQzs5V4bmjXGiMvyemkxIdCIUxPT1/7vbNVRtklPh6Pw+FwnK2tpO5hie8/qqqiUCic7YWRzWYvTATtdjucTidcLhecTueFX1qfhtLPJd5ms2FychInJyc4PDzs6AKKxWK58lelUunJTUMba91PT0+b+nM7OjrC8PDwpa9f6RIfiUR68v8PNcfoJb6lV5Y3rZ+RnMRbLJZrJ+iNf77pB5vf7+ck3uDef/99PHr0yBQTeZ4N37rGi89arYZ83oLNTTcsFhV37hTgdMoW30aJf+edd5r+PW63G7Ozs/B6vZqOxSiTeOD1iy673S5+q2Ova5T4p0+fSg+FuqhcLp9N2jOZzI2vtyqVCiqVypWbgNpstrMJ/ZuT/HYuJjZK/JMnT1r+vb3AYrFgfHwcwWAQ+/v7bR/JVq/XDXXqSrcVi0VEo9Fbb6VvqFarOD4+xuTk5IW3r6+vY319HY8fP+7CKG+WSqU038GfzGVtbQ2KomBubk56KFfSpMQDr1+0anXe5HmKolyakF81Qe/kSonP57t250wyBiOV+Ma53vF4/MqzV4PBoCHP+zYyRVHg8Xjw5S9b8R/+wwjicRvqdQXBYAV//I8f41u/9eZjaLqplRJvsVgwOTmJ0dHRrly9NdrO/Xt7e7Db7RgaGpIeSs9iie9NtVoN2Wz2bOKuVUioVquoVqtXXvCzWq0XJvXnJ/k2m+3K71n9XOLPczgcWFxcRCaTQTgcZvhpwt7eXksff3x8jJGRkQsnoEiV+Gq1ip2dHd2fl4ylr0p8O66aoJ9/23U/WLSkdS0j7RmpxKuqilKphEePHiEej+P4+PjCXSjc0K49H34YxBe/OIB8/rMLIEdHDvwf/8c0QqEqHj+WqdDNlvhAIICZmZmufY2qqmqoEt+wvb0Nm80Gn88nPZSexBLfG267RV4Pr+90yl+5y7bFYrl0a77L5cL29jbef//9vi3xb/L5fLh//z6i0SgikUhf1fVuq9frODo6wszMzNnbJEq8qqrY3d3tyu79ZC59U+KvmsTb7fYbJ+h2u90QVzisViu8Xq/hKtd5VqsVgUAAqVSqL7+xGKnEA69fWCcSCYRCIQSDQaTTaRwfH6NSqfBs+Db9zM/4kM9fflFbqSj4t/92FI8fy2wuc1uJdzgcmJ2dhd/v7+o4isWiIV8wqqqKzc1NTTbuo8tY4s2rlVvkpdXr9St3LU+n07hz5w4+/fTTKyf5DofDEK/j9NS4G29oaAiRSASxWEx6SB1TFMUQm5VGo1GMjo7C6XQCkCnx8Xj82iPxum1724VYzIaRkQrm5rgWX1pflfiFhYULE3Qz3VLs8/kMOYlv/LAYHx+HzWaDqqpIp9Nn32SM+KK+G4xU4hvC4TB8Ph/sdjv8fj/8fj+q1aqh/8Ib2e6uDcDl5QkAEA479R3MOTeV+GAwiLm5OV2+1xnx+1NDrVbDq1evcO/ePUP9He0FLPHm0a1b5CUdHx/jN37jN/Do0aNr/3vOT+wnJyc128jT6Ox2O+bn5zE8PIy9vT1TnyNusVhEjy9tUFUVBwcHWFhYAKB/iS+Xyy0vA9BCMmnFl740jqOjz35+zswU8d/+t8fwevvjdb4R9U2JVxQFwWCw4wFJ8fl8hjsHMhAIYHp6+uyKJPD6z7kxYazVakgmk4jH40in04Ij7T6jlXjg9Qu2cDiMxcXFs4l7v7x46Qafz3JtDRgYkPshdlOJdzqdul2sNOKt9OdVKhW8evUKKysr/HugIZZ441JVFfl8/mzSnsvlDFEztTQ2Nobf+3t/740fUyqVznbwVhTlwu3Q/cDr9eLevXs4PT1FJBIxxGS4FVar1VBBKB6PY3x8HG63W9cSr6oqdnZ2RP7//fRPj12YwAPA3p4LP/Mzo/jTf/pI9/HQa0Yv8ZqcE98LPB6PYe4cGBgYwPLyMpaWli5M4N9ktVoRCoVw9+5dvPXWW5iZmcHAwICOI9WPUc+Jb9xWT537nu/BtX8Hv/mb5Ta2u+mc+Ks2NuwWI5f4hmKxiI2NDUO9IDQ7nhNvLOVyGaenp9ja2sJHH32E9fV1HBwciKxx18Px8TG++tWvNv3xJycnPXEHQqsURcHIyAgePnyIkZER6eG0pHGXp5FEIhEA+p4Tf3Jygkwmo8tznbe/70AkcvVr/Y0NN2IxXhSX0hfnxPcCi8UCr9crWrTtdjumpqYQDAZbvvLTOOppdHQUxWIR8Xgc8Xi8Z863NGKJbzh/Wz2178/+WeBXf7WKX/u1z772FQW4fz+HH/xBudMjbirxel1Yqlarpvm7nMvlsLW1haWlJUNfwTYLlnh5mUwGiUQC6XT67O+hy+WCzWYzXXVtVTMl/k37+/u4c+dOl0ZkbDabDbOzsxgeHkY4HDb8HVTA9RfPJaVSKWSzWd1KfKFQOLtwoLdU6ua5VSplQyjUuxHVyFjiTWRwcFDkeS0WCyYmJvDgwQOEQqGOv2BcLhcmJyfx4MED3Lt3DyMjI6a/AGPUEg98dlu90a5km42iAO+9p+B/+9928Pt+XxLf/M1J/OW/HMbf/JvbkPzyNUKJN8MLwfNSqRT/TmiEJV7e9vY2otHohQtpk5OTmJ+flxuUTlot8cDrv/+plNzdU0YwMDCAlZUVzM/PG/r1l9vtNuwF4v39faytrXW9xNfrdWxvb4v9vBobu/61rcWiYmREvzv+6CKWeBOROCIpFAphcnKyK5W5cfa2x+PBzMyMqTfEM3KJB16/0M7lcjyusEMOhwNPnhTx+c/vSw/ljBFKvBlupX/T6ekpHA4HJiYmpIdiaizxsqrV6qWLdQMDAwgEAlAUBWNjYzg+lrtTqNvaKfHA6wnY4OCgoStWtymKglAohEAggIODA5ycnEgP6RK73X7pRAKjyOVymJycxNjYWFc+v6qqyGazl44J1tvwcBWrqzmsrV0+2ejx4yx8vt6+28fIWOJNxO1263ahwuv1YnV1FfPz87pMThsb4i0sLOCtt94y3TFoRi7xNpsNS0tLnMBrQFEUw/053lTia7WaLhfEzFbiGw4ODnB6eio9DFNjiZd11Yv7qampsxd2k5OTPX20YjslHni9P0Y0Gu3CiMzHarViZmYG9+/fF4lF1zHy5KThN3/zN/Grv/qrmn7OSqWCo6MjfPrpp3j58qUh7hr5vu+L4uu+LgOL5fXdADabis9/Po3v/m7+/JTEEm8iiqLA5/N1daMyp9OJ6elp+P1+sW+gVqsVDofDVBMDo5b4QCCA2dlZrofXkMfjETuj9Sq3nRNfqVRu3ICyU6qqmurv6ptyuRyGh4elh2FaLPGy3pzE+3y+CxMxi8WC+fl5rK+v9+TykXZLPPD6Il4wGOz5147NcrvduHv3LpLJJPb29nTdGPUqfr/fEBPYm0xNTWkSnVRVRSqVwunpqSH/m51OFd/7vaf4A38gjmTShmCwCrfbXHfM9iKWeJPp1lVSq9WK6elp3L9//+w2PElm+6FqtBLfeOG2uLjICbzGzFTige7fUl8oFEy3/KXB4XBgenpaehimxhIv681J/OTk5KWf3wMDAz27bKTdEg+8/t55cHCg8YjMTVEUDA0N4cGDBxgfHxd9LWjEXenftLOzg1/8xV9s+2dgsVjE/v4+nj17hs3NTUNO4M/zeOqYmipzAm8QLPEm041J/MjICCYnJw3152e1WqWH0BIjlXiv14v5+fmu1td+ZrRjEpsp8d1k5go/Nzdnuu81RsMSLyufz5/9s9/vv/Yi4/j4OFKplKn/vl6lkxIPANFoFCMjIz295KAdVqsVU1NTCIVC2Nvb0/1kJLvdboowNz8/j6GhIZyenja9S32tVkMikcDp6WnP/X0kfbHEm4zT6dRssuj3+/HgwQPMzs4aagIPmG8Sb4QSrygKpqensby8zAl8F1ksFkNN5KVLvBk3tQNeX7yUOvGjl7DEy1FV9cKZ55OTk9d+rKIomJ+fN+RxXZ3opMQ37O3tGb74SnG5XLhz5w6WlpZ0DRVDQ0OGr9LA6xL/ta99DYeHhzce59jYpG53dxfPnj3D7u4uJ/DUMZZ4k2msi4/FYm1/DrfbjenpaUO/gDXb/0vpEu92u7GwsMCaoBOv13uhgEliiW+dw+HA1NSU9DB6Aku8nFKpdHYbbzAYvPXiosvlwtTUFPb29vQYni46LfEAkMlkkEqlEAgEtBlUj1EUBYFAAD6fDx9++KEuz2mGW+mBz0p8tVrF8fHxpQtplUoF8Xgcp6enFy64EWnB6CW+pZlcP5R4AG1P4m0229ntUUb+nw7oW+ItFgscDgdUVW37PNL3338fjx49EpnIj4+PY2JioucKi5EZ6fSERol/5513rnx/N0t8tVo17Bm+N5mfnzfd3T5G1SjxT58+lR5K3zm/Hr7ZNe8jIyNIJpPIZDLdGlbbrFYrbDYb7HY7bDbbpX8+/++VSgX7+/tYX1/HV7/6Vbz11lsdPXfjyDn+HL2e1WqFxWLp+h4oRrpIfpudnR3s7OxgZWUFx8fHGBkZgc1mQzqdxunpqaE2waXes7a2BkVRMDc3Jz2UK7HEX6HVgt44K3Z8fNw0L1y1HKeiKHA4HGdLEd58tNlsUBQFsVgMOzs7bT2HRIl3OBxYWFgw3EZr/cBIf+aSJd6Mt9KPjIwY6hgls2OJl9OYxA8PD8PlcjX1exq31T9//vzG23+10JiUXzUhv+qfW4kLdrsdd+/ehcVi0aTYlkolnJycYHx8vOPP1ctsNlvXl2gFAgFEIpGuPodWGiUeAOr1OjY3N1Eul8V39qf+wBJvQna7HS6Xq6lbc4LBIKampgyz6VqzWr0gc9Mk3W63N/VF3slFIL1L/PDwMKanp01zUabXNL6ujPCDWrLEm+1Wet5Grz2WeDn5fB6KorS887zD4cDMzEzLF60tFktTk/HGr25XbUVRkMlksL6+jm//9m+/dV3ybQ4PDxEKhXiiyw26/ZrDYrFodmFGD+dLPGC+n4lkbizxJuXz+W6cxHs8HkxPTxuqGLbizR8Udrv92km6w+HQ5EpUJ18/epV4m82Gubk5rt0zAK/Xi0QiIT2Mpkq8qqpduVprthLP2+i1xxIvp1AoYHR0tK2fPcFgEOl0Gtls9sbb1s//sxFvNZ+ensa7776LsbExhEIhHB4e4uTkpK3PVa/XcXBwYNgXxEbQ7dfZgUDAFBvaNZwv8UR6Y4k3qcHBQUSj0Utvb5SmoaEhQ/+PvU3jVrnGJF2PFw9GL/GBQACzs7OsBAbh8XgMMYm/rcQDryfyWn9tqqpqmnWLADA6Osrb6LuAJV5GrVZDtVpt+/ZvRVGwsLCg8aj0t7+/j5//+Z/HkydPYLPZMDMzg5GREezv77c1GTw9PcXIyIihTiAxkm5P4kOhEDY3N7v6HFp6s8QT6Ykl3qTeLOwWiwUTExMYHR015NXyVlksFt13zzdqibdYLJidnUUwGDT1hZleY5S7XG4r8UB3JvGFQqHrGxxpxel03nj8FrWPJV5GoVDA2NhYX73uucr09DS+8zu/88LbGseipdNp7O/vX9gAsBl7e3tYXl7mz9srdPPrzeFwwOfzYXZ2tu39ifTGEk+SjF7ieU78NWw229mV4uHhYTx8+BDj4+M9MYGXYrFY2v7L0K1z4r1eL+7fv2+KEwX6jdvtNsT/k9vOiQe6sy7eTLfSz83N8Tb6LuE58TIqlQrGxsakhyGuUeKvMjg4iNXVVczNzbU0+cxms9xV/BrdnMQ3XueEQiHT7F3SOCeeSALPiTex8fFxuFwung2uEUVRzo6uaZXWJV5RFExNTWF0dNQQE0W6zGKxYGRkBOVyGYqinP1qXAxq5d+LxSL29/fbGkezJV5rRtjUrxm8jb67WOJl+Hw+XpjC1SX+PEVRMDw8jKGhIRwdHeH4+LipTdP29/fh9/sZRt7Q7Ul8w9jYGCqVStv7G+iFJZ4kGb3Ec038DfiNQ3vtTuK1XBPvdruxsLDAizMmMDMzo8nn6eSFYjNr4rtR4icnJ2G1WnFwcGDYnYStVqtpio5ZcU28jH6LFtc5vyb+Jo3vBcPDw4hEIrfuZ1Iul3F8fNzyzv+9rlsXjrxeL5xO59m/K4qC6elpVCoVQ+w9cx2uiSdJXBNPdE67X0Nalfjx8XFMTEzw6n+f6WQSLFXiFUXB+Pg4BgcHsb293dSRl3qr1Wo8+7nLWOJJ0m0l/k1OpxOLi4vIZrPY39+/8Uiwo6MjhEIh0x3R203dep19vsI3KIqC+fl5VKtVZDKZrjxvp1jiSZLRSzzXxJOu2v0B1emaeIfDgZWVFUxNTXEC34c6mcRLrYlvGBgYwOrqKkZHR7v2HJ1oprpR+7gmniTdtCb+Jl6vFysrK1hYWLj2xJd6vY5IJNLpEHtKNybxFovl2omwxWLB0tKSYe9M5Jp4ksQ18UTnSJT44eFhTE9Pc31jHzNjiT/PYrFgZmYGfr8fOzs7hlsvv729DYfDAY/HIz2UnsMST5JaLfHnKYqCYDCIQCCA4+NjHB0dXTpxIx6PY3R0lN87flc3XmcPDQ3d+PrHarXizp07ePHiRVcvSLeDJZ4kscQTnaNnibfZbFhaWuLO2dTRUW3Nlng91q0PDg7i/v37hntRo6oqNjc3DfcCsBewxJOkdkv8eY0jeh8+fHjlbd17e3uG3fdDb92YxF/1Z/4mh8OBu3fvGu61Eks8STJ6iW9pEs8ST53Sq8QHAgHcv38fgUCgreej3tLtEq+qKmq1WtvP0QqbzYbFxUUsLCwY6gVXpVLBxsaGbn8O/YIlniR1UuLfZLfbMT8/j9XVVXi93rO353I5xONxTZ7D7LRe7udwOC78Wd/E5XLhzp07hiqP8/Pz+Lqv+zrpYVCfWl1dxerqqvQwrsUST7rqdom3WCyYn5/H4uLitevwqP90e008oP+RcMFgEPfv32/6BZoeCoUCdnZ2WNU0xBJPkrQo8W8aGBjA8vIylpaWznZMj0QivACIz47i1UrjbPhmeb1eLC4uavb8nWKJJ0ks8UTndLPEe71e3L9/v+UfWtT7ul3ige5ubncdh8OB5eVlTE1NGeZrPplMcrMqDbHEkyQtS/x5iqKc3TE3PT2Ner2O4+NjzZ/HjLSexLcqEAgY5kgtlniSxBJPdE43SnzjvNPl5eUL56ASNfRiiW9oHEV37949uFwukTG86fj4GKenp9LD6Aks8SSpGyX+PIvFgrGxMTx8+BD1ep37akC7SbzP52v7NdHw8DAmJiY0GUcnWOJJktFLPHenJ11pXeLdbjcWFhYMezwKGUOvlvjzGkfRRSIRnJyciI4FAMLhMJxOJ3w+n/RQTI0lniR1q8S/yWazYXp6mktx0PlrbYvFgmAwiLGxsY4+z8TEBAYHB1Gr1c5+1ev1pv9dC9ydniQZfXf6lr5TsMRTpzop8Y8ePbowkR8fH8fExATPfadbaVHi33nnnRs/zgjHvhnpKLrGjvVGukPAjBol/unTp9JDoT7UKPFPnjzR5fmM/IJZL+2+ThoYGMDIyMitR8o1S1GUtvdcUVX1bMPXZib8b76vWq2iXC5jZ2cHOzs7WFlZ6fi/h6hVa2trUBTFMMtL3sQST7qyWCywWCwtH/l1vsQ7HA4sLCwYakMvMrZ+KPHnNY6iC4fDSCQSYuOo1WrY2NjAvXv3+POjTSzxJEmvEk+faWUC3qjuIyMjGBgY6OKoWqMoChRFgcViaXmT4Ww2i93dXQAs8STL6CWea+JJd+28mG+siR8eHjbcjtxkfN0+Jx4wRok/z2azYWFhAfPz86JH0ZVKJWxtbfE22TZxTTxJ6vaaeLqsmddIAwMDmJubw1tvvYW5uTlDTeDbVa1Wsbu7ixcvXqBYLALgmniSxTXxRG+w2WwtV8vv+q7vwr179zpe40X9qd9KfIOiKAiFQvD5fNje3kY2mxUZRyaTQTgcxuzsrKGvahsRSzxJYonX33WvtS0WC0KhEIaHh3ti0t6gqioSiQT29vYuxUKWeJLEEk/0hlYuBvl8PszPz+PXf/3Xua6W2qbH7vSNdX1GZISj6E5PTw2x4Z7ZsMSTJJZ4/b35Gsnj8ZxV99nZ2Z6awJdKJWxsbGB7e/vKOQZLPEliiSd6w21fRw6HA6FQCKFQ6Ox4lD/1p/4UJ/HUNj1KPPC6xhv167RxFJ3H48HLly9FxrC/vw+n04lAICDy/GbEEk+SWOL1Z7PZera6N6iqiuPjYxwcHNz485klniSxxBO94apJfOMH1vLyMh4+fIjJyckL55u+9957Z2ukiFqlR4kHjLcu/iqS6+MBYHt7G/l8XnQMZsIST5JY4vXndrt7sro3ZLNZPH/+HJFI5NafzSzxJIklnugN57+OfD4fQqEQAoHAjZOLH/qhHzJs4STj07PEG530hYZ6vY6NjQ2srq62vGtxP2KJJ0ks8fqTvtDaTaqqIpVKoVQqNfXxLPEkiSWe6A0ulwuTk5N4+PAhlpeXEQqFbv2hxRJPnWCJ/4wRxlipVLCxsWHYPQSMhCWeJLHEk5YURcHU1BTu37+PwcHBWz+eJZ4kscQTvaGdq6os8dQJlvjPGGESDwD5fB47OztYWFgw9JVuaSzxJIklnrrB5XLhzp07SKVS2Nvbu/ZnJ0s8SWKJJ9IASzx1Qo9z4gHjTJBvYqTv44lEAoeHh9LDMDSWeJLEEk/doigKAoEAHjx4gMnJySsnSyzxJIklnkgDLPHUCZb4zxjtQsPh4SGcTidCoZD0UAyJJZ4kscRTt1ksFkxMTCAUCmF/fx+JROLsfSzxJIklnkgDLPHUCa6J/4wRx7i7u4tsNis9DENiiSdJLPGkF4fDgcXFRdy9e/cs2rDEkySWeCINsMRTJ/Qq8ZVKBaqqGvrKrREvxqqqis3NTdy7d+/C0ZLEEk+yWOJJb4ODg7h//z5OTk6wsLDAEk9iWOKJNMAST53Qq8QDxizd5xl1fNVqFRsbG6jVatJDMRSWeJLEEk8SFEXB2NgYAODFixfCo6F+xRJPpAGWeOqEXiUeeL0u3uFwtP183VSv1w09SS4Wi9ja2sKdO3cMffVbTyzxJIklniQ9fPgQk5OTuHPnDvb29pDP56WHRH2EJZ5IAyzx1AmW+NeM/j3cbrejWq0imUxKD8UwWOJJEks8SVpfX8ev/dqvwev14t69e5ibm2NQJN2wxBNpgCWeOqF3iTcqqQsMVqsVdrsddrsdDofjyn+22+2GvuIthSWeJLHEk6R79+5hdHQUwOtb7IeHhxEIBHBwcIBoNCo8Oup1Ri/xLc3KjV5xqHe99957+MZv/EZuekVt0eKc+Hfeeaepjzdyidd6bIqiXJqIXzVJt1hauumLzmmU+KdPn0oPhfpQo8Q/efJEeijUh9bX17G+vo7Hjx+fvc1ms2F2dhajo6NIJpNIJpPI5XJyg6Setba2BkVRMDc3Jz2UK7HEkymwxFMnWOJf02ISb7fbcffuXdjtdlitVkNfpe4FLPEkiSWeJJ0v8W9yuVwYHx/H+Pg4yuUyUqkUEokEMpmMzqOkXmX0Es818WQKXBNPneCa+Ne0+B7u8/ngdrths9kM/cOtV3BNPEnimniS1FgTfxuHw4GRkREsLy/j7bffxvz8PAKBAO8Co45wTTyRBljiqRMs8a9pcYHB5/NpMBJqFks8SWKJJ0k3lfjr2Gw2hEIhhEIh1Ot1pNNpJJNJpFIpxkhqCUs8kQZY4qkTepf4Tp6vmziJNx+WeJLEEk+Smi3x17FYLAgEApifn8dbb72F5eVljI6OGvYYWDIWlngiDbDEUyf0LPGqqqJWqxny+2Wnk3iHw8HNJXXGEk+SWOJJUjsl/jqKosDn88Hn82F6ehqFQuFsY7xCoaDJc1BvYYkn0gBLPLVLVVVdSzxg3FvqO/0ePjg4qNFIqFks8SSJJZ4kdVrir6MoCgYGBjA5OYn79+/j4cOHmJ6ehtfr1fy5yLxY4ok0wBJPUlot8YBxN7frdFy8lV5/LPEkiSWeJGlZ4m/idDoxNjaGsbExVCoVpFIpJJNJpNNpwy6Po+5jiSfSAEs8tavTH8C9UuJrtRrq9XpHn4OTeP2xxJMklniS1K0SfxO73Y7h4WHcuXMHb7/9NhYXFzE0NMSd7vsQSzyRBljiqV2dTuJ7pcR3ehHW5XLBbrdrNBpqFks8SWKJJ0l6lfjrWK1WDA0NYWhoCPV6HZlM5mwdPcNm72OJJ9IASzy1q9P63Csl3uFw4O7duxgbG4Pb7W7597PCy2CJJ0ks8SRJosRfx2KxwO/3Y25uDm+99RZWVlYwNjbGzV57GEs8kQZY4qldLPGvKYqCwcHBs83pyuUy0un02a9arXbj7+ckXgZLPEliiSdJ0iX+OoqiwOv1wuv1YmpqCsVi8azQ5/N56eGRRljiiTTAEk/t4pr4qzkcDgwPD2NxcRFvv/027t27h4mJCXg8nis/npN4GSzxJIklniQZqcRfR1EUuN1uTExMYHV1FY8ePcLMzAx/ZvYAlngiDbDEU7tY4m+nKAo8Hg88Hg8mJydRrVaRyWSQSqWQTqdhs9n4/V8ISzxJYoknSUYt8TdxOBwYHR3F6OgoqtXq2U73qVSKO92bDEs8kQZY4qldEiW+Vqvdenu6kdlsNgwNDWF+fh6PHj3C8vKy9JD6Fks8SWKJJ0lmKPE3sdlsCIVCWFpawuPHj7G0tIRQKASr1So9NGoCSzyRBljiqV0SJR54XeN74Qe1oij83i+IJZ4kscSTJDOW+OtYLBYEAgEEAgGoqopsNotEIoFkMmm6u/f6hdFLfEuvzMrlMiqVCsrlMhwOBx/5qNvjv/yX/xKPHj3CyMiIIcbDR/M8ZrNZVKtVVCoV2O32lh9zuRy+8pWv4HOf+1xLvy+RSGB4eFj8v5+P5n48ODjAv/k3/wbf8A3fYIjx8LG/Hl+9eoWf+7mfw1tvvWWI8fCxvx4//PBDbG5u4u7du4YYj5aPLpcLoVAI4+PjZxviRaNR1Ov1tl+v8FHbx48++gh2ux2jo6Miz3/rHfCqqjb9KxAIqD//8z+vfv/3fz8f+ajr4xe+8AX1j/7RPyo+Dj6a7/F7vud71L//9/+++u3f/u1tPX7bt32b+iM/8iMt/77v/u7vNsR/Px/N/fhH/sgfUf/m3/yb4uPgY38+ftd3fZf6d//u3xUfBx/78/Hdd99V/8E/+Afi49Dz8Stf+Yr6Xd/1Xeo//af/tO3XLXzU5vGbvumb1B//8R8XHQeA37luXq60cqvpo0eP1I8//riVeE+kiT/xJ/4E/tE/+kfw+/3SQyGTSaVS2NjYaPv3l8tl/PiP/zj+9t/+2y39vsnJSUxMTLT9vETA6zXJf+Nv/A38k3/yT6SHQn3oa1/7Gv7Df/gP+MIXviA9FOpD//E//kesr6/jx37sx6SHIqJSqZwdXZfJZLgxns5+4Rd+AYqi4Du+4ztEnl9RFHzuc5/7QFXV33PV+7kmnkyBa+KpXZ1uMNfJmniiTnFNPEnimniS1Etr4ttht9sxMjKCkZER1Gq1Czvd1+t16eH1PKOviefu9GQK3J2e2tXpJL6d3ekBc5wVT8bH3elJEnenJ0lm351eS1arFcFgEIuLi3j77bdx584dDA8PM7B2EXenJ9IASzy1q9OLjyzxJIklniSxxJOkfi/x17FYLPD7/fD7/ZidnUUul0MymUQikWBA0BBLPJEGWOKpXSzxZGYs8SSJJZ4kscTfTlEUeL1eTE9P4+HDh7h//z4mJibgdrulh2Z6LPFEGmCJp3ZJrYmvVquvdw818FVcMj6WeJLEEk+SWOJboygK3G433G43JicnUSqVzjbGy2az0sMzHZZ4Ig2wxFO7Ov2+1W6JB3hLPXWOJZ4kscSTJJb4zjidToyNjWFlZQVvvfUW5ubm4Pf7DT0xNRKWeCINsMRTu6RKPPD6lnqHw9HR81N/Y4knSSzxJIklXjt2ux3Dw8MYHh5GrVZDOp0+2+m+09dJvYolnkgDLPHULqk18QBLPHWOJZ4kscSTJJb47rBarRgaGsLCwgLefvtt3L17FyMjI7Db7dJDMxSWeCINsMRTu6RLPFEnWOJJEks8SWKJ7z5FUTA4OIjBwUHMzMwgn8+f7XRfKpWkhyeKJZ5IAyzx1C6uiSczY4knSSzxJIklXl+KosDj8WBqagoPHz7EgwcPMDk5iYGBAemhiWCJJ9IASzy1Q1VVlngyNZZ4ksQST5JY4mW5XC5MTExgYmIC5XIZJycnOD4+lh6WbljiiTTAEk/tqNfrHX8OlniSxBJPkljiSRJLvHE4HA44nU7pYeiKJZ5IAyzx1A4tdlxliSdJLPEkiSWeJLHEG0uhUJAegq5Y4ok0wBJP7dDie1anJV5V1Y7HQP2LJZ4kscSTJJZ4Y+m3STxLPJEGWOKpHdIlXlVVVKtVHttCbWOJJ0ks8SSJJd44VFXtu0k8SzyRBljiqR1aTOI7KfEA18VTZ1jiSRJLPEliiTeOSqWiyWsqM2GJJ9IASzy1Q7rEA6/Xxffr8SzUOZZ4ksQST5JY4o2j3yo8wBJPpAmWeGqHzWaD3+/H4OAgfD4fvF4vPB4P3G43XC4XnE4nHA4H7HY7bDYbLBbLpW/YLPEkiSWeJLHEkySWeOPox0k8SzyRBljiqR1+vx9+v7+t36uq6tma9j//5/88Hj16dPa2xq96vX7r21jhqRMs8SSJJZ4kscQbRz9O4lniiTTAEk96UxQFFosFqqrivffeOzsj1eVywe12Y2BgAF6vFz6fD4ODg/D7/QgEAggGgwiFQhgeHsbIyAg8Ho/0fwqZGEs8SWKJJ0ks8cbRzCTearXqMBL9sMQTaYAlnqTYbDb88A//sPQwqE+xxJMklniSxBJvDKqqXgppVqsVHo8HHo8HAwMDGBgYQKVSwfr6utAotccST6QBlniSUq1W8cUvflF6GNSnWOJJEks8SWKJN4ZyuQyv14uxsTEsLi7i4cOHePvtt3H37l1MTk4iEAjA4XCwxOuMJZ5MgSWepLDEkySWeJLEEk+SWOKNwel0Ynl5+daPs1haasOGxxJPpAGWeJLCEk+SWOJJEks8SWKJN5dem8SzxBNpgCWepLDEkySWeJLEEk+SWOLNpdcm8SzxRBpgiScpLPEkiSWeJLHEkySWeHMx8oS3HSzxRBpgiScpLPEkiSWeJLHEkySWeHNpHM1br9elh6IJlngiDbDEkxSWeJLEEk+SWOJJEku8+fTSLfUs8UQaYIknKSzxJIklniSxxJMklnjzsVqtPRN9WeKJNMAST1JY4kkSSzxJYoknSSzx5sMSrx+WeDIFlniSwhJPkljiSRJLPEliiTefXprEs8QTaYAlnqSwxJMklniSxBJPkljizaeXJvEs8UQaYIknKSzxJIklniSxxJMklnjz6aVJPEs8kQZY4kkKSzxJYoknSSzxJIkl3nysVqv0EDTDEk+kAZZ4ksIST5JY4kkSSzxJYok3H5Z4/bDEkymwxJMUlniSxBJPkljiSRJLvPn00iSeJZ5IAyzxJIUlniSxxJMklniSxBJvPr00iWeJJ9IASzxJYYknSSzxJIklniSxxJtPL03iWeKJNMAST1JY4kkSSzxJYoknSSzx5tNLk3iWeCINsMSTFJZ4ksQST5JY4kkSS7z5cHd6/bDEkymwxJMUlniSxBJPkljiSRJLvPmwxOuHJZ5MgSWepLDEkySWeJLEEk+SWOLNx+fzwel0Sg9DEyzxRBpgiScpLPEkiSWeJLHEkySWePOx2+1YWVnBq1evUCgUpIfTEZZ4DZVKJdRqNdExkAyWeJLCEk+SWOJJEks8SWKJNye73Y7l5WV4PB7poXSEJV4jiUQC29vbAACv14vBwUH4/X64XC5DXyUhbbDEkxSWeJLEEk+SWOJJEku8edlsNty9exebm5vIZDLSw2kLS3yHVFXF0dERtra2oKoqVFVFJpNBJBLB8+fP8fHHH2NnZwfxeFz8TgHqHpZ4ksIST5JY4kkSSzxJYok3N6vVijt37iAQCEgPpS0s8R1QVRXhcBinp6fXfkylUkEsFkMsFgMAeDyes0o/MDBg6Cso1DyWeJLCEk+SWOJJEks8SWKJNz+LxYLFxcWz4GomLPFtqtVq2NjYuHECf5VcLofDw0Osr6/jo48+wtbWFmKxGCqVSpdGSnpgiScpLPEkiSWeJLHEkySW+N6gKArm5+cxMjIiPZSWsMS3oVwuY2Njo+NdDWu1GhKJBBKJBADA7XbD7/djcHAQXq/X0FdX6CKWeJLCEk+SWOJJEks8SWKJ7x2KomBmZgZWqxVHR0fSw2kKS3yLcrkc1tbWunIsQaFQwNHREV6+fIkPP/wQm5ubiEajKJVKmj8XaYslnqSwxJMklniSxBJPkljie4uiKJiamsLU1JT0UJrCEt+CZDKJ7e1t1Ov1rj4PANTrdSSTSSSTSQCAy+XC4OAgBgcH4fP5YLG0dH2DuowlnqSwxJMklniSxBJPkljie9P4+DisVivC4bD0UG7EEt+k4+NjbG5u6jKBv0qxWMTJyQk2Njbw4Ycf4tWrVzg+PkaxWISqqiJjos+wxJMUlniSxBJPkljiSRJLfO8aGRnBwsKC9DBuxBJ/C1VVsbe3h2g0qvnnbpeqqkin00in09jf34fD4Tjb8d7n88FqtUoPse+wxJMUlniSxBJPkljiSRJLfG8LBoOwWCxnx4gbDUv8DWq12tm6dCMrl8s4PT3F5uYmPvzwQ7x48QJHR0fI5/OG/KLrRSzxJIUlniSxxJMklniSxBLf+wKBAO7evWvIZcws8dfQagd6CdlsFtlsFpFIBDab7WzH+8HBQd128O83LPEkhSWeJLHEkySWeJLEEt8ffD4flpeX8erVK9RqNenhnGGJv0I+n8f6+ropJ/BvqlariMVi2N7exkcffYT19XUcHBwgm82y0muIJZ6ksMSTJJZ4ksQST5JY4vuHx+PBysqKoWIoS/wbUqkUtra2xDaw67ZcLodcLofDw0NYrdazQj84OAiHwyE9PNNiiScpLPEkiSWeJLHEkySW+P7idruxsrKCV69eoVwuSw+HJf68aDSKjY2Nnp3Av6lWqyGRSGB3dxcff/wxnj9/jkwmIz0sU2KJJyks8SSJJZ4kscSTJJb4/tG4s3l/fx+VSkV6OABY4gG83u09Eong+Pi4rd/fKwqFAnZ2dnD//n3ucN8ilniSwhJPkljiSRJLPEliie9t1WoVyWQSiUQCmUzGcMuQe6rEVyqVlv+A6/U6tra2+n4C31Aul7G/vy89DNNhiScpLPEkiSWeJLHEkySW+N5TqVQQjUbx8uVLfPTRR9jd3UU6nTbcBB7osRJfqVTwX/7Lf4HNZrv0y2q1XnqbxWLB7u4u8vl8t8ZvSqenpxgaGsLg4KD0UEyDJZ6ksMSTJJZ4ksQST5JY4ntDpVJBIpFAIpFANpuVHk7TeqrEN7b9r1arKBaLyGazSCaTOD09xfHxMSKRCHZ3d7G5uYkXL15gbW2NE/hr7OzsGOoYBaNjiScpLPEkiSWeJLHEkySW+N5gs9ng8XgwODgIr9dr6InxeT1V4rmOWzuVSgV7e3uYn5+XHoopsMSTFJZ4ksQST5JY4kkSS3xvUBQFHo8HHo8HExMTqNVqyGazyGQySKfThj1yvCdLPGkjFoshlUpJD8MUWOJJCks8SWKJJ0ks8SSJJb43Wa1W+P1+TE9P4/79+3jrrbewsLCAUCgEu90uPbwzLPF0o93dXdy/f7/tnf/7BUs8SWGJJ0ks8SSJJZ4kscT3B7vdjmAwiGAwCFVVUSqVkE6nkclkkMlkxCIySzzdqHFbPd2MJZ6ksMSTJJZ4ksQST5JY4vuPoihwuVwYHR3F0tIS3n77bdy7dw+Tk5O6r6dniadbxeNxDA0NIRAISA/FsFjiSQpLPEliiSdJLPEkiSWeblpPn0gkUC6Xu/bcLPHUlN3dXVSrVelhGBZLPElhiSdJLPEkiSWeJLHE97darYZCoYBkMomTkxPs7e1hZ2cHkUgEp6enXZ3AAyzx1KRqtYpwOIzFxUXpoRgSSzxJYYknSSzxJIklniSxxPe2er2OcrmMcrmMUql09tj4Z+m4yRJPTUskEkgkEtLDMCSWeJLCEk+SWOJJEks8SWKJ703lchnPnz/H1772NXz66ad49eoVwuEwjo6OkEgkkM/nxSfwAEs8tSgcDsPr9RrqiAUjYIknKSzxJIklniSxxJMklvje5HA4cOfOHWxubiKfz0sP51os8dSSxm31qqpKD8VQWOJJCks8SWKJJ0ks8SSJJb53ORwOrKysYHh4WHoo12KJp5Ylk0kkEgkEg0HpoRgGSzxJYYknSSzxJIklniSxxPc2i8WCubk5eDweQwZMlnhqSzgcRqVSkR6GYbDEkxSWeJLEEk+SWOJJEkt8fxgeHsa9e/fgcDikh3IBSzy1pVarYXd3F0tLS4a+CqQXlniSwhJPkljiSRJLPEliie8fAwMDWF1dxfb2NtLptPRwALDEUwdSqRTi8bj0MAyBJZ6ksMSTJJZ4ksQST5JY4vuLzWbDnTt3MDExIT0UACzx1KG9vT34fD7D3WKiN5Z4ksIST5JY4kkSSzxJYonvP4qiYHJyEgMDA9jZ2RENyCzx1JHGbfVG2+xBbyzxJIUlniSxxJMklniSxBLfvwKBAFZXV+F2u8XGwBJPHUun04jFYoY+hqHbWOJJCks8SWKJJ0ks8SSJJb6/OZ1O3Lt3D7u7uyLLi1niSRN7e3solUrSwxDDEk9SWOJJEks8SWKJJ0ks8cZ0cnKCg4MDHB8fIxqNIhaLIZFIIJ1OI5vNIp/Po1gsolKpoFardXQ3scViwfz8PGZmZjT8L2gOSzxpol6vY3d3F3fv3jX0VaFuYYknKSzxJIklniSxxJMklnjjSaVS2Nvba/n3KYoCi8UCq9UKi8Vy9qvZf3e5XFhaWtL1CG6WeNJMJpPB6emp9DBEsMSTFJZ4ksQST5JY4kkSS7yx1Go1hMPhtn6vqqqo1Wool8soFovI5/PIZrNIpVJIJBKIxWKIRqM4OjrCwcEB9vf3EQ6Hsb29jc3NTbx69QpOpxMej0fj/6rrscSTpvb39zE4OAin0yk9FF2xxJMUlniSxBJPkljiSRJLvLFEIhGUy2WR53Y6nXA6nchkMro9J0s8aaper2NnZ6fvdqtniScpLPEkiSWeJLHEkySWeOPIZrOIRqNizx8IBFAoFHSdi7LEk+Yaf5H66eokSzxJYYknSSzxJIklniSxxBtDY18uSYFAAOl0WtfnZImnrtjf3++rMs0ST1JY4kkSSzxJYoknSSzxxnB0dCT6Gtxms8Hj8eg+iWeJp65QVRWvXr2Cy+WCxWI52/XxzX++6X23fZyRsMSTFJZ4ksQST5JY4kkSS7y8fD6Pw8ND0TEEAgHU63Vks1ldn9foJb6lSTxLvLGUy+WubjChxQUBl8uFwcHBjsfy3nvv4Ru/8Rv7bkM/ktco8e+++670UKgPNUr806dPpYdCfahR4p88eSI9FOpD6+vrWF9fx+PHj6WH0pdUVRW/jR54PYnXc0O7hrW1NSiKgrm5Od2fuxks8XSter0OoLOLN16vV5NJPEs8SWGJJ0ks8SSJJZ4kscTLOjk5QT6fFx2DxWKBz+fD/v6+7s9t9BLPNfHUVYVCQZPPwzXxJIVr4kkS18STJK6JJ0lcEy+nVCohEolIDwN+vx8Wi0WsxHNNPPWtWq2GSqUCu93e0edhiScpLPEkiSWeJLHEkySWeBmN2+iNcJx1IBBAuVwWCXks8dT3tPiLxxJPUljiSRJLPEliiSdJLPEyYrGYSPl+k6Io8Pv9uu9K38AST32vWCzC5/N19DlY4kkKSzxJYoknSSzxJIklXn+VSkVk/flVfD4frFar2CS+p0p8Y6MzolawxJOZscSTJJZ4ksQST5JY4vUXDocNc+f10NAQVFVlib9GSyXe6/XiwYMHSCaTSCQS4jsWkjlosbkdSzxJYYknSSzxJIklniSxxOsrkUggmUxKD+OM3+9HPp8Xu6iwuroKj8cDh8PR1SO929VSia9Wq3C5XBgfH8fq6ioePXqEmZkZeL3ebo2PegBLPJkZSzxJYoknSSzxJIklXj/VahXhcFh6GGc8Hg/sdruuFd5msyEQCGBqagorKyvI5/NIJBJYXl6GzdZS99ZFSyN68z/A4XBgdHQUo6OjqFQqSKVSSCQSyGQyhtjRkIyhUqmgVqt1tKcCS7wMVVUNvR5IDyzx+qrVaqjX6x2faNErWOJJEks8SWKJ18/+/j6q1ar0MOD1ehEMBjE0NAQAXd1gz+l0wuv1nv1yOp0XXvN+/vOfh8VigdPpxJ07d/Dy5UtDLS1vaRJ/0/9cu92O4eFhDA8Po1qtIpVKIZlMIpVKcUJPKBaL8Hg8bf/+9957D9/4jd8Ip9Op4ajoOtVqFfv7+8hkMhgZGUEoFOrbSVWjxL/77rvSQ+l59XodW1tbcLlcmJmZkR6OITRK/NOnT6WHQn2oUeKfPHkiPRTqQ+vr61hfX8fjx4+lh9LT0uk0YrGY2PO7XC4Eg0EEg8ELr/NrtRqy2axmzzMwMHBh0n7b69oPPvgAFosFy8vL8Hg8WFxcxMbGhmbj6VRHJf6mjwuFQgiFQqjX62cT+mQyaagrGKSfTifxLPH6SSaTCIfDqFQqAIBIJIKDgwMMDQ1hdHQUAwMDfVXnWeL10TiXNp1OI5PJYGxsDA6HQ3pY4ljiSRJLPEliie++Wq2G3d1d3Z/XZrMhGAwiFArB7XZf+boym822HYItFsuFCfvAwEDLdwR/7nOfg8Xy2cpzv9+Pubk5kT+vq2hW4q9jsVgwNDSEoaEh1Ot1ZDKZswm9EW7bIH10up6dJb77qtUq9vb2EI/HL71PVVXE43HE43EMDAxgZGQEwWDwwje3XsUSr49IJHL2taeqKo6Pj1njwRJPsljiSRJLfPcdHBzotmmbxWJBIBBAKBSCz+e7NQi1sh7ebrdfmLRfd2GgFedLfMPw8DAqlQoODg46+txa6EqJv47FYoHf74ff78fs7Cyy2ezZLfflcpm33fewTneoZ4nvrkQigXA43NSFtXw+j93dXezv7yMUCmFkZKSn/9+wxHff8fExjo+PL7wtGo1ifHy8b5dxNLDEkySWeJLEEt9duVwOJycnXX8ev9+PYDAIv9/fUg2/aRLvdrvh9Xrh8Xjg9XrhcDg0v0v0zRLfMD4+jnK5jNPTU02fr1VdL/HXURQFPp8PPp8PMzMzUFUV1WoV5XL52l8s9+bFEm9MlUoF4XC4rSNFarUaTk5OcHJygsHBQYyMjMDv9/fcrfbtlvhqtYparcav2VvEYjHs7+9feruqqjg6Our7Gs8ST5JY4kkSS3z31Ot17OzsdO3zezyesw3q2rkYXy6Xz+YOiqKcTdYbE3c9dou/qsQ3xjM7O3u2qbsUXUv8TRRFgd1uh91uv3btdK1WQ6VSQblcRqlUunKiT8ZUKpVQr9fbvv2aJb47rFarJn+v0+k00uk0HA5Hz22E106JLxaL2NjYQKlUgsfjQSgUwtDQkCGPKJGUSqVufBHBGs8ST7JY4kkSS3z3HB0daX50s9PpPNugrtPX7JVKBVNTU2fr2SWWb15X4oHX89bFxUW8fPkSuVxO55G9Jlbi22G1WmG1Wq/9wlBV9WySf92vWq2m86ipoVQqwe12t/V7WeK7w2KxYG5uDn6/Hzs7Ox3//SiXyz23EV6rJT6VSmF7e/vszzKXyyGXy2Fvbw9+vx+hUAiDg4N9sZ/ATXK5HLa2tm78GNZ4lniSxRJPkljiu6NQKODo6EiTz2Wz2TA0NIRQKKTp6z2Px9PRhthauK7EN1gsFiwtLeHFixcolUo6j85AJV4LiqLA4XDcuKNxrVa7doJfKpXOduQm7RWLxbYn8Szx3RUIBHD//n3s7OxociZnL22E12yJb2zGFolErn1/Y1NPq9V6tiur2S9ytKNxp0Izp5X0e41niSdJLPEkiSVee42TYDrZh0xRlLMN6gYHB3v2NcxNJb7Bbrfj7t27WF9f1z12m6rEa8FqtcLtdl87mWzU/Otu1y+Xyzwmr02FQgFDQ0Nt/V6W+O5zOBy4e/fujRPRdph9I7xmSny9Xsfu7u6VO/tfpVarIRqNIhqNwul0IhQKXToftVdVKhW8evWqqZ8nVqsVw8PDOozKuFjiSRJLPEliiddeNBpt+/bvwcFBBINBBAKBlo9rM6PbSnyD0+nEnTt38PLlS13niD1V4rVwW81XVfXGml8ul1nzr9HJ2huW+M8kEgkcHBzA4/GcbQ6p1XnaiqJgfHwcPp8P29vbmt4eZNaN8G4r8eVyGZubm8jn8219/lKphIODAxwcHMDr9Z6tn+/FH5C1Wg2vXr26df8Sl8uF0dFRBIPBnvxzaAVLPEliiSdJLPHaqtVqSCQSZyFTVdWzIn/+8fw/n1/n3m93xDVT4hs8Hg8WFxexsbHR5VF9pu9KfKcURYHNZoPNZsPAwMCVH1Ov1y+tzX+z7PfjcXqdTOJZ4l9/Mz04ODhbx1QsFhGLxQC8vgro9Xo1m9R7PB6srq5ib2/v7Dm0ZKaN8G4q8blcDpubm5pduMtms8hmswiHwwgEAmdHshj9Qkcz6vU6NjY2bjxuMhAIYHR0FF6vtyf+m7XAEv+Z86fYnP8ZW6/XEQqFxNdP9iKWeJLEEq8tq9WKlZUV6WGYRrMlvsHv92Nubg67u7tdHtlrLPFdYLFY4HQ6r51w9utxesViEaqqtvXivN9LfLVaxdbW1rXr1UulEkqlkqaTeqvVivn5efj9fuzu7nZlU0gzbIR3XYmPxWIdryu7jqqqSCQSSCQSsNlsZ1fBjfZn0yxVVbG9vY1sNnvpfY1b5kdGRvr6It11+qXEn7/L7aoNahtve/Pv28jICCYnJ/n6pEtY4kkSSzxJaqXENwwPD6NcLuPw8LBLo/oMS7yAZo7Tq9frN07yzVjzVVVFuVxu64V6P5f4fD6Pzc3Nlo5Q1HJSPzQ0BI/Hc+0kTAtG3gjvzRKvqioikQiOj491e/7GMgSXy3W2IZ5WSyi6TVVV7O3tIZlMXni72+0+u2XeCP+fjapXSvz5I2Kvm6C3spZwcHAQ09PTbW+WSs1hiSdJLPEkqdUS3zAxMYFKpYLT09Mujew1lniDslgscLlcNx6nd77mX7URnxGP0ysWi21NxPu1xGtVezud1DscDiwvL+Po6AgHBwcdjeU2RtsI73yJr1ar2N7eRjqdFhlLsVg8Wz/v8/kQDAYNv37+6OgI0Wj07N95y3xrzFDir1pC9mZR1+rnkcvlwvT0NPx+vyafj27GEk+SWOJJUjslHngda2dnZ1GpVJBKpbowstdY4k2qmZp/2wZ8rZRdrRQKhbZefPVbia/X69jf378w+dFSO5N6RVEwMTGBwcFBbG1tdf3rxygb4TVK/Ld+67diY2ND5CzQq2QyGWQymf9/e/f3E1de/3H8deYnMAzzg0IZZobyuy1lk15osiZemZiY7MXeuRpjovsH7H/gld4YvXb3xpqtGhNjGjfxwmhM1KuNbt11zVJgy2opDKW0lDIUGGaY870gw7e0QBk4M+8Z5vlIyMm29Mwn/bHwnuc5n7N//3yjPerFdV09evRIuVxOfr9fPT096unpaZorCBqFdYmvPLHluAG9Ht8b+P1+pdNpXbhwoWH+jrcCSjwsUeJh6bQlXtr7nnloaEizs7On3vj4VSjx59hJH6d32HBfKftePyrhtJvbtVKJLxaLmpubO/UjQE7jsKE+Go3uD/bPD16RSEQTExM12/TuMJYb4QUCAb311lu6c+dOQz5e8rD757u7u9Xe3u7ZsOO6rsrlskql0ksfxWLx0B/f3d1Ve3u7Ll26xCXzZ1DLEn/Y/iwvfk2wftqK4zjq6elRKpXiexADlHhYosTD0mlLfIXf79fo6KhmZmZqEoAo8S3sVY/Tk/ZqaKFQULFY1LNnz7S+vn6m4fK0Q3yrlPiNjQ3Nzc2Z/1urDPWV+3kOG+oHBwfV1dWle/fu1W24fXEjvIsXLx75lAgvuK6rhYUFvffee/rJT35Ss9fxyov3z1eeP//iv/HK8Hbcx4vDeTW3dFQ2KYxEIlTTMzptiT/scaiHDeiNvLdKLBZTJpNpmTdwGxElHpYo8bB0lhJfEQwG9wd5r7+3p8TjWH6/f39IisVi6u/v1+7urvL5/H4drebdpdPuUH/eS7zrulpZWdH9+/etl3Ko44b6sbExLSws1OXKgXA4rEgkos7OTkUikZpualUul3Xv3j2trKzozTffrNnr1Mr29rYWFxe1uLiozs5OSTowlHstEAjs7zLPJfPeOarEPz+gH3W5eyNeOXIS7e3tymQy6urqsl5Ky6PEwxIlHpbOWuIr2traNDo6qtnZWU+/LlPiUTW/3694PK54PC5pb8CrDPTr6+vH/gXd3d1VqVSq+lLo817i19bWGnaAP8yLQ30thjafz6dIJHJgaK/XG4k7Ozuam5vT5uamdnd39cEHH+irX/1qXV67Fmr1VAFJ6ujoUG9vrxKJBJfM18DzJd51XT1+/FiLi4vn8utxIBBQOp1Wd3c3V3A0CEo8LFHiYcmLEl8RiUQ0NDSkubk5D1a2hxKPMwuHw/ubVrmuu3/Z/VGX3m9tbVU9xJ/3Eh+LxRQKhUw2G/SCF+tua2s7MLC3tbWZfCP/4i0Nfr+/KUt8rXHJfH1USvzOzo7u3btn9mSEWnIcR729vUqlUg39pIVWRImHJUo8LHlV4ivi8bgGBgY0Pz/vyfko8fCU4zjq7OxUZ2en+vv7VSqVDlx6v7Ozo+3t7aovkzzvJd7n8ymbzXr6Dl0j8/v9Byp7R0dHQ7xJeNgj/c5DifdKIBBQT0+PLly4wCXzdfLkyRPdvHlTyWSyIR8belbxeFyZTObc/r+92VHiYYkSD0telviKnp4eFYtFLS0tnflclHjUVCAQUCKRUCKRkOu6KhQKp7of5LyXeGmvxkejUeXzeeuleK69vf3A0B4Ohxuy3iYSCUWjURWLxf2P7e1tffe731U8Hj/w4428IZjXuGTeRrFY1Orqql5//fVzN8B3dHQok8koGo1aLwXHoMTDEiUelrwu8RWpVEo7OztnfsITJR514zjOqQfx817ipb3fn2w2q6mpKeulnEkgENgf2CsfzXKJrM/ne+mJDYVCQX/4wx/0/e9/f//HKjt/V3ZxP+zj+R3em5HjOAcumUd9ra6uan5+XrlcTn/+85/15S9/2XpJnggGg0qn00omkw35Rh4OosTDEiUelmpR4qW9768uXbqkYrF4plvkKPFoCq1Q4qW9Yt3T06OVlRXrpZxYR0fHgcoeCoXO1TfngUBAb7/99oEfcxxHgUBAgUDglX8vXdd9abA/6qMR6n4wGNzfZb7avStwdsViUffv39eTJ08kSdFoVF//+teNV3V2juPo4sWL6uvra5o39UCJhy1KPCzVqsRLe18Th4eHNTs7q83NzVOdgxKPptAKJb6iv79fq6urDXn5bCAQ2N94rvJx3i+vLpVKunHjht54441T/XrHcV6q+4dxXVflcvnIov/ij3ktEomot7dX8Xj83P+ZNqonT55ofn7+wJ9vPp9v+hKfSCSUyWTYR6EJUeJhiRIPS7Uq8RV+v1+jo6Oanp4+1QbRlHg0hVYp8dLev7NUKqWFhQXTdTiOc6CyRyKRc1fZT+KwEl8LjuPI7/fL7/efqO4fVfVf/PHj9qDgkvnGUCqVND8/v1/fn9fMJT4SiSiTyaizs9N6KTglSjwsUeJhqZYlviIYDGpsbEzT09NVxztKPJpCK5V4Sert7dWjR4+0vb1dt9cMBoMHKntHRwdFVmcv8bXgOI6CweCJLnc/6t59v9+v7u5uLpk3tra2pnv37h359bUZS3wwGFQmk1EikWi5N/3OG0o8LFHiYanWJb6ira1No6Ojmp2dreq2Sko8mkIrlXhpb0jLZDK6e/duzc7f0dFxYGjnUtfD1avE10ql7rfKG2DNolQqaWFh4ZW70zZTiff5fOrr69PFixd5A/CcoMTDEiUelupR4is6Ozs1PDxc1aOmq1oZJR5Wbt68Wdcq3QhisZhisZgn5wqFQkomk8pms7py5YquX7+uK1eu7NcyBvijVUo84JWnT59qamrqRI+XqZT4RpdMJnXt2jWlUikG+HOkUuIBC9PT0/r73/9uvQy0qNu3b+v27dt1e714PK6BgYETfz4lHk2h1Up8RSaT0dOnT6v6NT6f76XKziXTp9fsJR6NY3d3VwsLC3r06NGJf02jl/hIJKJsNsueCucUJR6WKPGwVM8SX9HT06OdnR09ePDglZ9LiUdTaMUSL+3dJ/OqL2DhcFjJZFIDAwO6evWqrl+/rsuXLyudTisejzPAnxElHl5YX1/X1NRUVQO81LglPhQKaXh4WJcvX2aAP8co8bBEiYelepf4iv7+fnV3d7/y8yjxaAqtWuIlKZVKaXV1VaVSST6fb/957JXKzr/L2qLE4yx2d3e1uLiolZWVU/36RivxPp9PqVRKvb29XDbfAijxsESJhyWLEi/t7Vt16dKlV8ZzSjyaQquWeGlviBwdHdXExISuX7+u8fFx9ff3KxaLMcDXASUep5XP5zU1NXXqAb5yjkYp8d3d3ZqcnFRfXx8DfIugxMMSJR6WrEq8tDfIDw0NHfs5lHg0hVYu8ZK4XNUQJR7VKpfLWlxc1MOHD898rkYo8Z2dncpms+ro6DBdB+qPEg9LlHhYsirxFX6//9ifp8SjKbRyiYctSjyqsbGxoampKU8GeMm2xIfDYY2MjGh8fJwBvkVR4mGJEg9LliX+JCjxaAqtXuJhhxKPkyiXy8rlclpeXvb0vBYl3ufzqb+/Xz09PVw23+Io8bBEiYcl6xL/KpR4NAVKPKxQ4vEqz5490507dzwf4KX6l/ienh5NTk7q4sWLDf3NC+qDEg9LlHhYosQDHqDEwwolHkcpl8taWlo60fNcT6teJT4ajSqbzaq9vb3mr4XmQYmHJUo8LFHiAQ9Q4lEPruuqUCjo8ePH+t///qeZmRnl83lKPF5Sqe+1HOCl2pf4cDis0dFRjY2NMcDjJZR4WKLEwxIlHvAAJR614Lqutre3tbGxoY2NDeXzeRWLxQOfk8/n9a1vfctohWg05XJZDx480NLSUl1er1Yl3u/379/37jiO5+fH+UCJhyVKPCxR4gEPUOLhBdd19ezZMy0vL2tubk6ffvqppqamND8/r9XV1ZcGeEkqFot69913z/Ssb5wPm5ubmp6ertsAL9WmxPf29mpyclK9vb0M8DgWJR6WKPGwRIkHPECJx2mUy2Vtbm4qn8/v1/ZyuVzVOfx+v958803Nz8+rUCgonU4z+LQY13X367vrunV9bS9LfFdXlzKZDJfN48Qo8bBEiYclSjzgAUo8TmJ3d1fr6+taXFzUzMyMPvnkE83MzCiXy2l9fb3qAb5yzg8++ECStLy8rC+++EK7u7teLx0NamtrS9PT08rlcnUf4CVvSnxbWxv3veNUKPGwRImHJUo84AFKPA5TKpUO3M++ubnp+WtUSnzF2tqaZmdnNTIyolAo5PnroTG4rqvl5WWz4b3iLCXe7/crnU7rwoULXD2CU6HEwxIlHpYo8YAHKPGQpJ2dHa2urmp+fl6fffaZ/v3vf2tubk7Ly8s1GeClgyW+onJvdK1eE7a2t7c1MzOjxcVF0wFeOl2JdxxHFy9e1OTkJBvX4Uwo8bBEiYclSjzgAUp8ayqXy1pdXd2v7YVCoe5reLHEVxSLRc3MzGh4eFixWKzu64L3XNfVw4cPG2J4r6i2xMfjcaXTaf5/CU9Q4mGJEg9LlHjAA5T41uTz+dTW1qZisWgywEuHl/iKcrmsu3fv6uHDh3VeFby2vb2t2dlZLSwsNMwAL528xLe3t2tsbEwjIyMM8PAMJR6WKPGwRIkHPECJb12dnZ0aGxvTxsaGcrmc8vl8XV//qBL/vPv372t7e1vZbJZLl5uM67paWVlpuOG94lUlPhAIKJ1Oq7u7m7978BwlHpYo8bBEiQc8QIlHZ2enxsfHNT4+rmg0WrfXPa7EP29lZUV3795l5/omUigUNDs7q/v37zfkAC8dXeIdx1FfX58mJyfZuA41Q4mHJUo8LFHiAQ9Q4lERjUYVjUaVz+eVy+W0sbFR09c7SYmvWF9f18zMjEZHR9m5vsFtbGzo888/P9VjB+vpsBKfSCSUTqcVDoeNVoVWQYmHJUo8LFHiAQ9Q4vGiaDSq8fFxjY2NKRKJ1Ox1TlriK7a2tnTnzh09e/asZmvC2T1+/LjhB3jpYInv6OjQ+Pi4hoeHGeBRF5R4WKLEwxIlHvAAJR6HcRxHXV1dB8q818NzNSW+olQqaWZmRkNDQ0okEp6uB2fnuq6ePn1qvYwTiUaj+sY3vqHBwUElk0kum0ddUeJhiRIPS5R4wAOUeBynMsxfvnxZo6Oj6ujo8Ozc1Zb4Ctd19cUXX+jBgwcNe791q9ra2lKxWLRexis5jqP29nZ99NFHbFwHE5R4WKLEwxIlHvAAJR4n4TiOYrGYurq69PTpU+VyOW1tbZ3pnKcp8c9bXFxUoVDQwMAAQ1iDaIYKn0wmlU6ntbOzo7feest6OWhRlHhYosTDEiUe8AAlHtVwHEfxeFxXr17VyMiI2tvbT32u05b45z169Eiff/45/w9tEOvr69ZLOFIkEtHly5c1NDSkUCiktbU1/fa3v7VeFloUJR6WKPGwRIkHPECJx2lUhvlYLKa1tTXlcrmq3ww6a4mvyOfz+zvXsymZnVKpVPMnGpxGMBhUJpNRIpE4cMVGPB7XN7/5TcOVoZVR4mGJEg9LlHjAA5R4nIXjOEokEpqYmNDw8HBVbwh5UeIrtre3NT093ZBDZKtotArv8/nU39+vycnJQzeuo8TDEiUelijxsESJBzxAiYcXKsN8PB7XkydPlMvlVCgUjv01XpX4ilKppNnZ2f3dxlFfjXQ/fHd3t/r7+xUKhY78HEo8LFHiYYkSD0uUeMADlHh4yXEcJZNJXbt2TYODg8de3u5lia9wXVf//e9/tbS0xM71deS6bkOU+M7OTl25ckWDg4PHDvASJR62KPGwRImHJUo84AFKPGrBcRx1d3crmUxqdXVVS0tLL5V5r0v88yr36F+6dKmh3+09LzY3N03fjA6FQspkMorH4yd+UgElHpYo8bBEiYelRi/xVU3lm5ubWl9f1+rq6v43vRw51uP485//XKlUSoODgw2xHo7n75jP55XNZjU3N6dCoaBHjx6pq6tLjx8/1q1btzQ8PKyuri6tr697eszlclpdXVUsFlNvb6/578N5PhYKBeVyuZr8OR53jMfjamtrUzab1dramvx+/4nX/dlnn+lXv/qVhoeHzX//OLbe8R//+If+9re/KZVKNcR6OLbW8a9//asePHigeDzeEOvh2FrHP/7xj+rq6lIoFDJbx3GqenthdXVV//rXv/TTn/6UI8e6Hr/0pS/p3XffNV8Hx/N9/Pjjj3Xjxg1tb2/r97//vebm5vSb3/xGr732mn75y19qenq6JsePPvpIP/jBD/Thhx82xO/DeT1++OGHNf1zPOz4u9/9ToVCQe+//74++eSTqtf9i1/8QpOTkw3x+8ex9Y63bt3SpUuXzNfBsTWPf/nLX5RMJs3XwbE1j//85z8VDAZN13Ecp5r7MV977TX3P//5TzVzP+CJ73znO/rZz36mWCxmvRS0kHK5rFwup+9973v68Y9/XPPXS6VS6u/vr/nrtKJisahPP/20bq/X2dmpbDarjo6OM51nYWFBP/rRj/Tee+95tDLg5D7++GPdunVLP/zhD62Xghb0pz/9SdPT03rnnXesl4IW9Otf/1o+n0/f/va3zdbgOM5t13W/dNjPcU88mgL3xMOCz+dTKpXSO++8o76+Pi0vL9dkIzqfz6fBwUElEgnPz4099drQLhwOK5PJKBaLnfi+9+NwTzwscU88LHFPPCw1+j3x7E6PpsDu9LBSKpX0/vvvK51Oa2JiQl1dXZ6ev62tTVevXmWAr7FaP1rO5/Mpk8loYmKiqo3rXoXd6WGJ3elhid3pYYnd6QEPUOJhJRAI6O2335a0N3CPjo7q6dOnun//vnZ2ds507mQyqYGBAfn9fi+WiiPU+tFyPT09SqVSCgaDnp+bEg9LlHhYosTDEiUe8AAlHlZKpZJu3Lix/9+O4ygej+vatWvq7+8/VXF1HEfZbFaDg4MM8HWwsbGh3d1dz88bjUY1MTGhgYGBmgzwEiUetijxsESJhyVKPOABSjysPF/in1e5Xz6ZTGphYUFra2snOl8wGNTIyIgikYjHK8VRvK7w4XBY2WxWXV1dnl02fxRKPCxR4mGJEg9LlHjAA5R4WHmxxL8oHA5rZGREY2NjCofDx54rGo3q6tWrDPB15tX98H6/X9lsVteuXfNs47pXocTDEiUelijxsESJBzxAiYeVo0r8i7q6ujQxMaGHDx9qaWlJ5XL5wM+nUimlUqm6DH74fzs7O9ra2jrzeXp7e5VKper+dZASD0uUeFiixMMSJR7wACUeVl5V4p/n8/nU19ena9euKZlMStqrt6Ojo6e+fx5nU22F9/v9ikQiSiaT6u/v1/DwsCYnJ5XNZk3eyKbEwxIlHpYo8bBEiQc8QImHlZOW+OeFQiENDQ3pwoULCoVCr7zMHrVz2BDvOI7C4bDC4bDa2tr2P8LhsAKBQEO92UKJhyVKPCxR4mGp0Ut8VVM5JR5Wbt68qddff51hCHVXKfFvvPFG1b82Go3WYEU4Kdd1JUkXLlw4MKiHw+GGGtSPUynxX/va16yXghZUKfFf+cpXrJeCFjQ9Pa3p6Wldv37deiloQbdv35bP59P4+Lj1Ug5FiUdToMTDymlKPBqD4zgaHR21XsaZUOJhiRIPS5R4WGr0Es898WgK3BMPK9XcEw94jXviYYl74mGJe+JhiXviAQ9Q4mGFEg9LlHhYosTDEiUelijxgAco8bBCiYclSjwsUeJhiRIPS5R4wAOUeFihxMMSJR6WKPGwRImHJUo84AFKPKxQ4mGJEg9LlHhYosTDEiUe8AAlHlYo8bBEiYclSjwsUeJhiRIPeIASDyuUeFiixMMSJR6WKPGwRIkHPECJhxVKPCxR4mGJEg9LlHhYosQDHqDEwwolHpYo8bBEiYclSjwsUeIBD1DiYYUSD0uUeFiixMMSJR6WKPGAByjxsEKJhyVKPCxR4mGJEg9LlHjAA5R4WKHEwxIlHpYo8bBEiYclSjzgAUo8rFDiYYkSD0uUeFiixMMSJR7wACUeVijxsESJhyVKPCxR4mGJEg94gBIPK5R4WKLEwxIlHpYo8bBEiQc8QImHFUo8LFHiYYkSD0uUeFiixAMeoMTDCiUelijxsESJhyVKPCxR4gEPUOJhhRIPS5R4WKLEwxIlHpYo8YAHKPGwQomHJUo8LFHiYYkSD0uNXuId13VP/smOsyLpXu2WAwAAAABAy7vkum7PYT9R1RAPAAAAAADsNO6F/gAAAAAA4ACGeAAAAAAAmgRDPAAAAAAATYIhHgAAAACAJsEQDwAAAABAk2CIBwAAAACgSTDEAwAAAADQJBjiAQAAAABoEgzxAAAAAAA0if8DZwHWyD4UYXoAAAAASUVORK5CYII=\n",
"text/plain": [
""
]
},
"metadata": {},
"output_type": "display_data"
}
],
"source": [
"dics_neic['plot_sta'] = None\n",
"dics_neic['plot_availability'] = None\n",
"dics_neic['plot_ev'] = True\n",
"dics_neic['plot_ray'] = None\n",
"dics_neic['plot_style'] = \"shaded_relief\"\n",
"dics_neic['plot_focal'] = None\n",
"dics_neic['plot_save'] = None\n",
"dics_neic['show_no_plot'] = False\n",
"plot_sta_ev_ray(dics_neic,events_neic)"
]
},
{
"cell_type": "code",
"execution_count": 11,
"id": "employed-lottery",
"metadata": {},
"outputs": [
{
"name": "stdout",
"output_type": "stream",
"text": [
"\n",
"==============\n",
"Seismicity map\n",
"==============\n",
"\n"
]
},
{
"name": "stderr",
"output_type": "stream",
"text": [
"/Users/anangsahroni/Job/geohazardpy/obspyDMT/envodmt/lib/python3.7/site-packages/obspy/imaging/beachball.py:191: UserWarning: There is a known bug when plotting semi-transparent patches for non-DC sources, which leads to blending of pressure and tension color, see issue #1464.\n",
" warnings.warn(msg)\n"
]
},
{
"data": {
"image/png": "iVBORw0KGgoAAAANSUhEUgAAAboAAADJCAYAAABVNvdeAAAAOXRFWHRTb2Z0d2FyZQBNYXRwbG90bGliIHZlcnNpb24zLjMuNCwgaHR0cHM6Ly9tYXRwbG90bGliLm9yZy8QVMy6AAAACXBIWXMAAAsTAAALEwEAmpwYAABdxElEQVR4nO29eXxjdb3//zonOdmXZmvatGm6r7OxKOICDPi94HdQYBhAReWCgoqDA3hFuPfh1cvvPq7A/Y7ILgwXVDbRcRBBka8Xh0G+V7yCOjDT6XSZ7kmTNEuzNMs5Oef3RznnNm3SNWmT9vN8PPqYaXJy8mmW8/q8d0oQBBAIBAKBsFGh13sBBAKBQCAUEyJ0BAKBQNjQEKEjEAgEwoaGCB2BQCAQNjRE6AgEAoGwoSFCRyAQCIQNjXw5B1utVqG+vr5ISyl9BEFAIpFY1TkoioJSqQQAsCyLTCYDAFCr1aAoatVrFBkdHUVlZaX0XOUOx3HgOA48z4OiKKjVarAsC5ZlpWNomoZKpVryOZPJJIZPnMB3eR5fAaAFEAPwKIDv0jRcHR3LOh+BkI933nlnUhAE2/v/r5TL5Y8D2AJibBQCHsAxjuO+dMYZZ/hyHbAsoauvr8fbb79dkJWVG4IgwO/3Y3R0tCDno2kaPM9Dq9VCo9HAZDIhFovBaDRCJpOtWqDeeOMNbNu2DRUVFQVZb6mQSqUgk8nAsixOnDgBsQ5ULpejo6MDCoViyee69OMfxxe7u3HLrNt0AL4BgBIE/KG6Gi/87ncFXT9hc0JR1LD4f7lc/nhVVVWHzWYL0TRNCplXCc/zlN/v75yYmHgcwKdyHUN2E0tkbGysYCIHADzPAwCcTidsNhtYloXb7caJEyfQ3d2NiYkJrKaY/9ChQ5icnCzUcksGpVIJuVwOhUIBnU4n3V5fX78skfP7/Tjy5pu4Ic9rfIMg4PU//GFDvoaEdWeLzWaLEJErDDRNCzabbQozFnLuY9ZwPWVFJpMBx3HS79FotCjP09/fj+7uboyMjEi38TyPaDQKjuNW7CrdvXs3rFZroZZZcshkMtTW1gIAKisrYTQal/V4r9cLh1IJbZ77dQCqFQpMTEysbqEEwnxoInKF5f3XM6+eEaHLAc/z6O/vx9DQEDweDwYGBlYdm8uHKKZirE5kenoaQ0ND6OnpQSgUWvZ5N6pFNxuVSoWGhgbU1NQs+7F2ux3uVArxPPfHAHjSaVRVVa1qjQRCKXLw4EFDfX39lrq6ui3/+I//OO9D/tJLL+nb29s7xR+lUnn6U089VQEAPT09im3btrXX1dVt2bVrV2MymaQA4PLLL69/8sknTWv8pywJInRzEEUuFothamoKbrcb4XB4zdfBcRwikQh4nsfo6ChGRkbA8zxYlkU0Gl3UrbnRLTpgJs5pNptB08v/GNtsNpz70Y/isRwJQAMALpQBMYpDpb0SBosBN950IwYGBgqwagJhfeE4Drfcckvdb37zm97e3t7jv/jFL8zvvPNOVtbVJz/5yWhPT093T09P95EjR06qVCr+0ksvjQDArbfeWrt3717vyMjIMaPRyN13330lf6EhQjeHYDBYNDflSmFZFpOTkzhx4gTeffdd9Pb2wu12L/iYzWDRrZa7HnwQd+v1+D5FIfb+bYcAdDDAf50FcDdkIPyTgOjnonj8vcex7YxteOWVV9ZzyYRNitvtlh85ckTjdruXlUCYi9dff13rcrlSnZ2daZVKJezevTt48ODBinzHP/XUU6Zzzz13Sq/X8zzP449//KP+2muvDQHAddddF3jppZfmPXbfvn2Oyy+/vJ7jONTU1Gz92te+VtPe3t65ZcuWjjfffFPz0Y9+tMXpdG655557bKv9e5YCEbo5GAwGqNXq9V7GPARBQDKZlH6PRCILHr8ZLLrV0t7ejtf/9Cf84YIL4FQq0azV4nIGYL8A4O8AmAHIZv5ld7KY3jONPZ/ZQyw7wppy4NFHTV2NjVtvvvji1q7Gxq0HHntsVe7B0dFRRU1NTVr8vba2Nj0+Pp43k+vgwYPmz3zmM0EA8Hq9cr1en2EYBgBQX1+f9nq9WY/98pe/XOv3++U///nPh+TyGV2uq6tL9/T0dJ911lmx6667rv6ll14a+NOf/tRz9913O1bztywVInRzUCgUaGtrQ3Nzc0Hr2gqNwWBY8H5i0S2N9vZ2vPC736FvbAxnXnIx5GfLAWeeg50Au53Fvfffu6ZrJGxe3G63/LZ9++qPpFL0X2Mx2ZFUir7t61+vL4RltxSGh4eZkydPqnfv3r3wzvp97rrrrupIJCJ79tlnR2aHFK688sowAGzdunX69NNPj5tMJt7hcHAKhYKfnJyUFWf1/wMROmBevIumabjd7lWl9xcLrVYLl8sFh2PhjRCx6JaH1WrFb377G3A7uAWPY3eweOqZp9ZoVYTNTl9fn6KeYYRt7/++DYCLYYS+vr6l19LMwel0ZllwY2NjCpvNxoqJJ88884yUwvyTn/zEdNFFF4WVSqUAAHa7nYtGozKxUcPQ0JDCbrdL1uGOHTvi7777rsbr9WaJl0qlEoCZa6tCoZAurDRNg2XZolsUm1roMpkMxsbGEI1GwfO8JGxutxvT09Nrvh65XI6Ghoas+jBgJrvQ4XBgy5YtaG9vh9VqXdTaJBbd8omFY8BiVQrG948jENaAlpaW9BDLUu++//u7AIZZlmppaUkv9LiFOPfcc+NDQ0Oqnp4eRTKZpA4dOmT+zGc+ExKTT66++uop8diDBw+aP/vZzwbF32maxoc+9KGomF35xBNPWC6++OKweP9FF10U+cY3vjFx4YUXtoRCoZLRlzUxf0uRqakpjIyMIJ1Oo7KyEn19fUgmkzAYDAgGg4ufoMBotVo0NTWBYRiYTCZEo1HQNA25XL6iNlTEols+ugodolPRmdhcPqZmjiMQ1gKHw8Hdc//9Q+d+/ev1LoYRhlmWuuf++4ccDsfCrocFYBgG+/fvH7noootaM5kMPvvZz06eeeaZybnHnTx5UuHxeBT/+3//76zsvP37949dddVVTf/6r/9a09XVNb1v376sHfV1110XikQi9EUXXdT82muv9a10nYWEWo577swzzxTKvQVYOp3G2NhYVm2aVqtFPJ6vomptUCgU6OzshExWGHf1zTffjL1796K5ubkg59sM3HjTjXj8vcfB7mTzHsP8nsENO27Ag/c9uIYrI5Q7FEW9IwjCmQBw9OjRoe3bty/L3eJ2u+V9fX2KlpaW9GpEbiNz9OhR6/bt2+tz3VcypmWxEQQBPp8Px48fn1eAvd4iB8wIsMfjKdj5iEW3fL5x8zfA/I0B8nV6GwWYowxu+foteQ4gEIqDw+Hgzj333GkicitjQ7ouWZZFLBZDOp1GKpVCKpVCMplEOr1it/aa4PV6wXEcKisrodFoVnWuQ4cOweFwbLimzsWkqakJB587iD2f2QN2Owt2BzsTs5sCmL8xYI4yOPjcQTQ1Na33UgkEwjLYkELn9/sLah2tJYFAAMFgEFu2bAFFURDrVZYLsehWxic+8Qm8+867uPf+e/HUM08hFo5BV6HD56/+PG554hYicgRCGbIhha7ULTelUolUKpX3fkEQ0NvbC4qi0NnZuaJ6PmLRrZympiY8eN+DJA5HIGwQNqTQLSQi641SqURHRwcCgQDcbve8Zs4Mw6Cqqgo8z6OiomLFRevEoiMQCIQZNpzQZTKZrFZZpQZN08hkMqisrITJZMLY2BgymQx0Oh10Oh00Gs2KmhTPhVh0BAKBMMOGyroUBAFDQ0NZc+RKBYZhQFEUaJqW4m4Mw6ChoQHNzc2oqqqCTqcriMgBxKIjEAj5OXr0qHL2GB6dTnfanXfeWen1emUf/vCHW1wu15YPf/jDLX6/P2e905VXXulqa2vrbG1t7bzooosap6amaABIJBLUrl27Guvq6rZs27at/eTJk1IHljvuuKOqrq5uS319/ZZf/OIXBmCmVq+lpaWr2H/vhhI6v9+/LiN1lgJFUairq0Nra+ua9NAknVEIBEI+tm/fnhI7oRw7dqxbpVLxn/70p8Pf+c53qs8777zo8PDwsfPOOy/6z//8zzkHMv7whz8cPXnyZHdvb293bW1t+u67764EgPvuu89qNBq5kZGRY3v37vXeeuuttQDwzjvvqA4dOmQ+efLk8d/+9re9N998c91aGiQbRuii0SjGxsbWexl5SafTGB4eRl9fH8Q+ccWEWHQEwsahkGN65vKrX/3KUFdXl2ptbU3/9re/rfjyl78cAIAvf/nLgVdeeSXnpASz2cwDM/M7E4kELW7eX3755YrrrrsuAADXXntt6L/+67/0PM/j4MGDFbt37w6q1Wqhvb097XK5Uq+//rp29jm7u7sVHR0dnUeOHNHcf//9lo9//ONNH/7wh1tqamq2/tu//Zvtu9/9rr2jo6Nz+/bt7XN7aS5G2QudWAje29tbkk2Y5xKLxdDd3b3omJ3VQiw6AmFj8Ohjj5oa2xq3XvyFi1sb2xq3PrbKMT1zee6558x79uwJAEAgEJC7XC4WAJxOJxsIBPIK6549e+ptNtv2/v5+1e233+4DAK/Xq2hoaEgDM6EZnU6X8Xq98vHxcYXT6ZTS4R0OR3p0dFRyax49elR5+eWXNz/xxBOD55577jQA9Pb2qn/9618P/PnPfz7xve99r0aj0fAnTpzoPvPMM+OPPvqoZTl/Y1kLXSaTweDgIEZH87WyKE04jkNfX19RG0cTi45AKH/cbrd83zf21ac+l6Jj18Vkqc+l6K9/o3BjepLJJPWf//mfxs9//vOhuffRNL1gmOXgwYNDXq/3aEtLS/KJJ55YsfgGg0H5pZde2vz000+fOvvssxPi7R/+8Iej4jgfnU6XueKKK8LAzKifoaEh5XKeo6yFbmRkZF47r1JGp9NBHESoVCqLOuCVWHQEQvnT19enYMyMADFSVgUwptWN6ZnNwYMHjZ2dndNOp5MDAIvFwg0PDzPAzCw6s9nMAcBHP/rRlvb29s6rrrrKNfvxcrkcV199dfCXv/ylCQDsdnt6cHBQAUgdqmR2u52rqanJsuDcbrdk4en1+ozD4UgfPnw4q1v63HE+s0f9cBy3rESHshW6UCi0LlMGlgpFUTAYDHA4HGhoaIDD4YDFYkF7ezva2trQ1tZW1KQUYtERCOVPS0tLmg2yFCbev2ECYEOrG9Mzm5/+9KfmK6+8UrqQXnjhhWHRLfjoo49aLrroojAAvPnmm309PT3dzz///DDP8zh27JgSmInRvfDCCxUtLS1JANi1a1f4iSeesADAk08+aTr77LOjNE3j8ssvDx86dMicSCSonp4exdDQkOq8886LAwDDMMIrr7wy8Nxzz1l++MMfLjQ7ZMWUZR0dx3EYGRlZ72UsiCAIiEQiYBgG1dXVWfcplcuyulcEqaMjEMofh8PB3b///qGvf+Pr9YyJEdgQS92/f3VjekQikQj95ptvGn784x8Pi7f9y7/8i+eyyy5rcrlc1pqamvQLL7wwMPdxgiDgC1/4QkMsFqMFQaA6Ojqmf/SjHw0DwL59+yYvv/zyhrq6ui1GozHz/PPPDwDAmWeembz00kuDra2tXTKZDN///veHRe8WABgMBv7VV1/tP++881r1en1m7nOulrIc03Pq1KmycVnK5XJUVFRAqVTCbrevSWkBALzxxhvYtm0bEToCoQQgY3qKz0JjesrOoguFQmUjcsCM9SnGyrRaLfR6/Zo8L7HoCISNg8Ph4IjArZyyEjqWZUveZZkLuVyO5ubmFU0KXykkRkcgEAgzlEUySiaTQSAQQH9/f0m291oMhUKBsbGxNXNbAiTrkkAgEERK1qITBAHRaBSBQADhcBg8z6/3klaMWC934sQJ6PV6OJ3OoosesegIBAJhhpIQOo7jkEwmkUgksn7mjrApd5LJJIxGI6ampooeOyMxOgKBQJhhzYVuenp6nqCtRe/HUiEcDkOv10MQBFJHRyAQCGvAmsXoOI7DqVOncOLECQwNDcHr9SISiWwqkQNmhsJ6PB5Eo9GiPg+J0REIhFxMT09TW7du7Whra+tsbm7uuuWWWxzifT09PYpt27a119XVbdm1a1djMpmkgIXH7ywHjUZzWqH+juWwZkLX29tbVmUBxSQejxd90gKx6NaecmgqTiCoVCrhzTffPHny5Mnu48ePd7/22muG1157TQsAt956a+3evXu9IyMjx4xGI3ffffdZgfzjd/Kx3OkCxWZNhC6TySCRSCx+4CYikUgUdYIBsejWjmQyiYGBgbIsfSGUB4Uc00PTNIxGIw8A6XSa4jiOoigKPM/jj3/8o/7aa68NAcB1110XeOmllyqA/ON3ZsPzPH71q1/pP/nJTzaceeaZHQutwePxyHfs2NH+05/+1Pjyyy/rP/CBD7RdcMEFTbW1tVtvvPHGmkceecS8devWjtbW1s7jx4+vupXUmggdz/NFbWBcrvT39xfNhUksurVBnEQRDocxOTmJqamp9V4SYYPx6KMHTI2NXVsvvvjm1sbGrq2PPXZg1WN6OI5De3t7p91u337uuedGzj///LjX65Xr9foMwzAAgPr6+rTX61UA+cfvAMDQ0BBz++23VzU3N3c99NBDlVdffXVwcHDwWL7nHh0dlV944YXN3/nOd9yf/vSnpwCgp6dH/cQTT4z09fUdO3jwoKW3t1f13nvvnfj85z8/uX///srV/r1FFbpEIgGfzweGYYjQ5UAQBPT39yMejxf83MSiKz6CIGBgYADp9P/01y3nMhhC6eF2u+X79t1Wn0odoWOxv8pSqSP0179+26rH9MjlcvT09HSPjIy8+5e//EX75z//eUXdLA4fPqxpbm7eNjIyovh//+//nXz11VcHPv3pT0/N7mM5G47jqPPPP7/te9/73thll10mubS2bt0ad7lcrFqtFurq6lKf+MQnpgBg+/btiZGRkVVPaiiq0EUiEYyOjuLo0aNkp5sHnufR399f8PgOseiKz9jYGGKxmPT7+y6hdVwRYaPR19enYJh6Adj2/i3bwDCugo3psVqtmY997GPRl156yWi327loNCoTEwSHhoYUdrs9DeQfv3PWWWcl7r333qHe3l71rl27mvfv328NBoN5dUUmkwlbt26Nv/LKK1lfFKVSmXckTyaTWXV6elGFTkyf5zhuw9XErRaGYaBSqaDRaFBVVVXwUgNi0RWHUCiEVCoFAFmWHABUVFSApsui2RChTGhpaUmz7BAFvPv+Le+CZYdXNabH7XbLJycnZQAQi8Wow4cPGzo6OpI0TeNDH/pQ9MknnzQBwBNPPGG5+OKLw0D+8TsajUa46aabAm+//fbJH//4x4MDAwPK7du3d15yySUNuZ6boij87Gc/G+rt7VX90z/9U1WuY4pBUb+VWq0WJlNBp75vGCiKQn19PTo6OmC32wt+fmLRFZ5wOIxTp05JcxANBoN0H03TsFgs67U0wgbF4XBw999/z5BSeS6v0+3IKJXn8vfff8+qxvSMjo4yH/vYx9paW1s7TzvttM6dO3dGPvOZz0wBwP79+8ceeOCBqrq6ui2hUEi+b9++SWBm/E4oFJLX1dVteeCBB6r+z//5P/PSxrdu3Zp6+OGHx0+dOnXsiiuuyJtiL5fL8eKLL546cuSI/q677rKt9O9YDkUd0zM6Ogqfz7eSdW14lEolqqurYTabi1I4fvPNN2Pv3r1obm4u+Lk3I4lEAj09PdBoNGhtbQVFUUilUhgZGYHFYiHWHGFByJie4rMuY3p4ni/pCeDrTSqVQiQSKZoVQCy6wsFxHAYGBkBRFBoaGqSNiVKpREtLyzqvjrAZIGN6VseKt6CLWYLT09NlOWlgLWFZtmj1hSRGVxgEQcDg4CBSqRTMZjMUioLkABAIhDVkRUInCAICgcCCSSabrbXXSohGo+ju7i6LrEu/349jx47B7/cX7JwrQZwEsVZMTExIhf1+vx+jo6OkAwqBUGYsS+hSqRQGBgYwODiIkZERnDhxImd8KZ1OIxKJQKPRFGyhG5mpqSmEw+GCnrNQFl1PTw8u/fjH0ep04qqPfAStTicu+1//Cz09PQVY5fKYmJjAiRMnshJCis3ctnU+n6/g7xWBQCguyxK6TCaDcDiMUCgEQRCQTqcxNjaGvr4+xONx+P1+6ZjJyck1332XM6dOncKpU6eQTCYLcr5CWHQ9PT0476yzcO7vf4+xVArHIxGMplI457XXcN5ZZ62p2E1NTWF8fBzAjPjEYrGiW1Ycx+V0Lc/d3GUyGYRCIfh8Pni93qKuiUAgLJ9VJ6OIrqx0Oo1kMgmPx4Pa2lpp7hph6YRCIYRCIbhcrlWLVCHm0d2+dy++FY3illmCogNwiyBAiEZxx0034YXf/W5V61wqc+O94XAYdrsdSuWq2+DlZSkda8LhMEZGRiRXvUqlKkq5CIFAWDkFy4cWLRGWZTE4OAiWZYs+RXujIloGYmHySliKRScIQt4Yq9/vx5E338QNeaymGwQBr//hD0VNeOE4Dl6vF93d3RgaGpJu12q16OjoKKrIAcjbh1RsgDswMICBgYGseDQpMSBsVL7zne/YKYo6w+Px5DSQHnjgAYvL5dricrm2PPDAAyVVVFq08gLitlw5iUQCY2Nj8Hg8aGxszCpMXipLsegmJiYQCoXAMAwEQUBVVRX0ej0SiQQGBwfhUCqhzSO2OgDVCgUmJiaKVsaQSCQwMTExz5qrqamB2Hi2mMxu7yVCURSUSiVGR0dzxuqI0BHKlWQySaXTacpgMMxr2Nrf38+89tprhurq6pwdWbxer+zuu+92vPPOO900TeO0007r/PSnPx222Wwl0RKLfCtLmEwmg/7+/hXF7ZZq0YnjgqLRKPr6+nDs2DGcOHECFRUVcKdSyOe8iwHwpNOoqip8Fx+e5xGPx0FR1Lx0/vc7pxf8OfOtYS4OhwMqlQpOpxO5GtcSoSOUG3/5y19U119/fW1TU9OW9957L6ebZO/evc5///d/H8vnpfvlL39pPOeccyJ2uz1js9ky55xzTuTQoUMl0/iVfCvXmcUujIIgwO/3L7smcaVZl2L/Rp7n8dGzz8ZjeT7Yj1EUzvvYx4pizU1OTqKnpwcnT56c5xkwmUxr4hKfa80plUrU19fDZrNhYmIC3d3dOd8TInSEYvDMM88Yr7/+euczzzxTEPGIRCL0fffdZznjjDParr/+eldnZ2fy2LFjxz/ykY/My756+umnK6qrq9mzzz47b9Hv+Pg4U1tbK1l7NTU16fHx8eK7XZZI0VyXhKVhMpkQCAQWPMbn8yEYDMLpdMJsNi/pvLMtukwmA0EQsiyQSCSyYIp+PB7H3+/di6++/Tb4eBxfFgToMGPJPUpRuEenwy/vvBOjo6NQKpWw2WxZAiRmRC5XlJLJZN7MRaPRCIfDsazzrRSNRgOHwwG3242amhrY7XZQFAWfzydlf87FYrGs2foIm4dnnnnGePvttzfedNNN9O23324FcOrqq69eVaafw+HY3tbWNv34448Pn3baaXldRtFolL7nnnuqDh8+3Lea51tvyPZznYnH46irq4NMtvDk+Uwmk9NVlo/ZFl0wGMyqB5ucnERfX9+iyS719fV45Ec/wm8+8AHUKhRo02pRq1DglQ9+EA8/+SQUCgV8Ph9GR0fR3d2NqakpSeDGxsbwl7/8BceOHUNfXx9GRkbg9XoRDoeRSCTmzW1LJBI4deoUjh8/Pm8qAABUVVWhqalp0depUMjlcikOqNVqQVEUBEHIaSUbjUZ0dnaivr6edE4hFJzXX3/dcNNNN9G33XYbbrrpJvr1119fftB+Dj/5yU8Gqqqq2D179jT9wz/8Q3Vvb2/OD+6JEyeUY2Njym3btnXW1NRs9Xq9itNPP71jZGQk62JUU1PDjo2NSecYHx9X1NTUlEzXEGLRrSNqtRoajQZqtRrbtm1DJBJBIBCAXC6HyWTC9PQ04vE4kskk6urqoNfrl3xu0aITBAHRaBQ0TcNkMkEul0udPpZCfX097nn4Yak20mq15kxwSSaT6O/vh16vh06nk5p5p1KpvILKMAyUSiUoiloww9Hlcq3LZACr1Qq9Xo+enh64XC7wPJ9VV6fRaFBbW7us94VAWC7nnXde5H1Ljn7ggQf4u+66a+lf4Dzs3r07snv37sjExITswIEDlk996lPNZrOZe/LJJ4fa2tqkneYHP/jBRDAYPCr+XlNTs/Xtt98+UV1dneW3v/TSS6fuvPPOGr/fLwOAI0eOGO699955Ew7WCyJ068Rsd5ggCKAoChUVFVkispJsS5FDhw5BpVJBq9VKySyBQAAKhWJFPUjnri0f0Wg0r2jNhWXZRVvF2Wy2dR1/k0wmpabOc9FqtWuSGEPY3Lzvpjz1+uuvG+66667Iat2Ws6mqqsp8+9vf9n3729/2HT58WCOTyZbcheGNN97QPPTQQ7bnn39+2G63Z775zW+6zzjjjA4AuO2229x2u70kMi6BZY7p6ezsFJ566qkiLmdzIJfLsXXr1qImLrzxxhtQKpXLcneWIu3t7dBqtev2/AMDAwu2/LLZbDCZTNBqtSQRhZCX1Y7pISzOQmN6yDdzHbBarUW/KP7iF7/Ie4FWq9VLOofZbIZOp1t2QglFUaBpetV/o1KpXNd+qaLbdyH8fj96e3vxt7/9DT09PUu2ZgkEwtpR3tv9MsVmK+5Q3UAggK1bt2Z1DlGr1TCbzTCZTFAqlUgmkxgfH88SQ7PZDIvFAp7nIQiCNB0+FAphaGgIer0eRqMROp0OMpkMFEXN+xkYGMD37/s+nn72acTCMWgMGnziwk/gc5/5HGpra5f8N+h0OlRVVa1rdx2KomA2m7MmNpjNZqnPazqdllyvgiAgHo8jlUqRmB2BUGIQoVtjtmzZUvTMPJ/Ph9///vdSMoVOp5OmYouoVCo0NTWB4zjwPA+KovJ2GzGZTKioqFhUdF555RXs+cwesDtYsJ9jASMQn4rjl3/7JV7+/Mu4+1/vxkc+8pF5j2MYRkrM0Wg00Ol0a9L5ZCnY7XZEIhGkUikwDIP6+vp5ZRTitA6/30/a3hEIJQgRujVEqVQWvT8jMJPEsnPnTil5xOl05r0ALzWGt9gFfGBgAHs+swfTe6YB56w7zAB3PgeuhcMd/3wHfv/q7+FwOCCXyyVhKxVRy4VSqURXVxfee+89UBQFjuOy1iu2BLPZbLBarVKmrFqtJjE7AqFEIN/ENWQ1WZRLJRgMYmJiAocPH0Y4HIbFYlmTONf+H+wHu4PNFrnZOAF2O4unnn0KTqcT1dXVMBqNJS1yIoIggGXZnPV9s6EoClqtVkqeIQNaCYTSgAjdGrIWgmMymaDX67Fz506YzWbU1NQU/TkB4Olnnwa7feFSAXYHi6eeKb+sXVHgZDLZki1gmqaJG5NAKBGWJXSjo6N44403cMstt5B/V/DvFVdcgZdeegmf/OQnC/7vz372M1x00UV4+eWX8eUvfxlPPfUU7rjjDvz2t78tyvPN/TcWigGLdeEzAtFQdE3WU8h/L730UrzxxhvYt2/fuq3j5z//OS666CK8+OKLuPjii/HLX/5y3V8X8u/S/v3ud7+78it0EeE4Dh0dHZ07d+5snntfIpGgdu3a1VhXV7dl27Zt7SdPnsyZWHDrrbc6Kisrt7W3t3e2t7d3Pv/88zmvAgcPHjTU19dvqaur2/KP//iPhe8Evwikjm4NqayshNOZz7e3OnieR19fHywWC0ZGRvDOO+/gsssuK9oInbkYLAZEPxcFFmrFGQQMzxgwNVleA3nFNmcA0NzcDKOxuE3ZWZZFLBYDx3FSF5tMJiN1uBEzXB0OB6xWK7Ecy4DV1tFNTU3Rw8PDjMvlYo1G47wxOivhu9/9rv2dd97RxGIx2eHDh/tn33fXXXfZ3n33XfWzzz478thjj5lefPFF069//etTc89x6623OnQ6XebOO+/M3aAWM4La0NCw5dVXX+1tbGxkt2/f3vHss8+eOuOMM5Y/lmUBSB1dCUDTdFFG2sw+f1tbGwRBgCAIOHz4cFZafLH53Gc/B+bowvE25m8MPn/159doRYVjdmxuoUbYhUAQBExPTyMWi0kz7yiKQl1dHYCZDU0mkwHHcRgZGUF/f/8iZySUMyzL4itf+YrT5XLtuOyyyzpdLteOr3zlK87FOgotxsDAAPPqq68ar7/++pyC+/LLL1dcd911AQC49tprQ//1X/+ln9ufdqm8/vrrWpfLlers7EyrVCph9+7dwYMHD1asfPXLhwjdGiEIwppk4Yl9JXfu3CnVwa0F37j5G2D+xgCjeQ4YBZijDG75+i1rtqZCIAgC7Ha7VBsXDofzTmUvBGKZh0KhQGNjozQINxwOo6amRsraFa24SCRS1PUQ1pebbrrJOTAwYD1x4gQ1MDBAv/+v9aabblqVa+hrX/ua85577hnLd03yer2KhoaGNCDNgMx4vd6cAer/+I//qGxtbe284oor6sVel7MZHR1V1NTUSLvF2tra9Pj4+Jp2PydCt0YIgoBAIFD0TDxR6A4fPiw1Vl4LmpqacPC5g9Ac1ID5PQMEAWQABAHm9ww0BzU4+NxBNDU1rdmaVkowGEQgEEAkEsHJkydB0zRaWlpgt9vB83zRX1eNRgO73Y6KigrY7XZ0dXVhamoK4+Pj0u+nnXYaGhsb0dDQsKSJDul0Gj6fD729vejr68PY2BgCgQCmp6fnTZIglAZTU1P0T3/6U9tPfvITurq6GgBQXV2Nn/zkJ/Tzzz9vnZqaWtH1+7nnnjNarVbuYx/72PTiRy/MLbfc4hseHn7vxIkT3VVVVeyNN95YnNjMKiF1dGtIPB6HXq+HSqUqWlxlvSw6APjEJz6Bd995F/fefy+eeuYpxMIx6Cp0+PzVn8ctT9xSFiIHANPT01kz8cbHx1FXV4eamhqEQiF4vV7YbLY16SMqlqTU1dUhk8lAo9FInoGlvL+CIMDn82FsLLuR/NwJFmq1Gk6nk3R1KSGGh4cZi8UiVFdXZ10sqqurYTabMTw8zGzbtm3hWVs5ePPNN3W/+93vKmpqaoypVIqOx+P0JZdc0vDiiy8OisfY7fb04OCgoqmpiX0/Ziyz2+3cnj176o8dO6ax2+3pI0eO9DudTqlD/N69e/0XX3xxy9znczqdWRbc2NhYloW3FhCLbg2ZmpqSYi7FQqVSAcCax+hEmpqa8OB9D2JqcgrhUBhjg2O47/v3lY3IAYDD4cgacCsm9FAUBbvdjkwmk3c4bKERPytqtRo6nW5Z7m9BEDA6OjpP5HKRSCTQ29uL0dFRYuGVCC6Xiw0EApTH48m63ePxIBgMwuVyrShQ99BDD417vd53x8fH3/vRj3506kMf+lB0tsgBwK5du8JPPPGEBQCefPJJ09lnnx2laRoHDx4c6unp6T5y5Eg/MCPG4mN++tOfVrS1tc2bQn7uuefGh4aGVD09PYpkMkkdOnTIfPnll4dXsvaVQiy6NUShUBS1z2U8HofRaEQoFMLOnTsl0VtL4vE4wuEw0ul0VuKG6I5b6oT09YSmadTX1yOTySCRSGS9jlarFR6PBz6fD5WVlSVb8J7JZDA4OIipqeVluPp8PkxNTaG+vr4oI4hYlsXU1BSMRiN4nodCoSBZo3kwGo38pz/9af8XvvAFq+i+9Hg8+MIXvsBfddVVk4XKvhS5+eabHR/4wAfiV1999dS+ffsmL7/88oa6urotRqMx8/zzz8+fUwVg3759td3d3WpgJvb25JNPDgPA0NAQc80117iOHDnSzzAM9u/fP3LRRRe1ZjIZfPazn50888wzC5pxuRikvGANYRgGtbW1RbnYsyyL7u5umM1m+Hw+7N+/H1deeSUuuOCCorijMplMVjPn2UQiEYyMjMwbuMowDLZu3Vo2F7ahoSFEo1GoVCrwPA+NRgOn0wmWZREKhZBIJFBTU1MSo5A4jsP09LT0E4vFFp31txhWqxUymUxq8i3+CwC1tbUr7tk6NjaGyclJ8DwPvV4PuVwOnU5X9Gbn68lKywtYlsVNN93kfP75561msxnBYBBXXXXV5AMPPDBaqpus9WKh8oL1/4ZuAgwGAxQKRdHKCwRBwODgIDiOg8/ng1wul3pdDg4OoqOjY9mWhyAImJyc+S7OvQAJgoCenh5poKvYMUQmkyGTyWQJnHgbgKLGJouB1WpFXV0dWJZFf38/lEolBEEAwzCorKxEKBRCX18fmpqait6oOxeCIGBkZASRSGTR9mQrQXz/c5FKpdDS0rIikXc4HNDr9RgZGYFer8f4+DiCwSAYhlnScN/NBMMw+OEPfzh69913jxe6jm4zQYSuyOh0OjQ2NkqxlWJc6D0eT9YcNI7jcPjwYdhsNuj1egwNDcFisYBhmCVZd4IgYGBgAFNTU5DJZNJkAZqmkclk4Pf7JZEDZqw7UcxomobdbpcaWMfjcbjdbgAzQfRyQnTdKZVKdHZ2znvvTCYTjEZjUURmNjzPI5lMSqOB0uk0HA4HaJqGWq1eUJCKRW1t7YotWZqmYTAY0NXVBQBwu90QBAGnTp1CW1vbug7aLVWMRiO/ksQTwgxE6IqIVqtFc3PzktK/V0okEsHcYDWArOkFkUhEyrJrampadNc8OTkpxXYymQxOnjwJYCbGuNhF3Ww2Z82d0+v10Gg0CIfDRYn5rBX5Nig0TRc9FspxHHp6erJKU7RaLUwmE+LxeFGfOx+JRGJVLvHZLm+NRoN4PA5BENDf34/29vY1mfJB2DyQrMsCMvtCrtFoii5y6XQag4ODOe8TpxfMZbHkhGQymTdLbymWS2VlZdbvFEXBaDTC5XKVlduylFAoFLDb7Vm3abVaZDKZvFPki83Y2FiWVb8aZk/14DgOx44dQ29v77wYL4GwUohFV0CsVisEQUAmk1lx/GI5+P1+cByX877ZFt1sFrp4iLG+laaX19fXQ61WI5PJYHh4GAzDgKZpGI1GaLVaJJPJsovTlQpVVVWYnJwEx3HQaDSQyWTo6+tbt1IA8bPS3t6+6vezuroaOp0OKpUKU1NTyGQysNlsRd0kEjYXROgKSDweR21tLVQq1Zpk4uUTOQBZMbrZxGIxJBIJqNXqeY/xeDyYnl5Zs4SamhpYLBYAQCgUQigUAjCTjCKTyRCNRuF2u6FWq9HR0VE2YidmG673RVcmk6GmpgbDw8OoqKhAf3//urktRaanpzExMbHq2CtFUZJVt5EzLwnrx7Jcl+v9ZS9ltFotKioqoNPp1izdfKH08XwWnbgTd7vdePfdd3Hq1Cmp3VWuWN9SsNvtWRmlYqE6RVFoampCIBCQCqzVanVZiFwmkwHP8xgaGsJ7770Ht9u94MZiLbBYLOjs7EQkEkEsFgMw87kTNxjr8f2c22GFUBzcbrf8z3/+s8rtdhfs4lJTU7O1tbW1s729vXPLli0dc+/neR5///d/76yrq9vS2tra+eabb+YdqPn444+bmpqaupqbm7s++clPNuQ65g9/+IOmtbW1s66ubsvf//3fO9fSG7GsF60cLlDrgdPpnBebWgtWYtEBM4kEicRMA4PZ1tdKsFgsWcNdxSJrYOZ10el0oCgKra2t6O3tXZfXaSUEAgGMj49LrkGPxyO1/rLb7etSKE5RFFQqFRwOB8LhMMLhMJRKJZxOp1SLNj4+DkEQkE6n12TC+Vq3mVsK6XQa0WgU8XhcygAuV/7617+qvvWtbzn/+7//W19dXc17PB76rLPOit51112jp5122qqDpEeOHOmtrq7OeSH5+c9/bjx16pRqaGjo2OHDh7U33nhj3bvvvtsz97j33ntPuX///uq33nqrx2azZcbHx3Pqyo033uh65JFHhnfu3Bk/77zzWg4ePGi48sor12SntCyhI62BcrMWk8NzsZDQ5bPoCoVY/G4ymbI2QDKZDE6nEzRNw2KxwOfzgaIoaDQa7Nixo2jrKTTpdHre553neXi9XkxOTsLpdEqW1FpCURT0ej30en3WbEMx09VoNEoiKJPJitoGTqPRrKj5QSKRAEVRklu7UFM9BEHAxMQEPB6PJPJTU1NQKBSwWq0wmUxrMkGkUPz1r39VXXjhhR133HEH/cILL0Cr1cpisRgOHDhguPDCCzteffXVE4UQu3y8+OKLFVdffXWApmlccMEF8UgkIhdr+WYf99BDD9muv/56n81mywBATU3NvAvT8PAwE4vF6AsuuCAOAFdffXXgl7/8pYkIXYmjVqtht9uhUqnWTegWcl0uZNGtBLVaDZvNBpVKBZVKtaBFMzvOYrPZlj2olOd5TE5OwufzSXV8KpUKarUaWq1W6tZRTFedzWZDPB6XXIQicrkcDMMULOMwF8lkEizLrui9oygKJpMJJpMJExMTqKioKEpmpkqlQltb24qEI5VKIRQKged5sCyL6elpSfTEH7F2U6vVQqlULupNSiQSGBoamhdjFusOY7EYRkZGYLFYYLVa1+07uxy+9a1vOe+44w76llv+Z7SVTqfDLbfcAkEQ6Ntvv9356quv9q3mOS644IIWiqJw7bXX+v/hH/4hqyDT4/Ew9fX1Uqp1dXV1OpfQ9ff3KwHg9NNPb89kMvj2t7/t3rNnT5aADQ8PM9XV1dLjXC5X2uPxrJlbhCSjrACKomA2myGTyZb0JSwWGo1m3oVYZDUWHcMwWSJKURQaGxtXVC9GUdSyXUfRaFSa6A0g6+LFMAyMRqO0Y6+pqUE6nYZGo8l6H3ieB8dxoGkaMpls2e+RUqlEa2sr4vG41PlFLpcX7b1OJpOSGzmRSICmaXR2dq7K7Wa323Hq1Lyh0AVhNfMVKyoqsj6b09PTcLvdWaUvsxsg0DQtiZ5er4fBYABFUeB5HrFYDLFYDBMTE4u6anmeh9/vh9/vh1qthtVqhcViKcncA7fbLf/v//5v/QsvvJDz/htuuAF33nmn3uPxyPO5HhfjzTff7GloaGDHx8fl559/fmtXV1fyE5/4RO4LygJkMhlqYGBA+cc//vHk4OAgc95557Wfd955x61Wa8kMSiRCtwIEQcD4+Di0Wi3a2trWbR1mszmv0K3UomMYBk1NTXC73VKigZhJulYsVALBsiyCwSAoioIgCFCpVFISjVjawLKs1KlFFEaTyQS9Xr8soaIoqqhF7mLLtlAolNNCTCaTqxK6UChUtDq7VCoFQRAKIvxizWkikUAwGEQwGEQ6nYZMJoNGo8n6mb2xTKfT6O/vX1EsMpFIYHR0FD6fD83NzevSAH0hxsfH5dXV1bxWq82pwjqdDlVVVcLY2NiKha6hoYEFZlyNu3btCv/xj3/Uzha66upqdmhoSOpt5/F4FC6Xi73ppptqfve73xkBoKenp7u6ujp91llnxZVKpdDe3p5uaGhIHj9+XHnuuedKO1SXy8XOtuCGh4cVsy28YkOSUVZBPB6H3+9flwSL6enpBeMvK7XoWJaFz+dDbW2tNL16rVO+RUESR9OIPzzPIxKJwGq1Zn0W5XI5eJ6HSqWCUqmEQqHA1NQUlEplSdftyeVyGI1GJJPJeUKn1+tX3QpLbJhcrGzRdDpd0EQPtVqNmpoaOBwOcBy3qAWtUqlgs9lWNQg3lUqhp6cHdXV1YBgGWq22JOJ4NTU1nMfjoePxeM7PwftWLFVbW7uiNzcSidCZTAYmk4mPRCL04cOHDf/0T//knn3Mpz71qfDDDz9cef311wcPHz6s1ev1GZfLxT7wwAPjAMbF43bv3h1+9tlnzfv27Qt4PB754OCgqq2tLWu36nK5WJ1Ox7/22mvanTt3xp955hnL1772tTWbDL0soSu1Xc96Q9P0unSuFwQBvb29ktWSi9XE6ILBIDKZDJqbm1ezzBWjVquxY8eOnBecXKIrzoubTbk0B9ZqtWhsbJQmgPM8LzUBz2Qyq/p8MQyDxsZGDAwMLPhZWSmrtTjzQVHUkrNaKysrVz3xXRxpBMy8ZtXV1bBYLOsqeA6Hg/vgBz8YfeyxxwyzY3Qijz32GM4666zoSq25sbEx+WWXXdYMzLgeL7/88sCePXsi99xzjw0AbrvtNv+VV1459etf/9rocrm2qNVq/vHHHx/Kda7du3dHfvvb3xqampq6ZDKZcOedd45WVVVlAKC9vb2zp6enGwAeeuih4S9+8YsNyWSS2rlzZ+SKK65Y3gypVbCsMT2nn366cODAgSIup3yQyWSoqqqC3W5f84LiSCSCvr6FY9B/+ctf0NLSsqpklNbWVqk8gFCe8DyPsbGxgmRfMgwDu90u9U5dj7IaQRDg8XikEpZ4PL7qcUS5UCgUkuAV4vO/kjE9Ytbl7bffTt9www3Q6XSIxWJ47LHHcNddd/HFzrosNwo2pqcYu8JyJZPJIBAIYHJyEiqVak2tn6UM0yxE1mVvby+A9asTJKwemqZRV1cHnU6H4eFhyGQymM1mqNVqaZq4QqFAKpUCTdMwmUywWCyQy+WIxWKYnp6GxWJBMpmE2WwGTdNgWRaRSKSomafAjIhFo1EoFAooFArQNI2RkZE16QiTTqcxPDyMiYkJOByOeWU0a8Fpp52WfPXVV0/cfvvtzjvvvFNfVVUlTExMUB/60Ieir776akHq6DYLyxI6MXttLQpRywHxi56rnVYxWUqbrkLW0YkXxGLN0yMUH7PZDIPBkJWBqtPpJPd7MpmEQqHI8kzM/lyLSTnhcFhyFRZb6GYnRK0XqVQKg4OD8Hg8cDgc0Gq1YFlWKlsQp3MUi/fFrs/j8cjHxsbktbW13ErdlZuZZQkdTdOoqqpacauojUoxJngvxFKGfBa6js7tdsNkMpV1l4nNztx43+z3UhS1VCqFWCwGs9k8z4IRG5YzDCN1HwkGg1LReKGyMMV1rLfIzSaZTOYs1aAoCg6HA3K5HCzLQqVSQavVFnwQb3V1NRG4VbDsSHdlZSWCweCmH6EhdlsIhUJrOmctnU6vuUUHzFzExsbG0NTUVLBzEkoHsa+n2A7O6/WiqakJcrkcNE2D4zhQFIXR0dGsEMbQ0BAUCgW0Wi0CgQDi8ThcLteq11PMji6FRCw1mg1FUaipqZk3Womwfiw7rcjn8216kQNmYnQURaG9vb2orsuBgQHc/NWvwqbTgaYoVJtM+LfvfjfvzDiRfPPoRFZSRB0Oh0tql00oDIIgZIkcMFNnNjk5CY/Hg8HBQfj9fkxOTs6L04ttt3iex/DwcN66zuWQTqfXZWp6oRAEAclkEhzHgeM40lGqBFi2RWc0GpfUhWCjIxYmFzMF+ZVXXsFnd+9GTSoFVhDQAWB8ehpHDx7Er3/1K9z57/+Oj3zkIzkfm8+i02g0cDgcMBgMEARBmuw8Pj6+JEsxEolkDcoklDaCICASiWBychI0TUvWF03T0mdgrsgBM2GKqakpKbtRpVLljcmJM+S0Wq10/EqIx+OLxuVCoRACgQAsFktJNpQWmZyclMR6tWOMCKtn2VdprVa76TPwZgfzi8XAwAA+u3s35MkkvigIGAdwHMAYgC8CYNJp/PM3v5nXsstl0TEMg+bmZhiNRlAUBZqmodfrwbLski9Qk5OTBdm1bwbS6XSWOCQSCbjdboyNja1KEJYKz/MYHR1Ff38/wuEwgsEgJiYmcOrUKfT19WFoaAgjIyMIBoM5Hzt7jYslngQCAWg0GvA8v6LsbEEQMDw8nFfkhoaG8M2vfhV7du3Cd774RezZtQu33XgjhoaGlv1c5cTx48eVX/rSl+psNttpMpnsDJvNdtqXvvSluuPHj686WD45OSm76KKLGhsaGroaGxu7/vM//zOrMn05Y3pKnRWZI2JmFkVRsNvti3Zxn9vhIFeBb7kwu0/fajtXLMSD+/ejJpXCPwK4BYD4TLr3f78DQG06jZ8/80zOx8+16CwWC9rb23MW4lZUVCz5b8lkMujt7UUgEChK/VK5EAqF0Nvbi76+PvT392NgYACDg4MYGhrC8PAwent78d5772FoaAiCIMDv9+PEiRPSuJ/u7m4MDAwUNVWepumcoiN6Y8TymELg8/mkc7EsC0EQluX1CYfDecV/aGgIX7nmGlz89tsYT6fRE49jLJ3Grj//GV+55poNK3Y/+9nPDOecc06nzWazvvXWW3QqlcJbb71F22w26znnnNP5s5/9bFWulRtuuMH5d3/3d5HBwcHj3d3d3Tt27Mjazcwe0/PII48M33jjjXULnS8SidDJZLIki25X1HZBoVDAYrHA4XBAoVAgEokgkUiA4zik01Kza+h0OthsNlRUVGB4eBjBYBBGoxEOhwOBQGDZ7k+bzVYSQWqj0QiZTFbwzKrZPP2Tn4AVBNyQ5/4bANwJwPPrX+OWb31r3v1i1qXZbEZLS8uCcUSxp+BSLTXR3VVfX78uo2rWG57ns4qWFyIej6O3tzfnayuO09Hr9aiqqoJCoZBS18X2YKulqqoKlZWV4HkegiDA5/MtqQ4zF7NT6+cyu82Y6AZdajnKXOtxLg/dfTfumJ7GrbOuFzoAtwoChOlpPHzPPbjn4YeX+FeUB8ePH1d+9atfbXr55Zfps88+W7q9qakJ3/ve96hPfepT1MUXX9zU1dXV3dXVteykiUAgIPvTn/6kP3jw4BAAqFQqQaVSZe2Kljqm5/Dhw5oDBw7Yjhw5YnjrrbdOOJ3OkssOXZHQWSyWrAucTqdDa2sraJpGOByWikxntwyrr6+H3W6Xak5MJlNOl0k+KioqUFdXB7lcvq7lDeLOs6Nj3kDeghKIx9GB/7Hk5qID4ABwMk9cTbToOI5bkiCvJC08kUiA5/mS6A24GOI0A/Enk8mA4zipK/5SYVlWmnG2VPfjYhuIaDSa1a1fxGw2S0NVV8rcDY5er8fY2Niy22YxDIPKykq43e5Fj3W73ZJ7fDGmp6cxMDCQUzyBGdH8y9GjeCnPpvjLgoD/729/QzgcLpu2b0vh3nvvtd9www3UbJGbzdlnn43rr7+e+sEPflB54MCB0ZwHLcDJkycVZrOZu+KKK+q7u7s127Ztix84cGDUYDBImTMLjenxer2yAwcOWJ555hmrxWJhr7nmmsn/+I//GFGr1QIA7Nq1q3FgYGBez8i9e/d69+7dG1jueldLQRo1zr7QibOw5iIO3xRZrjWXTqfBsiyqq6uRyWSyvqgajWZJiRSFQKlUwmazgeO4orb9smi1GI/HEUdusYsBcAOoyFOsOruOzu/3L7q7Xokb0uv1IhwOo7GxsWTnew0ODqKiogITExN5PyMVFRWoqalZtJfr5OSkND5o69atOHr0aMHXO5tgMIhoNIqOjo6CTTSnKApOpxMqlQojIyNLflx9fT2SyeSSM66XIs6xWAx+vz+vyAEz7tUqhoE2zzE6AHaGweTk5IYSuhdffNHy1ltvLbhTuP7666mzzz7bshKh4ziOOnHihOa+++4bOf/88+PXXnut89vf/nbVfffdt+hOZmhoiGlra9t6zjnnTL300kt9zc3N8y4ev/71r4szH2qFrNtWfDkXVqPRiObmZjAMA4qiUFtbK/Wh6+rqytnoV6z/KQYMwxQ9IeNzX/gCaikKj+W5/zEAtQA+sWtXzvtnx+jGx8cxMDCQt4t9MplckTtLq9VCpVKV5DwvAFJB86lTpxbcCIXDYZw4cWJRD4NSqZSmJMhkMnR0dOR0L6pUKrS3txckK1C0IAuNmEi1VGsxEolkzQhcjGAwCLfbnVcYY7EYTp48uehrbrFYMMGyyBfJjAHwsmxZx/1zEQwG6cXqEevq6hAMBlf05auvr0/b7fb0+eefHweAq666KnT06NGs3Wq+MT21tbXsY489doplWeqTn/xky7/8y79Ujo+PZ32Qdu3a1dje3t459+fBBx9cl1hHyQid2WxGXV1dlpuNpmm4XC40NTVl7WjFbgT19fVQqVTzdoRyuRw1NTUAUJA4x2wsFgsGBwdzupoKyd5vfAPjSiX+DcD3MfOFxvv/fh/A9wCMKRS44uqrcz5+btZlOBzOmZiQTqfR19e3okw5vV6P5ubmDdEtRS6Xw2AwgOO4vN4GceinOORVo9HA5XJlfTYNBgPa29uh1WrBMExOIbHb7ejq6kJraysaGhoWtbaL8VlTq9VoaGiQGncvxnJd22Lz5bGxMUxPT4PjOCm+l0gkljwQ1mQy4fTt2/Fonud/lKJwxo4dG8qaAwCz2cwPDw8veMzIyAjMZvOKGhDX1dVxVVVV6aNHjyoB4P/+3/9raGtry0pG+dSnPhV+5plnLDzP47XXXpPG9MjlclxzzTXh119/vf83v/lNXzwel330ox9t+/jHP94UCARkwIxF19PT0z33Zz3clsA6Dl4VhU5sOivG/KxWKwKBAFKpFKxW65IuohRFQavVwmg0Zl2IzGYzOI6D2+1GIBCAwWBYVcGzUqmUdqDFriNsamrCs4cO4bO7d+OJVAp3CgIcmHFX1gLglErcfd99qK2tzfn4uVmX+ZJnBgcHF3QdLUSp19Pp9XoYjcYlWUTpdFpyRW7fvj2vpSOXy7PqohiGQX19PSYmJsAwDGw2m2ThOp1O1NbWgmVZTE9PY3p6WppYrlKpslylqVRqXi2bSDgcFi9qBS1pEVt3LfT+WywW6PX6FX9vxISb1fC1b30LX7nmGgjT0/iyIECHmQ3foxSFuzQa/PC221Z1/lLkkksuCTz++OPW733ve3l3GAcOHBAuueSSFQvHAw88MHL11Vc3ptNpqq6uLvXcc88NLXdMT0NDA3vPPfd47rrrLs/LL7+8tr0Ql8GyxvSceeaZwttvv73qJxUEASdPnkQmk0FjY+OaNEVOp9OYmJhYVdam3W6H1+sFMBPXWYt2WAMDA3jo3nvx9I9/jEAsBrNWi8987nPY981vorGxEYFAAOPj4/Pckvv378eVV14Jp9MJYEakt2zZkvP8K7kQ0TRd9K4whSCZTOL48ePLesyOHTvyumOj0WhRepuKcWe/35/XrS+68AtNIpFAX19fzuelKEqaabeeDA0N4eF77sE7f/sb7AwDL8vizNNOw1e/+U3U19ev69oWo7q6GjU1Ncsa03P8+HHlOeec0zk361Lkj3/8Iy6++GL+jTfeWFHW5UakYGN6CoXYOquQTWAXQ6FQoKqqCqFQaEUTl3U6HcxmsyR0a9XWp6mpCd9/8EF8/8EHc75eVqsVfr9/3t8016JLpVJgWXZeUkNtbS1SqdSyC5g1Gk3BEiSKiUqlgtPpxPj4+JLeM6VSuWBst1hNAmQyGaqrq2G32xEKheD1eue9J8UankpRVN7Xxm63w2g0oqKiAgzDIJPJLCtbulDU19fjnocfRjgcxuTkJKxW64ZzV86mq6sr9cgjjwxcfPHFTddffz11/fXXU3V1dRgZGcGBAweEAwcOCI888sgAEbmlsW6uS2BlKe2rQWzEPDExsaTjaZqG2WxGZWUl1Gp11oVmPVqg5Xq98jV5zjW9IBqNSu4qEaVSifb2doyOji6reDgWi+H48eOoqakp2HDKYlFZWQmLxQK/3w+fz5fTctFoNDCZTDm79s+m2H8nTdOwWCwwm82IRqPwer2S27AYmyuPx5NXuMxmsxTrbmhoQDqdXjehE5ndsGGjc+WVV0a6urq6f/CDH1SeffbZlmAwKDObzZlLLrkk8MYbb/iIyC2ddRW69WApAqVUKqWL42wX1uyLXKk0amUYBgzDzLt4z7XoaJrOWy8mJv3o9XoMDg4u+bk5jsPw8DAEQciZ+VpKiBPhxekbXq9XGjRaiuOHKIqCwWCAwWBAIpGAz+crShcVq9WaV7hmx+5ompZiilqtVoqJLzbpnrA6urq6UgcOHBhdSQkB4X/YdEK3kEAZjUZUVlZCr9fn3LmXotVCURRsNtu8Qt65Fp3dbl/0Ym42mxGJRBAILC++7Xa7kclkYLFYSt6dSdM0rFZryVuhs1Gr1XC5XEVxXep0OiiVypxlAPnKI5qbmyGXy6VyA6PRCJ7nEY1GQVGU9DkTBIFMOskNz/M8RdP05u6MX0B4nqcA5L24b3qhk8vlsFqtsNlsi3YQoSgKFEVBrVajsbGxmMtcFuKufHbj3bkW3VILul0uFyiKQjgcXnIsk+M4JJPJsppoUS4iN5ti1CtSFAWr1Tpvppr4nciFmJFaU1MDmqZht9tBURT6+/vhdDrhdruRTCahVquJ0OXmmN/v77TZbFNE7FYPz/OU3+83AjiW75hNK3RGoxEWiwVGo3FZheUNDQ3LfkyxYRgGTqczy40016JbamEwRVFwuVyoq6tDPB7HyZMnl/S4QCAAuVwOm82GRCKxaeIoGwGLxYJkMgmapkFRFBQKBSorKxfdDNA0jZqaGilJqrW1FZlMBplMBqlUiohcHjiO+9LExMTjExMTW7COtcwbCB7AMY7jvpTvgE0ndDabDU6nc8UutlKdgTX3ojTXokskEsvKGFyJxRMKhcCyLORyORG6MkKsBVwp4mdl9ugncc4hYT5nnHGGD8Cn1nsdm4lNt5vQ6/UlH0cqBHM7o6ykjdRyO3Kk0+l5LlTC5oKmaTgcDnR1dZHNDqFk2HRCt1FZrI5uJd1Plit0DMNAqVRKaylG8gShPFAqlWhqakJLS0vJZbQSNh+bznW5UZlrRc2N0S23mwfP8ws2rtZqtdDpdFCr1VCr1VAoFBgfH0dlZSWSySQikQi8Xi+amppKKp5JWFsMBgM6Ozvh9/sRi8XA83zOn0wmQ1ydhKJBhG6DMFfo5lp0gUAADodjyZl7C8VY6uvrYTKZ5gmYy+UCz/NIpVJSYszw8DDq6+vLMsuRUBjEzEy73Z73mEwmg0AggImJiU09uZ5QHMhWewOQqyHw3BhdJpNZVp/PfG5Hg8EAi8WSJXKCICAajWJ4eBgsy2a5PIPBYFHGzBA2FjKZDJWVldi6das0lYRAKBTEotsAjI6OzrO+5lp0AJaVhGM0GqFQKObF9uLxODiOk8oVQqEQPB6P1JdRp9NJ/5fJZNBqtSvqLUrYnFAUJbVAm5qagtfrLfrsR8LGhwjdBmVujE6pVC6rNIKiKHR0dCAajSISiWBqagosyyKTySAcDsNqtSKVSs2bK8ayrCR0jY2N0Gq1y24YTSBQFCX1tYzFYhAEAZFIBD6fr2Ta7xHKByJ0GwC1Wj3PPTjbopPL5ejq6lp2nEwul0u9IAVBQDKZBMdxkngyDAOaprMuPOIxFEVBp9OBpumidfwnbA7Ez49Op4NOpwPDMNI4I+IWJywFInRlDs/zOacOzLbolErlqpNBxNZnsxGnO4jPzzAMtFotAoEAtFotybYkFBSKomA0GgHMJD4JgoB4PI5gMLji8VuEzQERujJnamoq5xd8tkVXrMA+x3FZGXINDQ1SIoper1/TeYOEzYfoNdDpdLBYLFKT6WJMeSCUN2TLXebkmyE3O+syHo8XJa4RjUYl15HRaIRer5caY7Msi+PHj69oejmBsFy0Wi3a2tpQXV295AbmhM0DEboyJpVKSUM55zLboksmk/PG+BQCsXaPoiik02lEo1Fpttnk5CRSqRQGBgZIHIWwJoiuzba2NjQ0NCw6LZ6weSCfgjJmISttbh2d1+tdURuwhVAqlWhsbITD4UA6nYbf78+qoaMoCiaTCQaDoaDPSyAshDhQt7a2FhRFLXlyB2HjQj4BZYxKpco7NDNXHV00GoXFYinY85vNZgAzBeNKpVKaaSaTydDc3AyNRkN21JuI7u5u0DSNlpaWoszOWw5ieUJTUxPC4TB8Pt+6roewvpCrUBkjDs2cazGpVCq89dZbSCaTqKioQEtLC5qamoo2VYCiKGkGGTAjfETkNhc+nw/pdFrqXVkq6PV6WCwWYtVtcsi7X+ZUVVXBbDYjFAphbGwMCoUCLS0tuOaaa7Bt27Ysq66YLkSz2YxgMAiGYaBWq4nIbRLi8TiUSiXcbjcymQwSiQRGR0fR2Ni43kuTiEajUmayXC4nZQibECJ0GwCFQgG73Q6r1QpgxnV46NAhOByOLKErpviILiuKokgX+k2C2ETA4/Fk9UZdb7flXCoqKqBSqaR6u1yt7QgbGyJ0G4jZF5jdu3dLwrdWzJ40Tdj4iH0pBUHIyqwttflzSqUSSqUSGo0GMpkMLMsSodtkEP/SBuXQoUN5a+wIhEKRyWQwPDws/W61WsHzfEla9TRNY2pqitR2bkKI0G1Q1sOiI2wuxEbfsz0J4XAYer2+JK16mUwGp9O53ssgrANE6DYoxKIjFJt4PD4vPsdxHMbHx0sq83I2RqOxJEWYUFyI0G1QiEVHKCZiW7lcXW9SqVTJZt1SFFVyMURC8SnNTyNh1RCLjlBMaJqG1+vNOYm+1N2DROg2HwUVOkEQwHFc0QqTCUuHWHSEYqJQKOYVYctkMrS0tEgdc0oVp9NJxG6TUTChGxwcxF//+lccPXoUx48fz9mWirB2EIuOUEwEQYDNZpOmVQAomxpKpVKJ9vZ2aLXa9V4KYY0oiNAlEgkEg8GsD7nf7886phy+ABsJYtERisn09DQ8Hk9WPVpnZ2fZNPCWy+VobW2VBrkSNjYFETqPxzPvNr/fD6/Xi3g8junpafT29mJ0dDSnT59QeIhFRygm09PTWb/b7XbIZLKyymikaRpKpTLLKiVsTFbdGSWZTCIUCs27ned5jI2NZd0Wi8UQDodRVVUluTkqKirAMMxql0GYA7HoCMVkdhyeoig4HI6SzbRciIqKCqTTabAsS7xOG5hlCR3P8/D5fNDpdNBoNBAEQRrNslTS6TRGRkak371eL1paWuYFh1OplHQbz/PgOA6CIEhdFxb6v8Fg2PTimavXJYFQKGpqaqRmyXV1dWUpchzHged5aLVa8Dyfd4gxofxZltAlk0mMjo4CmOmELwhC1qDNlZBKpXDs2DHQNA2KoqQfuVyOjo4O8DyPkydPIpFILPmcNE3DbrejqqqqLL+AhYBYdIRiwjAMWlpaQNN0Wbr+BEHAwMAAYrHYei+FsAas2HVZ6N3P3E4KLMvC5/PB7/cvK4OTpmm0tbVBpVJtWpEDiEVHKD4qlWq9l7BiKIpCU1MTxsbGEAgE1ns5hCJT0tMLBEFYksgZDAbodDrwPA+GYaDRaNZgdaUNseg2H1NTU0ilUqioqChLK2utkcvlqK+vh8lkwtjYGKn/3cCUtNAFg0GYzWZUV1eD4zhpvAbLslmjNhobG0tuBtZ6Qyy6zUUqlcLExAQymQzUajURuiWSTCYRi8VgMplAURRYlkUymVx1SIZQWpS00CUSCSQSCZhMJnLBXibEottc+Hw+xGIxuFwu6PX69V5O2aBSqWA0GjE4OEhm1G1gyiKIxXHcei+h7CB1dJsDjuMwPDwMn88HYMYLUqqTA0oFsRn18PAwent7IQgCOjs7iRW8gSlpi06E1LcsH2LRbXxYlsWJEyfAsqx0G8dxmzoJKx+iuIXDYYTD4azNQDQahdFohNFonNfRibAxKAuhE33oc5vI5iOTyYBl2bLOClstJEaXm0QigcnJSan+q5xju5OTk1kiB6DkGyqvB4IgYHBwcMHJ4uK4IavViunp6XmdXwjlTVkIXTAYxNTUFCorK6VWQ8DM7jUajUKhUEClUkEQBPh8Pvh8PqmTulKpLKu2RIVis1t0iUQCY2NjqKiogF6vRyQSQSAQyLqAJRIJNDc3l6XLimXZeRnJRqMRNpttnVZUmgiCgOHh4QVFbu7xJPty41EWQgfMWGkejwc+nw9GoxEymQyBQCBvPCKTyeD48eOQy+XQ6/WwWCybqoHrZrboOI7DwMAAUqlUznpPmUwGg8FQ1kkb09PTWfVfNpsNTqdzU27qFsLj8SyrTk4mk5EY5wakbIROJJPJIBgMLvl4juMQCoWgVCo3ldBtZovO4/FIU67VajUSiUTWxau5uRk6nW4dV7h6Zrvxq6qq4HA4iMjNgWVZTExMLPl4s9mcs28vofxZltBpNBp0dHSgr6+v7DIhy9E9tRo2s0XHMAxqampgtVohl8sld1Q8HgfP82UvcsDM30jTNEwmk9QknZCNz+dbViKbGNsnbDyWbdFpNBps2bIFk5OTy27PtZ4sJHRiz04x1rdW8DyPdDpdlDjielp0yWRyXWOjVVVVWb9TFAW1Wg21Wr0u6ykGCoUCp512GgRBICKXA3Fjs1SUSmXWCDGbzYZQKCRlsarVamQyGXAch0wmI8V9CeXBilyXMpkMdrsdlZWViEQi8Pl8Jf+m8zyPY8eOQaFQQKFQSHOoGIaB1+uV1q/T6WCz2YqavSYGyEOhEHieh1wuh9lshtPpLNhzrJdFl0wm0dfXB6VSidbW1gWP5Tgu7wwzQRAwOjoqtXeb3Q2HpmmSXfg+RORyMz4+vqTuJmq1Gk6nEzzPo7+/HwqFAvX19dDr9bDZbAiHw7DZbPMyvmdPYCGUPquK0VEUJdWfiDudTCYDnueRSqUwMjIChmHAMAymp6ez4iQqlQocx62ZC9RgMGBycnJRQY7FYojFYkgkEnnjHoIgIBAIIJlMgud5WK3WZfXXZFk2q5aH4zj4fD4YDAYYjUawLIvp6WnodLoVp7/PtuhYlsXU1BQoioJOp0MmkylaP1CKotDV1YW+vr551kY0GkUqlYJOp8PU1BTcbjdMJhNcLte813lqagqBQCBnXZNMJkNFRQWpFyPkJB6PLynLUqPRoKWlRRIxp9MJi8UifecW8gLY7fa8yU6E0qNgyShyuTxr16PT6WCxWKTfxQtXNBpFVVUVbDYbKIpCKpWSxCUWi+V1hWo0GklUFQoFRkZGlpwyLJPJIJPJ4HA4lvzBnJiYkGqtZl+EM5kMBgcHpbobYGaautFohMvlypqDx/N8zouxQqFAW1sb+vv7s9oOjY2NgWVZjI2NSW6UHTt2YGRkBCzLQi6Xo7GxcUnrP3ToEKqrq5HJZDA0NDTv/qqqKsm9qFarCyJ84kyviYkJaYyT+NoJgiC9x5OTk0ilUlIcba7I8TyP0dHRnNlvarUaer0+72u7kjWLmw6NRgO1Wk2spDJmsRmZMpkMcrkcKpUKDQ0NWRvJysrKJT+PUqlEc3MzQqEQRkdHyy5nYbOxZlmXokiJwWHxYqJSqaBSqbKsj1gshng8jnQ6LVk5cwepNjY2Ip1Og+d5DA8PL+iPVygU0oDFlpYWqSBUfI58hEIhSRCAGcvr5MmTOetsRItJhGVZ9PT0gGEY2Gw2qNVqjI2NwWw2w2q1Qq1Wo729HQMDA0gmk8hkMkgmkxgeHs46bzgclrJMxansi12IA4EA/u7v/g7hcDjv6zI3G62iogIOh2PeDnb286XTaalp8GwymQz8fj+8Xi8EQYBer0dtbW2WEMXjcUxOTiKdTktx3nzWaiKRAE3T0Ov1kvio1epVjV4SBEHaGFVUVCCVSsHv9yMQCGTFZsQxT2QCRvlSX18PILujklwul2ZeFgqKomA2m2EwGMi4nxJnzcsLFvugMQwDk8kEk8m06HlEAWpra0MgEADLsnC73fOOTaVSUpsfg8EAg8EAYGY3PzIyMu8DKpfLpeLb2ZPPKYrKW0yqVqshl8vh9XqRSCQkEU2n01liE4/HUVFRAblcDoZh0NbWBmCmLmp4eHjegNnZgiQIAjiOg1wuz/s68jyPoaEhPP3007jyyiuXHPcTWyOJ0yJUKhWi0SgGBgag0WhAURQikQgsFsu8idJerxcej0f6vaGhIev+aDSK/v5+KeOxsrJyQZesVqtFV1fXktYNzLwu6XRa2iDFYjEIggClUim9f8FgUNp1y2SyLHGbTX19PRG5MoaiqDXPsJbL5XC5XOA4LsvTQygdyq6OLhcURUkWYWVlJRKJBEZHR8GyLEwmk+Q21Wg0WZYhTdNwuVxQKBTweDygaRoNDQ0wGo05hUQmk4FhmJwpyFVVVZiensbY2NiCa+V5HkePHoXD4UB1dbX0PFqtFo2NjTh+/HjW8XOFdXJyEuFwGO3t7TnXKArlzp07V5SIEgwGEQwGYbVaEYlEkMlksoL6gUAAU1NTsNlsUCgUWV9umqZRUVExz62o1+uxfft2cBw3zzJfCYIgYHp6WnKFxuPxnO9Jvk1JPpFraGhYdINFIOSCoijU1dWhu7s77+eLsH5sCKGbjUwmg06nQ0dHh3SbyWRCb28vQqEQOjs7s1xvFEXB4XBgamoKTqczZ42VWAYgl8uhVCrnXVQtFgvMZvOy+uP5/X6o1Wokk8msHzETVLQCKYqCXq+HTqeD1+uF2+2G2WzOa9GJQnf48GHYbLYVd/9YaPKBTCZDKBSSXgfR7anX6/O6FmmaLthOOxqNoq+vryDnksvlMBgMMJvNm6qhAKHwKBQK1NbWzgs/ENafDSd0udDpdDj99NPzFo+K2aJarTbn/dPT0zh58mTO++RyueQeFJM6liJ4LMtiYGAg67aKigrU19dLF3Exu1Aul4NlWXR2dkIQhAWbW1dUVMDn8+H8889HW1sb7Ha7NJBTLKlIJBKYnp7O68LTaDTQaDTgOC4r4Uej0aC6ujrL4l3rOi5BELLcpCtBLpejsrISBoNBcssSCIXAYrEgHA4TF2aJsSmETiTfBY2maXR1deW9X6fToa2tDZOTkzCbzZL1lUqloNfrEY/HYTAY4Ha7lyRyYnxKFNfa2loIggCdTgeKotDQ0IBEIgGDwZBlIS1FVORyOVpaWvDDH/4Q5513Hsxm87yaMzEDUqvVwu12w+v1QqVSSe2ympqaJOtLnG8mxi3nPv9ai4TorlwNjY2NZd3nklC6UBSFxsbGnLF/wvqxqYQuH0u5WOt0OsmtOTuZZbYQ5UqHFzMlgRnXht1uh9VqBU3TeQumZydRLHedwExCz549e/J2RhHdoQBQW1sLq9Wat5NJqRRmC4KASCSyokJdi8UCtVoNhmGgVCrzWu4EQiEQY/9ipjVh/SFCtwrmxqOcTqfUTUFM4KivrwdN02BZdp6YLHW+3kpYTmeUUp/bJyYXLaXTxWxUKhVcLteG6G1JKC8oioLdbodKpSJjf0oAInQFRqVSoaqqal6/xbUe8FnO0wtYlpW65gSDwQUTY+aiVquh0+mg1+thNBpJ9xTCuiKWNBHWFyJ0G5BMJoODBw+W1fQCsaDb5/MtKwanUChgMpmg1+uh1WqLaiUTCCuBJDutP+SqUKaIdWRi6zWxtREAnDp1Ch/60IeyWrCVMsFgUGp/thwqKytRU1NDrDYCgbAgROjKCDEhw+v1Lhqvevnll+F0OnHWWWeBYZiS3FUKggCv17tgb8JcKJVKuFwukjlJIBCWBBG6MsLv92N0dHRJx+7cuROZTAbvvfce2tvbSy7TUBzDk2s6wUIYjcZ5zXgJBAJhIYjPp4yw2WxLziA8fPiwVOwtjrtZ7sTlYrISkQNmWqURkSMQCMuBWHRlhFiM6vF4EIlEkEqlIJfLpW4ns0Vsdq/L2YKSTCbhdDrX3ZW5ksn0FRUVsNvtRVgNgUDYyBChKzMYhkFdXR2AGbGgaRoMw0AQBPh8PqlANV+vS7/fD4ZhUF1dveZrn81yLUuLxZJzQCuBQCAsBhG6MmbuCCG73Q61Wo1Tp04tOL3A7XZDJpMta9BkIfH7/csq/rbb7aipqSEiRyAQVgSJ0W0wDAYDOjo68MYbbyw4gX10dBShUGjtFjYL0RJdCjU1NaitrSUiRyAQVgyx6DYgSqUS11133aKtvdZ6QKVIdXU1ZDIZPB5PThcmRVGQy+Worq6GzWZbhxUSCISNBBG6DcqLL76IG264QWqnNRuZTAaHw7EuJQfT09Po6+ubtyaVSoWGhgYoFIqcja4JBAJhpRCh26Ds3r1bErNIJIJIJIJ4PA6LxYLKysp1S9H3er3zRM5kMsHpdBZk+jiBQCDMhQjdBmX29AKLxVIy7cAMBgN0Op00W89oNK6bC5VAIGwOiNBtUEptekE0GkU6nS4ZwSUQCJsHknW5QTl06NCyxtsUk0AggIGBATKuhEAgrAtE6DYopWDRCYIAj8eDoaEhZDIZ+Hy+dV0PgUDYnBDX5QZlORPGCw3HcYhEIggGg5iampImfZdaY2kCgbA5IEK3QVkvi04QBHR3d4PjOBgMBlRWVqKiomLJzagJBAKh0BCh26Csl0VHURRqa2uh1+tJuQCBQCgJqOU016Uoyg9guHjLIRAIhA2JSxAE0uZnnViW0BEIBAKBUG6QrEsCgUAgbGiI0BEIBAJhQ0OEjkAgEAgbGiJ0BAKBQNjQEKEjEAgEwoaGCB2BQCAQNjRE6AgEAoGwoSFCRyAQCIQNDRE6AoFAIGxo/n+1q2upthYwpQAAAABJRU5ErkJggg==\n",
"text/plain": [
""
]
},
"metadata": {},
"output_type": "display_data"
},
{
"data": {
"image/png": "iVBORw0KGgoAAAANSUhEUgAAAWAAAADJCAYAAAAdBejeAAAAOXRFWHRTb2Z0d2FyZQBNYXRwbG90bGliIHZlcnNpb24zLjMuNCwgaHR0cHM6Ly9tYXRwbG90bGliLm9yZy8QVMy6AAAACXBIWXMAAAsTAAALEwEAmpwYAABD/klEQVR4nO29eZRkaVnu++wde8c8j5kRGTkPlVXdRdONt8Veahcc20YbpPuA16sgR5eADF4UVMBWLlfWERQP9joXhNY7gM3yMEhJAxc4CtRafRk8LKFtu2vMOSIzImOexz3dP5K9iciMyIyIjB1D5vdbK1dVRWZFfBmx97Pf/X7v+7yUJEkgEAgEwuChh70AAoFAOK8QASYQCIQhQQSYQCAQhgQRYAKBQBgSRIAJBAJhSBABJhAIhCHBdPPDbrdbmp2dVWkpo48kSahUKqd6DoqioNPpAAAcx0EQBACAwWAARVGnXqNMOByG1+tVXmvc4XkePM9DFEVQFAWDwQCO48BxnPIzNE1Dr9d39ZyJO3fwVo7Da2gan6Io+N79bhTqdfzXv/kb+INBMExXpwiB0JIf/OAHSUmSPIcf7+romp2dxb/+67/2b1VjhCRJSCQSCIfDfXk+mqYhiiJMJhOMRiMcDgeKxSJsNhs0Gs2phfOZZ57B5cuXYbfb+7LeUaFWq0Gj0YDjONy8eRNyHTvDMFhdXYVWq+34uX79da9DeHcX73E6oaEoTOdyyBWLePxtb8Pa5ibMbjc+9rGPqfWrEM4RFEXttHqcpCA6ZHd3t2/iCwCiKAIAgsEgPB4POI5DJBLBzZs3cePGDezv7+M0TTJXr15FMpns13JHBp1OB4ZhoNVqYTablcdnZ2e7El8A+JfvfAcJmw3vKxYhSRJ+Rq/H//vlL6NYKuHRhx/G97/znX4vn0BogghwGwRBAM/zyr8LhYIqr7O+vo4bN24gFAopj4miiEKhAJ7ne055PPbYY3C73f1a5sih0WgwNTUFAPB6vbDZbF0/B03T+D8+9CH82+Qk/qlcxkWdDj9fKuE33vpWbIVCp7oAEgidQAS4BaIoYn19Hdvb24hGo9jY2Dh17rcdssjLuWCZcrmM7e1t3Lp1C5lMpuvnPasRcCN6vR5zc3MIBAI9/f/F5WV887vfxbve+U78Pz967I9MJjyysYEPfPjDMDsc+PSnP43nn3++f4smEBogAnwIWXyLxSJyuRwikQiy2ezA18HzPPL5PERRRDgcRigUgiiK4DgOhULhxOjsrEfAwEEE63Q6QdO9HcZ/9ud/jk9+5jOIZjK4JYooiyK+UCrhv4oiLl6+jAcffBDXr1/HO97xDjz22GP4/ve/3+ffgHDeIVu8h0in06qlG3qF4zgkk0kUCgVUq1UAwMTExLGR39WrV+H3+8/cJlw/uXz5Mv76ySfxjre9DaVqFT9Xr6MaCODP/+IvsLC0hF/9zV9FaC+EmeAM/uPL/yN+93d/Fx/84Afxsz/7s8NeOuGMQCLgQ1itVhgMhmEv4wiSJCniCwD5fP7Ynz8PEXA/eNWrXoX17W380fveh+rMDL74la/gPzz0EP7gj/8AO4EdmP9XM3Yv7eLDH/8w3v72t+MP//APUSqVhr1swhmBCPAhtFotVlZWsLi42Ne63H5jtVqP/f55yAH3C41Gg0QigTe96U0IBoOIRCL4H8/9D1j+JwsoioJxxQjhZQI+8vGP4L777sOXvvSlYS+ZcEYgAgwcyafSNI1IJDKSu+AmkwkzMzPw+/3H/hyJgLvjn/7pn/DqV78aAPDss89CM6UBpfnxBdi4bERCSGB5eRn//M//PKRVEs4a5zoHLAgCotEorFYrzGYzKIoCRVGIRCIol8sDXw/DMAgGg0gkEigWi8rjer0eTqcTTqez4wYNkgPujmKxCJfLBQBIJBLgDBz0aO6qq03UsL+/P3J7BITx5dwKcC6XQygUQr1eh9frxdraGqrVKqxWK9Lp9MDXYzKZsLCwAJZl4XA4UCgUQNM0GIbpqr1WhkTA3eFwOBCNRhEMBqHRaEBJR9NPokZEKp2Cw+EYwgoJZ5Fzl4Ko1+vY3NzE+vo66vU6AGBzcxPFYhE8zw9FfIGDSge5nIqiKCUq70V8AZID7pZf/MVfxOc//3kAwNTUFNgCe+Rn9Fk9Njc28cgjjwx6eYQzyrkRYEmSEI/Hcf369SONDaOwq12v1xGNRvv2fCQC7o5f/dVfxec+9zlsbm7iJS95CcSoCKH84+aYerIObpNDuVzGww8/PMSVEs4SZ1KAOY5DJpNBLBZDKBTC2toaXnjhBYTDYcWDYRSJxWLY3t7uS/6ZRMDdMTc3h/e85z349V//dXzve9/D6375dSj/9zLEqohKqILs32dhZsx48sknu/acIBDacSZzwIlEoq/R5CBJpVJIp9O46667QFEUWPborXAnkAi4e1796lfD4/HgYx/7GHZ2duCsOLH1oS0AwIM/+SCe+KsnsLS0NORVEs4SZ1KA5dzuqKLT6VCr1dp+X5Ik3LlzBxRF4eLFiz3VI5MqiN544IEH8MADD2B9fR1bW1vQaDS4dOkSfD7fsJdGOIOcSQE+TtyGjU6nw+rqKlKpFCKRyBETHpZlMTExAVEUYbfbe24GIRHw6VhcXMTi4uKwl0E445w5ARYEoalld9SgaRqCIMDr9cLhcGB3dxeCIMBsNsNsNsNoNPZsLtMIiYAJhNHnTAmwJEnY3t5u8vEdFViWBc/zoGlayeuyLIu5uTlVXo9EwATC6HOmqiASicRQrCM7gaIoTE9PY3l5eSAeE6QKgkAYfc6MABcKBezu7g57GW2p1+vY2dnB2tpa0yBJtSARMIEw+oy9AMsNFnfu3BlJ85zDFItF3Lhx40Q7ydNCImACYfQZawEWBAFbW1t9HZY5CHiex9ramqqGPyQCJhBGn7EW4FAo1NO8tGFhNpvBMAf7njqdTlXjdxIBEwijz9hWQWQymaEZ53QCRVGwWCwwm81K4wXLsrBYLOA4DjqdTtXNOBIBEwijz1gKMM/zTWPcRxFJkpDP58GyLCYnJ5u+16mn72kgdcAEwugzlimIUCg0krW+rcjlctjZ2cH+/v5ANwlJBEwgjD5jJ8CZTGas8r48zyOZTGJvb69pyoXakBwwgTD6jFUKguO4kU89tIJhGCwuLvZsrt4LJAImEEafsYiABUFAKpXC+vr62KQeGtFqtdjd3R3olGUSARMIo8/IRsCSJKFQKCCVSiGbzY60kfpJyPW+N2/ehMViQTAYVF2MSQRMIIw+IyHAPM+jWq2iUqk0fR22ahx3qtUqbDYbcrmc6tUJpAqCQBh9Bi7A5XL5iNAOwhthVMhms7BYLJAkidQBEwjnnIEJsFy7O04VDGpQq9UQjUaVycdqQSJgAmH0Gdgm3J07d869+MqUSiXVndtIBDx4xsEMijBaDESABUFApVIZxEuNDZVKRVVHNFIFMTiq1So2NjbGskSSMFwGIsCiKKpqPDOurK+vo1AoqPLcJAIeDLKzXTabRTKZRC6XG/aSCGOEqgJcqVQQj8fBsiwR4BZIkoT19XWUSqW+PzeJgNVHkiRsbGw0TeEe53JJwuBRVYDz+TzC4TCee+45Ehm0QRRFrK+v9z1/SCJg9dnd3W1qL6dpGjabbYgrIowbqgqwXGbF8/yZq+k9LSzLQq/Xw2g0YmJiou8laSQCVodMJoNarQYATZEvANjt9r5MtCacH1Q9WkwmExwOh5ovMbZQFIXZ2Vmsrq7C5/P1/flJBNx/stksNjc3FR/qxjJCmqbhcrmGtTTCmKJqHXA6nSalZ22gKArVahVGo1GVhgxSB9xfKpUKtra2YDabMTExAeBAgK1WK1wuF4l+CT2hmgCLojjSEyuGTa1WQz6fVy1qIhFw/+B5HhsbG6AoCnNzc8oFU6fTYWlpacirI4wzPV+yT9o0KpfLY+lcNkg4jlOtPprkgPuDJEnY2tpCrVaD0+mEVqsd9pIIZ4ieBFiSJKRSqWM3186Tv0OvFAoF3LhxY+SrINbW1vCWt7wFv/SqV+Fd73oX9vf3+/K8vaDmJOlW7O/vKw0ziUQC4XCYdLwR+kZXAlyr1bCxsYGtrS2EQiHcvHmzZf6yXq8jn8/DaDT2baFnmVwuh2w229fn7FcE/Pjjj+PlDz4ITb2On7nvPsR3dvCSF78YTz75ZB9W2R37+/u4efNm00aY2hzew4jH433/rAjnl65ywIIgNB189Xodu7u7qNVq8Pv9KJfLcDqdSlcQoXM2NzfhcDjg9/v7MjmjHxHw008/jc/+/d/jG//tv2E5GFQe/7svfQn/25/+KV75ylfC7/efdqkdkcvlsLe3B+BAFBmGgcPhUNVRjuf5limiw68pCALy+Tw4joMkSapUtRDOJqfehEskEgAOxLharSIajWJqakrxvSV0jjzvbmZm5tTi2Y8qiP/zr/8aegB/8Wd/BlEQUKvXkS8UEIlG8dMch8889RTe+e53n2qdnXJ4PyGbzcLn86k6YbqTDsVsNotQKKSk3PR6PRFgQsf0rQqiWq0COMj9bm1tKeVVJF/WPfF4HIIgwG639ywwnUTAkiRBFEVoNJqW32dKJfxprQbX9evQUBS0ACw0jRmzGf9areJT3/teT2vrFJ7nkUqlkEqlmiJRk8mEhYUFsCyr6uu38+mgKAqiKGJra+tIOoKUohG6QbUytEFvlpwlKpUKdnd3EY1GMT8/35NvcCcR8P7+PjKZDFiWhSRJmJiYgMViQaVSgSiKsNjtsGs0+NlDuXxBknCtXAZUjD6Bg/dhf3//SPQbCARUF18ALadYUxQFnU6HcDjcMhdMBJjQDeRoGWEEQcD6+rpyd9ENnUbAsi1moVDA2toaXnjhBdy8eRP1eh2PvP71+FueR5rnwUkSdjgOnyoU8PJCAZ+gKCzfe2+vv9qxiKKIUqkEiqKOlH2xLAuz2azK67Zaw2HkHH0wGATDHI1fiAATumEkZsKdZ2iaPtZBS5IkJBIJTE5Otjzh29FrDlj2N4jH4/gPP/dz+H0Ad2WzMFIUplwuWIJB7IXDmPR48K53vaur5+6UZDKJcDjc8ntqb7zJHI5+dTodJicnYbfbsb+/j2Qy2bLOnQgwoRvI0TJkOvHKiMfjuH79elelV40RsCAIR8Qin88f+3ylUglbW1v4/Be/iAt3340Kw+B6KoXn1texeukSvvy1ryGbzSIcDiMejx/J9UuS1FP+v1qtIhaLtfyezWYbWNWF0WhUXisQCODSpUtwuVxIpVLY29tTDHkacblcCDZUixAIJ0Ei4CFTKpUwPT2Nvb29Yx3jBEHoOQKWhdbj8QA4iDB3dnY6eh6GYfDh//JfIEkSOI5TUgKHmzESiQSmpqZgtVpBURR2d3cRj8eh0+nafjVGi5VKBdFotK13yMTEBPx+/0CiX+Dg95bzzCaTSdlQblVeabPZEAgEiOc1oWuIAA8Rg8EAo9EIg8GAy5cvI5/PI5VKKTWu5XIZpVIJ1WoV09PTsFgsHT+3HAFLkoRCoQCapuFwOMAwTE+jkFrlYxupVqtYX1+HxWKB2WxGPB4HcNC80ypaBA7yuTqdDhRFHVtxMDMzMxSnMbfbDYvFglu3bmFmZgaiKDZVYxiNRkxNTXX1uRAIjRABHhKBQAA+n0+JrCiKgt1ub8rZnmZq8tWrV6HX62EymZRNvFQqBa1Wq6pHR6FQ6HjMEsdxJ7asezyeodo8VqtVxYznMCaTaSAbgoSzCxHgIcAwDLxer3I7rcZt9WOPPQZJko5UUBw2EVeDWq2GUqkEg8Fw6ttyp9PZp1X1xnEdnXITksPhgMlkIhtwhK4hAjwE3G636ifrF77wBfzCL/xCy1I0g8HQkQub0+lEvV5HqVTqaEPt1q1b+NrXvoZnn30WRqMR5XIZi4uLeOihh3D//fd3faHR6XRD9ROR0zfHkUgkkEgkQFEUjEYjAoEASUkQOoYI8BCQN8PUIpVK4e67727qojMYDHA6nXA4HNDpdKhWq9jb22tqJnA6nXC5XBBFEZIkKRUamUwG29vbsFgssNlsMJvN0Gg0oChK+frUpz6FT37yk3jjG9+Ij3/847BYLKjX6/jqV7+Kj3/84/jhD3+I3/7t3+74wiMbnw9q060VFEXB6XQqkS5w8B5JkoR6vY56va6kUCRJQqlUQq1WIwJM6BgiwAPmrrvuUt1TNh6P41vf+payiWQ2m7G8vNwkZnq9HgsLC+B5HqIogqKott1lDocDdru9rRh+61vfwlNPPYXPfvazmJycVB7XarX4pV/6JVy5cgW/9Vu/hS984Qt47Wtfe+T/y1OzjUYjjEYjzGbzQDrdOsHn8yGfz6NWq4FlWczOzja9D7IY5/N5JRImEDqFCPAAkcuv1MZqteLKlSvKhl4wGGwrDJ2Wth0nLH/zN3+Dxx9/HJOTkxBFEd/+9rfx7e9+G8lMEhcWLuDRRx/FX/7lX+I1r3kN3vKWt4CmaTAMowjuqIhtK3Q6HS5duoTnn38eFEWB5/mm9cqtyR6PB263W6lcMRgMJCdMOBEiwAPkNFUNnZJOp7G/v49r167B4/FgdnZW1TzqxsYGIpEIrly5gu3tbfyn3/5P2MxuojZTA22kQb9A4yMf/wie/szTuHz5Mp5//nk88sgjqq1HDeQa6JOgKAomkwkAlDQOiYgJx0EEeIAMYkPJ4XAgmUziypUrcDqdCAQCqr7e7u4ulpaWUCgU8MpffiXSl9Iw/aIJBurH1Q/5H+bxnve/Bw/c94Di6TtOyJUjGo2m4zsGEv0SOqGroyQcDuOZZ57B7/3e75E/e/jzta99Lb785S/jla98Zd///NznPoeHH34YX/nKV/DmN78ZTz31FN773vfi61//uiqvJ//5/e9/H6FQCH/7f/0t4s44jC82QhAEiKKo5Je1i1o8+9yz2Nvbw40bN1Rdjxp/vvrVr8YzzzyDd7zjHUNbx+c//3k8/PDDePrpp/HII4/gi1/84tDfF/JnZ3++//3vb6upVDf9+hcvXpSeeuqpbjSb0IDX61XNK0AURaytrcHlciEUCuEHP/gBHn30UdUnIxcKBbzsZS/DyuUVXGOuwXz30caEWrQG1zMuWBkrPvrRj+LSpUuqrqnfxONxxRxocXERNptN1dfjOA7FYhE8zytdi4IgKB2NcuWJ3++H2+0maY4xgKKoH0iS9JLDj5P7pAFB0zQmJiZUff6VlRXFBOfatWtN5VNqYbFY8IpXvAL5VB5S+OjFXBIlcN/lcN+l++B2u8dOfIHm5hW1Z9FJkoRyuYxisah4DlMUhenpaQAHF1rZXCkUCmF9fV3V9RDUhQjwgJAkaSB5Qdl34cqVKx05rfWD3/md30EmlYFuS4fCtwrg8zwkUUItWkPpagnz9Dz+7Yf/hve9730DWU8/kWe8ybW92Wz2WNOk0yKXA2q1WszPzysG+dlsFoFAQKmikaPefD6v6noI6kI24QaEJElIpVLweDyq3jLKAnzt2jXcf//9qkbdMh6PB5/5zGfw5je/Gc//+/PI/yAPvs7D7rDDZ/KBNtJ48skncffdd6u+ln6QTqchSRJYlkUkEsHS0hKWlpawt7eHWCyGeDzeVO/cb+TyPOBAaG02G27fvo1isaiYMul0OmSzWUiS1HakVCP1eh3ZbFaJqOU2cYPBAL1eTzYNhwQR4AFSKpVgsVig1+tVE+FhRMDAgbnQl7/8ZTz77LP40pe+hFQqBYvFgpe//OV48MEHOxKJUaFcLjd5Eu/t7WF6ehqBQACZTAaxWAwej6cre9BekUsXp6enIQgCjEajIpadfL6SJCEej2N3d7fp8cOOeAaDAcFgkHTxDRgiwAMkl8tBr9erGj3p9XpUKhVcu3YN991330ANwimKwr333ot7fzSqqFNXtFHD7/eD4zgl3ytvZFIUBZ/Ph3A4jFgspnqJn/yaAHoyNZIkCeFwuKO9gEqlgjt37sDr9SIQCJCIeEAQAR4gWq1WVR+IUqkEm82GTCaDK1euQK/Xq/Zax60hm82iXq83bVgZjUb4fL6hu5t1Ak3TmJ2dhSAIqFQqTe+j2+1GNBpFPB6H1+sd2S4+QRCwtbWFXC7X1f+Lx+PI5XKYnZ1VxWqT4zjkcjnYbLaDEkWt9lxXcRABHiByWZEaIsRxHNbX15Xnljvh1LqtFAShyYxHxmQyQRAEhEKhpp8vl8vY3d0d2Ey300JRlJJi2NjYgCiKMBqNCAaDuHjxIjKZDCKRCAKBwEBSESfB8zzK5bLyVSwWO+rea0WtVsPt27fhdruh0WiUrj75TwCYmprqydOEZVlUq1Xs7u4eTN62WMAwDMxms+omVaPI8I+cc4DVaoVWq1VtQ0ySJGxtbYHnecTjcTAMo3hBbG1tYXV1tetIrXH8zuETQ5Ik3Lp1S/EaljvENBoNBEFomoAhPwZA1dy3GrjdbkxPTysXN51Op2zOeb1eZDIZrK2tYWFhQXWDpVZIkoRQKIR8Pq+Kz/NxXsi1Wg1LS0s9XXz8fj8sFgtCoRAsFgv29vaQTqfBsmzXQ2THHSLAKmM2mzE/P6/k1NQQoGg02pRv5XleiYAtFgu2t7fhcrnAsmxH0bAkSdjY2EAul4NGo1GcymiahiAISCQSTUbvgiAoIkvTNHw+n2I8VCqVEIlEAEDV3LcayLfgOp0OFy9ePPLZORwO2Gw21U3uRVFEtVpVLDDr9Tr8fj9omobBYDhWKNViamqq58ifpmlYrValJjwSiUCSJGxubmJlZUXx0zgPEAFWEZPJhMXFRVUrAPL5PKLR6JHHG93Q8vm8suu9sLBwYpSRTCaV3KEgCLh9+zaAgxz2SWLjdDoxNTWl/NtiscBoNCKbzY71+J52F06aplXPtfM8j1u3bjWZ4ptMJjgcDpRKJVVfux2VSuVUqa3G1JXRaFRM/9fX13HhwoWBuAaOAmSrs480CozRaFRdfOv1Ora2tlp+79q1a01m6zInbcrI+bl2r3cSXq+36d9yHevMzMxYpR9GCa1WC5/P1/SYnGtv9RkPgt3d3SPjrnql0SWQ53m88MILuHPnTtthrmcJEgH3EXkKsSAIPefHuiGRSLQdsNkYATdy3EEt55JFUexpPbOzszAYDBAEATs7O2BZFjRNw2azKcNBxy0PPCpMTEwgmUyC53kYjUZoNBqsra31/FmdFvlYuXDhwqk/z8nJSZjNZuj1euRyOQiCAI/HM1a1471CBLiPlEolTE1NQa/XD2Rn/Ljpxo054EaKxSIqlUrLutJoNIpyudzTWgKBgDK9OJPJIJPJADjYhNNoNCgUCohEIjAYDFhdXR0bEZZ3/4ctBhqNBoFAADs7O7Db7VhfXx9a+kGmXC5jf3//1Ll9iqKUKPi8VUJ0pRLDPghHGZPJBLvdPtA853FlRu0iYDlysdvtSCaTMJvNsNlsYFm2ZS65E3w+X1OFh1z4T1EUFhYWEAqFlLUaDIaxEF+5zG5nZwe5XA5erxder3eoJWculwsmkwmhUAjFYhHAwXGn1+uRSqWaKk4GRT6fH7vN1VGiq6NpHE6cYRAMBo/kPgdBLxEwcLCBIk9FboxWe8HlcjV1hMnNC8DB+2I2m0FRFJaXl5VOq3EglUphb29PucWPRqNKC7LP5xtKAwZFUdDr9fD7/Yqvg06nQzAYVGpp9/b2lDl13VjN9sog2907pV6vo1AooFQqKRU5o0pXAjysfNOoM6zR6ccJcLsIuF+wLIupqakjjRUajQbBYBA0TcPlciEejysj2++55x7V1tNv6vX6keNdFEXEYjEkk0kEg0El5TJIKIqCxWKBxWJpajOXK09sNpsizhqNRlVLUqPR2FNTUaVSAUVRSnqqX23PkiRhf38f0WhUufjkcjlotVq43W44HI6Ra7EmAtwjBoMBPp8Per1+aAJ8XAriuAi4FwwGAzweD/R6PfR6/bERYGMez+PxdG1gLooikskk4vG4Uoes1+thMBhgMpmU7iw1U2IejwelUkm51ZdhGEbp5lKLarUKjuN6+uwoioLD4YDD4cD+/j7sdrsqlRJ6vR4rKys9CVqtVkMmk4EoiuA4DuVyWRFj+UuuPTeZTNDpdCfefVcqFWxvbx/Zw5DrpovFIkKhEFwuF9xu99DO2cOQTbgeoCgKTqcTGo2mo4NDLYxG4xGBkDlNBMyybJO4UxSF+fn5nupd5anB3VAoFJQJFACaTiqWZWGz2ZQIJxAIoF6vw2g0Nn0O8kgkmqah0Wi6/ox0Oh2Wl5dRKpWUTj+GYVT7rKvVqpIOqlQqoGkaFy9ePNXts8/nw+bmZh9X+WNO429tt9ubjs1yuYxIJNJUItnYWETTtCLGFosFVqsVFEVBFEUUi0UUi0Xs7++fmHIRRRGJRAKJRAIGgwFutxsul2uoe1tEgHtAkiTs7e3BZDJhZWVlaOtwOp1tBbjXCJhlWSwsLCASiSjNG3Jlx6A4rlROdimjKAqSJEGv1yubh3IJHMdxymaULNgOhwMWi6UrAaUoStVNVbl1PJPJtIyoq9XqqQQ4k8moVidcq9X6NvVZrpmvVCpIp9NIp9Oo1+vQaDSKN7L81Rjw1Ot1rK+v95TrrlQqCIfDiMfjWFxcHIpxFUA24U5FqVRCIpEYysZSuVw+Nr/XawTMcRzi8TimpqaUaQuDLg2ShdJgMMBsNitfoigin88fmYPGMAxEUYRer4dOp4NWq0Uul4NOpxvpumOGYWCz2VCtVo8IsMViOXVLrmx0c9xewWmo1+t93eAyGAwIBALw+/3gef7EOw69Xg+Px4N4PN7za9ZqNdy6dQvT09NgWRYmk2mgeeKuBHhYV4lRhabpoZQlSZKEO3fuHFtydJoccDqdhiAIWFxcPM0ye8ZgMOCee+5peSK0uhi0Gjw6LqYuJpMJ8/PzqNfriMfjEEVRMW8SBOFUxxfLspifn8fGxoYq5WmnjdDbIY9l6gSv13sqAQZ+bN0JHLxnk5OTcLlcAxHirj7dQZS1jAsajQYTExNwOBwQBGGgeaRCoXDiCXXaKohcLodCoaCUkQ2aUdutVhutVtvkodEvTCYTnE5nX6ohWJaFz+dTvEWG0SosSRKi0ahS6tjvZhSO4xAKhZQGE5fLperx35UAk+F/P0YQBKRSKSSTSej1+oFGi52YbPejCuLOnTsAhlfnTDg9NE1jenoaZrMZOzs70Gg0cDqdMBgMCIfDiil6rVYDTdNwOBxwuVxgGAbFYhHlchkulwvVahVOpxM0TYPjOOTzeVUrQYADcS0UCtBqtdBqtaBpGqFQaCAdgPV6HTs7O9jf34ff71fNx7rrTjh584MA5QDsZVzMaeikXbifdcDyiTqIAZ8EdXA6nbBarU0VIWazWUmjVatVaLXapju5xuNa3ozMZrPKLb/aAty4ETwsarUatra2EI1G4ff7YTKZwHGcUt4mu/31SlcCTNM0JiYmem5ZPauoOchQNj/f39+HwWDAi170oo7Mv/tdBxyJROBwOEa6q4hwPIfzyY2fpSy2tVoNxWIRTqfzSMQnG02xLKt0m6XTaaUZo19VEfI6hi2+jVSr1ZYlfRRFwe/3g2EYcBwHvV4Pk8nUsUF/1xl+r9eLdDp9LqzijkPurslkMqqVKv3661+Pf/zHf8TqxYu45557UCgUsL6+jp/6qZ/Co48+eqy49rsTTpIk7O7uYmFhoW/PSRgdRFHE9va20pYei8WwsLAAhmFA0zR4ngdFUQiHw02pyO3tbWi1WphMJqRSKZRKJczMzJx6PWp28PUTuSS1EYqiEAgEjliItqLrnY54PH7uxRf4sVnLhQsXVElB/NVf/RWef+EFvOnNb8YDDzyA8NYW9CyLn/iJn4AoiviTP/mTY2s82/kBy/TSnJDNZkcqKiH0B0mSmsQXOKiTTSaTiEaj2NraQiKRQDKZPLIPJLf/iqKInZ2dtnXp3VCv14cy5aNfSJKEarUKnufB8/yxHcRdR8A2m62jrpOzjlzwr8Zu/Te/+U18/etfx7vf/W78wTvfiQcfeACh7W2EvvlNJF0uUPU6rjz0ED72sY/h8ccfb/kc7SJgo9EIv98Pq9UKSZKUSQR7e3sd5Zbz+XyTgTZhtJEkCfl8HslkEjRNK9GqPBaolfgCB+nGXC6nVBvo9fq2OV/Zw9dkMik/3wvy+KpWF/l8Po9PfOITuPXv/w5JkjCzuIi3vu1tI7s5nEwmlYvIcW5xXauHyWQa2V96UDRuYqjBJz/5SbzxjW/EH7zznfjrD30IL710CSvxOP47TcMnCPAFAvj/vv513Lx5s+30ilYRMMuyWFxchM1mA0VRoGkaFosFHMd1fOIkk8m+RDnngXq93iRalUoFkUgEu7u7pxKqThFFEeFwGOvr68hms0in09jf38fm5ibW1tawvb2NUCiEdDrd8v82rvGkDbdUKgWj0QhRFHuqlpIkCTs7Oy3FNxQK4Q2vex1YUcT7//AP8YF3vxsTdjt+6zd+Az/84Q+7fq1Roqcqb3mnlKIoeL1e8DyPVCrV/kUYBoIgKFGz2+0e21sMu90OiqKQyWRUGR4Yj8dx+/ZtPPfcc3jpS16Cn73nHlx573vxqWIRAY0G/0u5jPC99+IriQTsAL797W/jV37lV448z+EI2OVywe/3tyxwl72BOxFWQRBw584dzMzMwGq1DsWWcRTIZDJIJBLKbDP5gib/vVaroVAoKO3qyWQS4XBYOQdisRjsdjsmJiZUG0IpD1E9jLyG487ZbonH48prNd4ZdprmymazbS9K7//jP8YbX/96PP7GNyqPvfJnfgZ/e/kyPviBD+BzV6+ObLfjSfQkwFqtVjmhtVot8vk8KpUKeJ5vmhtmNpvh8Xhgt9uxs7ODdDoNm80Gv9+PVCrVdRrD4/GMRHLeZrNBo9GoMoo8nU7D5/Ph+gsv4KX33otvfOc7eHG5jIUfHdBLPI+MIKAmiogdMjBpRK6CcDqdWFpaOjZPLffcdxrZyrets7OzQ7FkHDaiKDY1AxxHqVTCnTt3Wr63sm2kxWLBxMQEtFqtUuIktymflomJCXi9XoiiCEmSEI/HO6ojb0VjCdZhGtud5XRGp2WLh6PtRmKxGGKJBLxWK977/vdje3MT6UwG1XodgihCqlSwtraG5eXlHn6j4dOTALtcrqYTz2w2Y3l5GTRNI5vNKsXbja3Ls7Oz8Pl8Ss2cw+FoeevTDrvdjunpaTAMM9QyOPlKvbq6qsrzm81mZDIZXLx4ETuhEOrpNFYKBWh/JMBZABUAGoqCKAhtLwJyBMzzfEcXil4iiEqlAlEUx6JrTXZHk78EQVDmq3UTgXIcp3jMdppGOOnCVigUmty/ZJxOp2K23iuHL7wWiwW7u7tdt++yLAuv14tIJHLiz0YiESXNdRLlchkbGxttB74Wi0U4RRHhJ57A3aKIVzIMPBoNtBQFCsD7aRqRSOR8CfBhGk9A2Yv0MLIpt0y30W+9XgfHcZicnIQgCE0HkNFo7HmWWbfodDp4PB7wPK9K+3EgEIDT6cRP//RP4/H3vAc/d//9uOtHIidKEr5msyG+sYF5nkdIFPHSl7605fM01gEnEokTo5HjvIXbEYvFkM1mMT8/PzL+qoeRxy/t7++3PUbsdjsCgcCJXidyGgEA7r77bjz33HN9X28j6XQahUIBq6urfUv1UBSFYDAIvV6PUCjU8f+bnZ1FtVrtuAKqk4tGsVhEIpE4dtq2y+WChqbxe1otTIfOt12Ow9VcDrMtLl7jwtBCl25OeJvNhsXFRbAsC4qiMDU1pfRpX7p0qaVBi1y/qAYsy6q2EUVRFH7t134NX/3qV/HQz/88vv7d7+L/ZlmkRBFvoCj8QKvFzvo6VkQR5omJtnaYjTngvb09bGxstHXFqlarPd2WyvPIRnVWoNwosLm5eewFOpvN4ubNmyfekel0OsV1TaPRYHV1tWWaQK/X48KFC30Z1yNH3P1G3kDuNLrO5/NNHs0nkU6nEYlE2gp2sVjE7du3T3zP7XY7cgyDS4kE1jkOkiSBlyR8q1rFy4tF0FotHn744Y7XNWqMjAA7nU5MT0833S7TNI2ZmRksLCw0RQBy98ns7Cz0ev2RKyjDMMqcsn7k0RpxuVzY2tpqecvYL17zmtccmIBoNHjdG96AtMGAu0URX6ZpzJRKeB3H4es8j8c/8IG2t3mHqyCy2WzLDZl6vY61tbWedq4tFgsWFxfPRHccwzCwWq3geb7t3ZlsBi6bvxuNRszMzDQdm1arFRcuXIDJZALLsi0Fzufz4dKlS1heXsbc3NyJdydqHGsGgwFzc3NYXl7uqJqn2xSVbJqzu7uLcrkMnueV/HGlUunKKP5//8//GTW9Hg9zHC4WCrhcLOKtNI0CTeOP/viPx3ojeGiG7LIAy2Yhck7Z7XYjlUqhVqvB7XZ3dHJTFAWTyQSbzdZ0gjidTvA8j0gkglQqBavVeqpGAp1Op1yx1ayD1mg0eOKJJ/DEE0/gs5/9LH7mFa/As9/4Bu7nONwul/EFlwsfeeIJXL58uW1kd7gKot2m4dbW1rG3gMcx6vXAFosFNputowiyXq8rKYUXvehFbSNDhmGa6jpZlsXs7Cz29/fBsiw8Ho9yRxAMBjE1NaWM3SmXy8qEDXm0k4w8pqcV2WwWoVAITqezr6WPcgvxSSkAi8XS83kjbzSehsuXL+OTf/d3+NhHP4o7N2+CoihMT0/jLW9/+9jmfmWGIsCSJCnTC+bn55s2CiiKaunvehyTk5Mti53lwvPZ2Vn4/X7s7++fat12ux2xWAyA+vPxGIbB7//+7+Otb30rvvGNb+AlL3kJbt68if/55S/Ho48+Cr1eD0mSlOm9h9MLh70g2plb97rBMywv5G6Zmprq+hb+uGjP7XYfuZBZrda2FyOKohQ3r+Naw2dmZmAwGJBIJI7cHcqjdOr1uique4uLi1hbW2uZFkyn07Db7V1tmKvB1NQUPvihDw11DWowlDNIbuHtp3nHSWi1WkxMTCCTyfQ0IcBsNsPpdA5MgGWMRiNe9apXAThqdiJfrBKJxJHf6XAEXKvVwHHckdu1qakp1Gq1rhsDjEbjWNz66fV6BIPBphHzx6HT6Y7dO1Cr+Uaj0WBychI+nw+ZTAaxWOzIZ6KWqbo8X60VPp8PNpsNdrsdLMtCEIShi/FZYqghzKCLp2UDnU4jYZqm4XQ64fV6lYhdZhit2K3er3q93jIN0coNrVAoHBkjrtPpcOHCBYTD4a6aY4rFIq5fv45AIKC6afVp8Xq9cLlcSCQSiMfjLSM9o9EIh8PR0gWsEbV/T5qm4XK54HQ6USgUEIvFlNt/NS760Wi0raA6nU5lL2Vubg71ep0IcJ8Z/XvIPtOJcOp0OuWkbdzhPzx1dxRgWfbIFGPgaARM03Tbeld5s9NisSijWTqB53ns7OxAkqSBz43rFnmCiezmF4vFFAPyUbTZpChKSW1UKhXE43FVjMjdbndbQW3MDdM0reSsTSaTsueytrbW9zWdJ86dAB8nnDabDV6vt+303FGM8iiKgsfjOVIgfzgC9vl8J4qM0+lEPp/vukU1EolAEAS4XK6RT0vQNK2MIx/Fz7MVBoMBMzMzqqQgzGYzdDpdy3KxdmV0i4uLYBhGKUuz2WwQRRGFQgEURSnHmSRJxDnxBM69ADMMA7fbDY/Hc2LHmNznbzAYMD8/r+Yyu0KOYhoNUw5HwJ02SszMzICiKGSz2Y5z5TzPo1qtjpVD3riIbyNq1FvL+wiHPW3lc6IV8uZrIBAATdPw+XygKArr6+sIBoOIRCKoVqswGAxEgE/g3AqwzWaDy+WCzWbrqmFjbm6u6/+jNizLIhgMNt0OtqqC6ASKojAzM4Pp6WmUSiXcvn27o/+XSqXAMAw8Hg8qlcrYTCUmQJn5JpsJabVaeL3eEy9SNE0jEAgom8PLy8sQBAGCIKBWqxHx7YBzJ8AejwfBYLDnW+V+dDepweGT5XAEXKlUutrB7yVCzGQy4DgODMMQAR4j5FrmXpGPlUaLU9lnmnA8oxPGDQiLxTLyecp+cLgTrpd21m47sOr1+pFUCOF8QdM0/H4/Ll26RC7CHXDuBPisclIdcC/dbt0KMMuy0Ol0ylrU2DQijAc6nQ4LCwtYWloauQqTUeLcpSDOKoejzsM54G6nI4uieKzhkMlkgtlshsFggMFggFarxd7eHrxeL6rVKvL5vDLYcZTy5YTBYrVacfHiRSQSCRSLRYii2PKrcWDDeYII8BnhsAAfjoBTqRT8fn/HO+nH5fBmZ2fhcDiOCOvMzAxEUUStVlM2BHd2djA7OzuWVQeE/iBXShw3JVgQBKRSKezv7/dkjTqukNDkDNDKyOVwDlgQhK6mibRLH1itVrhcribxlSQJhUIBOzs74DiuKXWRTqdVsVMknC00Gg28Xi/uvvtuxeXwPEAi4DNA46wxmVZTkbvZfLTZbNBqtUdyx6VSCTzPK2VtmUymaTyP2WxW/q7RaGAymXry3iCcTyiKUlqxc7kcYrHYmR4CSwT4jHI4B6zT6boqoaMoCqurqygUCsjn88jlcuA4DoIgIJvNwu12o1arHfF1bZywPD8/f+pR5YTzCUVRsNvtsNvtKBaLkCQJ+Xwe8Xh8ZGwA+gER4DOAwWA4cpvfGAEzDINLly51nYdlGEbxSpAkCdVqFTzPK6LOsuzBqKSGE0L+GYqiYDabQdO0ag5ihPOBfPyYzWaYzWawLKvYdo57eosI8JgjimJLF7PGCFin0516E0xuwW5EdouTX59lWZhMJqRSKZhMJlL9QOgrFEUpE25mZmYgSRJKpRLS6XTPNrPDhgjwmJPL5VoeeI0RsFobGvKYGZm5uTllA85isQzU75lw/pDvssxmM1wul2IOpIZrnFqQEGXMaefh21gFUSqVVMmbFQoF5RbQZrPBYrEohkYcx+H69eunHkdDIHSCyWTCysoKJicnR3ZCdyuIAI8xtVqt7ayuxgi4Wq0esavsB3LtMUVRqNfryhRi4ODCUKvVsLGxMfZ5OsJ4IKcoVlZWMDc3d+J0k1FgtFdHOJbjotrDdcCxWKzn4Zvt0Ol0mJ+fh9/vR71eRyKRaKoBpigKDodj5Id3Es4WstH+1NQUKIoa6dmFo7sywono9fq2Ztqt6oALhYIyfbofyOONJEmCTqdTPGU1Gg0WFxdhNBpHPgIh9I8bN26ApmksLS2p4l3cDXIZ28LCArLZLOLx+FDX0w5ydowxspn24QhTr9fjX/7lX1CtVmG327G0tISFhQXVXMooilI8YIEDQSbie76Ix+Oo1+uKt8OoYLFY4HK5RjYKHs1VETpmYmICTqcTmUwGu7u70Gq1WFpawhve8AZcvny5KQpWMxXgdDqRTqfBsiwMBgMR33NCqVSCTqdTxlJVKhWEw+GRmhhTKBSUSiGGYUaqXI0I8BlAq9XC5/PB7XYDOEgBXL16FX6//8hgTrWQbz0pijqXrlbnEbk5JxqNNnmHDDv9cBi73Q69Xq/UC7dqsR8WRIDPEI0H/mOPPaYI8qBonIxAOPvIvg2SJDVVuoya/69Op4NOp4PRaIRGowHHcSMjwOQ+8Yxy9erVtjXCBEK/EAQBOzs7yr/dbjdEURzJuyCappHL5UaqNp0I8BllGBEw4XwhGzQ13nlls1lYLJaRvAvSaDQIBoPDXkYTRIDPKCQCJqhNqVQ6kv/leR57e3sjVQnRiM1mG6mLAxHgMwqJgAlqIre3t+pyrNVqI1sFQ1HUSOWoR/NdIpwaEgET1ISmacRisZaTU0btNv8wZ1aAJUkCz/NkLPkIQCJggppotdojzQ0ajQZLS0tKh+SoEgwGR0aE+ybAW1tbePbZZ/Hcc8/h+vXrLdtjCYODRMAENZEkCR6PR3G/AzA2NeA6nQ4XLlyAyWQa9lL6I8CVSgXpdLrpzT88AHIcPpizBImACWpSLpcRjUab6mkvXrw4NsZLDMNgeXlZMXgfFn0R4Gg0euSxRCKBWCyGUqmEcrmMO3fuIBwOt522S+gvJAImqEm5XG76t8/ng0ajGakKg5OgaRo6na4pih80p+6Eq1arR0aiAwdWibu7u02PFYtFZLNZTExMKLcrdru9q2m9hM4gETBBTRr3eSiKgt/vH9nKh+Ow2+2o1+vgOG4od+ldCbAoiojH4zCbzTAajZAkSbEg7JR6vY5QKKT8OxaLYWlp6UhSvFarKY+Jogie5yFJktJlc9zfrVbruRf1Vl4QBEK/CAQCisnN9PT0WIovz/MQRREmkwmiKLYdbqAmXQlwtVpV5i5ZrVZIktRkwN0LtVoNL7zwAmiaBkVRyhfDMFhdXYUoirh9+3ZXo81pmobP58PExMRYHhj9gETABDVhWRZLS0ugaXqot/C9IkkSNjY2UCwWh7qOnlMQ/b5aHO6c4TgO8XgciUSiq4oKmqaxsrICvV5/bsUXIBEwQX3UGvY6CCiKwsLCAnZ3d5FKpYa2jpF2Q5MkqSPxtVqtMJvNEEURLMuO1VA+tSAR8Pkjl8uhVqvBbrePZVQ6aBiGwezsLBwOB3Z3d4fSvzDSApxOp+F0OjE5OamMQJcT5o2WcvPz8yPnQTpsSAR8vqjVatjf34cgCDAYDESAO6RaraJYLMLhcICiKHAch2q1eurUaqeMtABXKhVUKhU4HA4iJF1CIuDzRTweR7FYxMzMDCwWy7CXMzbo9XrYbDZsbW0NxSN4LJKkozRCZFwgdcDnA57nsbOzowydTKfTI+tENirIJkI7Ozu4c+cOJEnCxYsXh3LXMNIRsAzpouseEgGffTiOw82bN8FxnPIYz/PnevO5HbLoZrNZZLPZpotUoVCAzWaDzWY70sGrNmMhwHKOptPJpoIggOO4sd6lPS0kB9yaSqWCZDKp1K+O895BMplsEl8AI2+EMwwkScLW1taxkzBkW023241yuXyk008txkKA0+k0crkcvF6v0vIIHFztC4UCtFot9Ho9JElCPB5HPB5XnJl0Ot1YtUf2i/MeAVcqFezu7sJut8NisSCfzyOVSjWdWJVKBYuLi2O5YcVx3JEKIZvNBo/HM6QVjSaSJGFnZ6fjMUTyoNFBMRYCDBxEtdFoFPF4HDabDRqNBqlUqm2+SxAEXL9+HQzDwGKxwOVyDd14Y5Cc5wiY53lsbGygVqu1rFfXaDSwWq1jvVlVLpeb6lc9Hg+CweC5DDaOIxqNdlXnq9FoBppDHxsBlhEEAel0uuOf53kemUwGOp3uXAnweY6Ao9GoMpXBYDCgUqk0nVSLi4swm81DXOHpaUzHTUxMwO/3E/E9BMdx2N/f7/jnnU5nS18bNelKgI1GI1ZXV7G2tjZ2lQnjeJt5Gs5zBMyyLAKBANxuNxiGUW4r5TE64y6+wMHvSNM0HA6HYm5FaCYej3e1gS/vHQ2SriNgo9GIu+66C8lksus24WFynADLnhZyLnlQiKKIer2uSp56mBFwtVodau59YmKi6d8URcFgMMBgMAxlPWqg1Wrx4he/GJIkEfFtgXzB7RSdTtdklevxeJDJZJSqEoPBAEEQwPM8BEFQ9hVOS08pCI1GA5/PB6/Xi3w+j3g8PhQnoW4QRREvvPACtFottFqt4gPKsixisZiyfrPZDI/Ho+pusrwxkMlkIIoiGIaB0+ns6yytYUXA1WoVa2tr0Ol0WF5ePvZneZ5v6yErSRLC4bDSZt7Y/UjTNNnt/xFEfFuzt7fXUTebwWBAMBiEKIpYX1+HVqvF7OwsLBYLPB4PstksPB7PkQqsRkfH03CqHDBFUUr9nHxlEAQBoiiiVqshFAqBZVmwLItyudyUh9Pr9eB5fmCpDKvVimQyeeKFolgsolgsolKptM2rSZKEVCqFarUKURThdru78p/gOK6pFpHnecTjcVitVthsNnAch3K5DLPZ3HOZVGMEzHEccrkcKIqC2WyGIAiq+WVQFIVLly5hbW3tSHRWKBRQq9VgNpuRy+UQiUTgcDgwMzNz5H3O5XJIpVIt6zI1Gg3sdjupdyW0pFQqdVT1YDQasbS0pIhrMBiEy+VSzrnj7pp8Pl/bTd5u6NsmHMMwTVcJs9kMl8ul/Fs+oQqFAiYmJuDxeEBRFGq1miJ6xWKxbUrDaDQqYq/VahEKhTouLdFoNNBoNPD7/R2/Yfv7+0qtaKM4CIKAra2tpnHciUQCNpsNMzMzTT7Eoii2FAmtVouVlRWsr683tT/u7u6C4zjs7u4qt0P33HMPQqEQOI4DwzCYn5/vaP1Xr17F5OQkBEHA9vb2ke9PTEwoaQKDwdAXQZY9Vff39xW7Uvm9kyRJ+YyTySRqtZqSpz0svqIoIhwOt9yNNhgMsFgsbd/bXtYsXwyNRiMMBgOJKseYkzzKNRoNGIaBXq/H3NxcU4Dj9Xo7fh2dTofFxUVkMhmEw+GeA8mBVUHI4iknxeWDXK/XQ6/XN0VrxWIRpVIJ9XpdiQoPG6zPz8+jXq9DFEXs7Owcm+/RarWK8fLS0pJSaC2/RjsymYwiVMBBpHr79u2WdYJyhCnDcRxu3boFlmXh8XhgMBiwu7sLp9MJt9sNg8GACxcuYGNjA9VqFYIgoFqtYmdnp+l5s9msUvUhTxE5SSBSqRQeeughZLPZtu/L4d1hu90Ov99/5Irf+Hr1el0xe2lEEARlBJUkSbBYLJiammoSyFKphGQyiXq9ruwjtIvuK5UKaJqGxWJRRNFgMJzKYlSSJOWCbbfbUavVkEgkkEqlmnJ/sp0pcdQbX2ZnZwE0d9AyDKN4jvcLiqLgdDphtVp7trUceBnaSW8Ay7JwOBxwOBwnPo8sjCsrK0ilUuA4DpFI5MjP1mo1pd3QarUqgwNFUUQoFDryxjEMoxS1N07qoCiqbZG2wWAAwzCIxWKoVCqKuNfr9SYRLJVKsNvtYBgGLMtiZWUFwEFd587OzhHj+UahlCQJPM+DYZi276Moitje3sanP/1p/PIv/3LHeWW5RVN2n9Pr9SgUCtjY2IDRaARFUcjn83C5XEcmIMRisaa5gHNzc03fLxQKWF9fVyoQvF7vsakVk8mES5cudbRu4OB9qdfryoW7WCxCkiTodDrl80un00qUotFo2s4mnJ2dJeI7xlAUNfCKJ4ZhMDMzA57nm+6MO/q/Kq1poFAUpUTQXq8XlUoF4XAYHMfB4XAo6Q+j0dgUSdM0jZmZGWi1WkSjUdA0jbm5OdhstpYCp9FowLJsy1KViYkJlMvlI3PwDiOKIp577jn4/X5MTk4qr2MymTA/P4/r1683/fxhwU8mk8hms7hw4ULLNcoCfuXKlZ424NLpNNLpNNxuN/L5PARBaNrMSKVSyOVyykjyxoOOpmnY7fYj6QGLxYIXvehF4Hm+L6OiJElCuVxWUhqlUqnlZ9LuYtlOfOfm5k688BMIraAoCtPT07hx40ZXg4fPhAA3otFoYDabsbq6qjzmcDhw584dZDIZXLx4sekWWh4omMvlEAwGW9aIyuViDMNAp9MdOdldLhecTmdX/eOJRAIGgwHVarXpS67MkKNmiqJgsVhgNpsRi8UQiUTgdDrbRsCyAF+7dg0ej6fnbq/jnNQ0Gg0ymYzyPsjpC4vF0jZF0M/RNYVCAWtra315LoZhYLVa4XQ6z1WjDqH/aLVaTE1NHUkjHseZE+BWmM1m3HvvvW2LsuXqDZPJ1PL75XIZt2/fbvk9hmGU23x5M6sTIeY4DhsbG02P2e12zM7OKuIi7/YzDAOO43Dx4kVIknSsKZHdbkc8HsfLXvYyrKyswOfzKUbdculdpVJBuVxueytuNBphNBrB83zTRqfRaMTk5GTTHcKg61AlSWpKd/QCwzDwer2wWq1KeoVA6AculwvZbLbjVMS5EGCZdicaTdO4dOlS2++bzWasrKwgmUzC6XQq0WqtVoPFYkGpVILVakUkEulIfOX8pyz6U1NTkCQJZrMZFEVhbm4OlUoFVqu1KaLsROwYhsHS0hI+8YlP4MEHH4TT6TxSMytXJJhMJkQiEcRiMej1eqVtd2FhQYlWZX9ZOS9++PUHLV5y2uE0zM/Pj7UPBGF0oSgK8/PzLfeWWnGuBLgdnYiI2WxW0hONm3iNAtmqbEquXAAOblF8Ph/cbjdomm7biNC4edTtOoGDjczXvOY1bTvh5LQGAExNTcHtdrftXBuVhgdJkpDP53sqgHe5XDAYDGBZFjqdru2dDoHQD+S9Jbny6TiIAJ+Cw/nOYDCodM/IG1ezs7OgaRocxx0RuU79jXuhm064UfdNljdVu53TpdfrMTMzcya8HwjjBUVR8Pl80Ov1x9pbEgHuM3q9HhMTE0f8CAZt/D3Obmgcxyldkul0uqvRSgaDAWazGRaLBTabjXTLEYaKXPraDiLAZxBBEPAP//APY+WGJjdKyMMlO0Wr1cLhcMBiscBkMql6V0Eg9MJxqUNytI4pch2s3AIut1gCwObmJn7yJ3+yqRV8lEmn00obdjd4vV4EAgES5RLGFiLAY4S8ERWLxU7Mh37lK19BMBjE/fffD5ZlR7LUSpIkxGKxY3v3W6HT6cj4dcKZgAjwGJFIJBAOhzv62StXrkAQBDz//PO4cOHCyO38y3aT3U6htdlsR0xUCIRxhdy7jREej6fjHf1r164pTRSyrWO3EwLUpBfxBQ5aton4Es4KJAIeI+Qi72g0inw+j1qtBoZhlO62RnFt9IJoFLpqtToSwxt7maRit9vh8/lUWA2BMByIAI8ZLMtienoaAJTBkyzLQpIkxONxpfC7nRdEIpEAy7KYnJwc+Nob6TYSd7lcLY3bCYRxhgjwGHPYKtPn88FgMGBzc/NYN7RIJAKNRtOVAXU/SSQSXTVV+Hw+BAIBIr6EMwfJAZ8xrFYrVldX8cwzzxw7MSQcDg98BLeMHLl3QiAQwNTUFBFfwpmERMBnEJ1Oh9/8zd88scV40MbVMpOTk9BoNIhGoy1TERRFgWEYTE5OwuPxDGGFBMJgIAJ8Rnn66afxpje9SWnrbUSejzeM0rRyuYy1tbUja5JndGm12raTkgmEswYR4DPKY489pohsPp9HPp9HqVSCy+U6cSSQmsRisSPi63A4EAwG+zItg0AYJ4gAn1Ea3dBcLtfItCVbrVaYzWbF21ieck0gnEeIAJ9RRs0NrVAooF6vj8yFgEAYBUgVxBnl6tWrXdk4qkkqlcLGxsaxtnwEwnmECPAZZRQiYHl+2/b2NgRBQDweH+p6CIRRg6QgzijdTMToNzzPI5/PI51OI5fLKZMpRs0QiEAYNkSAzyjDioAlScKNGzfA8zysViu8Xi/sdjsZC0QgtIAI8BllWBEwRVGYmpqCxWIhZWUEwglQ3ZiiUBSVALCj3nIIBALhTDIjSdKRts6uBJhAIBAI/YNUQRAIBMKQIAJMIBAIQ4IIMIFAIAwJIsAEAoEwJIgAEwgEwpAgAkwgEAhDgggwgUAgDAkiwAQCgTAkiAATCATCkPj/AfleunDuKLryAAAAAElFTkSuQmCC\n",
"text/plain": [
""
]
},
"metadata": {},
"output_type": "display_data"
},
{
"data": {
"image/png": "iVBORw0KGgoAAAANSUhEUgAAAagAAAEuCAYAAADbW4YFAAAAOXRFWHRTb2Z0d2FyZQBNYXRwbG90bGliIHZlcnNpb24zLjMuNCwgaHR0cHM6Ly9tYXRwbG90bGliLm9yZy8QVMy6AAAACXBIWXMAAAsTAAALEwEAmpwYAAAsSklEQVR4nO3deZwdVZn/8c+XBBIIIRHCKkIzBMMyMCwRRBHCqChKkEVRHEFQZGRGXAadcVAhojDjjAvquOGIARxBBEFBUdnCIpuCCAg/ZLHZRQIkkEAISZ7fH1WXrq6uu9Vd+nbf7/v1qte9VXXqnOdW3+6nq+rUKUUEZmZmvWa10Q7AzMysiBOUmZn1JCcoMzPrSU5QZmbWk5ygzMysJzlBmZlZT3KCMjOznuQEZWZmPckJyszMepITlJmZ9aSJrWwsaRKwI7AdsDnwMmBN4HlgEfAAcBfw+4h4vpW2zMysv6jZsfgkbQwcCrwVeC2wegObrQSuB34OnB0RDzUZp5mZ9ZmGE5SkNwMfBt7I0KlBNdFWZF4vB06NiEua2N7MzPpI3QQlaX/gJGD7yqLM6mYOv4q2ux04ISJ+1kQ9ZmbWB6omKEk7AV8DXlNZlL7WSkqNJq98ud8AH4mI39eM1szM+katBLWy8jZ9zRbMn9p7HngqnZ4BpgHrptPkXNlq9ayMiEauZ5mZWR+o1YtPJMkkMvMALwJXATcCNwE3RcTjVSuRNgJ2TadXA3tm2s3W7S7vZmb2klpHUKtIEohIeuFdBZwDnB8RT5duUFoXOBh4F7AXQ4kpImJC2XrNzGx8qZegngdOB/47Ih5se+PS5sC/AkcAk52gzMysolaC+hzw1YhY2PEgpA2AYyPiM51uy8zMxoamb9Q1MzPrBndMMDOznuQEZWZmPckJyszMepITlJmZ9aSmH7eRGWGirGXAE8DdwK+A+RHxVIt1mpnZOFPmcRur2tR2peFngOMj4lttqtfMzMaBsgmqHX3T8wPGnhwRJ7Sh3jFlxowZMTAw0PZ6ly5dypQpU9pebyeNtZjHWrww9mIea/HC2Iu5F+K9+eabF0bE+iNWRERTE7CKZOijlen7Vbll+anRMiuBNzUbz1ifdtlll+iEK6+8siP1dtJYi3msxRsx9mIea/FGjL2YeyFe4HdR8PexbCcJMXyU88gtb2T9sDyZLvtqyXjMzGycabqTBHBG+jpAMtgrJMnlOeBm4JF02SbAbGAthpLUr4EngZeTjG6+JsNPF24lae+IuLJEXH1j3rx5dcvMmjWroXKdjMHMrBVNJ6iIOFLS1sBllUXAycAXImJptqykKcAngMoYe1sBx0TEoKSXkRwxvYfhSeotwLhPUJLmAnNnzpxZavtFyxaxaNmiqusHVgwwuGiwVN21TJ88nemTp7e9XjOzvDLdzNcAfkxyhBTAKVGlc0OasOZJWg34NLAFcJ6k3SLiaUnvTZe9lqEk9armP8bYExEXARfNnj37A2W2X7RsUc0EtHzl8o4kqIHpA05QZtYVZU7xHQVsl5n/bgPbnEaSoAB2At4HfDciQtLXSRIUJKcK/6ZETH1rzhFzCpdPXTK16rqyFsxf0Nb6zMxqKdNJ4pDcfCOP43gyN//uzPsbcuumNR2RmZmNO2US1NYMv2a0cwPb7JB5r7SOir/myq5VIiYzMxtnyiSo7BGOgK9ImlqtsKRJwH/lFk/PvM+fZny+RExmZjbOlLkG9TjwCobuXdoFuEPSqcBVwKNpuQ1Jri19mKT3XuTqqNg4V3/+iMrMzPpQmQR1NcO7hoskYX2xSvnsDbtKX6/JrN8l8z6Ae0vEZGZm40yZU3zfZig5RWbKjyJRmbIjSVS2+WZmfv9c/b8tEZOZmY0zTSeoiLiOJMEUDVdUNOXLfDMirgeQtD7wtnRdpb7LMDOzvlfmFB8k15UmA++nsZHNK8nntIj4cGb5dsCZmfkVJKcQzcysz5VKUOnosx+Q9Evg88CsOpvcBXw6Ii7I1bMAWFAmBjMzG9/KHkEBEBHnA+dL2oNk4NhtgHXT1U8BfwQWVE7pmZmZNaqlBFUREdcC17ajLjMzMyjXi8/MzKzj2nIEBSBpZ2B7YEa6aCFwe0Tc0q42zMysf7SUoCStCXw0nWZUKbMQOBX4akQ810p7ZmbWP0qf4pO0OclNtZ8H1qf6jbrrp2V+K2mgxXjNzKxPlEpQkqaTdA/fluGjRVSbRNLD78r0SbpmZmY1lT2C+gawOcWjRRSplNmM4cMcmZmZFWo6QUmaCbyTkYmp2im+isqR1DskbVUqWjMz6xtlOkn8A0liy45mvgr4BcMft7EJyc27+zI8UYnkibqfLdG2mZn1iTIJao/MewFPAPtFRNEo5F+UNBv4OcN7+b2uRLtmZtZHylyDeiXDn+10XJXkBEBE/A74eKa80jrMzMyqKpOg1svN/6KBbX6em1+3sJSZmVmqTIKakJt/oYFtlrehXTMz6yNlEsVTufndGtgmX+bpEu2amVkfKZOgHmT49aT/ljS1WmFJawP/lVkUaR1mZmZVlUlQv8nN7wjcIeljknaWtFE67SzpY8AdaZlKQgO4rmzAZmbWH8p0M78Q+JfMvIBXAF+sUr6SlLI39l5Yol0bZYO3DrJo8iIGJw8yb968ttc/a9asmvV2ok0z611NJ6iIuFbSTcCrGJ50VG2TzPoAfhcR1zTb7ngjaS4wd+bMmaMdSlOWazmLWMTgosG21z2wYqCw3umTpzN98vS2t2dmva3s4zbeD9wETM4sa2RMvmXptn0vIi4CLpo9e/YHRjuWZizXcp7juY4kqOUrlxfWOzB9wAnKrA+VSlAR8UdJ7wTOBqZQPzkJeA54d0TcUaZN6y1zjpjT9jqnLpk6ot4F8xe0vR0zGxtK348UERcDrwWupPpAsZXpSuC1EfGzVgM2M7P+0NITdSPiNuD1krYH3sTwR74/CdwG/Coibm8pSjMz6zstJaiKNAE5CZmZWdt4yCEzM+tJTlBmZtaTqp7ik7RZJxuOCA93ZGZmVdW6BjVIY/c2lRF12jYzsz5XL0lUGx3CzMyso+olqE4cQTnpmZlZXe4kYWZmPcmn+MzMrCfVSlCf7VoUZmZmOVUTVEQ4QZmZ2ajxNSgzM+tJTlBmZtaTnKDMzKwnVU1QkqZ1MxBJU7vZnpmZ9bZaR1APSPpPSRt1MgBJ0yV9hmRoJTMzM6B2gloH+ATwZ0nfkfSadjYsaSdJ3wAeAuYB09tZv5mZjW2NDNg6CTgKOErSQ8C5wAXAzRGxvNGGJE0EdgLeChwEbFdZlb52amBaMzMbgxpJUMFQEtkMOC6dXpR0O3ATcD/wVDo9C0wF1k2nvwFeRfI4+DXSerIjVAQescLMzHJqJaifAm8jSSDZo5tKMlkD2AXYuYF2ihJQ5NZd2EA9ZmbWJ6peg4qIA4E3AbeRJJHsqbhs0lIDU367yKy7FdgnIg5u02cyM7NxoOZ9UBFxaUTsBBwC/I7hCQdGJp1aU0WljpuBd0TEzhFxWVs+jZmZjRsN3agbEedFxK7AHsB8kutM+SOkarLllqTbvy4iXhUR55cL28zMxrumHrseEdcB10n6R+B1wOuBXYFtgI0ZeXT1OPBHkqOvy4Grm+n5Z2Zm/aupBFURES8CV6QTAJJWJ7mXaRLwArDYycjMzMoqlaCKpEnriXbVZ2Zm/c2DxZqZWU9ygjIzs57kBGVmZj3JCcrMzHqSE5SZmfUkJygzM+tJTlAlSZok6XhJd0paJulJSRdKamTwXDMzq6Nt90H1k/TZVj8nGUmjYhLJ6O9vlvTWiLh8VIIzMxsnfARVzj8xlJxuBw4GPp/OTwLmS5o0GoGZmY0XTlDlfDDz/n0R8ZOI+Azwq3TZpsB+3Q/LzGz8cIJqkqR1SQbHBXgRuCWz+rrM+9d1LSgzs3FoTCYoSWtKerOkEyX9XNITkiI3DTRQz1RJ/y7pBkkL084OD0k6X9IBVTbL1rswIlZl5v+aeb9F0x/MzMxeMlY7SewGXNJKBZJeBfwM2Ci3atN0OkjSxcAhEfF8Zv2UzPsXc9sur1LOzMya1LEEJWkz4O+BDYGngQUR8adOtdcMSVsClwLT6hTdDzgXmJtZtjTzfo1c+TWqlDMzsyaVSlCS9mP46cHfRsRjmfWnAB8HJuS2Ox34YESsLNNuRgCPADcCNwEPAz9oYvv/YXhyeoCkZ979wIEkPfIqn28/SYdExLnp/GBmu/UkTch8nuzR2J+biMfMzHKaTlCStiI5NRbpoiBzXUbS+4FPVtn8fSSPff9Ys+3mXB0Rm2baHKhRdhhJrwTenFt8REQsSN//h6StgcMz6z9CciRFRDwl6S6SjhKrA7uQJEmA3TPbXNNoTGZmNlKZThJ7pq9Kp5si4uHM+kpyioJJwD9LaqkDQURE/VJVHZibX5hJThXn5eZfI2nDzPy3M+//V9JBkj4P7JMuexi4uIUYzcz6XpkEVRnKp5J0XhoxQdKOwJYMHV0VmQC8s0S77bJLbv7OgjJ/rLPdNxn63NsD5wOfSudfIDkie6GVIM3M+l2Za1Dbpa8iSUQ3ZNbtObI4S4CpDE9aewL/WaLtdhjIzf+1oEzRss0rbyJihaS3AscBh5F0KV8KXAt8NiJuKdjerKp58+Z1pZ1Zs2ZVbatbMVhnNftzrPWd6Eb7tajZs2WS7if5Y11JUK+MiPvSdd8DjkyLBrAX8BvgTOAfGDrNd39EzGzHB0jbHWBkp4QtImKwoOzdwCszi86KiMNzZSYAK3Kb/ntEtCWpSjoaOBpgww033OWcc85pavvHHnuMF1a8wPKVy5k6Y2phmUkrJ/HChPYexC18cCFaTcRqwYxNZrS1biiO+dmFz7LGhDWYNHESG2+8cdvbbMWSJUtYe+2121LXY489xopVK1i5qtX+Q7VNnTKVZ5c+O2zZhNUmMHG1iT23f6G9+7hbRjvmZr9LRd+JMlr5Hu299943R8Ts/PIyR1Dr5+azRxtbZ97fFxHXAkj6MkmCqlbHaFKDy9omIk4DTgOYPXt2zJkzp6nt582bx+CiQQYXDTLniOJtZy2Zxd1r391ipMPNP20+E9eayIo1VnDEvCPaWjcUx7zgvAUMTB9gYPoAhx56aNvbbMWCBQto9mdXTfZn2knvnvNufrjgh8OW9er+hfbu424Z7Zib/S4VfSfK6MT3qEyCmpybz96cmr3+dEdm+X25bdYq0W67LM7Nr1lQJv8Zi7Yz64hq/3S0w9QlU4fVv2D+go61ZaOvke9S/jtRRqe+R2U6SeTPG80AkDQd2CCzfLDGNvkRGLppMDe/QUGZDQuWPdD+UMzMrJoyCSp/JFG5p+hN6Wvl9Ng9mTL5CyXPlGi3XW7OzW8rKX9KbztGym9nZmYdVCZB3cdQBwkBp0q6APgWw3vq3ZZ5/4pcHQ+VaLddLszNrwfsnVv29tz8dRHxeMciMjOzEcpcg7oB2CMzPwXYn6GkBfA8Q6MrAGybeR/AvSXafUn6RNtNM4s2LSi2ae7A6OGIWBERd0v6JcNHkzhdUmWoo4OA9+Tq+lor8ZqZWfPKJKgfkYyzB0MJKXtEFcAFEZG9zrRnrtzvS7SbtSn1x7rLDzW0BUPXnz5EcsquMh7f5iSPcC9ycUT8qESMZmbWgqZP8UXEzcA5DO+KnT219wJDjz+v2JehkScArm+23XZK79vaB/hLnaI/Bw7pRAyS5ko6bfFidw40MytS9oGF7yO5+RaGxuQTyQjjB0TESzezSHo9yRFPpcxSRjlBAUTETcAskiGKbiJ5JMhy4FGS61QHRsR+uWdBtbP9iyLi6GnT6j3xw8ysP5V63EZELAOOkHQ8MJvkvqaHgBsjIj8Cw40M7yTxYkGZZtsfpA0300bEM8Ap6WRmZj2kpQcWRsSjJI/eqFVmCcl4fGZmZg0r8zyoYQPCRsTV7QvHzMwsUeYIagGZhxVKWiMiVtXaQNJq6XYVERF7lWjbzMz6RCun+Jq5BiSSe6eyXdHNzMyqKtuLz8zMrKO6laCKRgzva74Pysystm4lqB261M6Y4fugzMxqq3kNStJeJE/FreUESbU6Scxg5OCry4sKmpmZVdTrJDEHOJGRnRqUef1MA+3kO0Y82UhwZmbWvxrtxVerx14jvfnyg8r+ocF2zcysTzWaoLJHP/mEVKbLuEcHNzOzmrrZzbyS2H4NnNXFds3MbAzq1im+F0lO650JfCsifKOumZnVVC9BnQrMz8yL5Kmz2REhtgJWVtk+gOeApyOiWhkzM7MRaiaoiFgMDLuTNPcYdYDBemPxmZmZNavMWHwPMrxjhE/XlSBpLjB35syZox2KmVlPKvPI94GI2CIzOUGV4JEkzMxq82CxZmbWk1p6om6FpE2ADYG1afAxHH7QoZmZ1VI6QUnaHPhXknH2ZjS5ebTStpmZjX+lkoSktwJnA1No7sGFZmZmDWk6QUnaAvgxMDld1GwnCSc0MzOrq8wR1MdJkpN775mZWceUSVBvZOTo5D4qMjOztiqToF6emxdwKfAb4AngBaoPfWRmZtaQMgnqRZJTfJWjp1Mj4ri2RmVmZn2vzI26g7n5/2hDHH1H0lxJpy1evLh+YTOzPlQmQV3C8GtOK9oUS1/xUEdmZrWVSVDfJHmERqWjxH7tC8fMzCxRZrDYh4BPMnQU9RVJu7U1KjMz63tlbtTdE7gNuAx4A7AecK2ki4FfkVyjeq5ePR6Lz8zMainTi28BI58HNQHYP50a4bH4zMysprJJIn9jrm/WNTOztiqboLIjSVTuh2p06CMnMjMzq6vV02wej8/MzDqiXaf4zMzM2qpMgjqy7VGYmZnlNJ2gIuKMTgRiZmaWVWYkCTMzs45zgholHizWzKy2tt0sK2kzYDdgQ2A6sFpEnNSu+sebiLgIuGj27NkfGO1YzMx6UUsJStJqwOHAJ4CtC9Z/HngnkP0jfHpE/KCVds3MbPwrnaAkbQD8CNiT4m7nlXukbgHmZOanAU5QZmZWU6lrUJKmAlcwPDkFBSNKRMTdwO2VTYEdJW1RKlozM+sbZTtJfBvYNn2fTUrVbuC9LLfuDSXbNTOzPtF0gpK0A/Auhh8pVcbkq+aG9LWyzWubbdfMzPpLmSOodzOUjCqJ6ZJ0eTV3Zd6Lgg4VZmZmWWUS1N+nr5VRzM+LiLdGxDk1tnksN795iXbNzKyPlElQmzH89N4pDWyzJDe/Tol2zcysj5RJUC/Lzd/TwDbTcvMTSrRrZmZ9pEyCyh8NbdDANpvm5j2+j5mZ1VQmQS3Mze/bwDZvy80/XqJdMzPrI2US1C0MdZAQcGLa9byQpAHgmEz5AH5bol0zM+sjZRLUlZn3AawP3CDp3IKyXwJuBmbkll9Rol0zM+sjZRLUDxl+DSmAycDB6Xz2HqkPk3SqyPb6exL4cYl2zcysjzSdoCJiCXAyw0eOCIpHkqic0su+/2xELG+2XTMz6y+lxuKLiC8CFzEySY0ompu/MCK+UabN8cYPLDQzq62VJ+oeDPwvw8fhC0aOal5Z/7/AIS20N65ExEURcfS0aflbxMzMDFpIUBGxIiKOBnYHziO5LqXc9Ey6bveIODoiVrYespmZ9YOWH/keETcCh6RP192MpFcfwBPAgxGxqtU2zMys/7ScoCrSRDSYTmZmZi0p8zyon0raX5LH0zMzs44pcw1qLnAB8LCk/5K0TZtjMjMza6kX34bAccAdkq6XdJSktdsUl5mZ9blWElTl5lwBuwLfAf4iab6kvdoRnJmZ9a9WEhQM3e9USVRrAYcBV0i6R9Lxkl7eYhtmZtaHyiSoRxh+cy4Mvzm3sm5L4HPAoKRLJL1d0uotxmtmZn2izFh8rwD2Ak4DnqJ+spoA7AP8CHhU0qmS/q7FuM3MbJwrOxbfNRHxQWBjYD/g/4ClVE9WleXrAceSPILDzMysqpauQaXDHf0iIg4jefT7u4CfAi8yfMijolOAZmZmVbXaSeIlEbEsIs6NiANJuqAfBVwOePw9MzNrWtsSVFZELAbuB/5McurPzMysKW0biw9A0s7Au4F3AptkV6WvRc+MMjMzG6HlBCVpK5KkdCiwVWVxrpgTk5mZNaVUgpK0MUlCOhTYubI4U6QoIQlYBfwKOL1Mu2Zm1j+aTlCSrgBeR3L9qpGkBHAvMB84IyIeabZNMzPrP2WOoObk5vOJqZKUlpI8Tff0iLimRDvjmqS5wNyZM2eOdihmZj2pbC++7H1NFZX7m64j6WK+cUQc6eRULCIuioijp02bNtqhmJn1pFY7SVSOlv4CnElytPSnFus0MzMrnaBEMlrExSQdHn4ZEb4h18zM2qZMgroD+D5wVkQsbHM8ZmZmQIkEFRE7dCIQMzOzrI4MdWRmZtaqtg51VIukYUdeEXFbt9o2M7Oxp2aCknR/ZjaAmRERuTJ7Zucj4uqCeiYAtzLULT3qtW1mZv2tXpIYYOgZTtlX4KXEs4DmEo+fBWVmZnW18yjGicfMzNrGnSTMzKwnOUGZmVlPcoIyM7Oe5ARlZmY9yQnKzMx6khOUmZn1JCcoMzPrSc3eB/U9SfmHFA4j6fSC7XyPlJmZNaWZBCXg8BrrKq/vbSkiMzMzmj+CauRIyEdLZmbWsmYTVBQsyyekojJF5czMzKpqNEFVSzr11pUpZ2Zm1lCC8pGPmZl1Xb0EdWRXojAzM8upmaAi4oxuBWJmZpblG3XNzKwnOUGZmVlPcoIyM7OeVOqR75nhjCIi3t/GeMzMzABQRPO3J0laRXpfU0RMaHdQ/UDSXGAu8E7gng40MQNY2IF6O2msxTzW4oWxF/NYixfGXsy9EO/mEbF+fmErCQqSI6gRCUrSFZn1r2+6AWuZpN9FxOzRjqMZYy3msRYvjL2Yx1q8MPZi7uV4a57ik3QasABYEBGPNlHvnPTVo0eYmVkp9a5BHQW8H0DSfcCVwFWdDsrMzKzRThICZgJbkiStSJchaV/gtxEx2ucwbbjTRjuAEsZazGMtXhh7MY+1eGHsxdyz8da8BiXpVmB7ho/HF5n57MaDwE3p9KXKeneiMDOzMup2kpD0MmBPkutKc4AdsqtzxfNP2w3gg8BVEfGnFmM1M7M+0nQvPknrknRJzB5JZVU7wnocuJqk08VVEXFXs8GamVn/aLmbObAt8OrM9LcMjVBROYrKJ6yIiFI3CZuZWX+oOdSRpPXqVRARd0fEGRFxTETsBExneEJ6MVtlZrIGSBqQdIyksyT9XtKTkl6UtFTS/ZLOlbR/A/VsKekrkv4o6Zl0+3sknSZppw5/ht0lrZQUuWmg1+KVNFXSv0i6XNKjkl6QtFDSnZLOlnSUpLWrbLujpO+kcS5N475T0qmStuxArKtJOkTSjyXdK2mJpBWSFku6Ld1Xu9epoy37WdKakt4s6URJP5f0RDM/73bGI+ltks6X9JCkZenP7wZJx0tap9V4ldhF0iclXSjprjTWyr6/XdK3JO3cYLx7pb/ff5b0vKSn09/1kyVt2O59nGv7XwvqGGxXzC2LiKoTsAK4DfgacBCwXrp8VTqtrLLdS+uBNYE3AJ8DrgGWVdvO04j9uB5Jkm9k+hWwdpV6jgKer7HtSuDEDn2GNYG7q7Q70Evxkozs8dcG9vWrC7Y9MY2r2jbLgA+0MdZ1gd80+N34BunZkk7tZ5Lr0/XiKPx5tyue9Lt2UZ0YHgN2bSVe4OAG9/sq4D9qxLsaSQ+6WnUsAvZr1z7Otb9t+r3M1zHYrphb/p7X+QCVJFOZKgmr4QRV5Uv0+nb9oo7niWQIkkZ+ESrTBQV1vD39WTSy/XEd+AxfaeaXabTiBd6Rfr8baffVuW2Pa3C7VcDb2xTvWU1+N47s5H6mxT+e7YiH+skp+wf00LLxprE2s+8/UqWerze4/QvA7q3u41zbE4DfVqljsMZ2TcXc8ve8zodYxfCjoWzCqry/AjgF2B/YILedj5Ra+eEMJajlwDnAu0iu8e0KfD79EuS/GNtntp9K0jklu/4yYDdgR+CHuXXPkYyJ1a7492DoqKLoP7WBXPlRiRfYHFicq/tB4J/Tz7AN8HrgQyRHqrMz2w4w8r/+s9N4dwMuza17HJjaYryTCn72twL7AFsD/wA8lVt/RSf3M7AX8DBwPvBvaQyN/sFvOR6SMS2zZVYBx6c/u7cAf86tv6GFeCsJ6ingq8Cb0/0+Bzi3oJ6/Aqvl6ng1IxPyqcB2aT235NbdkS4vFXPBZ/hUZpv87+ZglW3KxLxaI/FUjbPOh3g/cCbwAMOTVT5xZaf7cYJqy0RyGucsYNMq6z9c8AU9JrP+6Ny6xcC0zPqJwL25Mie3KfYpubo/Ue+XabTiBb6Zq/MuYEqD256S2/ZeYGJm/TRGJr+WTvUBGxXsyz1yZT6TW///OrmfyZ1CJEncjf7Bbzke4Lrc+vm59XsXxLNVyXj3BU4A1qqy/icFdW2TK5NPugty67dkZDJ4Y9l9nNtue4b+wXkW+GyujsEq27Ucc7NTzU4SEfG9iDg8IjZPG38fUHkMfKSvyrwqs9OShcmF/NMlvbfZC3j9LiKeiojDIuLhKkXOLli2Tub9gbl1l0bE4kz9K4Cf5soc1Hykhb5A8p0B+BHw4wa26Xq8klYHDsst/lBELJU0RdImktasUUU+5gvTOAFI478sV6bVffxXkqO2rGW5+fz6BzPv276fI/0LVVJL8UjaiOQUWNZ5ufkFwJPV6mhGRFwSESdFxHNVitT8vZQ0geSMU9aweCPiPuD3uTIt/26m3/czgDXSRZ8gObqst92oxNzwAwsj4s8RMT8ijswuJjnlsShXPJu0BoD3AqcD90kalDS/bMBWV/YP0S65dX8sKJ9f9spqvdQaJWlv4J/S2b+QnCprxGjEuzOQ3f55YIakG0n+u3wEWJr2UDpK0ks9UNN2Z5WIOf85mxIRq4Dv5hZ/QdIrJU2W9FrgI7n136vRfle+FzW0Gk9Rb7lh5dMEemeddjsp+3s5i+QMQ1bHvzepTwGV3pCXRsS3G9xuVGJu5Ym6AoiIfSNiPZIPcDhJjyHIHEUxPGFtxsj/WK2c/H58DrgEQNJaQP75Kn8tqCO/bDXgFWUDSv9onM7Qz/zoiMj/51q03ajES3L+PGsyyfW+XRn+vd2RJCmcn/43Ccl3OX/LRCMxr1/nqKwR/wb8X2b+70l6Sz4PXAtsmi5fBcyLiB/BqO7nQm2KZ6CB8kXLNq8XX0n538vrI+KxzPxAwTYdjzftpn98OruY5IxYowYKlnU85rY98j0i7omIH0TEsdnFJAnrjna1YwlJrwJOyi3+74hYlL6fVrBZ/rRPtWVF2zbqiwx9mc+IiIsa3G604l03N1/vHr0DgXk12u1GzETEMuAIkusH1SwFDoyIbJlRi7mKdsRTto62fx5Jx5DcrlCxCvh0A+12NF5JawDzgdXTRR+tcemgyKjs41YSVL1zzpUjrGMjYgeS/5IOJummeFsL7fY9SXsAv2b4IfeFjExYIzZtcFkpkt4I/GM6+zAjTzM1XWWDy1oxqWDZC8C7Sa4bbE/SOynrX9L//It0I2aU3Ph7G8n9V9VMAX4q6UxJRZ/zpeoaXNYt7Yin659J0rEMnUGq+EREXFFUPr95g8vKOoGhcVQvjoj5baiz4/u45VN8jUov+F8QER+JZMQJK0HSASRdl6dnFl8EvDO9NlGxmJGKTitNLlhWtG0jvph5f1T2QncDRiNegGcKlv0gIs6OiGcj4g7go7n1a5F0gR6VmCVNBC4m6UJdsYDkhvhtSe7pui+z7jDgyzXa7cZ+rqYd8ZSto22fR9IpJAMaZP8ufioivlxQvKvxStqA5JQwJF3jjy5Rzajs41IJKiJWSyc/SqOLJB1N0nMm+yU4CzgoIpZny6Y9jJ7IVbFBQbX5YUlWAQ+VDDF7OP/L7PApFPcU+nO6fv4oxQtJJ4i8W3Pz+Z5JkHT1fpCRZxIaifmJiCg6PdKoyn03FU8DcyPi8oi4KyLOY+R1kKMlTR3F/VyoTfEMFpRvpI4H6sVXj6SJkr4P/Hsutn+KiFOqbDZYsKyT8a7F0LP/1gUezf1ufj9XfvPM+iNGKWagjdegch4kCezBegWtMZJOAL5Dcgd4xZeA92a7NefcnJvPdwgoWvaniFhSLsqWjUa8+dN3MHwfQ/GDPZek7d6dW95IzPnP2aytc/P3FuyD/Gn0icBWVdof7e9Fq/EU/QyHlU97X25bp92mpKd5LyS5FljxAsnZjG/V2PRukuuDWd343rRiVGLuSIKKiIGI2CIituhE/f1EyYCg32L4xfAgObf98Tr3n1yQm3+jpOmZulcH3pYr85NW4m1R1+ONiEFGduLJ31Pz6oJNb09f8zEfkMYJQBr/G3JlWt3H+X9IZhZ0Af+7gu1Wpq+99r1oKZ6I+AtwfW79O3LzezOyQ0y+3YYpGUj7cuCtmcXPAPumR7BVRcRK4Ge5xcPilTSTpOdo1qj9bo5azK3c5eupsxNJj5vzGXm3+AkkPeWKphmZ7ddh5BAylzM0hMzZuXXP08RgkwXxblojrj0KPsce2Zi7HW8m7vxIBiuAT5IMK7Ufyego2fXXZ7YdYORQR+cwNNTRZbl17Rjq6HUF+/Jykq7mW5N0RsqPvLAEmNyp/UxyhNboz7syTWxXPBQPdfSpdH+8heQUVXb9L1uId1OS0Uby+/dAqn//187FuzsjR134KskRyF4kp5Wz6+4g+XvQdMwFP5v89PFcHQ8XxV0y5s4NdeRpdCeKhzKpN83P1fGOgi9Vtantg8XW+SwDBeW6Hi/JmYSrG2xzGbBrbvuuDhZLciH+xia/F1/s5H4u+V0daGc8NDdYbFGSbyheklN6zW57REG8zQ4W29I+rvGzy3+ewRple2ewWE+jO5X8Qs4vqOcDFA/WWplWktzM2e3PMlClbNfjJengcWWdffs08JYq28+ju4/beDnwhwa/E2cDa3RyP5f8rg60Mx6SzgAX12mz8riN0vHSvgQ1geTm71rbLWbocRst7+Mq+y3/eQZrlG0q5pa/5536g+SpDT+cNiWotK4tSUYevotkCJ/nSE4DfRfYaZQ+y0CN8l2Pl+TI5F0kf+QeJRlFfhFwE0kC2qDO9juRPCvn3jTeZ9P4vwps2YF4J5KMaH0+SbfyJSSnJxeTnF45Hdi7Th1t2c/t+uPZjniAA0iufTxC8p/8UyRHnMcD67QaL21KUJl45wA/IOlYtiz9zt1KMhDxRu3exwXt5z/PYAPbNBRzq1OpR76bmZl1Wqe6mZuZmbXECcrMzHqSE5SZmfUkJygzM+tJTlBmZtaTnKDMzKwnOUGZmVlPcoIyM7Oe5ARlZqNO0kD2GUWZad5ox2ajp+g5N2ZWg6QBih/ACMlQMS+m0zMk4/c9QjIi+s3AZRFRbdsxT9JHGf60Z0iGzpnf9WBszHOCMmsvAWuk0xRgY3IPypN0NfC5iLis++F13EeBzXPLrgLmdz0SG/N8is+s+/YELpV0pqQ1RzsYs17lBGU2eg4DLneSMivmBGXWPg+QPPV0dWAqyeMR3gZ8h+QpsEV2B86UpG4EaDaWOEGZtVFErEinJRHxQET8LCI+CMwErq2y2duBQ2vVK2mSpPdImi/pTkkLJS2X9ISkP0j6mqQ96sUnaU6V3nJHpOs3kjRP0i2SnpL0nKQ/SfofSdtUqXN+pR5GXn8C2KvVHnrp5z9G0gJJj0t6QdIjkn4saa9G67GxxQnKrAsi4lHgTSRPwS1ykqTCTkuSDgcGgbOA9wLbAOuRHKnNAHYAjgWukfQrSZuUiVHSQcCdwIkkD198GbAmsBXwz8Ctkj5Wpu5WSNqRZL99E9gL2ICkE8omJMl9gaTPdzsu6zwnKLMuiYjngGOqrN4SeG1+oaRvAmcAGzXYzD7Ab6sd7dTwNuBckqRUzRrAl7ucpHYBrgRm1Sn3KUnv6EI81kVOUGZdFBHXkzwau8ibsjOSjqd6QqtlE+ACSVOb2OYAYEKDZb8gaYemoypnP0beV1XNZzsYh40CJyiz7ruqyvIdK28kbQacUFBmKckpuK2BdYC/Bb5dUG4W8Ikm43oKeB+wPjAN2J/kBuO81XOxvY+hziEPFJS/OrM+O53UYFyrgM+RXN9aJ21veUG5bSRt12CdNgb4Rl2z7nuwyvIZmfcfAiYVlDkkIn6Rmf8jcEzaCfCDubLHSjo5Il5oIKYADoiIazLLLpJ0e9rGWrnyB0iaERELI2IVSRKhSmfEiIgVDcRQzaci4j8z89+XtDFwckHZndJ4bRzwEZRZ9z1TZfn0zPt9C9bfnEtOWWdWqW/3BmNakEtOAETEIHB2QfkJwGsarLsVTwJfKlj+myrlN+xgLNZlTlBm3TetyvJFAJImkBseKbVLle7aAVxXpc7dGozp6hrrRiSuVFGM7XZFRLxYsPyJKuXX7mQw1l1OUGbdN1BleeWP7nq073ez0SOKR2us+0uV5es1GUsZg1WWVztt6RuexxEnKLPum1Nl+a0daGt6B+rspueqLF/Z1ShsVDhBmXWRpD1Jet4V+XX6+iRJp4V2aPR3vNbNvdXuwXqyyVjMmuJefGZdImlt4FtVVt9HeuE/IlZKuhPId5n+GXBwk82uarDcnjXWva7K8jsLlrUrsZr5CMqsGyRtClxK9Y4FJ+a6Yl9SUOYtwE6Z8f6qTiTPoToi7QLeiDmSRvTKSx/OWDRO4EqKO2YUnZKbUbDMrC4nKLM2kjQxnaZI2kzS/pK+A9wDvLrKZj8Bfphb9j+M7AgwEbhS0pcl7S5pE0mTJa0naRtJB0o6RdKNJDfMfrqZ0IGfSXpvWt86kvYDLmfkPVAAF0bEwoLljxcs21bS4ZLWzewfn72xuvwlMWufzUke9d6M64H3RMSwU2MR8YCkzwH5QVCnAB9Lp3Zbj8aefPsi1UeBuBnYO7dMJOMJDl8ord7iDbw2zvkIymz0/AB4Q0QUPisqIk4mOZLqhtOBZQ2W/beIuK3Kuh/g61DWJk5QZt13LbBPRByWjnBeVUQcC7wLeLjJNu4Bvt5E+WuAuRSfoqtYDhwXEV+pViAi/gDMa6Jds6p8is+svYKkA8Fy4FmSAVgfJRl09Rbg0oi4r6kKI34k6XySwVv3IRkdYhOSe5wibedh4P8BNwKXR8TtTQcecVk62OoHgQOBvyF5HtTDJB08vh4RdzVQz0mSrgGOBnYl6aZedB3LrCblTn2b2TgmaQ7J85XyjoyI+V0NxqwOn+IzM7Oe5ARlZmY9yQnKzMx6khOUmZn1JCcoMzPrSU5QZmbWk9zN3MzMepKPoMzMrCc5QZmZWU9ygjIzs57kBGVmZj3JCcrMzHrS/wfxdGccUn1FCgAAAABJRU5ErkJggg==\n",
"text/plain": [
""
]
},
"metadata": {
"needs_background": "light"
},
"output_type": "display_data"
},
{
"data": {
"image/png": "iVBORw0KGgoAAAANSUhEUgAAAakAAAEuCAYAAAA0me07AAAAOXRFWHRTb2Z0d2FyZQBNYXRwbG90bGliIHZlcnNpb24zLjMuNCwgaHR0cHM6Ly9tYXRwbG90bGliLm9yZy8QVMy6AAAACXBIWXMAAAsTAAALEwEAmpwYAAAsZ0lEQVR4nO3deZgdVZ3/8feHAGGVAGEVSSNhlz2CokDccSAqoCiOC7KNMorjMvwUF9pxmXHHDYVRDG4gi6iAysjSgOyLCkFktdm3AAkSkkCS7++PqptUV9fd6t7bfW/fz+t56ulbVafOOdWd9LfPqXNOKSIwMzPrRiuNdwXMzMyqcZAyM7Ou5SBlZmZdy0HKzMy6loOUmZl1LQcpMzPrWg5SZmbWtRykzMysazlImZlZ13KQMjOzrrVyKxdLmgzsAuwATAPWBVYHFgLzgHuB24A/R8TCVsoyM7P+o2bX7pO0CXAosD/wCmCVBi5bClwNXACcHhH3N1lPMzPrQw0HKUn7AccCr2NFN6GaKCsyXy8GToyI3zdxvZmZ9Zm6QUrSm4D/AnasHMqcbqYZVnTdLcBnI+K3TeRjZmZ9omqQkrQr8G1gr8qh9GutwNRoAMunuxL4cET8uWZtzcysr9QKUksrH9Ov2YT5br6FwJPp9jSwDrBeuq2WS1stn6UR0cjzLTMz6xO1RveJJKBEZh/geeAy4FrgOuC6iHi0aibSxsAe6fYyYJ9Mudm8PRzezMxGqNWSWkYSREQyOu8y4AzgnIh4qnSB0nrAwcA7gH1ZEZwiIiaVzdfMzCaeekFqIXAq8NWIuK/thUvTgOOAw4DVHKTMzCyrVpD6PPCtiJjb8UpIGwIfiojPdLosMzPrHU1P5jUzMxsrHqxgZmZdy0HKzMy6loOUmZl1LQcpMzPrWk2/qiOzEkVZi4DHgduBC4HZEfFki3mamdkEVOZVHcvaVHal4KeB4yPi+23K18zMJoiyQaod49bzi8x+MSI+24Z8e8rUqVNjYGCg6esWLFjAmmuu2f4KdZl+uU/on3v1fU48Ze/1xhtvnBsRG9RK09KbeWls1fNqafILzX5K0pURcWGLdeopAwMD3HDDDU1fNzQ0xMyZM9tfoS7TL/cJ/XOvvs+Jp+y9Srq3XpqyAyfEyNXRI3e8kfNZlTUCv1WyPmZmNgGVaUmdln4dIFkgFpIA8yxwI/BgemxTYAawBisC1f8BTwAvJFkVfXVGtqi2kvSqiLi0RL3MzGyCaTpIRcT7JG0LXFQ5BHwR+HJELMimlbQm8J9AZU2+rYAPRMSwpHVJWk7vYmSg+hfAQarLDA4Ojku522yzDYODg+NWvpmNrzJD0FcFziJpKQXwpWoDHtKgNShpJeDTwBbA2ZL2jIinJL03PfYKVgSqlzZ/G71H0ixg1vTp08e7Kg2bt2ge8xbNG9Myt1y25ZiWZ2bdpUx335HADpn9/23gmlNIghTArsDhwP9GREj6DkmQgqTb8MUl6tRzIuI84LwZM2YcNd51adS8RfMYnjc8pmUuXdbqtDwz62VlgtQhuf1GXuXxRG7/nawIbtfkzq1Tok42hmYeNnNMyhmaPTQm5ZhZ9yozum9bRj5D2q2Ba3bKfFaaR8VjubRrlKiTmZlNQGWCVLalI+CbktaulljSZOArucNTMp/zrbmFJepkZmYTUJnuvkeBF7FibtPuwBxJJwKXAQ+l6TYiedZ0LMmovsjlUbFJLv98y8rMzPpUmSB1OSOHjYskaH2tSvrspF6lX6/InN898zmAu0rUyczMJqAy3X0/YEWAisyWX22ismVXnKhcc1Jm/025/K8vUSczM5uAmg5SEXEVSZApWtqoaMunOSkirgaQtAHw5vRcJb+LMDMzo/wCs8cCqwFH0NiK6JUAdEpEHJs5vgPwk8z+EpLuRDMzs3JBKpL3exwl6Q/AF4Bt6lxyG/DpiDg3l88QMFSmDmZmNvG19KqOiDgHOEfSK0kWm90OWC89/SRwKzBU6d4zMzNrRqvvkwIgIv4E/KkdeZmZmVWUfZ+UmZlZx7WlJQUgaTdgR2BqemgucEtE3NSuMszMrL+0FKQkrQ78R7pNrZJmLnAi8K2IeLaV8szMrL+U7u6TNI1k4u0XgA2oPpl3gzTN9ZIGWqyvmZn1kVJBStIUkqHj2zNyVYlqm0hG/l2avpHXzMysrrItqe8B0yheVaJIJc3mjFwSyczMrKqmg5Sk6cDbGR2cqnX3VVRaVG+TtFWp2k4gkmZJOmX+/PnjXRUzs65VpiX1r7nrKt19FwDHkayQ/q708wUUB7N3lih3QomI8yLi6HXW8YuIzcyqKTO675WZzwIeBw6IiKLVy78maQZJsMqO/tu7RLlmZtZnyrSktmbku6E+ViVAARARNwAfz6RXmoeZmVlNZYLU+rn93zVwzQW5/fUKU5mZmWWUCVKTcvuLG7jmuTaUa2ZmfaZMsHgyt79nA9fk0zxVolwzM+szZYLUfYx8vvRVSWtXSyxpLeArmUOR5mFmZlZTmSB1ZW5/F2COpI9I2k3Sxum2m6SPAHPSNJWgBnBV2QqbmVn/KDME/dfARzP7Al4EfK1K+kpgys6X+nWJcs3MrM803ZJKX3B4XWWXkevzFW3Z8wHcEBFXtFxzMzOb8MqOsjsCWJQ7Vm1x2axF6bVmZmZ1lQpSEXEryfp9zzJyfb5qlKY9NCLmlCnTzMz6T+n5ShFxPvAK4FKqd/VVtkuBV0TEb1utsJmZ9Y+W3swbETcDr5G0I/AGRr4+/gngZuDCiLilpVqamVlfailIVaRByIHIzMzayssTmZlZ13KQMjOzrlW1u0/S5p0sOCK8NJKZmdVU65nUMKPnObVL1CnbzMysbqBoZA6UmZlZR9QLUp1oSTnwmZlZQzxwwszMupa7+8zMrGvVClKfG7NamJmZFagapCLCQcrG1fBfhnn2Zc8yNDTE4ODguNRhvMo1s4SHgY8TSbOAWdOnTx/vqnS1IJjHPIbnDY9puVNWm8KU1aaMaZlmNpqD1DiJiPOA82bMmHHUeNelm41XkBqYMuAgZdYFHKSsJ8w8bOaYlTU0e2jMyjKz2qoOQZe0zlhWRNLaY1memZl1v1rzpO6V9D+SNu5kBSRNkfQZkmWYzMzMlqsVpF4A/CfwD0knS9qrnQVL2lXS94D7gUFgSjvzNzOz3tfIM6nJwJHAkZLuB84EzgVujIjnGi1I0srArsD+wEHADpVT6ddOLWZrZmY9qpEgFawIJJsDH0u35yXdAlwH3AM8mW7/BNYG1ku3FwMvJXm1/KppPtmVLAKvbGFmZgVqBanfAG8mCSLZVk4loKwK7A7s1kA5RUEocud+3UA+ZmbWR6o+k4qIA4E3ADeTBJJst1w2cKmBLX9dZM79BXh9RBzcpnsyM7MJouYq6BHxx4jYFTgEuIGRQQdGB55aW0UljxuBt0XEbhFxUVvuxszMJpSGXtUREWdHxB7AK4HZJM+d8i2larLpnkmv3zsiXhoR55SrtpmZ9YOmVpyIiKuAqyT9G7A38BpgD2A7YBNGt7IeBW4laYVdDFzezIhAMzPrb6WWRYqI54FL0g0ASauQzHWaDCwG5jsgmZlZK9q2dl8auB5vV35mZmZ+fbyZmXUtBykzM+taDlJmZta1HKTMzKxrOUiZmVnXcpAyM7Ou5SBlZmZdy0HKzMy6loOUmZl1LQcpMzPrWg5SZmbWtRykzMysazlImZlZ12rbKuh5kjYHXg1sBDwFDEXEHZ0qz8zMJp5SQUrSAYxshV0fEQ9nzn8J+DgwKXfdqcD7I2JpmXLNzKy/NB2kJG0F/JbkzbukXwcy548APlHl8sNJXiH/kWbLNTOz/lPmmdQ+6Vel23UR8UDmfCVARcEm4N8lbVGuumZm1k/KBKnd0q+VwHNx5YSkXYAtWdHKKjIJeHuJcs3MrM+UCVI7pF+Vfr0mc24fRnsmk7ZWup4iabKk4yX9TdIiSU9I+rWk3epfbWZmjSgTpDZnZEvp75nPO6dfK0FpX2AK8PP0WKXLb+sS5XYNSSsDFwBfBLYDJgPrAW8GrpL0mnGsnpnZhFEmSG2Q238s83nbzOe7I+JPERHAN+rk0WuOASqB6BbgYOAL6f5kYLakyeNRMTOziaRMkFott/9c5nPleVQAczLH785ds0aJcrvJ+zOfD4+IX0XEZ4AL02ObAQeMfbXMzCaWMkFqcW5/KoCkKcCGmePDNa55vkS5XUHSeiRdfJDcx02Z01dlPu89ZpUyM5ugygSp+bn9/dKvb0i/Vp5H3ZlJs3bumqdLlLucpNUl7SfpBEkXSHpcUuS2gQbyWVvSJyVdI2luOgDifknnSHpLlcuy+c6NiGWZ/WzXp4fZm5m1qMyKE3cDm7BiEMSJ6QoU+2aOAdycueZFuTzuL1Fu1p7A71vJQNJLSSYlb5w7tVm6HSTpfOCQiFiYOb9m5nO+RfhclXRmZlZCmZbUNbn9NYE3kYziq1gIXJfZ3z7zOYC7SpTbNpK2BP7I6ACVdwBwZu7YgsznVXPnVq2SzszMSigTpH6Z+ZxdSSL79dyIyLYysqtUAPy5RLlZATwI/IpkhYt3NXn9d4F1Mvv3AvuTPGs6Hsh24R0g6ZDM/nDm8/qSsusTZoPeP5qsk5mZ5TQdpCLiRuAMRk7Qzc6bWsyK4dgVb2RFQAO4utlycy6PiM0i4uCI+DJwZaMXStqaFc/RKg6LiN9FxN8j4r+Bn+XOf7jyISKeBG5Ld1cBds+ke3nm8xWN1snMzIqVfZ/U4cBP0s/KbA8Cb4mI2ysJ04mtm2XSLKDFIJXOvSrrwNz+3IgYyh07O7e/l6SNMvs/yHz+oaSDJH0BeH167AHg/BbqaGZmlHxVR0QsAg6TdDwwg2Te0/3AtRGxJJf8WkYOnHi+IM1Y2j23/7eCNLdWue536eeTSJ7DvQbYETgnk24xScssP+zezMya1NJLDyPiIZIRcrXSPEOyfl+3GMjtP1aQpujYtMqHiFgiaX/gY8C7SYabLwD+BHwuIm4quN6sqsHBQbbZZhsGBwfHrXyzbqRme84kjVgcNiIub2uNSkjnROUHKmwREcMFaW9n5NqBP42I9+TSTALyrb1PRsT/tF5bkHQ0cDTARhtttPsZZ5zRdB7PPPMMa621Vjuq05CHH36YxUsW89zS51h7an7aW2fMvW8uG2+wMY889QhTN506JmUC/HPuP1l10qpMXnkym2yyyZiU+fDDDzN58mSeXtDSFMKmTVppEiuvtPKY3SeM/b/d8dIv9wnl7/VVr3rVjRExo1aaMi2pITIvPJS0am5C6yiSVkqvq4iI2LdE2Z2QX6G92rG2iYhTgFMAZsyYETNnzmw6j6GhIcpcV9bg4CDD84YZnjfMzMPGptzZp8zm4+//OF8/4+scNnjYmJQJMHT2EANTBhiYMsChhx46JmUODg4ysOUAsy+ePSblVYz1fcLY/9sdL/1yn9DZe22lu6+ZX+QCXsnIYerjJb9ixuoFafLrExZdZ9YRY/VHwNDsoTEpx6wVZUf39bLh3P6GBWk2Kjh2b/urYmZmtYxVkCpqrYyXG3P720vKtwp3YLT8dWZm1mFjFaR2GqNyGvHr3P76wKtyx96a278qIh7tWI3MzKxQzWdSkvYlWTi2ls9KqjVwYiqjf+k/V5SwUembcTfLHNqsINlmuQbSAxGxJCJul/QHRq46caqkY4B7gIMYvczSt1upbxFJs4BZ06dPb3fWZmYTRr2BEzOBExg90EGZr59poJz8YIknGqlcDZtRf228/LJEW7DiedQHSbrvKuv3TSN5HXyR8yPil1XOlRYR5wHnzZgx46h2521mNlE02t2XXfqo1rlqW2TSBvDX8lVuXUTcTbKE0SN1kl4AHFInjZmZdUijQSoYuUBstXPVtry2t0yaFRHXAdsAnyJ5rchTJN2QD5E8tzowIg7IvUvKzMzGUEvLIjWp0gr7P+CnrWSUriTR8oTbiHga+FK6mZlZl2k0SNUKCI0Ei+dJuvh+Any/xVXMzcysT9QLUicCszP7IhkBl105YitgaZXrA3gWeCoiqqUxMzMrVDNIRcR8cssBjZ73ynC9tfvMzMzKKPNM6j5GDoZw110JnidlZlZfmdfHD0TEFpnNQaqEiDgvIo5eZ5116ic2M+tT/bjArJmZ9Yi2DEGXtCnJyuFr0eDQ8G54WaKZmXW30kFK0jTgOJJ1+Zp9bWq0UraZmfWHUoFC0v7A6cCadPgttmZm1r+aDlKStgDOYsXba5sdOOGgZmZmDSnTkvo4SYDyqD4zM+uoMkHqdYxe1dytIzMza7syQeqFuX0BfwSuBB4HFlN9mSRLeTKvmVl9ZYLU8yTdfZVW1IkR8bG21qoP+KWHZmb1lZnMO5zb/+821MPMzGyUMkHq94x8BrWkTXUxMzMboUyQOonk9RuVwRMHtK86ZmZmK5RZYPZ+4BOsaE19U9Keba2VmZkZ5Sbz7gPcDFwEvBZYH/iTpPOBC0meWT1bLx+v3WdmZvWUGd03xOj3SU0C3pRujfDafWZmVlfZQJGfvOsJvWZm1nZlg1R2xYnKfKlGl0lyMDMzs4a0+tLDZoKTZUiaJemU+fPnj3dVzMy6VtkgpRY2w6+PNzNrRJnuvve1vRZmZmYFmg5SEXFaJypiZmaW1+ozKTMzs45xkDIzs67Vtgm1kjYH9gQ2AqYAK0XEf7UrfzMz6z8tBSlJKwHvAf4T2Lbg/BeAtwPZdyadGhE/a6VcMzPrD6WDlKQNgV8C+1A8tLwyf+omYGZmfx3AQcrMzOoq9UxK0trAJYwMUEHB5N6IuB24pXIpsIukLUrV1szM+krZgRM/ALZPP2cDU7XJuhflzr22ZLlmZtZHmg5SknYC3sHIFlO91SSuSb9WrnlFs+WamVn/KdOSeicrAlIlOP0+PV7NbZnPomCQRb/x2n1mZvWVCVKvTr9WVj8/OyL2j4gzalzzcG5/WolyJxSv3WdmVl+ZILU5I7v6vtTANc/k9l9QolwzM+szZYLUurn9Oxu4Jt9cmFSiXDMz6zNlglS+VbRhA9dsltv3gxgzM6urTJCam9t/YwPXvDm3/2iJcs3MrM+UCVI3sWLQhIAT0mHphSQNAB/IpA/g+hLlmplZnykTpC7NfA5gA+AaSWcWpP06cCMwNXf8khLlmplZnykTpH7ByGdKAawGHJzuZ+dQHUsy0CI7GvAJ4KwS5ZqZWZ9pOkhFxDPAFxm5wkRQvOJEpXsv+/lzEfFcs+WamVn/KbV2X0R8DTiP0YFqVNLc/q8j4ntlyjQzs/7Typt5DwZ+yMh1+4LRq6FXzv8QOKSF8szMrM+UDlIRsSQijgZeDpxN8pxKue3p9NzLI+LoiFjaepXNzKxftPz6+Ii4FjgkfUvv5iSj/QAeB+6LiGWtlmFmZv2p5SBVkQaj4XSzOiTNAmZNnz59vKtiZta1yrxP6jeS3iTJ6++1wKugm5nVV+aZ1CzgXOABSV+RtF2b62RmZga0NrpvI+BjwBxJV0s6UtJabaqXmZlZS0GqMoFXwB7AycAjkmZL2rcdlTMzs/7WSpCCFfOhKsFqDeDdwCWS7pR0vKQXtliGmZn1qTJB6kFGTuCFkRN4K+e2BD4PDEv6vaS3SlqlxfqamVkfKbN234uAfYFTgCepH7AmAa8Hfgk8JOlESTu3WG8zM+sDZdfuuyIi3g9sAhwA/BxYQPWAVTm+PvAhktd3mJmZ1dTSM6l0aaTfRcS7SV4j/w7gN8DzjFweqag70MzMrKZWB04sFxGLIuLMiDiQZHj6kcDFgNfrMzOzUtoWpLIiYj5wD/APkm5AMzOzprVt7T4ASbsB7wTeDmyaPZV+LXrnlJmZWaGWg5SkrUgC06HAVpXDuWQOTmZm1rRSQUrSJiRB6VBgt8rhTJKioCRgGXAhcGqZcs3MrL80HaQkXQLsTfI8q5HABHAXMBs4LSIebLZMMzPrT2VaUjNz+/ngVAlMC0jeyntqRFxRohwzM+tzZZ9J1Wo1XUXSnXdmRDxTMn8zM7OWB05UAtMjwE9IWk13tJinmZkZUD5IiWRVifNJWk1/iAhP2m2CXx9vZlZfmcm8c0hedvjCiDg4Ii5wgGqeXx9vZlZf0y2piNipExUxMzPL68iySGZmZu3Q1mWRapE0ogUWETePVdlmZtabagYpSfdkdgOYHhGRS7NPdj8iLi/IZxLwF1YMXY96ZZuZmdULFAOseAdU9iuwPPgM0Vzw8bukzMysIe1szTj4mJlZW3nghJmZdS0HKTMz61oOUmZm1rUcpMzMrGs5SJmZWddykDIzs67lIGVmZl2r2XlSP5KUXXFi1NwoSacWXOc5VGZm1rRmgpSA99Q4V/n63pZqZGZmlmq2JdVIi8itJjMza4tmg1QUHMsHpaI0RenMzMxqajRIVQs89c6VSWdmZgY0FqTcAjIzs3FRL0i9b0xqYWZmVqBmkIqI08aqImZmZnmezGtmZl3LQcrMzLqWg5SZmXWtUq+Pzyx9FBFxRBvrY2Zmtpwimp++JGkZ6byniJjU7kr1A0mzgFnA24E7S2QxFZjb1kp1p365T+ife/V9Tjxl73VaRGxQK0ErQQqSltSoICXpksz51zRdgNUl6YaImDHe9ei0frlP6J979X1OPJ2815rdfZJOAYaAoYh4qIl8Z6ZfvcqEmZmVVu+Z1JHAEQCS7gYuBS7rdKXMzMyg8YETAqYDW5IErkiPIemNwPUR0S99r93ilPGuwBjpl/uE/rlX3+fE07F7rflMStJfgB0ZuX5fZPazFw8D16Xb1yvnPbDCzMzKqjtwQtK6wD4kz5lmAjtlT+eS59/aG8D7gcsi4o4W62pmZn2m6dF9ktYjGWqYbVFlVWtpPQpcTjIQ47KIuK3ZypqZWX9peQg6sD3wssz2ElasZFFpTeWDVkREqYnEZmbWP2ouiyRp/XoZRMTtEXFaRHwgInYFpjAyKD2fzTKzWYMkDUqKBreLxru+7SBpbUkflXSxpIckLZY0V9LfJJ0u6UhJa413PZsl6bAmfpaVbWi8612WpJUkHSLpLEl3SXpG0hJJ8yXdLOkUSS8f73q2g6TXS/qFpHskPZve6x2STpa063jXrxGSVpe0n6QTJF0g6fGCf48DDeSzpaRvSrpV0tOSFki6M/15N/e9iIiqG7AEuBn4NnAQsH56fFm6La1y3fLzwOrAa4HPA1cAi6pd563qz2GQJOA3sl003vVtw/3OAh5r4F5fNt51LXFvhzXxs6xsQ+Nd75L3uh5wZYP3+D3Snp1e24A1gXPr3N9S4PPjXdcG7mVmAz+rgTp5HAksrPO9OKHROtXrclsJ2CHd/h0ISX+rc80IEbEQuCjdkLQ6sFczeVj/kPQ24HTAo0JXeHy8K1DSt2j8//oxwA3AjztXnY75JbB/nTQrAZ+W9GxE/PcY1GlcSHoryXD0Wr1lKwGDkp6JiK/XSJfkmUa+agUuy+xWni1VLqh8vgy4prJFxGP1lk2y5kgaBE7IHNobeKBK8oUR8WjHK9UBkqaRtNxfkDl8P/Bl4K/AE8CmwHYkra1PRcQNY13PVqRdlFNrJNkauDB37HUR0VPduJImA08Dq2YO/xU4DrgP2B34DrBu5vylEfHqMatkG0jaD/h97vDJwP+mn48C/i1z7jlgh4i4awyq1zRJ+wI/B64lmU70APCzXLItImK44Nq1gbuADTOHLwY+BSwm+dkfmjm3ENguIu6tWak6zbYjgJ8A97KiCy+/Lc1t91CnO9Bb003wQZpobvfqBpyUu8/bgDXHu15j/D34bu57MGe861TyPjZmdDfPK3NpPpM7//fxrneJ+zw5dw+3kOm2JPljfk4uzTfGu9417ke5/YGCn+NAlWuPzqWbD6yTOb8ySRDLpvlivTrVHDgRET+KiPdExDSS1SYOByqvlM+2qCpflbmp5GDyEPFUSe9t5IGbNeS36YPn5yQ9nD7gfK+kVca7YmWldX937vAHI2KBpDUlbZp2FU9YktYB3ps7/K3xqEsbPEbyl3LWotx+/vx9natOx0zL7d8a6W9kSLqSgFtzad7c8VqVlK17CQfm9v8YEfMzeS8BfpNLc1C9TBt+6WFE/CMiZkfE+7KHSbom5uWSZwPXAMl/vFOBuyUNS5rdaLlWaEeSLrFVSP5i/RdgNnC1pM3GsV6t2A3IjtZbCEyVdC3wT+BBYIGkP6cj+ybiCNHDGfk9eJLRXS09ISKWsaLLq+LLkraWtJqkVwAfzp3/0djUrq3ygXegIE3+2IvTRRImmt1z+/ngXHRs63qjdFt5M68AIuKNEbE+sA3wHpJROjB69YnK180Z/ReztcfuwPmSVq2bsvvskNtfDTgD2IOR/352Ifnld46kCfO8U9JKwAdzh0+JZOBRr/p/JM83Kl4N3E7yB8ifgMofVMuAwYj45dhWry2uz+3vKek4Seul23Ek/4bzNh2Duo0ZSWsA+fdCPVaQNH9sJeBFtfJu2+vjI+LOiPhZRHwoe5gkaM1pVzl9bBj4KnAAyQTqPYGPkPy1nbUz6cr1PWa93H69ltKBJM/qJooDgBdn9pew4g++nhQRi0iG3H+uRrIFwIERUStNN/sRSUs/68skg3yeSD8XWaeTlRoHRfdT9AdW0bGa34tWglS9vstKS+tDEbETSZQ9mGREz80tlNuPfgBsGRHHRcQFEXFbRFwXESeSrKu4OJf+bWNew9ZNLji2GHgnSdfmjsBNufMfTf+CmwjyXV/nRES1EZw9QdKWJP/XT6iRbE3gN5J+ko4I7CkR8QhwCPBsjWTLCo7luwknoqI/NJvupm+5u69REfFkRJwbER+OZGUKa1BEPJL28ReduxU4L3d4x87Xqu2eLjj2s4g4PSL+GRFzgP/InV+DpEXZ0yS9hKQrLKtXB0wAIGll4HyS6QIVQyQT+7cn+UPq7sy5dwPfGKv6tVNE/IGkG3o2SeupYiHwK+BdBZfle0B63fyCY0UDnVZr8NrlSq2fFxFt6ya0thjO7fdiV8KDBcf+ktv/c0GajdtflTF3bG7/+oi4elxq0j77Adtm9p8CZkXEM+n+bZIeBK7KpDla0iciIt991vUi4k7gfemAnvVIegYej4jnJb0vl3w+vTmSsaqIeFbS44x8LrVhQdKNcvvLSOZCVtWpYHMfydyqCfWD6GJb5PbnjUclWpTvyoPRq04U/VH1TMGxnqHkrQL/mjvc062o1La5/bsyAaoi3+2/MrBV56rUeZF4IiIeiojKuqX5n++V1XpGetyNuf38YKiiY3cU/LsYoSNBKiIGImKLiMj/8rQmSXqJpJMk5UfOVM7vQPLQPavoF35Xi2QGe36ATX7h0ZcVXHpLRyo0do4i6baseBg4c5zq0k5LcvvTC4Ya71xw3dIO1adjqv3fTM+9F3hN7nB+aP5EcW5u/3WSplR20rmQ+Tliv6qXqbvtut/KwAeA+yT9WNLBknaQNEPSh0mWpco/cO7JuTUkg2qy3irpE2mgPoBkRYqsa6JgeZZekQ6hPyZ3+KTMX+C9LP9X9bokAyReLWlbSQeTrGaTtYBkiHqvOUHStZKOlbSHpOmS9pX0A5L5oVlXA78dhzo2RNLKkgYqGyumCWRtlk2TPn+EZMpIdoj52iRTRfaUtAvJzzs7gnURDQTsUu+TsrGT/nCLnsVUczHw+l7sTkjnCg2RrE1Yz2Jgn4i4rqOV6qB0Mc6zMocWAy+KiF5dUHa59NnMNRTPEarm6xHx8Q5VqWMkfZdkAe56HgH2ioh/dLhKpaWBqdn6LV/LL10g+pc0NrDu49HAArNuSXW/RYzuOqnmVyRzTnouQMHyVQpmkQSqWuYBB/VygErlB0z8YiIEKFi+vM5BND7d5Azg+M7VaNzdALy8mwNUO0TEWSQL6uanxWQtAz7XSIACt6R6gqSpwFuAVwE7kczQXotkbsaDJF0Ip0XEZeNVx3ZK/wp/O8nQ3d1IVg1/FrgD+B1Jl1jRbPaekb74Lf/scJeI+Ot41KdT0q6gt5MErF1IRnetRtK1dz/JSts/jYhLx6uOrZK0I/AOYF+SFXWmkswjfYykNXk28KsW18UbE622pDL5bAl8CHgDSZfhJOAh4FKS/78N9w45SJmZWddyd5+ZmXUtBykzM+taDlJmZta1HKTMzKxrOUiZmVnXcpAyM7Ou5SBlZmZdy0HKzMy6loOUmS0naaakKNgOG++6dUo/3nMvKfXSQ7N2a2A5lusjou5ipZLWBR5g5Osvsu6NiIGmK2iF0l/kA7nD8yLixDGvjE1IDlLWK14q6WURcU2ddPn3M1lnHUayZl3WvcCJY14Tm5Dc3We9JL9q+Ajp+5kaeWWCmfUIBynrJW+VtEmN8weSrEJt5V0GrFKwnTaelbL+5SBlvWQVkrcUV/PhsarIRBWJJQWbX5dg48JBynrN0ZJWzR9M38/0yjIZSlopfUX9eyV9W9KQpLslzZf0nKTFkh6XNEfSzyUdLmntJvJfRdIHJF2W5rNQ0j8k/UzSzEy6ohFms6vkWTVt+grwIyT9n6SH03t4VNL5kt5Sp651R7pJGqwcZ/TzKIBp9e4lfe14UZrBKvVqKn3muo0kfVHSXyU9nW5zJP2PpGm1rm2EpM0lHS/p95LulfRPSYskPSDpYkmfkLRRq+X0tYjw5m3cN5IRYlGw3VFw7N0F18/OpXmK5KVz+WuHC659WZWya23zgPc1cF9bALfUyesUkkFMRedmV8m3MC3wEmBOnfJOAyZVyXdmlWsOy6QZLPH9GnEvNX7eg03++yhMn14zC3iyRn2eBt7ZyD0X5L028EPg+QbuewHwadL393lrbnNLyrrdVYx+g+2HsjuSNiR5M2rWqSRv8+2UdYBTJVUdqJE+PxsiCRy1HAX8pA112hG4HNihTrr3AB9tQ3ldS9IbgHOAdWskWxv4KXBIk3lvBtwIHEFjI6TXAD4PnCnJv3Ob5G+Y9YJv5/ZfKunlmf33A5Mz+8uA73a8Vomv1xjMcQqND+Q4tA112Y3av5SzPilptTaU2XXSuXI/JnmGWc9K1H7Omc97deB8YKsSVXsrSbCyJjhIWS84g6TrLutYSJ73kASprPMiotbE4LwlJH8Zf4NkhOCOwFSSv4BXAzYg6RL8CkkAzJoMHJ3PMA2iB1Qp70RgS2CtNN8/NVHXRnwf2JqkpfAmYH5BmnWB15TM/79YMerv8oLz91I8QvDwkuU169+Boj8cniZptW5I0hJ+E3BPk3kfC+xccHwOcDCwGbA+sB/wl4J0/09SmQDXtzyZ17peRCyWdDLwmczhg9MWzKsZ/Qsp3/Kql/8NwIwaSRYDc4FrJW0NvCV3fibwudyxI6vk9Z2I+Ehm/9q0a+omYJtG61zDyRFxTGb/PEnHAD8vSLsrcEGzBUTEMtJgnQ6eKEqzpNl826haMDw0In6X2T9P0i3ArTQwAVySgI8UnLoD2Dsi5mWOXSjpepLnkZtmjk8i6WptuPXW79ySsl7xfZKH1BWV4ej5YedzIuKSMgWkI7U+IulcSX+T9GQ6sm/5aDJGBygoDi5Fo96WAl/MH4yIZ0laaa1aAny24PiVVdJPuFFnkl5IMlgl76+5AAVARAwDpzeY/W4Uf8++kwtQlbyfJOkazHtjg+UZbklZj4iIhyWdCfxr5vDHGP0X8HeazVvSyiRB4oM09hwjb8RzICVD5LcsSPf3iHi0Sh5DJcrN+3NE5LtFAR6vkn6tNpTZbbavcvyKGtdcQTIIop6dqhz/jqRm/t1Nk7RRjX8LluGWlPWSfDdePkA9CfysRL6nknTjlAlQkDy3yqo2eOGhGnk8WLLsrOEqxxdXOa42lNlt1qty/OEa1zzSYN4bNFmXWiZcK7ZTHKSsZ0TEdUCtBWZ/mHadNUzSXsC7C07dQTIaa1OSOUWKCNGeoeKdUnjvEbF0rCvSgmq/k1Yf01p03pTxrkCvcHef9Zpvk4yIy1sKfK9EfgdXOb5/RNxVcHz9BvJ8qsrxWn89b1rj3ERUbZmlasPiBxrM98kqx2ut+bhxg3lX6zYtww2EBvkbZb3mbIq7zX4TEfeVyG96wbG5RQEqnSOzV70MI+I54M6CU9unc3iKzKyXb5cqu6bfgirHN6xy/A0N5ntbleN717im1rmsW6ocP5jiIfe1tssaLLPvOUhZT4mI54GTCk59q2SWkwuOrV9lgu4gjU+WHSo4tjIFKz2kwe+4BvPtNkVdjI20NucxcrRmxV5KXrmynKQtqD6kf4SIeIDil2fuLGnUqDolL9tsdCL1TYyerwfJz25SFC/Mu3wjae3vBewT6dpKVp+DlPWik0m69irblyKiaFJpI4YLjgk4W9IektaStLWkH9BcIPlRleOfkvQFSdMkrSFpD+APwLbNVbtrFI1QW0vSJyVtmC52u3I6gnK59Jf2zQXXbgWcLmkzSS+QNAu4BFiziTqdWuX46enCu1PTvA8ALqbBl2Sm88O+WXBqT+AmScdI2k7SuunPdmNJeypZkPjHwP0kLah9mrgXG+/FA715i6i5gOjsFvIcLshvOJdm/yrlVtuWFB2vUv5vmsy75QVma3wvGkpPk4utkqzu0Oi9TM9de3wbvj+DBXVal2Q0X6t5j7pnkgEcf213nb1V39ySsr4WERfQ+Bylq4Gzmsj+34BGn5P9oIl8u8lZwKKS136fxod/X9pophHxFMlr7Yu6E4v8uom8F5JMxr2j0WusNQ5SZvA2ag9th+SX5JupPudolIh4BHgVybI7VZORjFgsWm4HYGGj5Y2HSCYPH0PyvKXZa58iWSvxqRrJlgJfprHJttm8LySZQjCvRrLFJN/3pp5nRsRDJKtPfB94rolLlwIXpps1yEHK+l5EzCV5TnAUSavqKZK/wh8k+YXyHuC1EdH0EOSIuIdkjbxjSFY2eJLkl+MwycTjfSLiw1QfBt3OYc8dERE/BvYgeRZ0O/BME9deA2wHfBX4G8lAjGdJWionAbtGxCeg+VGEEfFbkmd9XyJZAPaZdLud5A+DnSPixGbzTfNeEMkaiZuTDIb5FXA3SVBcSjJ68QGSZ1AnkbxKZuOI2C8iri5TZr9S2s9qZuNI0gcoHrX4rogoWhzWrC+4JWXWQZLelh9SXZDmRYxc4b0igD92pGJmPcItKbMOkrSIZHDAL0iGUv+NpMtvMsmIxjeSLJQ7teDy0yPinWNTU7Pu5CBl1kFpkCqaMFzPE8DuEXFvm6tk1lPc3WfWfZ4iWTvQAcr6noOUWWc184baZSSjxF4SEdd2qD5mPcXdfWYdJGk9klUt9gZ2BqaRvKZhEvA0yfOpW4BrgTPcejIbyUHKzMy6lrv7zMysazlImZlZ13KQMjOzruUgZWZmXctByszMutb/Bz74irnDFmW8AAAAAElFTkSuQmCC\n",
"text/plain": [
""
]
},
"metadata": {
"needs_background": "light"
},
"output_type": "display_data"
}
],
"source": [
"from obspyDMT.utils.local_handler import plot_sta_ev_ray, plot_seismicity\n",
"dics_neic['plot_lon0'] = 105\n",
"dics_neic['depth_bins_seismicity'] = 10\n",
"dics_neic['plot_focal'] = True\n",
"dics_neic['plot_ev'] = False\n",
"dics_neic['plot_style'] = \"shaded_relief\"\n",
"dics_neic['plot_save'] = \"./seismicity.png\"\n",
"plot_seismicity(dics_neic,events_neic)"
]
},
{
"cell_type": "markdown",
"id": "labeled-stationery",
"metadata": {},
"source": [
"## Penutup\n",
"\n",
"Masih banyak fitur dan parameter yang dapat digunakan dan dieksplorasi lebih lanjut dengan ObspyDMT ini seperti cara loading data yang sudah ada, daftar-daftar penyedia data, dan lain sebagainya. Informasi lebih mendetail dapat dibaca melalui publikasi yang dapat diakses disini: [Download Paper ObspyDMT](http://www.earth.ox.ac.uk/~karins/pubs/HosseiniSigloch2017_obspyDMT_se-2017-46.pdf)"
]
},
{
"cell_type": "code",
"execution_count": null,
"id": "complete-competition",
"metadata": {},
"outputs": [],
"source": []
}
],
"metadata": {
"kernelspec": {
"display_name": "Python 3",
"language": "python",
"name": "python3"
},
"language_info": {
"codemirror_mode": {
"name": "ipython",
"version": 3
},
"file_extension": ".py",
"mimetype": "text/x-python",
"name": "python",
"nbconvert_exporter": "python",
"pygments_lexer": "ipython3",
"version": "3.7.9"
}
},
"nbformat": 4,
"nbformat_minor": 5
}