Communications Framework Quick Start

This topic describes the activities that users can do to make use of the Communications Framework.

Getting started with Communications Framework

  • To manage communications connections and transfer data, use the client interfaces provided by the Sockets Server, together with additional interfaces that are provided by implementations of specific communications protocols. For example, to communicate over the TCP protocol, use the Sockets Server together with the Internet Sockets libraries provided by Networking Services.

  • To implement new communications protocols, implement plug-ins that conform to the Comms Architecture.

  • To configure the communications set up of a phone, use the Comms Database.

  • To communicate over a serial port, such as RS232, and to access other communications protocols that can be used in a similar way, use the Serial Communications Server.

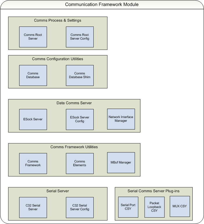
Architecture

The Communications Framework enables communication in mobile devices. It allows the devices to connect to networks, create and store network settings, manage memory used for communications, and send and receive data.

The Communications Framework comprises the following collections:

  • Communications Process and Settings

    This collection contains the Comms Root Server and Comms Root Server Configurator components. For more information see Root Server .

  • Communications Configuration

    This collection contains the Comms Database. The Comms Database contains data about all of the settings in the communication framework. For more information about the Comms Database, see Comms Database .

  • Data Communications Server

    This collection contains the ESock Server and ESock Server Configurator components. For more information, see Data Communications Server .

  • Communications Framework Utilities

    This collection contains the Comms framework, Comms Elements and MBuf Manager. For more information, see Communications Framework Utilities .

  • Serial Server and Serial Comms Server Plug-ins

    These collections contain the C32 Serial Server and the C32 Serial Server and the Serial Port CSY. For more information, see Serial Communications Server .

The following diagram outlines the Communication Framework collections and the components associated with each collection.

Technologies

The Comms Framework defines the structure and operations of the communications protocol stack in Symbian platform, and allows applications to use the stack through a sockets type API. It defines the concepts, roles, and rules that govern the function of the stack, but does not itself implement specific protocols, such as TCP/IP, in that stack.

This section describes the key features and technologies implemented by the Communications Framework.

  • Comms Database

    The Comms database comprises a series of tables which are used to store communications settings. Each table is made up of a set of records. These records are in turn made up of a series of fields. A field is the basic unit of information in the Comms Database. For more information, see Comms Database .

  • Root Server

    Root Server manages the process in which all Communications Servers are loaded. The process is called C32exe and is also known as C32 . For more information, see What is Root Server and the C32exe Process? .

  • ESock Server

    ESock Server provides a generic interface to communications protocols through communication end points known as sockets. They provide a generic interface to network level communications protocols for common operations involved in network computing. These include sending data, receiving data, establishing connections, and configuring network protocols.

  • Network Interface Manager

    The Network Interface Manager (NifMan) creates and manages network interfaces. The Network interfaces enable the devices to connect to networks. For more information about NifMan, see Network Interface Manager (NifMan) .

  • MBufManager

    An MBuf is part of the implementation of a buffer in the Comms Architecture and represents a section of memory. The Communications framework creates a MBufs when the device starts. The MBufManager provides memory management for the Comms processes. For more information about buffers and MBufs, see Memory Management .

  • C32 Serial Server

    The Serial Communications Server provides a public API to access the serial ports of the device. It provides functionality such as timeouts and port sharing for all Serial Protocol Modules. For more information, see the Serial Communications Server .