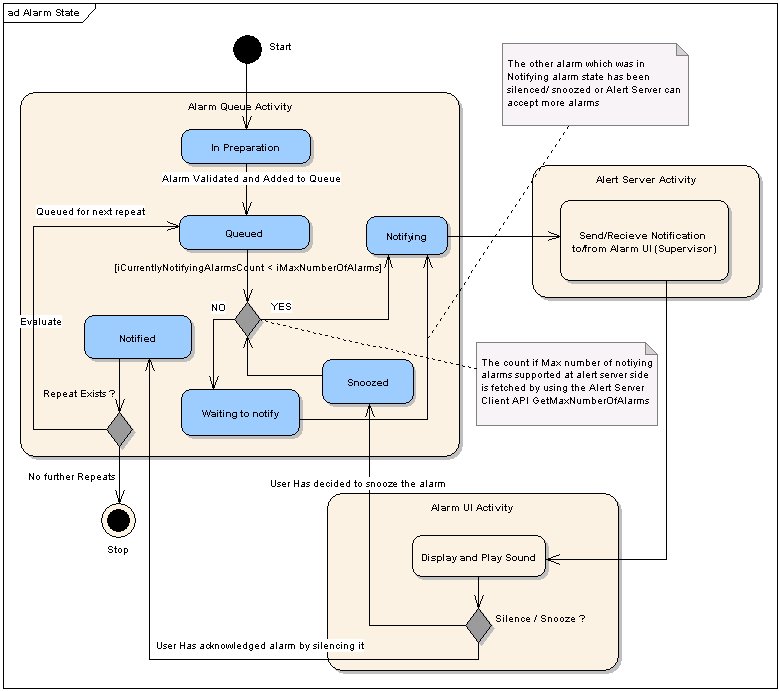
This section explains the various states of an alarm.
At a given point of time, alarms can be in only one state, which is represented by TAlarmState . The following diagram is self-explanatory and represents the state transition of alarms:
Types of Alarm
Copyright ©2010 Nokia Corporation and/or its subsidiary(-ies).
All rights
reserved. Unless otherwise stated, these materials are provided under the terms of the Eclipse Public License
v1.0.