The Sensors Framework consists of a sensor server and channel based client APIs for supporting an extensible set of sensor hardware. The sensor server defines a plug-in interface for adding sensor plug-ins for any type of sensor hardware. The channel APIs enable client applications to interact with the sensor hardware.
The sensor channel forms a medium of interaction between the sensor hardware and client applications.
The data from one physical sensor can be mapped to several channels. For example, the Sensor System handling an acceleration sensor can provide raw data on one channel and preprocessed tap events on another.
Channel properties contain properties of a specific channel, such as data rate, availability, connection type and so on.
A data item is a discrete data package that contains sensor data or an event parsed from sensor data and related values, such as timestamp. Each channel provides a single type of data item only.
A value-operator pair targeting a single value inside a data item, indicated by an index. A condition is met when the channel data value in comparison with the condition value using condition operator is true. The conditions are gathered in condition sets.
There are two condition types: single limit conditions and range conditions. Range conditions are formed from two separate conditions, representing the lower and upper limits of the range.
AND condition set: An AND condition is met only if a data value satisfies all conditions in the set.
OR condition: An OR condition is met if a data value satisfies even one single condition in the set.
The sensor server provides a plug-in interface (Sensor Definitions APIs) that enables platform developers to create sensor plug-ins for required sensors hardware. The sensor plug-ins enable the interaction between a client application and the sensor hardware through sensor channels. The Sensor Channel APIs provides access to each sensor channel.
One physical sensor can provide several different types of data. For example, the physical magnetometer can provide data for the Magnetometer channel and the Magnetic North channel. Each sensor channel has its own sensor channel data definition in the Sensor Definitions APIs that defines the format of the data package supplied by the sensor channel. The data definition can also define properties for each data item in the data package.
The sensor server facilitates the transfer of data from one sensor hardware to multiple clients simultaneously. It also resolves any contention between client applications for opening channels or configuring a sensor device.
| API | Description |
|---|---|
| CSensrvChannelFinder | The channel finder provides functions to search and find sensor channels that are supported by the Symbian device. |
| CSensrvChannel | The sensor channel provides functions to open and control a sensor channel. |
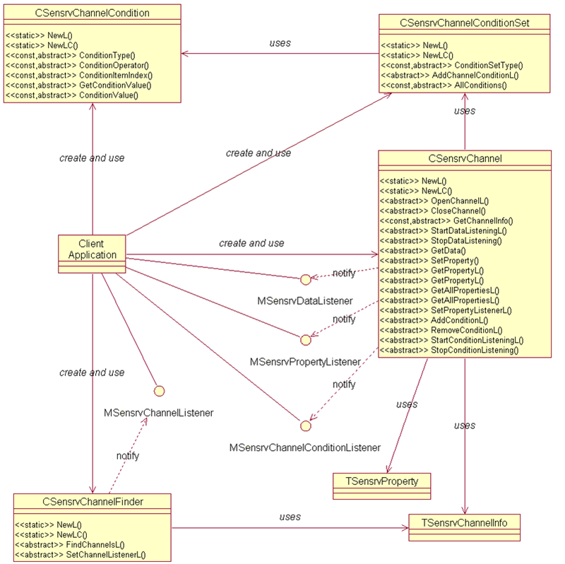
| CSensrvChannelCondition | The sensor channel provides functions for notifying when a specific condition is met. |
| CSensrvChannelConditionSet | The sensor channel condition set provides functions for adding one or more channel conditions to a condition set. |
| MSensrvChannelListener | The sensor channel listener is a callback interface that tracks for new channels installed on the Symbian device. |
| MSensrvChannelConditionListener | The sensor channel condition listener is a callback interface that notifies the clients when a condition-set is satisfied. |
| MSensrvDataListener | The sensor data listener is a callback interface that notifies the clients when the sensor data is available. |
| MSensrvPropertyListener | The sensor property listener is a callback interface that notifies the client when a channel property changes. |
A physical sensor can supply data to several sensor channels ( CSensrvChannel ) . A sensor channel provides data to an application in a channel-specific data format (for example, TSensrvXyzData ) through a callback to the MSensrvDataListener::DataReceived() interface. A sensor channel has a single channel info item ( TSensrvChannelInfo ) that describes the channel in general. A sensor channel has multiple property items ( TSensrvProperty ) that describe the channel in more detail. Each property item is referenced by a property id and an index.
List all the sensor channels that are available for a particular sensor type. For details, see Querying for Sensor Channels
Receive and control periodic sensor data.
For details, see Receiving Data from SensorsConfigure sensor channels.
For details, see Retrieving Channel Properties and Setting Channel PropertiesReceive notifications about sensor channel additions and removal. For details, see Receiving Notifications about Channel Changes
Configure a sensor channel to support conditional listening. This means that you can configure it to notify you when the data on the channel matches some particular values, or exceeds specified boundaries. For details, see Receiving Channel Data based on Conditions .
Copyright ©2010 Nokia Corporation and/or its subsidiary(-ies).
All rights
reserved. Unless otherwise stated, these materials are provided under the terms of the Eclipse Public License
v1.0.