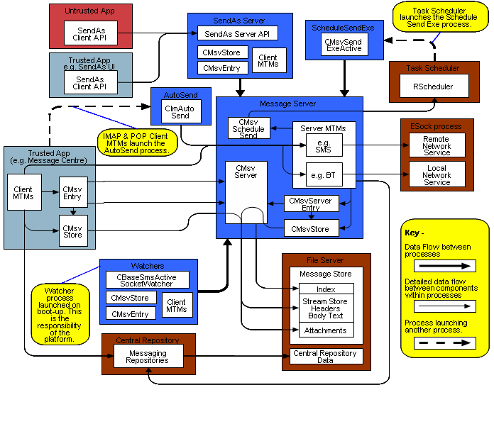
The following figure shows the processes and data flow in the Messaging subsystem on a secured Symbian platform.
Copyright ©2010 Nokia Corporation and/or its subsidiary(-ies).
All rights
reserved. Unless otherwise stated, these materials are provided under the terms of the Eclipse Public License
v1.0.