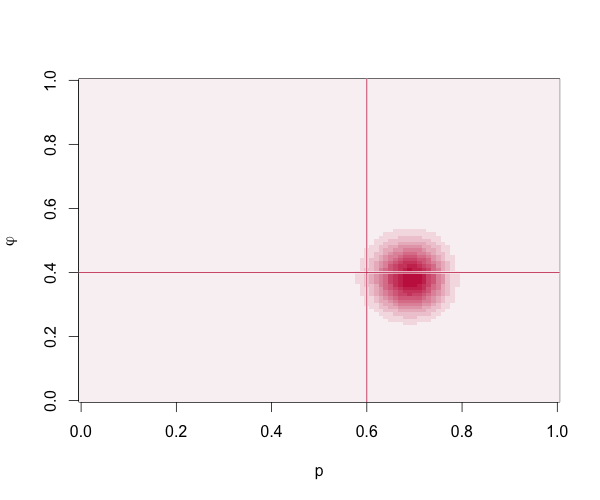
--- title: "Hierarchical models" author: "Peter Solymos and Subhash Lele" date: "August 1, 2015 -- Montpellier, France -- ICCB/ECCB Congress" output: pdf_document layout: course course: location: Montpellier year: 2015 title: "Hierarchical Models Made Easy — August 1, 2015 — Montpellier, France — ICCB/ECCB Congress" lecture: Hierarchical models file: notes-02-hmods previous: notes-01-basics next: notes-03-pva --- ## Introduction We are now familiar with the basic concepts of statistical inference and the two philosophies that are commonly adopted to make the inferential statements. In this lecture, we will look at making inferential statements about realistic and hence complex ecological models. In the rest of the course, we will write the description of the model but will not discuss the philosophical aspects in detail. We will mostly use a graphical model and its JAGS version. We will provide *tools* to obtain either Bayesian or Frequentist inferential statements. We will discuss pros and cons of these inferential statements. The choice of the inferential statement will be left to the scientist. ## Occupancy models with detection error Let us continue with the simple occupancy model we used previously. Most applied ecologists are aware that the occupancy and abundance surveys have some level of detection error. Even if the species is present, for various reasons we may not observe its presence. Similarly we may not be able to count all the individuals that are present at a location. Let us look at how to model such a situation. We will discuss the model and then show how it can be looked upon as a hierarchical model. ### Notation * $W_i$: this denotes the *observed* status at the location $i$, can be 0 or 1, * $Y_i$: this denotes the true status at the location $i$, can be 0 or 1; this status is *unknown*. ### Assumptions 1. The observed status depends on the true status. If there is no dependence between the two variables, obviously we cannot do any inference. 2. There are no ``phantom'' individuals. That is, if the true status is 0, we will observe 0 with probability 1. 3. True status at one location is independent of status of other locations. 4. Observation at one location is not affected by what we observed anywhere else (or, at other times at that location). Surveys are independent of each other. We can extend the Bernoulli model from [Lecture 1](./notes-01-basics.html) as follows: * True status: $$ Y_i \sim Bernoulli(\varphi) $$. * Observed status: $$ (W_i \mid Y_i = y_i) \sim Bernoulli(p^{y_i} (1 - p)^{1 - y_i}) $$. An important thing to note here is that we only observe $W$'s and not the true statuses ($Y$) which are unknown. We can use the standard probability rules to compute: $$\begin{align} P(W_i = 1) & = P(W_i = 1 \mid Y_i = 1) P(Y_i = 1) + P(W_i = 1 \mid Y_i = 0) P(Y_i = 0) \\ & = p \varphi + 0 \cdot (1 - \varphi) \\ & = p \varphi \end{align}$$ $$\begin{align} P(W_i = 0) & = P(W_i = 0 \mid Y_i = 1) P(Y_i = 1) + P(W_i = 0 \mid Y_i = 0) P(Y_i = 0) \\ & = 1 - p \varphi \end{align}$$ This is called the marginal distribution of $W$. We can write down the likelihood function as a function of parameters $(p, \varphi)$. $$\begin{align} L(p, \varphi; w_{1}, w_{2}, \ldots, w_{n}) & = \prod_{i=1}^{n} P(W_i = w_i; p, \varphi) \\ & = \prod_{i=1}^{n} (p \varphi)^{w_i} (1 - p \varphi)^{1 - w_i} \end{align}$$ > ### Cautionary note > > Just because one can write down the likelihood function, > it does not mean one can estimate the parameters. This is a simple situation with two parameters and hence we can plot the likelihood function as a contour plot. R code for data generation: ```r set.seed(4321) n <- 100 p <- 0.6 phi <- 0.4 y <- rbinom(n = n, size = 1, prob = phi) w <- rbinom(n = n, size = y, prob = p) table(Y = y, W = w) ``` Given the data, plot the likelihood contours. ```r ## setting up the grid for p and phi grid <- expand.grid(p = seq(0, 1, by = 0.01), phi = seq(0, 1, by = 0.01), L = NA) ## the likelihood function L_fun <- function(w, p, phi) { prod((p * phi)^w * (1 - p * phi)^(1 - w)) } ## calculating the likelihood for the grid for (i in 1:nrow(grid)) { grid$L[i] <- L_fun(w = w, p = grid$p[i], phi = grid$phi[i]) } ## plot the likelihood surface dcpal_reds <- colorRampPalette(c("#f9f2f4", "#c7254e")) L_mat <- matrix(grid$L, sqrt(nrow(grid))) image(L_mat, xlab = "p", ylab = expression(varphi), col = dcpal_reds(12)) abline(h = phi, v = p, col = "#f9f2f4", lwd = 3) abline(h = phi, v = p, col = "#c7254e", lwd = 1) curve((p * phi) / x, 0, 1, add = TRUE, col = "#18bc9c", lwd = 2) ```  We can see that the likelihood function looks like a mountain with a ridge tracing a curve corresponding to the product $p \varphi = c$. ```r library(rgl) open3d() bg3d("white") material3d(col = "black") dcpal_grbu <- colorRampPalette(c("#18bc9c", "#3498db")) Col <- rev(dcpal_grbu(12))[cut(L_mat, breaks = 12)] persp3d(L_mat / max(L_mat), col = Col, theta=50, phi=25, expand=0.75, ticktype="detailed", xlab = "p", ylab = "phi", zlab = "L") ``` * Likelihood function does not have a unique maximum. All values along this curve have equal support in the data. We can estimate the product but not the individual components of the product. * The placement of the curve depends on the data. So there is information in the data only about the product but not the components. When the likelihood function attains maximum at more than one parameter combination, we call the parameters *non-estimable*. There are various reasons for such non-estimability (Reference: Campbell and Lele, 2013 and a couple of references from that paper). Structural problems with the model: it might be that the structure of the problem is such that no matter what, you cannot estimate the parameters. This is called *non-identifiability*. Sometimes there are no structural issues but the observed data combination is such that the likelihood is problematic. This is called *non-estimability*. An example will be collinear covariates in regression. > Consequences of *non-identifiability*: > management decisions can be based only on identifiable > components of the model. For models with more than two parameters, it is very difficult to plot the likelihood function. It is nearly impossible to diagnose non-identifiability and non-estimability of the parameters. Data cloning method provides a very simple approach to diagnose non-estimability for general hierarchical models. We can skip all the mathematical details in the calculation of the likelihood function and use JAGS and MCMC to do almost all of the above analysis. ### Bayesian model in JAGS ```r library(dclone) library(rjags) model <- custommodel("model { for (i in 1:n) { Y[i] ~ dbern(phi) W[i] ~ dbern(Y[i] * p) } #p ~ dunif(0.001, 0.999) #phi ~ dunif(0.001, 0.999) p ~ dbeta(1, 1) phi ~ dbeta(0.5, 0.5) }") dat <- list(W = w, n = n) #ini <- list(Y = w) ini <- list(Y = rep(1, n)) fit <- jags.fit(data = dat, params = c("p", "phi"), model = model, init = ini) summary(fit) plot(fit) pairs(fit) ```  > ### Bayesian inference > > Observe what happens to convergence diagnostics. ### Data cloning To make sure that both locations and klones are independent (i.i.d.), it is safest to include and extra dimension and the corresponding loop. ```r library(dclone) library(rjags) model <- custommodel("model { for (k in 1:K) { for (i in 1:n) { Y[i,k] ~ dbern(phi) W[i,k] ~ dbern(Y[i,k] * p) } } #p ~ dunif(0.001, 0.999) #phi ~ dunif(0.001, 0.999) p ~ dbeta(1, 1) phi ~ dbeta(0.5, 0.5) }") dat <- list(W = dcdim(data.matrix(w)), n = n, K = 1) ini <- list(Y = dcdim(data.matrix(w))) ifun <- function(model, n.clones) { dclone(list(Y = dcdim(data.matrix(w))), n.clones) } dcfit <- dc.fit(data = dat, params = c("p", "phi"), model = model, inits = ini, n.clones = c(1,2,4,8), unchanged = "n", multiply = "K", initsfun = ifun, n.iter = 10000) summary(dcfit) plot(dcfit) dctable(dcfit) plot(dctable(dcfit)) dcdiag(dcfit) plot(dcdiag(dcfit)) pairs(dcfit) ``` #### Modification If locations are treated as i.i.d., it is possible to replicate the vector, so that length becomes `n * K`. ```r model <- custommodel("model { for (i in 1:n) { Y[i] ~ dbern(p) W[i] ~ dbern(Y[i] * phi) } p ~ dunif(0.001, 0.999) phi ~ dunif(0.001, 0.999) }") dat <- list(W = w, n = n) ini <- list(Y = w) ifun <- function(model, n.clones) { dclone(list(Y = w), n.clones) } dcfit <- dc.fit(data = dat, params = c("p", "phi"), model = model, inits = ini, n.clones = c(1,2,4,8), multiply = "n", initsfun = ifun) ``` > ### Data cloning inference > > Observe what happens to the standard errors as we increase the > number of clones. It does not converge to 0 as it did before. > This indicates non-estimabilty of the parameters. ### Can we do something about this non-identifiability? Suppose we go to the same location more than once, say $T$ times. Then sometimes we will observe the species and sometimes we will not. These changes may help us learn about the detection error process. The occupancy model with replicate visits is: * True status: $$ Y_i \sim Bernoulli(\varphi) $$. * Observed status: $$ (W_{i,t} \mid Y_i = 1) \sim Bernoulli(p) $$ and $$ W_{i,t} \mid Y_i = 0 $$ equals 0 with probability 1. The likelihood function is: $$L(p, \varphi; w_{1,1}, \ldots, w_{n,T}) = \prod_{i=1}^{n} \left[ \varphi \left( \binom{Y}{w_{i \cdot}} p^{w_{i \cdot}} (1 - p)^{T - w_{i \cdot}} \right) + (1 - \varphi) I(w_{i \cdot} = 0)\right]$$ where $$ w_{i \cdot} = \sum^{t=1}_{T} w_{i,t}$$ and $$I( w_{i \cdot} = 0 )$$ is an indicator function that is equal to one if $$w_{i \cdot} = 0$$. ### Assumptions 1. Closed population assumption: there is colonization or extinction, that is the true status remains the same over the visits. 2. Independent survey assumption: replicate visits are independent of each other. R code for data generation: ```r set.seed(1234) n <- 50 T <- 5 p <- 0.6 phi <- 0.4 y <- rbinom(n = n, size = 1, prob = phi) w <- matrix(NA, n, T) for (t in 1:T) w[,t] <- rbinom(n = n, size = y, prob = p) ``` Given the data, plot the likelihood contours. ```r ## setting up the grid for p and phi grid <- expand.grid(p = seq(0, 1, by = 0.01), phi = seq(0, 1, by = 0.01), L = NA) ## the likelihood function L_fun <- function(w, p, phi) { wdot <- rowSums(w) T <- ncol(w) prod(phi * (choose(T, wdot) * p^wdot * (1 - p)^(T - wdot)) + (1 - phi) * (wdot == 0)) } ## calculating the likelihood for the grid for (i in 1:nrow(grid)) { grid$L[i] <- L_fun(w = w, p = grid$p[i], phi = grid$phi[i]) } ## plot the likelihood surface dcpal_reds <- colorRampPalette(c("#f9f2f4", "#c7254e")) L_mat <- matrix(grid$L, sqrt(nrow(grid))) image(L_mat, xlab = "p", ylab = expression(varphi), col = dcpal_reds(12)) abline(h = phi, v = p, col = "#f9f2f4", lwd = 3) abline(h = phi, v = p, col = "#c7254e", lwd = 1) ```  ```r library(rgl) open3d() bg3d("white") material3d(col = "black") dcpal_grbu <- colorRampPalette(c("#18bc9c", "#3498db")) Col <- rev(dcpal_grbu(12))[cut(L_mat, breaks = 12)] persp3d(L_mat / max(L_mat), col = Col, theta=50, phi=25, expand=0.75, ticktype="detailed", ylab = "p", xlab = "phi", zlab = "L") ``` ### Bayesian model in JAGS ```r library(dclone) library(rjags) model <- custommodel("model { for (i in 1:n) { Y[i] ~ dbern(phi) for (t in 1:T) { W[i,t] ~ dbern(Y[i] * p) } } p ~ dunif(0.001, 0.999) phi ~ dunif(0.001, 0.999) }") dat <- list(W = w, n = n, T = T) ini <- list(Y = ifelse(rowSums(w) > 0, 1, 0)) fit <- jags.fit(data = dat, params = c("p", "phi"), model = model, inits = ini) summary(fit) plot(fit) pairs(fit) ```  ### Bayesian inference Effect of priors on the estimation and prediction of the occupancy proportion: ```r model <- custommodel("model { for (i in 1:n) { Y[i] ~ dbern(p) for (t in 1:T) { W[i,t] ~ dbern(Y[i] * phi) } } p <- ilogit(logit_p) phi <- ilogit(logit_phi) logit_p ~ dnorm(-2, 0.01) logit_phi ~ dnorm(2, 0.01) }") dat <- list(W = w, n = n, T = T) ini <- list(Y = ifelse(rowSums(w) > 0, 1, 0)) fit2 <- jags.fit(data = dat, params = c("p", "phi"), model = model, inits = ini) summary(fit2) plot(fit2) pairs(fit2) ``` ### Data cloning Frequentist inference: Identifiability check, independence from the specification of the prior check, confidence intervals and predictions for the occupancy proportion. ```r library(dclone) library(rjags) model <- custommodel("model { for (k in 1:K) { for (i in 1:n) { Y[i,k] ~ dbern(phi) for (t in 1:T) { W[i,t,k] ~ dbern(Y[i,k] * p) } } } p ~ dunif(0.001, 0.999) phi ~ dunif(0.001, 0.999) }") dat <- list(W = dcdim(array(w, c(n,T,1))), n = n, T = T, K = 1) ini <- list(Y = data.matrix(rep(1, n))) ifun <- function(model, n.clones) { list(Y = dclone(dcdim(data.matrix(rep(1, n))), n.clones)) } dcfit <- dc.fit(data = dat, params = c("p", "phi"), model = model, inits = ini, n.clones = c(1,2,4,8), multiply = "K", unchanged = c("n","T"), initsfun = ifun) summary(dcfit) plot(dcfit) dctable(dcfit) plot(dctable(dcfit)) dcdiag(dcfit) plot(dcdiag(dcfit)) pairs(dcfit) ``` ### Generalization to take into account covariates $p$ and $\varphi$ can be a function of independent variables with values varying across the $n$ location, for example: * $$p_i = \frac{exp(\theta_0 + \theta_1 z_i)}{1 + exp(\theta_0 + \theta_1 z_i)}$$. * $$\varphi_i = \frac{exp(\beta_0 + \beta_1 x_i)}{1 + exp(\beta_0 + \beta_1 x_i)}$$, R code for data generation: ```r set.seed(1234) n <- 1000 x <- rnorm(n) z <- rnorm(n) beta <- c(0, 1) theta <- c(0.2, -0.5) p <- exp(theta[1] + theta[2] * z) / (1 + exp(theta[1] + theta[2] * z)) phi <- exp(beta[1] + beta[2] * x) / (1 + exp(beta[1] + beta[2] * x)) #p <- plogis(model.matrix(~z) %*% theta) #phi <- plogis(model.matrix(~x) %*% beta) y <- rbinom(n = n, size = 1, prob = phi) w <- rbinom(n = n, size = y, prob = p) table(Y = y, W = w) ``` ```r naive <- glm(w ~ x, family = binomial("logit")) summary(naive) library(detect) m <- svocc(w ~ x | z) summary(m) ``` ```r model <- custommodel("model { for (i in 1:n) { W[i] ~ dbin(p[i] * phi[i], K) logit(p[i]) <- inprod(Z[i,], theta) logit(phi[i]) <- inprod(X[i,], beta) } beta[1] ~ dnorm(0, 0.001) beta[2] ~ dnorm(0, 0.001) theta[1] ~ dnorm(0, 0.001) theta[2] ~ dnorm(0, 0.001) }") dat <- list(W = w, n = n, K = 1, X = model.matrix(~x), Z = model.matrix(~z)) dcfit <- dc.fit(data = dat, params = c("beta", "theta"), model = model, n.clones = c(1, 10), n.iter = 2000, unchanged = c("W", "n", "X", "Z"), multiply = "K") summary(dcfit) plot(dcfit) dctable(dcfit) plot(dctable(dcfit)) dcdiag(dcfit) plot(dcdiag(dcfit)) pairs(dcfit) ``` For a quasi-Bayesian approach, see [here](https://github.com/psolymos/detect/tree/master/extras/revisitingSV#quasi-bayesian-single-visit-occupancy-model) how to utilize the naive estimator to stabilize single visit based estimates: ```r model <- custommodel("model { for (i in 1:n) { W[i] ~ dbin(p[i] * phi[i], K) logit(p[i]) <- inprod(Z[i,], theta) logit(phi[i]) <- inprod(X[i,], beta) } beta[1] ~ dnorm(naive[1], penalty) beta[2] ~ dnorm(naive[2], penalty) theta[1] ~ dnorm(0, 0.001) theta[2] ~ dnorm(0, 0.001) }") dat <- list(W = w, n = n, K = 1, X = model.matrix(~x), Z = model.matrix(~z), naive = coef(naive), penalty = 0.5) dcfit <- dc.fit(data = dat, params = c("beta", "theta"), model = model, n.clones = c(1, 10, 100), n.update = 5000, n.iter = 2000, unchanged = c("W", "n", "X", "Z", "naive", "penalty"), multiply = "K") summary(dcfit) plot(dcfit) dctable(dcfit) plot(dctable(dcfit)) dcdiag(dcfit) plot(dcdiag(dcfit)) pairs(dcfit) ``` ## Abundance surveys We can easily generalize this to model abundance surveys. The N-mixture model is the simplest (though unrealistic in practice). ### Assumptions * Replicate surveys, * independence, * closed population. ### Specification of the hierarchical model * True abundance model: $$ N_i \sim Poisson(\lambda) $$ for locations $i=1,2, \ldots, n$. * Observation model: $$ (Y_{i,t} \mid N_i) \sim Binomial(N_i, p) $$ for visits $t=1,2, \ldots, T$. ```r set.seed(1234) n <- 200 T <- 1 p <- 0.6 lambda <- 4.2 N <- rpois(n = n, lambda = lambda) Y <- matrix(NA, n, T) for (t in 1:T) { Y[,t] <- rbinom(n = n, size = N, prob = p) } table(N = N, Y = apply(Y, 1, max)) ``` ```r library(dclone) library(rjags) model <- custommodel("model { for (i in 1:n) { N[i] ~ dpois(lambda) for (t in 1:T) { Y[i,t] ~ dbin(p, N[i]) } } p ~ dunif(0.001, 0.999) lambda ~ dlnorm(0, 0.001) }") dat <- list(Y = Y, n = n, T = T) ini <- list(N = apply(Y, 1, max) + 1) fit <- jags.fit(data = dat, params = c("p", "lambda"), n.update = 10000, model = model, inits = ini) summary(fit) gelman.diag(fit) plot(fit) pairs(fit) ``` ```r ifun <- function(model, n.clones) { dclone(list(N = apply(Y, 1, max) + 1), n.clones) } dcfit <- dc.fit(data = dat, params = c("p", "lambda"), model = model, inits = ini, initsfun = ifun, n.clones = c(1, 2, 4, 8), unchanged = "T", multiply = "n") summary(dcfit) plot(dcfit) dctable(dcfit) plot(dctable(dcfit)) dcdiag(dcfit) plot(dcdiag(dcfit)) pairs(dcfit) ``` As before it is easy to include covariates in the models. There are various extensions and modifications proposed to this basic model. See Lele et al., Solymos et al, Solymos and Lele, Dail and Madsen. (Here we can advertise our work on single survey method and the poster.) Single visit abundance model with covariates: ```r set.seed(1234) n <- 200 x <- rnorm(n) z <- rnorm(n) beta <- c(0.9, 0.5) theta <- c(0.8, -0.5) Z <- model.matrix(~z) X <- model.matrix(~x) p <- plogis(Z %*% theta) lambda <- exp(X %*% beta) N <- rpois(n = n, lambda = lambda) Y <- rbinom(n = n, size = N, prob = p) table(N = N, Y = Y) ## naive abundance parameter estimates m <- glm(Y ~ x, family = poisson("log")) coef(m) library(detect) md <- svabu(Y ~ x | z, zeroinfl = FALSE) coef(md) ``` ```r model <- custommodel("model { for (i in 1:n) { N[i] ~ dpois(lambda[i]) Y[i] ~ dbin(p[i], N[i]) log(lambda[i]) <- inprod(X[i,], beta) logit(p[i]) <- inprod(Z[i,], theta) } for (j in 1:px) { beta[j] ~ dnorm(naive[j], 0.1) } for (j in 1:pz) { theta[j] ~ dnorm(0, 0.01) } }") dat <- list(Y = Y, n = n, X = X, Z = Z, px = ncol(X), pz = ncol(Z), naive = coef(m)) ini <- list(N = Y + 1) fit <- jags.fit(data = dat, params = c("beta", "theta"), n.update = 5000, model = model, inits = ini) ## DC ifun <- function(model, n.clones) { dclone(list(N = Y + 1), n.clones) } dcfit <- dc.fit(data = dat, params = c("beta", "theta"), model = model, inits = ini, initsfun = ifun, n.clones = c(1, 2, 4, 8), # n.update = 5000, unchanged = c("px", "pz", "naive"), multiply = "n") ``` ## Learning with DC ```r model <- custommodel("model { for (i in 1:n) { N[i] ~ dpois(lambda[i]) Y[i] ~ dbin(p[i], N[i]) log(lambda[i]) <- inprod(X[i,], beta) logit(p[i]) <- inprod(Z[i,], theta) } cf[1:(px + pz)] ~ dmnorm(pr[,1], pr[,2:(px + pz + 1)]) beta <- cf[1:px] theta <- cf[(px + 1):(px + pz)] }") dat <- list(Y = Y, n = n, X = X, Z = Z, px = ncol(X), pz = ncol(Z), pr = unname(cbind(c(coef(m), rep(0, ncol(Z))), diag(0.01, ncol(X) + ncol(Z))))) ini <- list(N = Y + 1) ifun <- function(model, n.clones) { dclone(list(N = Y + 1), n.clones) } ufun <- function(model, n.clones) { cbind(coef(model), solve(vcov(model))) } dcfit <- dc.fit(data = dat, params = c("beta", "theta"), model = model, inits = ini, initsfun = ifun, update = "pr", updatefun = ufun, n.clones = c(1, 2, 4, 8), n.update = 5000, unchanged = c("px", "pz", "pr"), multiply = "n") ``` ### Zero-inflated Poisson latent process This really becomes an issue when $T = 1$. With $T > 1$ it is much easier to distinguish non occupied ($O_i = 0$ or $N_i = 0 | O_i = 1$) locations when all the detection history is 0, and non-detections when some of the detection history is >0 if $p$ is not too small. ```r set.seed(1234) n <- 100 T <- 2 p <- 0.6 lambda <- 3.5 q <- 0.25 O <- rbinom(n, size = 1, prob = q) N <- O * rpois(n = n, lambda = lambda) Y <- matrix(NA, n, T) for (t in 1:T) { Y[,t] <- rbinom(n = n, size = N, prob = p) } table(N = N, Y = apply(Y, 1, max)) ``` ```r library(dclone) model <- custommodel("model { for (i in 1:n) { O[i] ~ dbern(q) N[i] ~ dpois(lambda * O[i]) for (t in 1:T) { Y[i,t] ~ dbin(p, N[i]) } } p ~ dunif(0.001, 0.999) lambda ~ dlnorm(0, 0.001) q ~ dunif(0.001, 0.999) }") dat <- list(Y = Y, n = n, T = T) ini <- list(N = ifelse(rowSums(Y) > 0, 1, 0) * (apply(Y, 1, max) + 1), O = ifelse(rowSums(Y) > 0, 1, 0)) fit <- jags.fit(data = dat, params = c("p", "lambda", "q"), n.update = 10000, model = model, inits = ini) summary(fit) gelman.diag(fit) plot(fit) pairs(fit) ``` ## Continuous case with continuous measurement error (Neyman-Scott problem) Some historical comments: Fisher and Pearson arguments about MOM and MLE; Fisher and Neyman arguments about testing and p-values. This is an example where Fisher is wrong about consistency and efficiency of the MLE. ### Motivation Animal breeding example (Linear mixed models, LMM): Consider the model underlying one way analysis of variance (ANOVA). $$ Y_{ij} = \mu + \alpha_i + \varepsilon_{ij} $$, $i = 1, 2, \ldots, n$ and $j = 1, 2$, $$ \varepsilon_{ij} \sim Normal(0, \sigma_{\varepsilon}^2)$$. There are two offsprings per individual. We want to know something about the genetic potential of the individuals so that we can turn some into hamburgers and some can have fun as studs/dams. ### Parameters These are the unknown quantities that we want to learn about from the data. In this model, the parameters are ($$ \mu, \alpha_1, \alpha_2, \ldots, \alpha_n, \sigma_{\varepsilon}^2$$): * number of parameters: $n + 2$, * number of observations: $2 n$. ### Question It is easy to write down the likelihood function. What happens if we compute MLE for these parameters? These are familiar quantities from ANOVA, except for the estimate of the variance. $$\hat{\mu} = \frac{1}{2n} \sum_{i=1}^{n} \sum_{j=1}^{2} Y_{ij}$$ $$\hat{\alpha}_{i} = \frac{1}{2} (Y_{i1} + Y_{i2})$$ $$\hat{\sigma}_{\varepsilon}^2 = \frac{1}{2n} \sum_{i=1}^{n} \sum_{j=1}^{2} (Y_{ij} - \hat{\mu} - \hat{\alpha}_{i})^2$$ One of the most important results from Neyman and Scott (1949) is that as the sample size increases, $$\hat{\sigma}_{\varepsilon}^2 \rightarrow \sigma_{\varepsilon}^2 / 2$$. It is almost obvious that we cannot estimate consistently (although it is an unbiased estimator). > ### Moral of the story > > Increasing the sample size does not guarantee good estimators. > What is important is that the information in the sample about > the parameter should converge to infinity. In this model, the number of parameters is increasing at the same rate as the sample size (the information). Hence we have limited information about any particular parameter. We are spending the information profligately. This kind of situation is **not unusual in practice**. * *Logistic regression and multi-center clinical studies*: Each hospital has only a few patients and we want to combine information across the hospitals. * *Combining data across large geographic areas in abundance surveys*: Random effect for the area and the effect of the covariates in the Poisson regression. > ### What can we do? > > We need more information but more data are not going to give us more information. > > In mathematics the solution always exists: *assume*! These assumptions should, in effect, reduce the number of parameters. Hopefully we can reduce them to the level that information increases sufficiently faster than the number of parameters. Usually we make assumptions so that the final number of parameters is unchanging with the sample size but this is not necessary. Smoothness assumptions: * regression assumption, * random effects assumption.