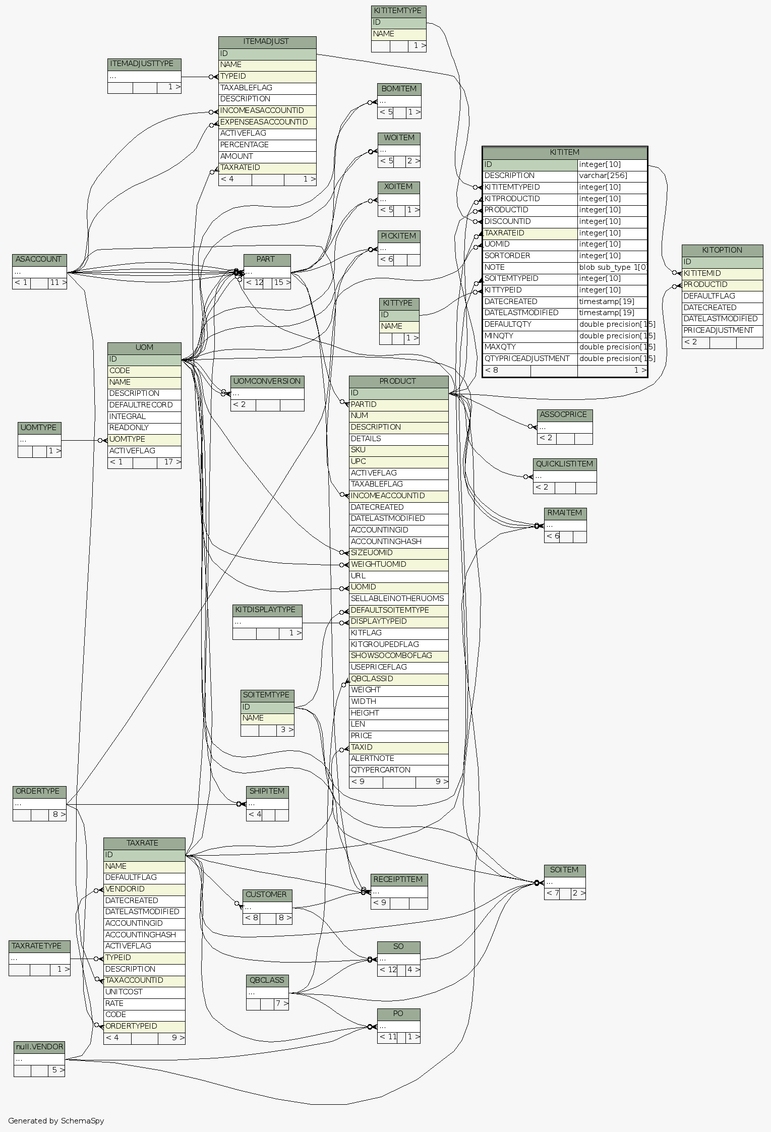
| Table /home/ilopez/git/fishbowldatadictionary/data/Fishbowl2013.5.FDB.KITITEM Items within Kits
|
Generated by SchemaSpy |
| |||||||||||||||||||||||||||||||||||||||||||||||||||||||||||||||||||||||||||||||||||||||||||||||||||||||||||||||||||||||||||||||||||||||||||||||||||||||||||||||||||||||||||||||||||||||||||||
Analyzed at Mon Jul 01 09:44 PDT 2013 | |||||||||||||||||||||||||||||||||||||||||||||||||||||||||||||||||||||||||||||||||||||||||||||||||||||||||||||||||||||||||||||||||||||||||||||||||||||||||||||||||||||||||||||||||||||||||||||
Indexes:
| Column(s) | Type | Sort | Constraint Name | Anomalies |
|---|---|---|---|---|
| Performance | IDX_22 | |||
| Must be unique | RDB$271 | These unique columns are also nullable | ||
| Performance | RDB$FOREIGN24 | |||
| Performance | RDB$FOREIGN25 | |||
| Performance | RDB$FOREIGN272 | |||
| TAXRATEID | Performance | Asc | RDB$FOREIGN29 | |
| ID | Must be unique | Asc | RDB$PRIMARY270 |
|

