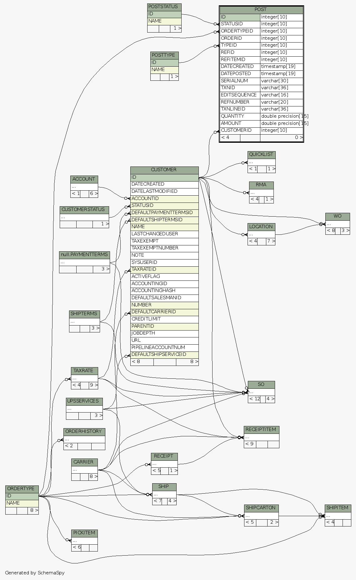
Table /home/ilopez/git/fishbowldatadictionary/data/Fishbowl2013.5.FDB.POST
X

Generated by
SchemaSpy
Legend: SourceForge.net
Primary key columns
Columns with indexes
Implied relationships
Excluded column relationships
< n > number of related tables
 
Column Type Size Nulls Auto Default Children Parents Comments
ID integer 10
STATUSID integer 10
POSTSTATUS.ID INTEG_705 R
ORDERTYPEID integer 10
ORDERTYPE.ID INTEG_707 R
ORDERID integer 10  √  0
TYPEID integer 10
POSTTYPE.ID INTEG_709 R
REFID integer 10  √  0
REFITEMID integer 10  √  0
DATECREATED timestamp 19  √  'NOW'
DATEPOSTED timestamp 19  √  null
SERIALNUM varchar 30  √  null
TXNID varchar 36  √  null
EDITSEQUENCE varchar 16  √  null
REFNUMBER varchar 20  √  null
TXNLINEID varchar 36  √  null
QUANTITY double precision 15  √  0
AMOUNT double precision 15  √  0
CUSTOMERID integer 10  √  null
CUSTOMER.ID INTEG_781 R

Analyzed at Mon Jul 01 09:44 PDT 2013


Close relationships  within of separation: