Last updated: 2022-08-16
Checks: 5 2
Knit directory: funcFinemapping/
This reproducible R Markdown analysis was created with workflowr (version 1.7.0). The Checks tab describes the reproducibility checks that were applied when the results were created. The Past versions tab lists the development history.
The R Markdown is untracked by Git. To know which version of the R Markdown file created these results, you'll want to first commit it to the Git repo. If you're still working on the analysis, you can ignore this warning. When you're finished, you can run wflow_publish to commit the R Markdown file and build the HTML.
Great job! The global environment was empty. Objects defined in the global environment can affect the analysis in your R Markdown file in unknown ways. For reproduciblity it's best to always run the code in an empty environment.
The command set.seed(20210404) was run prior to running the code in the R Markdown file. Setting a seed ensures that any results that rely on randomness, e.g. subsampling or permutations, are reproducible.
Great job! Recording the operating system, R version, and package versions is critical for reproducibility.
Nice! There were no cached chunks for this analysis, so you can be confident that you successfully produced the results during this run.
Using absolute paths to the files within your workflowr project makes it difficult for you and others to run your code on a different machine. Change the absolute path(s) below to the suggested relative path(s) to make your code more reproducible.
| absolute | relative |
|---|---|
| ~/projects/funcFinemapping/data/qqplot_SNPs_high_spliceAI_scores_allergy.png | data/qqplot_SNPs_high_spliceAI_scores_allergy.png |
| ~/projects/funcFinemapping/data/qqplot_SNPs_high_spliceAI.png | data/qqplot_SNPs_high_spliceAI.png |
| ~/projects/funcFinemapping/docs/assets/splicing/compare_MAFs_spliceAI_vs_bkg_hm3.png | docs/assets/splicing/compare_MAFs_spliceAI_vs_bkg_hm3.png |
Great! You are using Git for version control. Tracking code development and connecting the code version to the results is critical for reproducibility.
The results in this page were generated with repository version ab370da. See the Past versions tab to see a history of the changes made to the R Markdown and HTML files.
Note that you need to be careful to ensure that all relevant files for the analysis have been committed to Git prior to generating the results (you can use wflow_publish or wflow_git_commit). workflowr only checks the R Markdown file, but you know if there are other scripts or data files that it depends on. Below is the status of the Git repository when the results were generated:
Ignored files:
Ignored: .ipynb_checkpoints/
Ignored: analysis/.Rhistory
Ignored: analysis/PTR_m6A.nb.html
Ignored: analysis/build_annotations_for_single_cell_data.nb.html
Ignored: analysis/lab4_prepare.nb.html
Ignored: analysis/ldsc_results.nb.html
Ignored: analysis/learn_archR.nb.html
Ignored: analysis/mtsplice_finemapping_results.nb.html
Ignored: analysis/results.nb.html
Ignored: analysis/snp_finemapping_results.nb.html
Ignored: analysis/splicing.nb.html
Ignored: analysis/susie_tutorial.nb.html
Untracked files:
Untracked: SCZ_pval_vs_MAF.png
Untracked: SNPs_categories,png
Untracked: SNPs_categories.png
Untracked: analysis/.ipynb_checkpoints/
Untracked: analysis/PTR_m6A.Rmd
Untracked: analysis/PTR_splicing_mtsplice.Rmd
Untracked: analysis/PTR_splicing_spliceAI.Rmd
Untracked: analysis/snp_finemapping_spliceAI_prior.Rmd
Untracked: bmi_locus1410.pdf
Untracked: code/.ipynb_checkpoints/
Untracked: code/.snakemake/
Untracked: code/Euro_LD_Chunks.RData
Untracked: code/Snakefile
Untracked: code/config.yaml
Untracked: code/environment.yml
Untracked: code/get_indiv_annotation_from_predictions.R
Untracked: code/ldsc.log
Untracked: code/ldsc.results
Untracked: code/ldsc_regression.sh
Untracked: code/make_joint_annotations.R
Untracked: code/make_plots.R
Untracked: code/out/
Untracked: code/run_ldsc.sh
Untracked: code/run_ldsc_with_bed.sh
Untracked: code/run_ldsc_with_bed_v2.sh
Untracked: code/run_susie.R
Untracked: code/run_susie_in_parallel.R
Untracked: code/run_torus.sh
Untracked: code/run_torus/
Untracked: code/sctype/
Untracked: code/split_vcf.sh
Untracked: code_backup/
Untracked: data/ScTypeDB_full.xlsx
Untracked: data/hg19_gtf_genomic_annots_ver2.gr.rds
Untracked: data/mmsplice_mtsplice_cutoffs.txt
Untracked: data/num_overlaps_finemapped_SNPs_and_ctcf.txt
Untracked: data/qqplot_SNPs_high_spliceAI.png
Untracked: data/qqplot_SNPs_high_spliceAI_scores_SCZ.png
Untracked: data/qqplot_SNPs_high_spliceAI_scores_aFib.png
Untracked: data/qqplot_SNPs_high_spliceAI_scores_allergy.png
Untracked: data/spliceAIandMAF.txt.gz
Untracked: data/torus_enrichment_novel_annot.est
Untracked: data/torus_joint_enrichment.est
Untracked: data/torus_joint_refined_enrichment.est
Untracked: enhancer_gene_feature.rmd
Untracked: fig1_panels.pdf
Untracked: fig2.pdf
Untracked: fig_panel2.pdf
Untracked: gene_mapping.pdf
Untracked: output/AAD/GMP_merge_stats.txt
Untracked: output/AAD/Wang2020_joint.results
Untracked: output/AAD/Wang2020_joint_T.results
Untracked: output/AAD/Wang2020_joint_tissueResT.results
Untracked: output/AAD/allergy/Ulirsch2019/GMP_merge_compare_old.est
Untracked: output/AAD/allergy/Ulirsch2019_disjoint_snps.sumstats
Untracked: output/AAD/allergy/Wang2020_T_subsets.est
Untracked: output/AAD/allergy/Wang2020_T_subsets_indiv.est
Untracked: output/AAD/allergy/Wang2020_T_tissueRes.est
Untracked: output/AAD/allergy/Wang2020_joint_T.results
Untracked: output/AAD/allergy/Wang2020_joint_tissueResT.results
Untracked: output/AAD/allergy/Wang2020_tissueResT.est
Untracked: output/AAD/allergy/torus_enrichment_CD4.est
Untracked: output/AAD/allergy/torus_enrichment_CD8.est
Untracked: output/AAD/allergy/torus_enrichment_non_tissueRes_T.est
Untracked: output/AAD/allergy/torus_enrichment_tissueMigraT.est
Untracked: output/AAD/allergy/torus_enrichment_tissueResT_C6.est
Untracked: output/AAD/allergy/torus_enrichment_tissueResT_C8.est
Untracked: output/AAD/allergy/torus_enrichment_tissueRes_T.est
Untracked: output/AAD/allergy/torus_enrichment_tissueResident_T_cells.est
Untracked: output/AAD/asthma_adult/Ulirsch2019/CD4_compare_old.est
Untracked: output/AAD/asthma_adult/Ulirsch2019/CD8_compare_old.est
Untracked: output/AAD/asthma_adult/Ulirsch2019/GMP_merge_compare_old.est
Untracked: output/AAD/asthma_adult/Wang2020_T_subsets.est
Untracked: output/AAD/asthma_adult/Wang2020_T_subsets_indiv.est
Untracked: output/AAD/asthma_adult/Wang2020_T_tissueRes.est
Untracked: output/AAD/asthma_adult/Wang2020_joint_T.results
Untracked: output/AAD/asthma_adult/Wang2020_joint_tissueResT.results
Untracked: output/AAD/asthma_adult/torus_enrichment_CD4.est
Untracked: output/AAD/asthma_adult/torus_enrichment_CD8.est
Untracked: output/AAD/asthma_adult/torus_enrichment_non_tissueRes_T.est
Untracked: output/AAD/asthma_adult/torus_enrichment_tissueMigraT.est
Untracked: output/AAD/asthma_adult/torus_enrichment_tissueResT_C6.est
Untracked: output/AAD/asthma_adult/torus_enrichment_tissueResT_C8.est
Untracked: output/AAD/asthma_adult/torus_enrichment_tissueRes_T.est
Untracked: output/AAD/asthma_adult/torus_enrichment_tissueResident_T_cells.est
Untracked: output/AAD/asthma_child/CD4_compare.est
Untracked: output/AAD/asthma_child/CD8_compare.est
Untracked: output/AAD/asthma_child/Ulirsch2019/GMP_merge_compare_old.est
Untracked: output/AAD/asthma_child/Ulirsch2019/torus_enrichment_CD4.est
Untracked: output/AAD/asthma_child/Ulirsch2019/torus_enrichment_CD8.est
Untracked: output/AAD/asthma_child/Wang2020_T_subsets.est
Untracked: output/AAD/asthma_child/Wang2020_T_subsets_indiv.est
Untracked: output/AAD/asthma_child/Wang2020_T_tissueRes.est
Untracked: output/AAD/asthma_child/Wang2020_joint_T.results
Untracked: output/AAD/asthma_child/Wang2020_joint_tissueResT.results
Untracked: output/AAD/asthma_child/torus_enrichment_CD4.est
Untracked: output/AAD/asthma_child/torus_enrichment_CD8.est
Untracked: output/AAD/asthma_child/torus_enrichment_non_tissueRes_T.est
Untracked: output/AAD/asthma_child/torus_enrichment_tissueMigraT.est
Untracked: output/AAD/asthma_child/torus_enrichment_tissueResT_C6.est
Untracked: output/AAD/asthma_child/torus_enrichment_tissueResT_C8.est
Untracked: output/AAD/asthma_child/torus_enrichment_tissueRes_T.est
Untracked: output/AAD/asthma_child/torus_enrichment_tissueResident_T_cells.est
Untracked: output/LDL_ukb_L10.gif
Untracked: output/LDL_ukb_L10.pdf
Untracked: output/background_SNPs_annotated_percent.txt
Untracked: output/ldsc
Untracked: output/locus_1452.gif
Untracked: output/locus_1452.pdf
Untracked: output/spliceAI_vs_MAF.png
Untracked: output/splicing/.ipynb_checkpoints/
Untracked: output/splicing/PTR_across_traits_annotations.results
Untracked: output/splicing/QQplot_mmsplice.png
Untracked: output/splicing/QQplot_mmsplice_top15.png
Untracked: output/splicing/QQplot_mmsplice_vs_mtsplice.png
Untracked: output/splicing/QQplot_mmsplice_vs_mtsplice_SCZ.png
Untracked: output/splicing/TSplice_scores_distribution.png
Untracked: output/splicing/header.txt
Untracked: output/splicing/mmsplice_vs_mtsplice_AA_heart.png
Untracked: output/splicing/mmsplice_vs_mtsplice_Hypothalamus_brain.png
Untracked: output/splicing/mmsplice_vs_mtsplice_LV_heart.png
Untracked: output/splicing/mmsplice_vs_mtsplice_across_tissues.png
Untracked: output/splicing/prior/
Untracked: output/splicing/scz_PTR_annotations.results
Untracked: output/splicing/scz_neuOCR_m6a_DMR.results
Untracked: output/splicing/scz_spliceAI0.03_hist.png
Untracked: output/splicing/scz_spliceAI0.03_scatterplot.png
Untracked: output/splicing/scz_spliceai_binary0.03.results
Untracked: output/splicing/torus_afib_spliceai.est
Untracked: output/splicing/torus_annotations_spliceai0.01.txt.gz
Untracked: output/splicing/torus_annotations_spliceai0.03.txt.gz
Untracked: output/splicing/torus_annotations_spliceai0.05.txt.gz
Untracked: output/splicing/torus_annotations_spliceai0.07.txt.gz
Untracked: output/splicing/torus_annotations_spliceai0.1.txt.gz
Untracked: output/splicing/torus_annotations_spliceai0.2.txt.gz
Untracked: output/splicing/torus_annotations_spliceai9.txt.gz
Untracked: output/splicing/torus_enrichment_joint_scz_mtsplice0.6_hypothalamus-brain.est
Untracked: output/splicing/torus_enrichment_joint_scz_spliceAI.est
Untracked: output/splicing/torus_spliceai0.01.enrichment
Untracked: output/splicing/torus_spliceai0.03.enrichment
Untracked: output/splicing/torus_spliceai0.05.enrichment
Untracked: output/splicing/torus_spliceai0.07.enrichment
Untracked: output/splicing/torus_spliceai0.1.enrichment
Untracked: output/splicing/torus_spliceai0.2.enrichment
Untracked: output/splicing/torus_zscores.txt.gz
Untracked: output/torus
Untracked: panel_figure2.pdf
Untracked: test.txt
Unstaged changes:
Deleted: .Rprofile
Modified: analysis/index.Rmd
Modified: analysis/lab4_prepare.Rmd
Modified: analysis/ldsc_PTR_results.Rmd
Deleted: output/AAD/Caldero2019_disjoint_snps.sumstats
Modified: output/AAD/allergy/Caldero2019_disjoint_snps.sumstats
Modified: output/AAD/allergy/Ulirsch2019/GMP_merge_compare.est
Modified: output/AAD/allergy/Wang2020_indiv.est
Modified: output/AAD/allergy/Wang2020_joint.results
Deleted: output/AAD/asthma/Caldero2019_diffDA_annot_percent.txt
Deleted: output/AAD/asthma/Caldero2019_stimuDA_annot_percent.txt
Deleted: output/AAD/asthma/celltype_specific_adult_lungs_torus.est
Deleted: output/AAD/asthma/diffe_adult_blood_torus.est
Deleted: output/AAD/asthma/joint_blood_immune_rest_vs_stimu.est
Deleted: output/AAD/asthma/joint_lung_vs_blood_immune_diff_torus.est
Deleted: output/AAD/asthma/joint_lung_vs_blood_immune_stimu_torus.est
Deleted: output/AAD/asthma/lung_clusters_dict.txt
Deleted: output/AAD/asthma/lung_clusters_info.txt
Deleted: output/AAD/asthma/stimu_adult_blood_torus.est
Deleted: output/AAD/asthma/torus_enrichment_all_rest.est
Deleted: output/AAD/asthma/torus_enrichment_all_stimulated.est
Deleted: output/AAD/asthma/zhang2021_annot_percent.txt
Deleted: output/AAD/asthma/zhang2021_cell_type_overlaps.txt
Deleted: output/AAD/asthma/zhang2021_peaks_per_celltype.txt
Modified: output/AAD/asthma_adult/Ulirsch2019/CD4_compare.est
Modified: output/AAD/asthma_adult/Ulirsch2019/CD8_compare.est
Deleted: output/AAD/asthma_adult/Ulirsch2019/GMP_merge_compare.est
Modified: output/AAD/asthma_adult/Wang2020_indiv.est
Modified: output/AAD/asthma_adult/Wang2020_joint.results
Modified: output/AAD/asthma_child/Ulirsch2019/GMP_merge_compare.est
Modified: output/AAD/asthma_child/Wang2020_indiv.est
Modified: output/AAD/asthma_child/Wang2020_joint.results
Deleted: output/asthma/Caldero2019_diffDA_annot_percent.txt
Deleted: output/asthma/Caldero2019_stimuDA_annot_percent.txt
Deleted: output/asthma/celltype_specific_adult_lungs_torus.est
Deleted: output/asthma/diffe_adult_blood_torus.est
Deleted: output/asthma/joint_lung_vs_blood_immune_diff_torus.est
Deleted: output/asthma/joint_lung_vs_blood_immune_stimu_torus.est
Deleted: output/asthma/lung_clusters_dict.txt
Deleted: output/asthma/lung_clusters_info.txt
Deleted: output/asthma/stimu_adult_blood_torus.est
Deleted: output/asthma/zhang2021_annot_percent.txt
Deleted: output/asthma/zhang2021_cell_type_overlaps.txt
Deleted: output/asthma/zhang2021_peaks_per_celltype.txt
Note that any generated files, e.g. HTML, png, CSS, etc., are not included in this status report because it is ok for generated content to have uncommitted changes.
These are the previous versions of the repository in which changes were made to the R Markdown (analysis/PTR_splicing_spliceAI.Rmd) and HTML (docs/PTR_splicing_spliceAI.html) files. If you've configured a remote Git repository (see ?wflow_git_remote), click on the hyperlinks in the table below to view the files as they were in that past version.
| File | Version | Author | Date | Message |
|---|---|---|---|---|
| html | 38e64c4 | Jing Gu | 2022-08-02 | PTR_spliceAI |
Post-transcriptional regulatory (PTR) processes have been implicated in development and diseases, however, it is largely unknown how genetic variations are mediated through PTR processes. We propose to annotate GWAS variants using both experimental measurements and computational predictions. With this prior knowledge, we can further identify most likely causal variants through fine-mapping and then link them to genes.
Several post-transcriptonal features will be explored:
SNP effect predictions
The predictions of variant effects on post-transcriptional regulation were performed on 10 million SNPs after some QC criteria, from 1000 genome phase 3 project.
Enrichment analysis
We first tested annotations one at a time using both TORUS and LDSC.Then we jointly assessed a set of annotations.
For the early attempts, I ran torus and LDSC on different numbers of test SNPs. As an example, there are 6M SNPs for SCZ, but 8M SNPs for aFIb after the same filtering steps. However, for LDSC analysis, around 1M hapmap3 SNPs were tested across all traits.
To make it comparable, I ran LDSC and Torus on the same set of test SNPs, which are around 1 million SNPs from hapmap3.
Legends for the plots:
LDSC
modified baselines from m6A paper:
genic features, LD, MAF, background selection, nucleotide diversity, promoter, recombination rate.
annotations:
spidex, spliceai, fetal brain m6a, neuronal OCR, differentially methylated regions in brains (DMR)

| Version | Author | Date |
|---|---|---|
| 38e64c4 | Jing Gu | 2022-08-02 |
Fig 1.1 Enrichment of SCZ risk variants in each annotation from LDSC.
All the annotations were binary. For instance, spliceai_binary"X" represents if a GWAS SNP is predicted to have a spliceAI score equal or higher than X. Spidex_top"Y" means if a GWAS SNP is predicted to have a spidex score among the top Y percent. The rest of the annotations are bed files and each GWAS SNP was asked whether it lies in the peak regions.
Examine baseline annotations

| Version | Author | Date |
|---|---|---|
| 38e64c4 | Jing Gu | 2022-08-02 |
Fig 1.2 Baseline enrichment specific to MAF bins for SCZ risk variants from LDSC.
MAF Baselines jointly run with spliceAI at 0.05 cutoff 
| Version | Author | Date |
|---|---|---|
| 38e64c4 | Jing Gu | 2022-08-02 |

| Version | Author | Date |
|---|---|---|
| 38e64c4 | Jing Gu | 2022-08-02 |
Fig 1.3 Comparing the enrichment of risk variants across MAF bins obtained from LDSC.
We see an overall trend that disease risk variants with MAF>5% were more enriched in high MAF bins than the low ones. It is likely due to higher power of predicting splicing effects on SNPs with high allele frequency, as LDSC runs on the chi-square of association z scores.
Individual test
~6M GWAS SNPs were tested. 
| Version | Author | Date |
|---|---|---|
| 38e64c4 | Jing Gu | 2022-08-02 |

| Version | Author | Date |
|---|---|---|
| 38e64c4 | Jing Gu | 2022-08-02 |
Fig 1.4 Enrichment of SCZ risk variants in individual annotation from Torus.
In the first plot, there is no baseline annotation jointly tested for each torus run. All SNPs with predicted spliceAI scores (>=0.01) explains in total 10% of disease heritability. In the second plot, we tested individual annotation with the baseline set. The enrichment signal dropped by almost 50% with baselines.

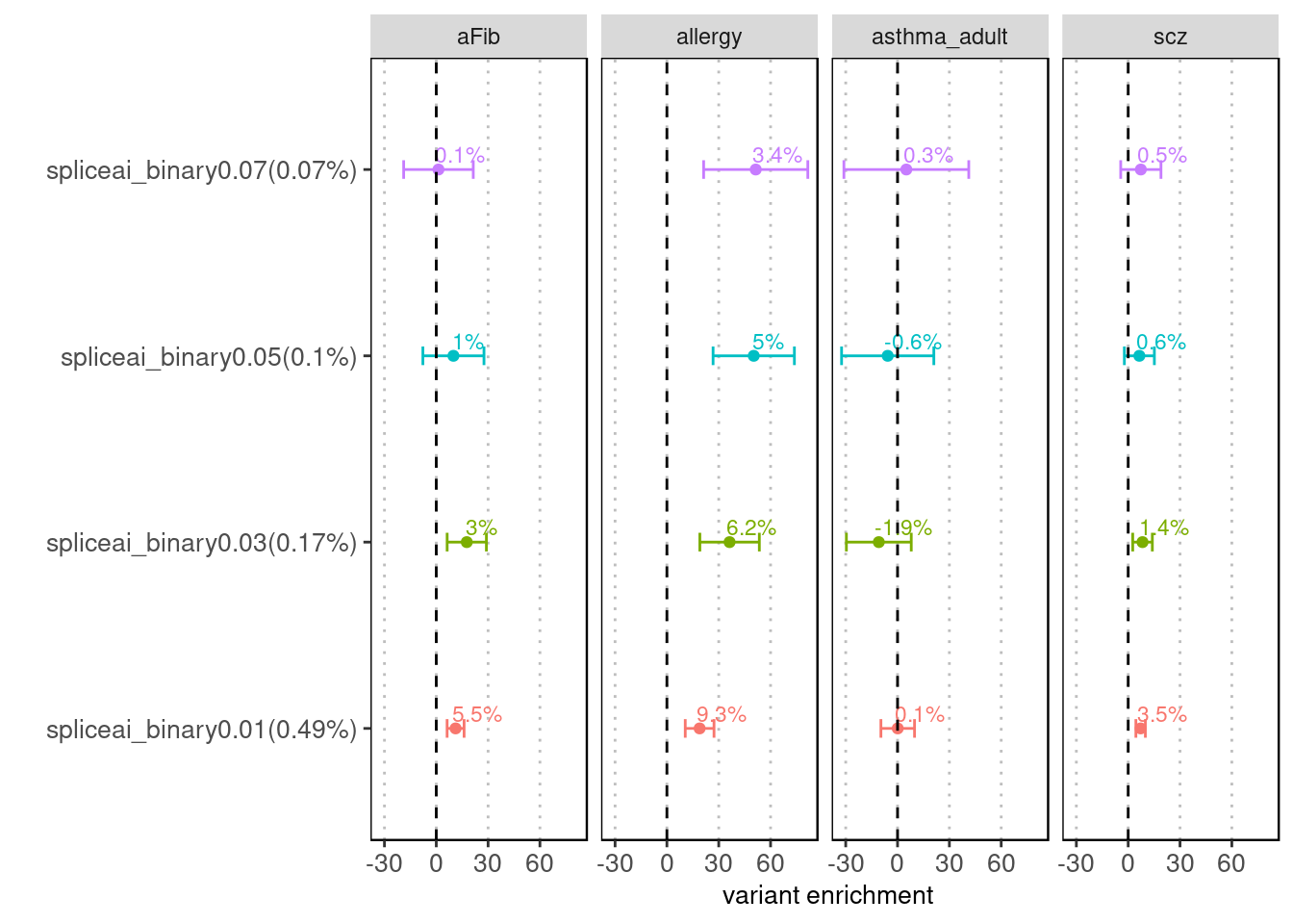
Fig 2.1 Enrichment of aFib risk variants in individual annotation from Torus.
For aFib, we see enrichment signals across different cutoffs even after adjusting for baselines.
Joint run with other annotations Sequentially adding annotation one at a time with the spliceAI prediction and the baseline set. 
| Version | Author | Date |
|---|---|---|
| 38e64c4 | Jing Gu | 2022-08-02 |
Comparing LDSC and Torus with the same baseline
Test SNPs: ~1M hapmap SNPs
Baseline annotations:
coding, promoter, 3' UTR, and 5'UTR, each with a 500bp extended region as baseline annotations.
Fig 2.2 Comparing enrichments results between LDSC and TORUS with the same baseline set
The spliceAI related annotations were jointly run with the same baseline annotations one at a time over aFib risk variants.
With the same coding baseline, LDSC estimates show more dependence on the number of SNPs within annotations. At 0.01 threshold, the enrichment estimate from LDSC is much higher than the one from Torus. Meanwhile, its standard error is much lower compared to those at higher cutoffs.
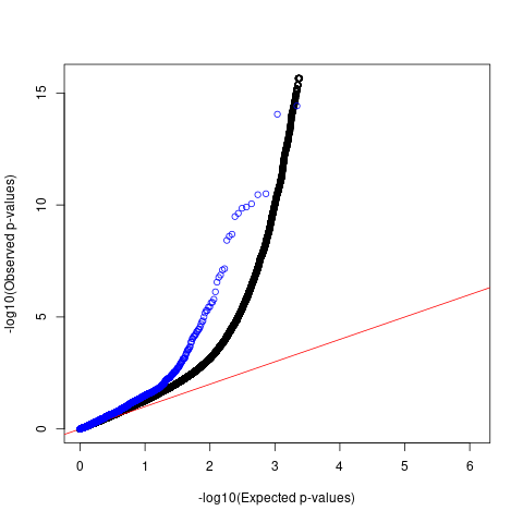
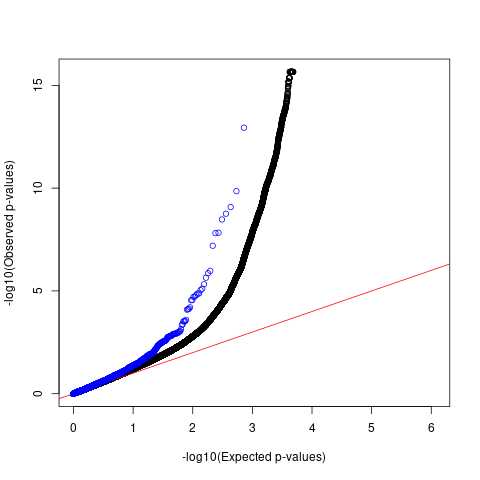
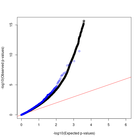
Comparing p-values of SNPs with high spliceAI scores against genome-wide SNPs with spliceAI scores >=0.
black: 1M genome-wide SNPs with spliceAI scores >=0
blue: GWAS SNPs with spliceAI scores >=0.05
Schizophrenia
QQ plots
Afib
QQ plots
Allergy
QQ plots
For SCZ, the p-values of GWAS SNPs with spliceiAI scores above the threshold deviate from the null in a similar way as compared to genome-wide SNPs.
For AFib and allergy, we observed that p-values of SNPs with high spliceAI scores deviated more from the null compared to the genome-wide SNPs. However, this enrichemnt signal was gone after adjusting for baseline annotations with LDSC.
The selected baseline set: coding, promoter, 3' UTR and 5' UTR, each with 500-bp extended regions.

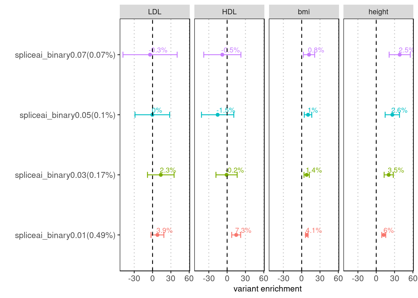
Fig 3.1 LDSC Enrichment results across traits
Enrichment estimates each with a 95% confidence interval for PTR annotations across various traits.
To know the impact of varying baselines on the enrichment estimation of spliceAI features, we focused on the binary annotation of spliceAI scores >=0.05 and then added baseline annotations sequentially.
Fig 4.1 Enrichment results for spliceAI scores >=0.05 under different baselines
The full set of baseline annotations is from m6A paper, which include genomic annotation, MAF, nucleotide diversity, background selection and CpG content. Different genomic annotations from coding to UTR were added sequentially, one at a time. The labeled numbers refer to the enrichment p-value output from LDSC.
Jointly run with coding sequences, spliceAI scores remains to be enriched in several traits like scz and aFib. The enrichment p-value is not significant likely due to low sample size. Across traits, there seems to be a bigger drop in estimates when including introns or MAF.
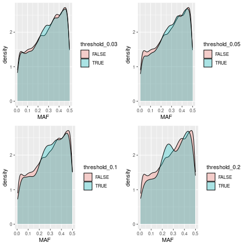
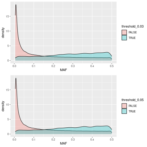
Some characteristics of spliceAI scores:
Comparing MAF of SNPs above or below threshold
Compared against SNPs with non-zero spliceAI scores
Fig Comparing MAF density between SNPs with spliceAI scores above and below the threshold
With increasing threshold, we see the density goes lower at low MAF bins and higher at mid/high MAF bins.
sessionInfo()
R version 3.5.1 (2018-07-02)
Platform: x86_64-pc-linux-gnu (64-bit)
Running under: Scientific Linux 7.4 (Nitrogen)
Matrix products: default
BLAS/LAPACK: /software/openblas-0.2.19-el7-x86_64/lib/libopenblas_haswellp-r0.2.19.so
locale:
[1] LC_CTYPE=en_US.UTF-8 LC_NUMERIC=C
[3] LC_TIME=en_US.UTF-8 LC_COLLATE=en_US.UTF-8
[5] LC_MONETARY=en_US.UTF-8 LC_MESSAGES=en_US.UTF-8
[7] LC_PAPER=en_US.UTF-8 LC_NAME=C
[9] LC_ADDRESS=C LC_TELEPHONE=C
[11] LC_MEASUREMENT=en_US.UTF-8 LC_IDENTIFICATION=C
attached base packages:
[1] stats graphics grDevices utils datasets methods base
other attached packages:
[1] data.table_1.12.0 dplyr_1.0.5 ggplot2_3.3.2
loaded via a namespace (and not attached):
[1] Rcpp_1.0.5 pillar_1.4.7 compiler_3.5.1 bslib_0.3.1
[5] later_0.7.5 jquerylib_0.1.4 git2r_0.26.1 highr_0.7
[9] workflowr_1.7.0 tools_3.5.1 digest_0.6.27 jsonlite_1.7.2
[13] evaluate_0.14 lifecycle_1.0.0 tibble_3.0.4 gtable_0.3.0
[17] pkgconfig_2.0.3 rlang_0.4.10 DBI_1.1.0 rstudioapi_0.13
[21] yaml_2.2.0 xfun_0.31 fastmap_1.1.0 withr_2.3.0
[25] stringr_1.3.1 knitr_1.39 generics_0.0.2 fs_1.5.0
[29] vctrs_0.3.5 sass_0.4.1 tidyselect_1.1.0 rprojroot_2.0.2
[33] grid_3.5.1 glue_1.4.2 R6_2.5.0 rmarkdown_2.14
[37] farver_2.0.3 purrr_0.3.4 magrittr_2.0.1 whisker_0.3-2
[41] scales_1.1.1 promises_1.0.1 ellipsis_0.3.1 htmltools_0.5.2
[45] colorspace_2.0-0 httpuv_1.4.5 labeling_0.4.2 stringi_1.2.4
[49] munsell_0.5.0 crayon_1.3.4