1.1. 概述

有关雷达的概念参见 volume-SignalProcessingOfRadarvolume-IntroductionSignalProcessingOfRadar 小节.

1.1.1. 雷达辐射源信号描述方式

雷达辐射源描述方式也称辐射源描述字(Emitter Discription Word, EDW)或脉冲描述字(Pulse Discription Word, PDW)指雷达辐射源脉冲参数构成的数字化描述字, 常见的类型有

  • 脉冲重复间隔 (Pulse Repetition Interval, PRI)

  • 脉冲重复频率 (Pulse Repetition Frequency, PRF)

  • 脉冲到达时间 (Time Of Arrival, TOA)

  • 脉冲到达方向 (Direction Of Arrival, DOA)

  • 脉冲宽度 (Pulse Width, PW)

  • 脉冲幅度 (Pulse Amplitude, PA)

  • 信号载频 (Radio Frequency, RF): 载频一般用 carrier frequency 表示, 但文献里常用RF表示

参见文献 [1] p6.

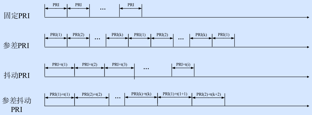
脉冲重复间隔

常见的脉冲重复间隔形式有: 1) 固定PRI; 2) 参差PRI; 3) 抖动PRI 4) 参差抖动PRI.

图 1.14 常见脉冲重复间隔形式(引自 [1] )