# Microsoft Graph REST API Guidelines
Table of contents
- [Microsoft Graph REST API Guidelines](#microsoft-graph-rest-api-guidelines)
- [Introduction](#introduction)
- [Legend](#legend)
- [Design approach](#design-approach)
- [Naming](#naming)
- [Uniform Resource Locators (URLs)](#uniform-resource-locators-urls)
- [Resource modeling patterns](#resource-modeling-patterns)
- [Pros and cons](#pros-and-cons)
- [Nullable properties](#nullable-properties)
- [Query support](#query-support)
- [Behavior modeling](#behavior-modeling)
- [Error handling](#error-handling)
- [Limitations on core types](#limitations-on-core-types)
- [External standards](#external-standards)
- [API contract and nonbackward compatible changes](#api-contract-and-nonbackward-compatible-changes)
- [Versioning and deprecation](#versioning-and-deprecation)
- [Recommended API design patterns](#recommended-api-design-patterns)
- [References](#references)
## Introduction
When building a digital ecosystem API usability becomes a business priority. The success of your ecosystem depends on APIs that are easy to discover, simple to use, fit for purpose, and consistent across your products.
This document offers guidance that Microsoft Graph API producer teams MUST follow to
ensure that Microsoft Graph has a consistent and easy-to-use API surface. A new API design SHOULD meet the following goals:
- Be developer friendly by using consistent naming, patterns, and web standards (HTTP, REST, JSON).
- Work well with SDKs in many programming languages.
- Be sustainable and evolvable by using clear API contracts.
The Microsoft Graph REST API Guidelines consist of a concise overview document, a collection of articles on Graph standards, and a library of patterns that provide best practices for resolving common API design problems. Together, these documents serve as the means by which API teams discuss and come to consensus on API review requirements.
Technology and software are constantly changing and evolving, and as such, this document is intended to be a living document. API guidelines that change frequently lead to an uneven and inconsistent API surface.Therefore, the general principles and directions that this document offers will be more stable than the specific recommendations for areas that are new or significantly different. The guidance might change as needed to address new scenarios and to clarify existing guidance. The guidance might change as needed to address new scenarios and to clarify existing guidance. To suggest a change or propose a new idea,
[open an issue](https://github.com/microsoft/api-guidelines/issues/new/choose).
### Legend
This document offers prescriptive guidance labeled as follows:
:heavy_check_mark: **MUST** satisfy this specification.
:no_entry: **MUST NOT** use this pattern.
:ballot_box_with_check: **SHOULD** fulfill this specification.
:warning: **SHOULD NOT** adopt this pattern.
If you do not follow this advice, you MUST disclose your reasons during the Microsoft Graph API review.
## Design approach
The design of your API is arguably the most important investment you'll make. API design is what creates the first impression for developers when they discover and learn how to use your APIs. We promote an API-first design approach where you begin your product design by focusing on how information is exchanged and represented and by creating an interface contract for your API, which is followed by design and implementation of the backing service. This approach ensures decoupling of the interface from your implementation and is essential for agility, predictability, and reuse of your APIs.
An established interface contract allows developers to use your API while internal teams are still working on implementation; API specifications enable designing user experience and test cases in parallel. Starting with user-facing contracts also promotes a good understanding of system interactions, your modeling domain, and an understanding of how the service will evolve.
Microsoft Graph supports resource and query-based API styles that follow HTTP, REST, and JSON standards, where the API contract is described by using OData conventions and schema definitions. For more information, see [Documentation · OData Version 4.01](https://www.odata.org/documentation/).
In general, API design includes the following steps:
1. Outline the key current and future scenarios for API consumers.
1. Define your domain model.
1. Derive and name your API resources.
1. Describe relationships between resources.
1. Determine required behavior.
1. Determine user roles and application permissions.
1. Specify errors.
When creating your API contract, you define resources based on the domain model supporting your service and identify interactions based on user scenarios. Good API design goes beyond modeling the current state of resources. It's important to plan ahead how the API evolves; to do this, it's essential to understand and document your user scenarios as the foundation of the API design. There's no one-to-one correspondence between domain model elements and API resources because you SHOULD simplify your customer facing APIs for better usability and to obfuscate implementation details.
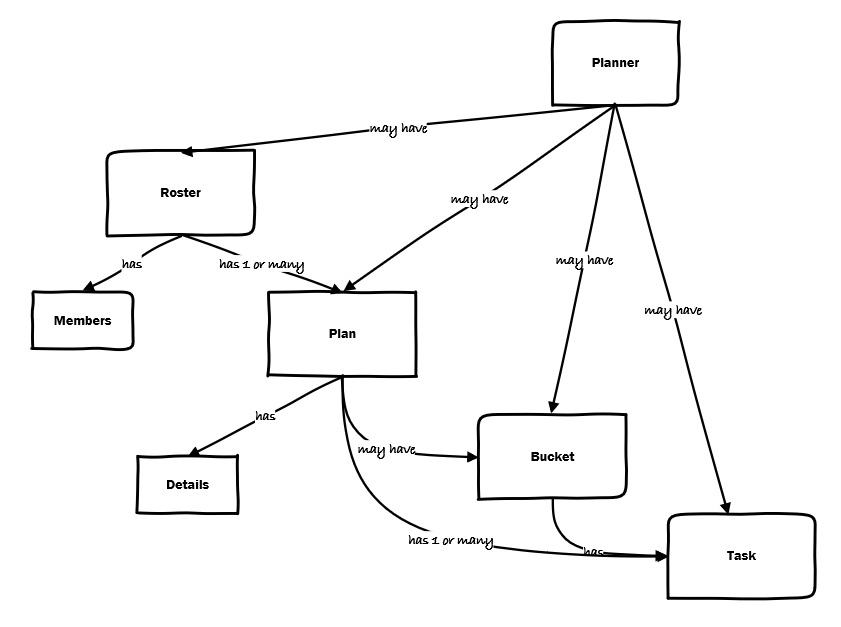
We recommend creating a simple resource diagram like the following to show resources and their relationships and make it easier to reason about modeling choices and the shape of your API.

After you define your resources, it’s time to think about the behavior of your API, which can be expressed via HTTP methods and operational resources such as functions and actions. As you think about API behavior, you identify a happy path and various exceptions and deviations that are expressed as errors and represented by using HTTP codes and error messages.
At every step of your design, you need to consider security, privacy, and compliance as intrinsic components of your API implementation.
### Naming
API resources are typically described by nouns. Resource and property names appear in API URLs and payloads and MUST be descriptive and easy to understand. Ease of understanding comes from familiarity and recognition; therefore, when thinking about naming, you SHOULD favor consistency with other Microsoft Graph APIs, names in the product user interface, and industry standards. Microsoft Graph naming conventions follow the [Naming guidelines](./articles/naming.md).
Following is a short summary of the most often used conventions.
| Requirements | Example |
| ------------------------------------------------------------------------|-------------------------------|
| :no_entry: **MUST NOT** use redundant words in names. | - **Right:** /places/{id}/**displayName** or /phones/{id}/**number**
- **Wrong:** /places/{id}/**placeName** or /phones/{id}/**phoneNumber** |
| :warning: **SHOULD NOT** use brand names in type or property names. | - **Right:** chat
- **Wrong:** teamsChat
- **NOTE:** there is an exception for resources that *only* exist under the `/admin` root segment and the `/users/{userId}/settings` path. |
| :warning: **SHOULD NOT** use acronyms or abbreviations unless they are broadly understood. | - **Right:** url or htmlSignature
- **Wrong:** msodsUrl or dlp |
| :heavy_check_mark: **MUST** use singular nouns for non-enum type names. | - **Right:** address
- **Wrong:** addresses |
| :heavy_check_mark: **MUST** use singular nouns for non-flags enum type names. | - **Right:** color
- **Wrong:** colors |
| :heavy_check_mark: **MUST** use plural nouns for flags enum type names. | - **Right:** diplayMethods
- **Wrong:** displayMethod |
| :heavy_check_mark: **MUST** use plural nouns for collections (for listing type or collection properties). | - **Right:** addresses
- **Wrong:** address |
| :ballot_box_with_check: **SHOULD** pluralize the noun even when followed by an adjective (a *postpositive*).| - **Right:** passersby or mothersInLaw
- **Wrong:** notaryPublics or motherInLaws |
| **CASING** | |
| :heavy_check_mark: **MUST** use lower camel case for *all* names and namespaces. | - **Right:** automaticRepliesStatus
- **Wrong:** kebab-case or snake_case |
| :ballot_box_with_check: **SHOULD** case two-letter acronyms with the same case. | - **Right:** ioLimit or totalIOAmount
- **Right:** 'id' properties similar to driveId or applicationId
- **Wrong:** iOLimit or totalIoAmount|
| :ballot_box_with_check: **SHOULD** case `id` properties the same as a normal word. | - **Right:** id or fileId
- **Wrong:** ID or fileID |
| :ballot_box_with_check: **SHOULD** case three+ letter acronyms the same as a normal word. | - **Right:** fidoKey or oauthUrl
- **Wrong:** webHTML |
| :no_entry: **MUST NOT** capitalize the word following a [prefix](https://www.thoughtco.com/common-prefixes-in-english-1692724) or words within a [compound word](http://www.learningdifferences.com/Main%20Page/Topics/Compound%20Word%20Lists/Compound_Word_%20Lists_complete.htm). | - **Right:** subcategory, geo coordinate, or crosswalk
- **Wrong:** metaData, semiCircle, or airPlane |
| :heavy_check_mark: **MUST** capitalize within hyphenated and open (spaced) compound words. | - **Right:** fiveYearOld, daughterInLaw, or postOffice
- **Wrong:** paperclip or fullmoon |
| **PREFIXES AND SUFFIXES** | |
| :heavy_check_mark: **MUST** suffix date and time properties with Date, Time, or DateTime | - **Right:** dueDate—an Edm.Date
- **Right:** recurringMeetingTime—an Edm.TimeOfDay
- **Right:** createdDateTime—an Edm.DateTimeOffset
- **Wrong:** dueOn or startTime
- **Right:** Instead, both of the preceding are an Edm.DateTimeOffset |
| :ballot_box_with_check: **SHOULD** use the Duration type for durations, but if using an `int`, append the units. | - **Right:** passwordValidityPeriod—an Edm.Duration
- **Right:** passwordValidityPeriodInDays — an Edm.Int32 (use of Edm.Duration type is preferable)
- **Wrong:** passwordValidityPeriod — an Edm.Int32 |
| :no_entry: **MUST NOT** use suffix property names with primitive type names unless the type is temporal. | - **Right:** isEnabled or amount
- **Wrong:** enabledBool |
| :ballot_box_with_check: **SHOULD** prefix property names for properties concerning a different entity. | - **Right:** siteWebUrl on driveItem or userId on auditActor
- **Wrong:** webUrl on contact when it's the companyWebUrl |
| :ballot_box_with_check: **SHOULD** prefix Boolean properties with `is`, unless this leads to awkward or unnatural sounding names for Boolean properties. | - **Right:** isEnabled or isResourceAccount
- **Wrong:** enabled or allowResourceAccount
- **Right:** hasChildren or hasSubscriptions
- **Wrong:** isChildren or isSubscriptions
- **Right:** allowNewTimeProposals or allowInvitesFrom (subjectively more natural than the following examples)
- **Wrong:** isNewTimeProposalsAllowed or isInvitesFromAllowed (subjectively more awkward that the preceding examples) |
| :no_entry: **MUST NOT** use collection, response, or request suffixes. | - **Right:** addresses
- **Wrong:** addressCollection |
#### Tree and graph structures
When a tree or graph structure is being modeled, the direct sub-nodes are usually named `children` or `members`.
If a property is desired that represents a "flattened" data structure, the property **SHOULD** be prefixed with "transitive", e.g. `transitiveChildren` or `transitiveMembers`.
Such properties **MUST** represent a mathematically [transitive relationship](https://en.wikipedia.org/wiki/Transitive_relation).
To simplify, if `A` is a child of `B` and `B` is a child of `C`, then `A` is a child of `C` via a transitive relationship; this **MUST** be true for properties using word "transitive" in their name.
### Uniform Resource Locators (URLs)
A Uniform Resource Locator (URL) is how developers access the resources of your API.
Navigation paths to Microsoft Graph resources are broken into multiple segments,
`{scheme}://{host}/{version}/{category}/[{pathSegment}][?{query}]` where:
- `scheme` and `host` segments are always [`https://graph.microsoft.com`](https://graph.microsoft.com/v1.0/users).
- `version` can be v1.0 or beta.
- `category` is a logical grouping of APIs into top-level categories.
- `pathSegment` is one or many navigation segments that can address an entity, collection of entities, property, or operation available for an entity.
- `query` string MUST follow the OData standard for query representations and is covered in the Query section of OData specifications.
While HTTP defines no constraints on how different resources are related, it does encourage the use of URL path segment hierarchies to convey relationships. In Microsoft Graph, relationships between resources are supported by the OData concepts of singletons, entity sets, entities, complex types, and navigation properties.
In Microsoft Graph, a top-level API category might represent one of the following groupings:
- A core *user-centric concept* of Microsoft Graph: /users, /groups, or /me.
- A Microsoft *product or service offering* covering multiple use cases: /teamwork, /directory.
- A *feature offering* covering a single use case and *shared* across multiple Microsoft products: /search, /notifications, /subscriptions.
- *Administrative configuration* functions for specific products: /admin/exchange.
- Internal Microsoft requirements for publishing Privileged and Hidden APIs, routing, and load testing: /loadTestEntities.
Effectively, top-level categories define a perimeter for the API surface; thus, a new category creation requires additional rigor and governance approval.
### Resource modeling patterns
You can model structured resources for your APIs by using the OData entity type or complex type. The main difference between these types is that an entity type declares a key property to uniquely identify its objects, and a complex type doesn't. In Microsoft Graph, this key property is called `id` for server-created key values. If there's a natural name for the key property, then the workload can use that.
Because objects of complex types in Microsoft Graph don’t have unique identifiers, they are not directly addressable via URIs. Therefore, you SHOULD use entity types to model addressable resources such as individually addressable items within a collection. For more information, see the [Collection guidance](./articles/collections.md). Complex types are better suited to represent composite properties of API entities.
```xml
```
| Microsoft Graph rules for modeling complex resources |
|---------------------------------------------------------------------------------------------|
| :heavy_check_mark: **MUST** use String type for ID. |
| :heavy_check_mark: **MUST** use a primary key composed of a single property. |
| :heavy_check_mark: **MUST** use an object as the root of all JSON payloads. |
| :heavy_check_mark: **MUST** use a root object with a value property to return a collection. |
| :heavy_check_mark: **MUST** include @odata.type annotations when the type is ambiguous. |
| :warning: **SHOULD NOT** add the property ID to a complex type. |
There are different approaches for designing an API resource model in situations with multiple variants of a common concept.
The three most often used patterns in Microsoft Graph today are type hierarchy, facets, and flat bag of properties:
- **[Type hierarchy](./patterns/subtypes.md)** is represented by one abstract base type with a few common properties and one subtype for each variant.
- **[Facets](./patterns/facets.md)** are represented by a single entity type with common properties and one facet property (of complex type) per variant. The facet properties only have a value when the object represents that variant.
- **[Flat bag of properties](./patterns/flat-bag.md)** is represented by one entity type with all the potential properties plus an additional property to distinguish the variants, often called type. The type property describes the variant and also defines properties that are required or meaningful for the variant given by the type property.
- **[Enums](./patterns/enums.md)** represent a subset of the nominal type they rely on, and are especially useful in cases where certain properties have predefined, limited options.
The following table shows a summary of the main qualities for each pattern and can help you select a pattern fit for your use case.
| API qualities\patterns | Properties and behavior described in metadata | Supports combinations of properties and behaviors | Simple query construction |
|-------------------------|-----------------------------------------------|---------------------------------------------------|---------------------------|
| Type hierarchy | yes | no | no |
| Facets | partially | yes | yes |
| Flat bag | no | no | yes |
#### Pros and cons
Following are a few pros and cons to decide which pattern to use:
- In **[hierarchy](./patterns/subtypes.md)**, the interdependencies of properties, that is, which properties are relevant for which variants, is fully captured in metadata, and client code can potentially leverage that to construct and/or validate requests.
- Introducing new cases in **hierarchy** is relatively isolated (which is why it is so familiar to OOP) and is considered backwards compatible (at least syntactically).
- Introducing new cases/variants in **[facets](./patterns/facets.md)** is straightforward. You need to be careful because it can introduce situations where previously only one of the facets was non-null and now all the old ones are null. This is not unlike adding new subtypes in the **hierarchy** pattern or adding a new type value in the **[flat bag](./patterns/flat-bag.md)** pattern.
- **hierarchy** and **facets** (to a slightly lesser degree) are well-suited for strongly typed client programming languages, whereas **flat bag** is more familiar to developers of less strongly typed languages.
- **facets** has the potential to model what is typically associated with multiple inheritances.
- **facets** and **flat bag** lend to syntactically simpler filter query expression. **hierarchy** is more explicit but requires the cast segments in the filter query.
- **hierarchy** can be refined by annotating the collections with OData derived type constraints; see [validation vocabulary](https://github.com/oasis-tcs/odata-vocabularies/blob/main/vocabularies/Org.OData.Validation.V1.md). This annotation restricts the values to certain sub-trees of an inheritance **hierarchy**. It makes it explicit that the collection only contains elements of some of the subtypes and helps to not return objects of a type that are semantically not suitable.
> **Note:**
> As can be seen in a few of the pros and cons, one of the important aspects discussed here is that the API design goes beyond the syntactical aspects of the API. Therefore, it is important to plan ahead how the API evolves, lay the foundation, and allow users to form a good understanding of the semantics of the API. **Changing the semantics is always a breaking change.** The different modeling patterns differ in how they express syntax and semantics and how they allow the API to evolve without breaking compatibility. For more information, see [API contract and non-backward compatible changes](#api-contract-and-non-backward-compatible-changes) later in this article.
#### Nullable properties
The facet and flat bag approaches often require nullable properties, so it is important to still use non-nullable properties where appropriate.
Since inheritance can often remove the use of nullable properties completely, it is also important to know when nullable properties are necessary.
See [Nullable properties](./articles/nullable.md) for more details.
### Query support
Microsoft Graph APIs returning collections of resources SHOULD support basic query options in conformance with [OData specifications](http://docs.oasis-open.org/odata/odata/v4.01/odata-v4.01-part2-url-conventions.html#sec_PassingQueryOptionsintheRequestBody) and [Collection guidance](./articles/collections.md).
|Requirements |
|----------------------------------------------------------------------------------------------------|
| :heavy_check_mark: **MUST** support `$select on resource` to enable properties projection. |
| :ballot_box_with_check: **SHOULD** support `/entityTypeCollection/{id}?$expand=navProp1` option for navigation properties of entities. |
| :ballot_box_with_check: **SHOULD** support `$filter` with `eq` and `ne` operations on properties of entity collections. |
| :heavy_check_mark: **MUST** support pagination of collections (of entity types or complex types) using a [nextLink](http://docs.oasis-open.org/odata/odata-json-format/v4.01/odata-json-format-v4.01.html#sec_ControlInformationnextLinkodatanextL). |
| :ballot_box_with_check: **MAY** support [server-driven pagination](./articles/collections.md#81-server-driven-paging) of collections using `$skiptoken`. |
| :ballot_box_with_check: **SHOULD** support [client-driven pagination](./articles/collections.md#82-client-driven-paging) of collections using `$top` and `$skip`. |
| :ballot_box_with_check: **SHOULD** support `$count` for collections. |
| :ballot_box_with_check: **SHOULD** support sorting with `$orderby` both ascending and descending on properties of the entities. |
The query options part of an OData URL can be long, potentially exceeding the maximum length of URLs supported by components involved in transmitting or processing the request. One way to avoid this is to use the POST verb instead of GET with the `$query` segment, and pass the query options part of the URL in the request body as described in the chapter
[OData Query Options](http://docs.oasis-open.org/odata/odata/v4.01/odata-v4.01-part2-url-conventions.html#sec_PassingQueryOptionsintheRequestBody).
Another way to avoid this is to use JSON batch as described in the [Microsoft Graph batching documentation](https://docs.microsoft.com/graph/json-batching#bypassing-url-length-limitations-with-batching).
### Behavior modeling
The HTTP operations dictate how your API behaves. The URL of an API, along with its request/response bodies, establishes the overall contract that developers have with your service. As an API provider, how you manage the overall request/response pattern SHOULD be one of the first implementation decisions you make.
If possible, APIs SHOULD use resource-based designs with standard HTTP methods rather than operation resources. Operation resources are either functions or actions. According to [OData standards](https://docs.oasis-open.org/odata/odata/v4.01/odata-v4.01-part1-protocol.html#_Toc31359009), a function represents an operation that returns a single instance or collection of instances of any type and doesn’t have an observable side effect. An action might have side effects and might return a result represented as a single entity or collection of any type.
| Microsoft Graph rules for behavior modeling |
|------------------------------------------------------------------|
| :heavy_check_mark: **MUST** use POST to create new entities in insertable entity sets or collections.
This approach requires the service to produce a system-generated key, or for a caller to provide a key in the request payload. |
| :ballot_box_with_check: **SHOULD** additionally use PATCH to create new entities in insertable entity sets or collections.
This [Upsert](./patterns/upsert.md) approach requires the caller to provide a key in the request URL. |
| :heavy_check_mark: **MUST** use PATCH to edit updatable resources. |
| :heavy_check_mark: **MUST** use DELETE to delete deletable resources. |
| :heavy_check_mark: **MUST** use GET for listing and reading resources. |
| :warning: **SHOULD NOT** use PUT for updating resources. |
| :ballot_box_with_check: **SHOULD** avoid using multiple round trips to complete a single logical operation. |
Operation resources MUST have a binding parameter that matches the type of the bound resource. In addition, both actions and functions support overloading, meaning an API definition might contain multiple actions or functions with the same name.
For an additional list of standard HTTP methods, see the [RFC7231 Hypertext Transfer Protocol](https://www.rfc-editor.org/rfc/rfc7231).
### Error handling
To improve API traceability and consistency you MUST use the recommended Microsoft Graph error model and the Microsoft Graph utilities library to provide a standard implementation for your service. The value for the "message" name/value pair MUST be a human-readable representation of the error, tailored to provide enough information for the developer to understand the error and take appropriate action. The message is intended only as an aid to developers and should not be exposed to end users.
```http
{
"error": {
"code": "badRequest",
"message": "Cannot process the request because a required field is missing.",
"target": "query",
"innererror":{
"code": "requiredFieldMissing"
}
}
```
The top-level error code MUST match the HTTP response status code description, converted to camelCase, as listed in the [Status Code Registry (iana.org)](https://www.iana.org/assignments/http-status-codes/http-status-codes.xhtml). The following examples demonstrate error modeling for common use cases:
- **Simple error**: An API wants to report an error with top-level details only. The error object contains the top-level error code, message and target (optional).
```http
{
"error": {
"code": "badRequest",
"message": "Cannot process the request because it is malformed or incorrect.",
"target": "resource"
}
}
```
- **Detailed error**: An API needs to provide service-specific details of the error via the innererror property of the error object. It is intended to allow services to supply a specific error code to help differentiate errors that share the same top-level error code but are reported for different reasons.
```http
{
"error": {
"code": "badRequest",
"message": "Cannot process the request because a required field is missing.",
"innererror": {
"code": "requiredFieldOrParameterMissing"
}
}
}
```
| Microsoft Graph enforces the following error rules |
|-------------------------------------------------------------------------------------------------------------------|
| :heavy_check_mark: **MUST** return an error property with a child code property in all error responses. |
| :heavy_check_mark: **MUST** return a 403 Forbidden error when the application or signed-in user has insufficient permissions present in the auth token. |
| :heavy_check_mark: **MUST** return a 429 Too Many Requests error when the client exceeded throttling limits, and a 503 Service Unavailable error when the service overloaded but the client is within throttling limits.|
| :ballot_box_with_check: **SHOULD** return a 404 Not Found error if a 403 error would result in information disclosure. |
For more detailed guidance, see the article on [Error condition responses](./articles/errorResponses.md).
For a complete mapping of error codes to HTTP statuses, see
[rfc7231 (ietf.org)](https://datatracker.ietf.org/doc/html/rfc7231#section-6).
### Limitations on core types
The types `user`, `group`, and `device` should not have any new structural property(s) added, without compelling justification.
Instead, model the concept represented in those property(s) as a new entity and do one of the following:
1. Add navigation from `user`, `group`, or `device` to the new entity.
2. Add a navigation from the new entity to `user`, `group` or `device`.
More details and examples are available in [Core types](./articles/coreTypes.md).
## External standards
For ease of client use and interoperatibility, some APIs might implement a standard that is defined external to Microsoft Graph and OData.
Workloads SHOULD follow these standards exactly, even if they conflict with the OData standard and/or the Microsoft Graph guidelines.
Workloads SHOULD define these standards in their CSDL model if they do not conflict with the OData standard.
Standards that *do* conflict with the OData standard might be defined in the CSDL in one of two ways:
1. Using `Edm.Untyped` only and support for the external standard will come directly from the service implementation; OR
2. Adding CSDL elements to model the external standard using `Edm.String` for `EnumType`s that conflict with the OData standard and `Edm.Untyped` wherever any other conflict with the OData standard occurs.
In either case, any use of `Edm.String` instead of an `EnumType` or any use of `Edm.Untyped` MUST provide a [description annotation](https://github.com/oasis-tcs/odata-vocabularies/blob/main/vocabularies/Org.OData.Core.V1.xml#L105) to document references to the standard that the client is expected to follow.
The benefit of the second approach is that strongly-typed models have SDK support for clients and also have significant tooling support for both the workload and clients.
Note that it's backwards compatible for a workload to migrate from the second approach to the first approach in case the external standard is *initially* compliant with the OData standard and *later* conflicts with the OData standard.
## API contract and nonbackward compatible changes
The Microsoft Graph defines breaking changes as any change that requires a client to change its implementation to continue working with the service, it includes changes to the API contract, API behavior, and nonbackward compatible changes.
In general, making all but additive changes to the API contract for existing elements is considered breaking. Adding new elements is allowed and is not considered a breaking change.
**Non-breaking changes:**
- To add properties that are nullable or have a default value
- Adding a member after the sentinel member to an evolvable enumeration
- Removing, renaming, or changing the type of annotation
- Changing the order of properties
- Changing the length or format of opaque strings, such as resource IDs
- Adding or removing an annotation OpenType="true"
**Breaking changes:**
- Changing the URL or fundamental request/response associated with a resource
- Removing, renaming, or changing an incompatible type of a declared property
- Removing or renaming APIs or API parameters
- Adding a required request header
- Adding EnumType members for nonevolvable enumerations
- Adding Nullable="false" properties to existing types
- Adding a parameter not marked as [Nullable](http://docs.oasis-open.org/odata/odata-csdl-xml/v4.01/odata-csdl-xml-v4.01.html#sec_Nullable) to existing actions
- Adding a parameter not marked as [Optional](https://github.com/oasis-tcs/odata-vocabularies/blob/main/vocabularies/Org.OData.Core.V1.md#OptionalParameter) to an existing function
- Changing top-level error codes
- Introducing server-side pagination to existing collections
- Making significant changes to the performance of APIs such as increased latency, rate limits, or concurrency
The applicable changes described in the [Model Versioning of the OData V4.01 spec](https://docs.oasis-open.org/odata/odata/v4.01/odata-v4.01-part1-protocol.html#sec_ModelVersioning) SHOULD be considered part of the minimum bar that all services MUST consider a breaking change.
### Versioning and deprecation
As the market and technology evolves, your APIs will require modifications. In this case, you MUST avoid breaking changes and add new resources and features incrementally. If that isn't possible, then you MUST version elements of your APIs. Microsoft Graph allows versioning of elements, including entities and properties. Versioning involves adding a new, uniquely named version of the element and marking the old version as deprecated.
In some cases, there's a natural new name for the element. In other cases, where the original name is still the most descriptive, the suffix _v2 can be added to the original name to make it unique. The original element is then marked as deprecated by using annotations.
Microsoft Graph provides two public endpoints to support the API lifecycle:
- [API sets on the v1.0 endpoint](https://graph.microsoft.com/v1.0) are in general availability (GA) status.
- [API sets on the beta endpoint](https://graph.microsoft.com/beta) are in beta or private preview status.
Microsoft Graph APIs in the GA version guarantee API stability and consistency for its clients. If your API requires a breaking change in GA, then you MUST create new element versions and support deprecated elements for a minimum of 36 months or 24 months with demonstrated non-usage.
On the beta endpoint, breaking changes and deprecation of APIs are allowed with consideration of dependencies and customer impact. It is a best practice to test new element versions on the beta endpoint at first and then promote API changes to the GA endpoint.
Detailed requirements for versioning and deprecation are described in the [Deprecation guidelines](./articles/deprecation.md).
## Recommended API design patterns
The guidelines in previous sections provide a brief overview and a quick start for Microsoft Graph API developers. For a more detailed dive into a specific topic, you can explore [additional articles](./articles/) or learn more about [modeling patterns with the Microsoft Graph](./patterns/) listed in the following table.
| Pattern | Description |
|--------------------------------------------------|----------------------------------------------------------------------------|
| [Alternate key](./patterns/alternate-key.md) | Uniquely identify and query resources using an alternate key. |
| [Change tracking](./patterns/change-tracking.md) | Keep API consumers in sync with changes without polling. |
| [Collection subsets](./patterns/subsets.md) | Model collection subsets |
| [Default properties](./patterns/default-properties.md) | Omit non-default properties from the response unless they are explicitly requested using `$select`.
| [Dictionary](./patterns/dictionary.md) | Clients can provide an unknown quantity of data elements of the same type. |
| [Evolvable enums](./patterns/evolvable-enums.md) | Extend enumerated types without breaking changes. |
| [Facets](./patterns/facets.md) | Model parent-child relationships. |
| [Flat bag](./patterns/flat-bag.md) | Model variants of the same type. |
| [Long running operations](./patterns/longRunningOperations.md)| Model operations where processing a client request takes a long time. |
| [Modeling subsets](./patterns/subsets.md) | Model collection subsets for All, None, Included, or Excluded criteria. |
| [Namespace](./patterns/namespace.md) | Organize resource definitions into a logical set. |
| [Navigation properties](./patterns/navigation-property.md) | Model resource relationships |
| [Operations](./patterns/operations.md) | Model complex business operations |
| [Type hierarchy](./patterns/subtypes.md) | Model `is-a` relationships using subtypes. |
| [Upsert](./patterns/upsert.md) | Idempotent operation to create or update a resource using a client-provided key. |
| [Viewpoint](./patterns/viewpoint.md) | Model user specific properties for a shared resource. |
## References
- [Microsoft Graph documentation](https://docs.microsoft.com/graph/overview)
- [Microsoft REST API Guidelines-deprecated](Guidelines-deprecated.md)
- [OData guidelines](http://www.odata.org/documentation/)
- [Azure RESTful web API design](https://docs.microsoft.com/azure/architecture/best-practices/api-design)
- [Graph Explorer](https://developer.microsoft.com/graph/graph-explorer)