dame una consola

index | OSiUX | blog | docs | charlas | rss

terminal.png

qué és una consola?

  • Suele usarse indistintamente el termino shell, terminal, emulador de terminal, intérprete de comandos.
  • Se puede decir que es una interface de texto que permite ingresar instrucciones a un programa informático.

porqué usar la consola?

  • Uno de los principales beneficios es la automatización de las tareas.
  • Es la interconexión de comandos la mayor ventaja, ya que esto permite escribir rápidamente soluciones que no tienen una aplicación específica que las resuelva.
  • Está siempre disponible en todas las distribuciones de GNU/Linux, BSD, Unix, etc.

todo es un archivo

En sistemas *nix todo es un archivo, es decir todos los dispositivos, las particiones de disco, CDs, diskettes, tarjeta de sonido, video, etc.

permisos

r = read        4
w = write       2
x = execute     1
# usuario y grupo todo, el resto nada.
770   rwxrwx--
# solo dueño y grupo leer y ejecutar.
550   r-xr-x--
# solo dueño tiene escritura, todos pueden leer.
644   rw--r--r

comandos básicos

man leer el manual, es el mas importante!
echo eco, imprime texto en pantalla
ls listar archivos y directorios
pwd mostrar directorio actual
cd cambiar directorio
cp copiar
rm borrar
mv mover
mkdir crear directorio
cat muestra contenido de un archivo

más comandos

more pagina la salida de un archivo
sort ordena
wc cuenta cantidad líneas y palabaras
grep filtra un texto
sed editor de texto en línea
awk procesa texto
find busca archivos
chmod cambia permisos
chown cambia el propietario de un archivo
alias define un alias para un comando
ps muestra procesos en ejecucion

stdinput

En lugar de tipear podemos enviar un archivo como la entrada estandard de un comando:

mail osiux@osiux.com.ar < archivo.txt

stdoutput

Podemos almacenar en un archivo el resultado de la ejecución de un comando:

# sobreescribe
ls *.png >lista.txt
# agrega
ls *.txt >>lista.txt

pipe

Convertir la salida standard de un comando en la entrada standard de otro comando permite conectar procesos:

ls | sort

redirection.png

expresiones regulares

[a-z] rango de la a a la z
[A-Z] rango de la A a la Z
[0-9] rango de 0 a 9
[^..] negación
^ principio de línea
$ fin de línea
. cualquier caracter
? cero o una aparición
* ninguna o muchas repeticiones
+ una o mas repeticiones

aplicaciones

mutt, pine, fetchmail
reminder, wyrd
vim, emacs, joe, nano, mcedit, vim-outliner
w3m, lynx, elinks, rtorrent, newsbeuter
freetalk, cabber, irssi, weechat, center-im
moc, rippit, aumix, alsamixer
ftp, ncftp, wget, httrack
mc, rsync, rdiff-backup 
vlc, mplayer

más aplicaciones

ssh, telnet, screen, ajaxterm
tig, git, svn, bzr, mercurial
mysql, msqldump
python, ipython, bpython
graphviz, imagemagick, gnuplot
parted, testdisk, dd, partimage
gnupg, dmsetup, bcrypt, truecrypt
htop, ethtool, netcat, nmap, wicd-curses
diff, patch, make, base64, vim-diff
vnstat, iftop, nload, wicd-curses
pdf2text, html2text, python-docutils, rst2pdf

ejemplos

# cuál es mi ip?
ip r | grep -o src.[0-9.]+ | awk '{print $2}'
# cuál es mi mac?
ifconfig eth0 | grep HWaddr | awk '{print $5}'
# sé la mac, pero cúal es la ip?
tcpdump -ennqti eth0 \( arp or 600pxp \) | grep "48:5b:39:6e:f4:d4"
# encender la compu remotamente
wakeonlan 48:5b:39:6e:f4:d4
# quíen está consumiendo todo el ancho de banda?
iftop -i eth0
# ips entregadas por dhcp?
egrep -o "[0-9]+>[0-9]+>[0-9]+>[0-9]+" dhcpd.leases | uniq | wc -l
# obtener una línea específica de un archivo
head -30 /var/log/messages | tail -1
# reemplazar texto en varios archivos
find -name '*.php' | while read i;do cat $i | \
sed s/GNU/GPL/g >$i.tmp;cat $i.tmp>$i;done

más ejemplos

# buscar en el contenido de una web
w3m -dump http://barrapunto.com | grep -i -C2 android
w3m -dump http://debian.org/News | grep -i squeeze | grep frozen >/tmp/debian
# notificar estado batería
if [ "$BAT_STATUS" = "Discharging" ];then \
    if [ $BAT_PERCENT -le 25 ];then \
        notify-send -u critical "$MSG" "$BAT_PERCENT";fi
else;notify-send "$MSG";fi

vim

Esc cambia a modo visual
a agregar texto posición actual
A agregar texto al final línea
i inserta en la posición actual
I inserta al inicio de la línea
r reemplazar un caracter
R modo reemplazar
x borra caracter a la derecha
X borra caracter a la izquierda
y copiar
p pegar

más vim

d eliminar
. repite última función
: cambia a modo comando
:q salir si no hubo cambios
:q! salir sin guardar cambios
:wq guardar y salir
:e editar archivo
:. línea actual
:1,. desde primer línea a la actual
:.,$ desde línea actual a la última
:5,15 desde línea 5 a la número 15

telnet mail

telnet localhost 25
HELO branca.osiux.com.ar
MAIL FROM: osiris@branca.osiux.com.ar
RCPT TO: osiux@branca.osiux.com.ar
DATA
Subject: prueba correo local usando telnet
nero cuando nos tomamos unos fernets?
.
250 2.0.0 Ok: queued as 6626586DE6
QUIT

telnet web

telnet google.com 80
Trying 209.85.195.104...
Connected to google.com.
GET /
HTTP/1.0 302 Found
Location: http://www.google.com.ar/
Content-Type: text/html; charset=UTF-8
<HTML><HEAD><TITLE>302 Moved</TITLE></HEAD><BODY>
<H1>302 Moved</H1>The document has moved
<A HREF="http://www.google.com.ar/">here</A>.
</BODY></HTML>
Connection closed by foreign host.

mysql + bash

# Definir Alias
set alias sugar='mysql --default-character-set=utf8 -u sugar -psugar -B sugar'

# Ejecutar consulta
echo "SELECT user_name FROM users WHERE is_admin = 1;" | sugar

# Listado de Tablas
set alias tablas='echo "show tables" | sugar | grep -v Tables_in | sort -u'

# Listado Tabla Campo
set alias tablacampos='echo "show tables" | sugar | grep -v Tables_in | \
while read t; do d=$(echo "desc "$t";" | cct15 | grep -v Field | awk1); \
for c in $d;do echo $t"__"$c;done ;done'

# Vaciar todas las tablas que contengan la palabra *calls*
sugar < $(echo "show tables" | sugar | grep calls | \
while read t;do echo "TRUNCATE table $t;";done)

mysql + vim

  • Conexión en .vimrc

    command -range=% Q :<line1>,<line2>w !mysql -u sugar -psugar -B sugar -t -v -v -v
    
  • Ejecutar todo el archivo

    :Q
    
  • Ejecutar la línea actual

    :. Q
    
  • Ejecutar un rango de líneas

    :3,8 Q
    
  • Ejecutar desde línea actual hasta el final

    :.,$ Q
    
  • Usar diccionarios CTRL-X CTRL-K

    :set dictionary=tablas, tablacampo
    

imagemagick

c=0;ls | grep jpg | while read f; \
do mv -v $f $'monte-hermoso-2010-'$c$'.jpg'; \
c=$[$c+1];done

for i in *.jpg
do
    convert -filter cubic -resize 640 $i 640-$i
done

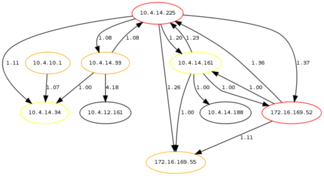
graphviz

digraph topology {
   "10.4.14.225" [color=red]; "10.4.14.33" [color=orange];
   "10.4.14.161" [color=yellow]; "172.16.169.52" [color=red];
   "172.16.169.55" [color=orange]; "10.4.14.34" [color=yellow];
   "172.16.169.52" [color=red]; "10.4.10.1" [color=orange];
   "10.4.14.225" -> "10.4.14.33"[label="1.08", style=solid];
   "10.4.14.225" -> "10.4.14.161"[label="1.20", style=solid];
   "10.4.14.225" -> "172.16.169.52"[label="1.37", style=solid];
   "10.4.14.225" -> "172.16.169.55"[label="1.26", style=solid];
   "10.4.14.225" -> "10.4.14.34"[label="1.11", style=solid];
   "10.4.10.1" -> "10.4.14.34"[label="1.07"];
   "172.16.169.52" -> "10.4.14.225"[label="1.36"];
   "172.16.169.52" -> "10.4.14.161"[label="1.00"];
   "172.16.169.52" -> "172.16.169.55"[label="1.11"];
   "10.4.14.161" -> "172.16.169.52"[label="1.00"];
   "10.4.14.161" -> "172.16.169.55"[label="1.00"];
   "10.4.14.161" -> "10.4.14.188"[label="1.00"];
   "10.4.14.161" -> "10.4.14.225"[label="1.23"];
   "10.4.14.33" -> "10.4.12.161"[label="4.18"];
   "10.4.14.33" -> "10.4.14.225"[label="1.08"];
   "10.4.14.33" -> "10.4.14.34"[label="1.00"]; }
dot -Tpng grafo.dot >grafo.png

olsr.png

gnuplot

ping -c10 google.com | grep 600pxp_seq" \
| tr "=" " " | awk '{print $7,$11}' >ping.dat

echo 'set title "ping" \
set xlabel "milisegundos" \
set ylabel "secuencia" \
set term png \
set output "ping.png" \
plot "ping.dat" using 1:2 with lines \
quit ' >ping.plt

gnuplot ping.plt

ping.png

ditaa

                                 +---------------------+
                        +---+    | malbec         c978 |
                        | S |    +---------------------+
+-------------------+   | W |<-->| eth0 192.168.10.5   |               +------+
| syrah        cDBF |   | I |    |                     |    +------+   | cYEL |
+-------------------+   | T |    | ppp0 186.109.85.126 |<-->| ADSL |<->| INET |
| eth0 192.168.10.4 |<->| C |    |                     |    +------+   |  {o} |
+-------------------+   | H |<-+ | eth2 192.168.20.3   |<-+            +------+
          ^             +---+  | +---------------------+  | 
          |                    |                          |
          v                    |                          |
     /---------\               |                          |
     | HP 4200 |               | +---------------------+  |
     |  c897   |        +---+  | | torrontes      c789 |  |     
     \---------/        | S |<-+ +---------------------+  |
                        | W |<-->| eth0 192.168.10.5   |  |
                        | I |    |                     |  |
                        | T |    | eth1 192.168.20.5   |<-+          
                        | C |    +---------------------+
                        | H |<-+
                        +---+  |

network.png

rst2pdf

rst2pdf dame-una-consola.txt
rst2pdf -s style -b 1 dame-una-consola.txt

Dudas y comentarios

gcoop.png

Author: Osiris Alejandro Gómez (osiux@osiux.com)

Date: 2010/11/26

Emacs 24.4.1 (Org mode 8.3beta)

Validate