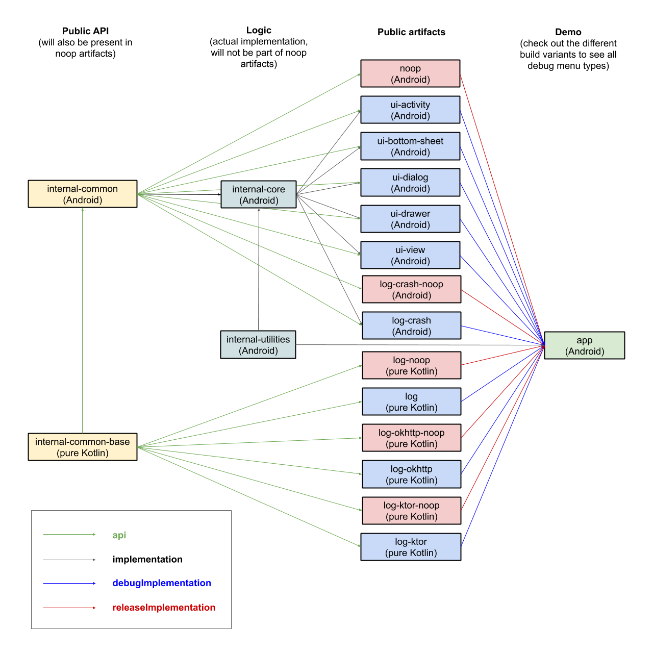
# How does it work? This document provides some high-level insights into the inner workings of the library to make navigating the source code easier. ## Modules The repository contains the following modules: Only the modules in the **Public** column are exposed for public usage. ## Coming soon… Concepts to describe: - RecyclerView adapter implementation with dynamically updated delegates - OverlayFragment