# The InfoWorks ICM / InfoNet Ruby Scripting Interface ## Disclaimer *We do not guarantee the information in this document. The presence of a class or method in this document does not guarantee it will exist and/or work as described.* ## Sancarn's notes This document is still Work-In-Progress This file has been transpiled from documentation provided by Innovyze. Afterwards it has been edited further to improve the documentation and remove transpilation glitches. However some glitches due to the transpiling may still occur. For example, occasionally single lines have been occasionally split into multiple lines with little reason. These glitches can also occur in the middle of source code examples. **PLEASE REPORT CODE SAMPLES WHICH DO NOT WORK AS ISSUES**, similarly if code samples, or descriptions could be articulated in a different more meaningful way, please raise these as issues or make a push request to alter the documentation. I will gladly accept push requests which add meaningful detail to the document. There are also numerous undocumented methods, classes and structures provided by the Ruby APIs. These will be documented as much as possible in this document, however, of course, we are very limited as to how much we can know without information directly provided by Innovyze. **If you have any information or any lost documentation please contribute it!** Finally if you have any information regarding the InfoWorksCS API, please send this over to me also, as I am also building a document regarding InfoWorks CS APIs, as the interop between InfoWorks CS and InfoWorks ICM is important to all. I hope his documentation helps you as much as it helps me on a daily basis. ~Sancarn Index ------------ ## [InfoWorks ICM API guidance documents](#infoworks-icm-api-guidance-documents) 1. [Introduction](#introduction) a. [UI and Exchange](#ui-and-exchange) 2. [The Exchange Object Model](#the-exchange-object-model) 3. [WSNumbatNetworkObject vs WSOpenNetwork](#wsnumbatnetworkobject-vs-wsopennetwork) 4. [Methods](#methods) 5. [Dates and Times](dates-and-times) 6. [Handling objects at the master database level](#handling-objects-at-the-master-database-level) 7. [Scripting paths](#scripting-paths) 8. [Handling objects within a network](#handling-objects-within-a-network) 9. [Getting and setting values in ‘row objects’.](#getting-and-setting-values-in-row-objects) 10. [Navigating between objects](#navigating-between-objects) a. [Specific to nodes and links](#specific-to-nodes-and-links) b. [General navigation](#general-navigation) ## [InfoWorks ICM API Reference](#infoworks-icm-api-reference-1) 1. [WSApplication](#wsapplication) 2. [WSDatabase](#wsdatabase) 3. [WSModelObjectCollection](#wsmodelobjectcollection) 4. [WSModelObject](#wsmodelobject) 5. [WSNumbatNetworkObject](#wsnumbatnetworkobject) 6. [WSSimObject](#wssimobject) 7. [WSOpenNetwork](#wsopennetwork) 8. [WSRowObject](#wsrowobject) 9. [WSNode](#wsnode) 10. [WSLink](#wslink) 11. [WSRiskAnalysisRunObject](#wsriskanalysisrunobject) 12. [WSRowObjectCollection](#wsrowobjectcollection) 13. [WSTableInfo](#wstableinfo) 14. [WSFieldInfo](#wsfieldinfo) 15. [WSCommit](#wscommit) 16. [WSCommits](#wscommits) 17. [WSStructure](#wsstructure) 18. [WSStructureRow](#wsstructurerow) 19. [WSValidations](#wsvalidations) 20. [WSValidation](#wsvalidation) 21. [WSSpatialBookmarks](#wsspatialbookmarks) 22. [WSBounds](#WSBounds) 23. [WSNetSelectionList](#wsnetselectionlist) 24. [WSBaseNetworkObject](#wsbasenetworkobject) ## [Appendix](#appendix-1) 1. [Pollutograph codes](#appendix-1--pollutograph-codes) 2. [Run Parameters](#appendix-2--run-parameters) 3. [Running scripts from the user interface](#appendix-3--running-scripts-from-the-user-interface) 4. [Open Data Import / Export Centre UI Customisation](#appendix-4---open-data-import--export-centre-ui-customisation) 5. [Character encoding](#appendix-5--character-encoding)























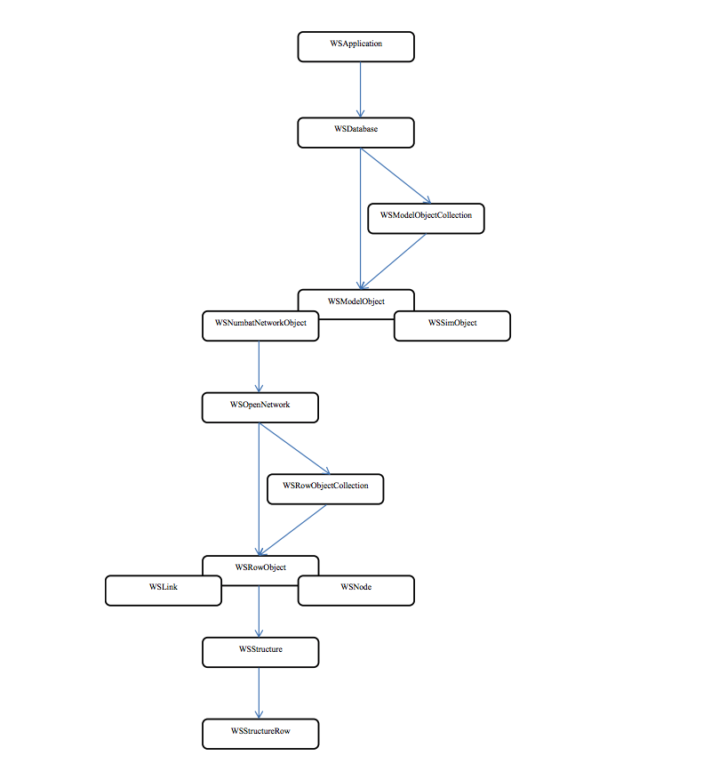
InfoWorks ICM API guidance documents ------------ This document describes the Ruby interface for InfoWorks ICM and InfoNet. It assumes a degree of familiarity with Ruby and with the terminology of object oriented programming e.g. ‘class’,’method’. ### UI and Exchange Scripts may be run both from 1. the user interface of InfoWorks ICM and InfoNet, 2. the separately licensed InfoWorks ICM Exchange and InfoNet Exchange products, which run from the command line without displayed a graphical user interface. Whilst there is a great degree of overlap between the functionality available when running scripts from the user interface and that available within the Exchange products, some functionality is only available with one or the other. The distinction between the two is broadly speaking as follows: 1. Within the user interface, scripts are run when a GeoPlan is open displaying a network, possibly with a guest network loaded. The scripts may manipulate the data in the network, perform imports and exports using the Open Data Import and Export centres, commit and revert changes, and display some simple user interface features. The scripts may not manipulate tree objects except selection lists, and may not open and close databases, set up and run simulations etc. 2. From the Exchange applications, users may in addition manipulate tree objects, create databases, set up and run simulations etc., however the user interface items available from the ICM / InfoNet user interfaces will not be available. > Note – Due to the embedded nature of Ruby within the InfoWorks ICM / InfoNet applications, it may not be possible to get other Ruby libraries working within InfoWorks without issues. Innovyze will not be able to provide assistance/support when such issues arise. # The Exchange Object Model ------------------------- The above diagram uses arrows to represent a containment hierarchy rather than an inheritance hierarchy i.e. it shows that a number of items of class WSDatabase may be returned from the WSApplication class, not that the WSDatabase class is derived from the WSApplication class. Inheritance is represented by overlapping boxes e.g. WSNode and WSLink are derived from the WSRowObject class. For clarity only the most important classes provided by the applications are represented in the diagram. The classes shown in the diagram above are as follows: **`WSApplication`** The WSApplication class represents the top-level of the application. It consists purely of class methods. These methods fall into three categories: 1. Ones that get and set settings global to the application 2. Ones that create and open databases represented by the WSDatabase class 3. Running simulations – these methods allow access to advanced features of running simulations via the simulation agent. **`WSDatabase`** The WSDatabase class represents master and transportable databases. **`WSModelObjectCollection`** The WSModelObjectCollection class represents collections of objects of class WSModelObject and the classes derived from it, WSNumbatNetworkObject and WSSimObject. **`WSModelObject`** The WSModelObject class represents individual tree objects e.g. selection lists, stored queries, ICM runs etc. When one of the methods of WSDatabase / WSModelObject returns a model object, the actual class of the object returned will be determined at run time and an object of the appropriate type will be returned e.g. WSNumbatNetworkObject for network types, WSSimObject for simulations. **`WSNumbatNetworkObject`** The WSNumbatNetworkObject class is derived from the WSModelObject class. It represents networks, specifically both types of asset network and the modelling network. **`WSSimObject`** The WSSimObject class is derived from the WSModelObject class. It represents an InfoWorks ICM simulation object. It can also represent the Risk Analysis Results and Risk Analysis Sim objects. **`WSRiskAnalysisRunObject`** The WSRiskAnalysisRunObject class is derived from the WSModelObject class. It represents an InfoWorks ICM risk analysis run object. **`WSOpenNetwork`** The WSOpenNetwork class also represents networks. The distinction between the two classes is described below. **`WSRowObjectCollection`** The WSRowObjectCollection class represents a collection of objects which is designed to be iterated through. Obtaining a WSRowObjectCollection and iterating through it is more efficient than obtaining a vector of WSRowObject objects. **`WSRowObject`** The WSRowObject class represents individual objects in the network e.g. a node, a CCTV survey etc. When one of the methods of WSOpenNetwork, WSRowObjectCollection, WSRowObject etc. returns an object in the network, the actual class of the object will be determined at run time and an object of the appropriate type will be returned e.g. WSNode for a node, WSLink for a link or WSRowObject otherwise. **`WSNode`** The WSNode class is derived from the WSRowObject class. It represents individual nodes in the network. **`WSLink`** The WSLink class is derived from the WSRowObject class. It represents individual links in the network. **`WSStructure`** The WSStructure class represents the data stored in a ‘structure blob’ field in a WSRowObject (or derived class). It is largely a collection class, containing a collection of WSStructureRow objects, each of which represents a single row in the ‘structure blob’. **`WSStructureRow`** The WSStructureRow class represents a row in a ‘structure blob’ field in a WSRowObject (or derived class). *Classes not shown in the diagram above are as follows:* **`WSTableInfo`** The WSTableInfo class represents information about the table i.e. about the table itself rather than individual objects contained in that table in a particular network. **`WSFieldInfo`** The WSFieldInfo class represents information about a field i.e. about the field for the table rather than the field for an individual object contained in that table. **`WSCommits`** The WSCommits class is a collection class represents the information about the collection of commits for a network. **`WSCommit`** The WSCommit class represents the information about one of the commits for a network. **`WSValidations`** The WSValidations represents the results generated by the validation of a network. It is essentially a collection class, containing a collection of WSValidation objects, each of which represents a single validation message which would appear in a separate row if the validation were performed within the user interface of the software. **`WSValidation`** The WSValidation class represents the information about one of the individual validation messages found when performing the validation. `WSNumbatNetworkObject` vs `WSOpenNetwork` -------------------------------------- Networks (model and asset) are represented by two object types: WSNumbatNetworkObject and WSOpenNetwork. These may be thought of as corresponding to the difference between a file on a disk, which has attributes such as its name, size etc., and an open file handle which can be read from and/or written to. Alternatively it may be viewed as the difference between a closed network viewed in the explorer tree and a network which is opened. Most operations looking at or altering the network data must be performed on a WSOpenNetwork, although there is some overlap as some methods that affect the network data, particularly those used in InfoNet Exchange, are also available as methods of the WSNumbatNetworkObject class. The process of getting a WSOpenNetwork from a WSNumbatNetworkObject may be thought of as being akin to opening a network from the tree in the software by dragging it to the background, or right-clicking on it and then selecting the ‘Open’ menu item. Methods ------- Unless noted, methods return nil. In the examples of exceptions thrown below example paths are given, these will of course be different in real-life cases. Dates and Times --------------- The DateTime class provided by the Ruby core library is used to represent dates and times. Accordingly, if you use any methods getting, setting or otherwise returning dates you will need to include the date header using ```ruby require 'date' ``` The default to\_s implementation for the DateTime class can be overridden to provide a more normal date and time format e.g. as follows ```ruby class DateTime def to_s return strftime('%d/%m/%Y %H:%M:%S') end end ``` Ruby’s behavior means that you can add this method in your code and have this method called as you would hope. You will typically want to create DateTimes using the new method which is of the form `DateTime.new(year,month,day,hours,minute,seconds)` e.g. ```ruby myDate=DateTime.new(2012,7,23,12,34,56.789) ``` As ICM Exchange does not have a Ruby data time to represent the use of times in ICM simulations, in which both relative times and absolute times are used, the following convention is used: *Absolute times are represented as a DateTime object, relative times as a negative double – a time in seconds.* Handling objects at the master database level --------------------------------------------- By ‘at the master database level’ we mean at the level of handling objects that appear in the database tree rather than within an individual network. By and large this functionality is only available in ICM Exchange and InfoNet Exchange. The classes that are of most relevance here are WSDatabase, WSModelObjectCollection and WSModelObject. Objects in the tree are typically represented two ways – by type of object (e.g. is is a Run, an Asset Group, a Selection List etc.) and ID, a number which appears in the property sheet when ‘properties’ is selected for an object in the tree, or by a scripting path. The scripting path can be thought of as being roughly analogous to the path of a file e.g. `‘C:\\program files (x86)\\innovyze\\innovyzewc.exe`. They are described in more detail below. If I have the scripting path for an object, either obtained using a Ruby method, or worked out ‘by hand’, you can get access to the object and then call whatever methods you desire on it. For example, if I know the scripting path of a simulation is `>MODG~Basic Initial Loss Runs>MODG~Initial Loss Type>RUN~Abs>SIM~M2-60` and I wish to export a full binary results file, I can simply write the following script: ```ruby db=WSApplication.open nil,false mo=db.model_object '>MODG~Basic Initial Loss Runs>MODG~Initial Loss Type>RUN~Abs>SIM~M2-60' mo.results_binary_export nil,nil,'d:\\temp\\sim.dat' ``` When developing scripts, or when running an ad-hoc script, a ‘quick and dirty’ way of identifying an object can often be by using its type and ID. For example, if I want to export a rainfall event to a CSV file, I simply have to look up its ID in the tree in the user interface and write the following script: ```ruby db=WSApplication.open nil,false mo=db.model_object_from_type_and_id 'Rainfall Event',18 mo.export 'd:\\temp\\myfile.csv','csv' ``` Clearly this can be done in the user interface, but simple scripts like this can form the building blocks for more complex scripts in which you process the files in Ruby, or use Ruby to call other programs via COM interfaces or similar. As well as obtaining objects by path and type and ID it is also possible to obtain them by type and name using the find\_child\_model\_object method of a group, or find\_root\_model\_object of a database. It is possible to find all the objects in the root of the database using the root\_model\_objects method of the database e.g. ```ruby db=WSApplication.open nil,false db.root_model_objects.each do |o| puts o.path end ``` Similarly, it is possible to find all the objects which are children of a given object using the children method of the parent object. This code, therefore, finds all the objects which are children of objects in the root of the database. ```ruby db=WSApplication.open nil,false db.root_model_objects.each do |o| o.children.each do |c| puts c.path end end ``` These methods can be used recursively to find all the objects in the database. The technique used in the example below is a ‘breadth first search’ i.e. we start by finding the objects in the root of the database and putting them in an array. Thereafter we take the first object in the array, find its children, add them onto the end of the array and remove the first object. ```ruby db=WSApplication.open nil,false toProcess=Array.new db.root_model_objects.each do |o| toProcess << o end while toProcess.size<0 working=toProcess.delete_at(0) puts working.path working.children.each do |c| toProcess << c end end ``` > `array.delete_at(0)` Deletes the element at the specified index, and returns the removed element, or `nil` if the index is out of range. In both the examples above the snippets of code output the paths of the found objects but in real life you will want to do something else e.g. this example runs all the simulations in the database Where WSModelObject objects are specified in parameters of other methods, they can be passed as - A ruby object - The object’s ID (if the parameter can only be of one object type) - The path of the object ### Scripting paths The purpose of a scripting path is to uniquely identify an object in a database by giving its name and type, the name and type of the group in which it is contained if any, the group in which that group is contained if any and so on. This is very similar to the way the path of a file gives the name of the file, the name of the directory in which it is contained, the name of the directory in which that directory is contained and so on. Since, however, it is possible to have objects of the same name of different types in the same group (e.g. you can have a stored query and a selection list both called ‘My Nodes’ in the same group), the names need to be made non-ambiguous by adding the object types to them. The paths always begin with >, then each object in the tree is formed by taking the object type’s ‘short code’ (as given in the table below), following this with a ~ then adding the name so, for example, a rainfall event ‘Winter 5 20’ in a model group ‘West’ in a master group ‘General’ has the path: `>MASG~General>MODG~North>RAIN~Winter 5 20` If the name of any object in the scripting path for an object contains the characters `~` or `>`, then those characters are ‘escaped’ with a backslash. The backslash character is also escaped with another backslash. e.g. a master group with the unlikely name `My Master >>>~~~\\\ Group`. Will have the path: ``` >MASG~My Master \>\>\>\~\~\~\\\\\\ Group ``` | **Description** | **ShortCode** | |------------------------------------|---------------| | Alert Definition List | ADL | | Asset group | AG | | Custom graph | CGDT | | Collection inference | CINF | | Collection network | CNN | | Collection digitisation template | CNTMP | | Collection cost estimator | COST | | Custom report | CR | | Dashboard | DASH | | Engineering validation | ENV | | Flow survey | FS | | Graph | GDT | | Ground model grid | GGM | | Ground model TIN | GM | | 2D initial conditions | IC2D | | Ground infiltration | IFN | | Inflow | INF | | Inference | INFR | | Label list | LAB | | Level | LEV | | Live group | LG | | Layer list | LL | | Manifest | MAN | | Manifest Deployment | MAND | | Master group | MASG | | Model group | MODG | | GeoExplorer | NGX | | Model network | NNET | | Digitisation template | NNT | | Distribution network | NWNET | | Observed depth event | OBD | | Observed flow event | OBF | | Observed velocity event | OBV | | Pollutograph | PGR | | Pipe sediment data | PSD | | Results analysis | PTSEL | | Rainfall event | RAIN | | Regulator | REG | | Run | RUN | | Selection list | SEL | | Sim | SIM | | Stored query | SQL | | Statistics template | ST | | Simulation statistics | STAT | | Theme | THM | | Time varying data | TVD | | Trade waste | TW | | Collection validation | VAL | | Distribution cost estimator | WCOST | | Distribution inference | WINF | | Workspace | WKSP | | Distribution digitisation template | WNTMP | | Distribution validation | WVAL | | Waste water | WW | Handling objects within a network --------------------------------- By ‘within a network’ we refer to the navigating between, adding, deleting and altering objects within a network, e.g. adding a node, changing the ground level of a node etc. The most relevant classes here are WSOpenNetwork, WSRowObject collection and WSRowObject and the classes derived from it. Before operating on individual objects within a network it is necessary to object a WSOpenNetwork object. The mechanism for doing this is different between use of the Ruby scripting functionality within the software's user interface and via the Exchange products: Within the user interface, obtain the WSOpenNetwork object for the current network by using the current method of the WSApplication class i.e. ```ruby on=WSApplication.current_network ``` From the Exchange products you should obtain the WSOpenNetwork by use of the open method of the WSNumbatNetworkObject class i.e. ```ruby db=WSApplication.open nil,false net=db.model_object_from_type_and_id 'Model Network',2 on=net.open ``` Having obtained the WSOpenNetwork object it is possible to obtain WSRowObjectCollection and WSRowObject (both individually and in arrays) from it. To do this it is generally necessary to know the table name or category. The table names used are the internal table names. These are not generally used in the software's user interface but can be seen in the exported CSV files. They are typically of the form prefix\_name or prefix\_parts\_of\_name (i.e. lower case strings, beginning with a prefix and with words separated by underscores). The prefixes are hw for model networks, cams for collection networks and wams for distribution networks e.g. hw\_node, cams\_manhole, wams\_manhole. Categories are used to obtain the objects in more than one table; the most common use of a category is to obtain all of the links in a network regardless of the types of the individual links. The categories are as follows: '\_nodes' – all nodes '\_links' – all links '\_subcatchments' – all subcatchments (model networks only) '\_other' – other objects The lists of tables for the three types of network are as follows: | **Model Network Tables** | | |-------------------------------------|-------------------------------------| | 2D boundary | hw\_2d\_boundary\_line | | 2D point source | hw\_2d\_point\_source | | 2D zone | hw\_2d\_zone | | 2D zone defaults | hw\_2d\_zone\_defaults | | Bank line | hw\_bank\_survey | | Base linear structure (2D) | hw\_2d\_linear\_structure | | Bridge | hw\_bridge | | Bridge inlet | hw\_bridge\_inlet | | Bridge opening | hw\_bridge\_opening | | Bridge outlet | hw\_bridge\_outlet | | Channel | hw\_channel | | Channel defaults | hw\_channel\_defaults | | Channel shape | hw\_channel\_shape | | Conduit | hw\_conduit | | Conduit defaults | hw\_conduit\_defaults | | Cross section line | hw\_cross\_section\_survey | | Culvert inlet | hw\_culvert\_inlet | | Culvert outlet | hw\_culvert\_outlet | | Flap valve | hw\_flap\_valve | | Flow efficiency | hw\_flow\_efficiency | | Flume | hw\_flume | | General line | hw\_general\_line | | General point | hw\_general\_point | | Ground infiltration | hw\_ground\_infiltration | | Head discharge | hw\_head\_discharge | | Headloss curve | hw\_headloss | | IC zone - hydraulics (2D) | hw\_2d\_ic\_polygon | | IC zone - infiltration (2D) | hw\_2d\_inf\_ic\_polygon | | IC zone - water quality (2D) | hw\_2d\_wq\_ic\_polygon | | Infiltration surface (2D) | hw\_2d\_infil\_surface | | Infiltration zone (2D) | hw\_2d\_infiltration\_zone | | Inline bank | hw\_inline\_bank | | Irregular weir | hw\_irregular\_weir | | Land use | hw\_land\_use | | Large catchment parameters | hw\_large\_catchment\_parameters | | Mesh zone | hw\_mesh\_zone | | Network results line (2D) | hw\_2d\_results\_line | | Network results point (1D) | hw\_1d\_results\_point | | Network results point (2D) | hw\_2d\_results\_point | | Network results polygon (2D) | hw\_2d\_results\_polygon | | Node | hw\_node | | Node defaults | hw\_manhole\_defaults | | Orifice | hw\_orifice | | Polygon | hw\_polygon | | Porous polygon | hw\_porous\_polygon | | Porous wall | hw\_porous\_wall | | Pump | hw\_pump | | RTC data | hw\_rtc | | RTK hydrograph | hw\_unit\_hydrograph | | River defaults | hw\_river\_reach\_defaults | | River reach | hw\_river\_reach | | Roughness zone | hw\_roughness\_zone | | Runoff surface | hw\_runoff\_surface | | Screen | hw\_screen | | Shape | hw\_shape | | Sim parameters | hw\_sim\_parameters | | Siphon | hw\_siphon | | Sluice | hw\_sluice | | Sluice linear structure (2D) | hw\_2d\_sluice | | Snow pack | hw\_snow\_pack | | Snow parameters | hw\_snow\_parameters | | Storage area | hw\_storage\_area | | Subcatchment | hw\_subcatchment | | Subcatchment defaults | hw\_subcatchment\_defaults | | User control | hw\_user\_control | | Water quality parameters | hw\_wq\_params | | Weir | hw\_weir | | **Collection Network Tables** | | | Approval level | cams\_approval\_level | | Blockage incident | cams\_incident\_blockage | | CCTV survey | cams\_cctv\_survey | | Channel | cams\_channel | | Collapse incident | cams\_incident\_collapse | | Connection node | cams\_connection\_node | | Connection pipe | cams\_connection\_pipe | | Connection pipe name group | cams\_name\_group\_connection\_pipe | | Cross section survey | cams\_cross\_section\_survey | | Customer complaint | cams\_incident\_complaint | | Data logger | cams\_data\_logger | | Defence area | cams\_defence\_area | | Defence structure | cams\_defence\_structure | | Drain test | cams\_drain\_test | | Dye test | cams\_dye\_test | | FOG inspection | cams\_fog\_inspection | | Flooding incident | cams\_incident\_flooding | | Flume | cams\_flume | | GPS survey | cams\_gps\_survey | | General asset | cams\_general\_asset | | General incident | cams\_incident\_general | | General line | cams\_general\_line | | General maintenance | cams\_general\_maintenance | | General survey | cams\_general\_survey | | General survey line | cams\_general\_survey\_line | | Generator | cams\_generator | | Manhole repair | cams\_manhole\_repair | | Manhole survey | cams\_manhole\_survey | | Material | cams\_material | | Monitoring survey | cams\_mon\_survey | | Node | cams\_manhole | | Node name group | cams\_name\_group\_node | | Odor incident | cams\_incident\_odor | | Order | cams\_order | | Orifice | cams\_orifice | | Outlet | cams\_outlet | | Pipe | cams\_pipe | | Pipe clean | cams\_pipe\_clean | | Pipe name group | cams\_name\_group\_pipe | | Pipe repair | cams\_pipe\_repair | | Pollution incident | cams\_incident\_pollution | | Property | cams\_property | | Pump | cams\_pump | | Pump station | cams\_pump\_station | | Pump station electrical maintenance | cams\_pump\_station\_em | | Pump station mechanical maintenance | cams\_pump\_station\_mm | | Pump station survey | cams\_pump\_station\_survey | | Resource | cams\_resource | | Screen | cams\_screen | | Siphon | cams\_siphon | | Sluice | cams\_sluice | | Smoke defect observation | cams\_smoke\_defect | | Smoke test | cams\_smoke\_test | | Storage area | cams\_storage | | Treatment works | cams\_wtw | | User ancillary | cams\_ancillary | | Valve | cams\_valve | | Vortex | cams\_vortex | | Weir | cams\_weir | | Zone | cams\_zone | | **Distribution Network Tables** | | | Approval level | wams\_approval\_level | | Borehole | wams\_borehole | | Burst incident | wams\_incident\_burst | | Customer complaint | wams\_incident\_complaint | | Data logger | wams\_data\_logger | | Fitting | wams\_fitting | | GPS survey | wams\_gps\_survey | | General asset | wams\_general\_asset | | General incident | wams\_incident\_general | | General line | wams\_general\_line | | General maintenance | wams\_general\_maintenance | | General survey | wams\_general\_survey | | General survey line | wams\_general\_survey\_line | | Generator | wams\_generator | | Hydrant | wams\_hydrant | | Hydrant maintenance | wams\_hydrant\_maintenance | | Hydrant test | wams\_hydrant\_test | | Leak detection | wams\_leak\_detection | | Manhole | wams\_manhole | | Manhole repair | wams\_manhole\_repair | | Manhole survey | wams\_manhole\_survey | | Material | wams\_material | | Meter | wams\_meter | | Meter maintenance | wams\_meter\_maintenance | | Meter test | wams\_meter\_test | | Monitoring survey | wams\_mon\_survey | | Node name group | wams\_name\_group\_node | | Order | wams\_order | | Pipe | wams\_pipe | | Pipe name group | wams\_name\_group\_pipe | | Pipe repair | wams\_pipe\_repair | | Pipe sample | wams\_pipe\_sample | | Property | wams\_property | | Pump | wams\_pump | | Pump station | wams\_pump\_station | | Pump station electrical maintenance | wams\_pump\_station\_em | | Pump station mechanical maintenance | wams\_pump\_station\_mm | | Pump station survey | wams\_pump\_station\_survey | | Resource | wams\_resource | | Surface source | wams\_surface\_source | | Tank | wams\_tank | | Treatment works | wams\_wtw | | Valve | wams\_valve | | Valve maintenance | wams\_valve\_maintenance | | Water quality incident | wams\_incident\_wq | | Zone | wams\_zone | e.g. to obtain all the nodes as a WSRowObjectCollection object ```ruby roc=on.row_object_collection('_nodes') ``` To obtain them as an array of WSRowObject objects ```ruby ro_vec=on.row_objects('_nodes') ``` In both cases the resultant WSRowObjectCollection or array can be iterated through e.g. this example, which finds the smallest x coordinate of all the manholes in the network. ```ruby net=WSApplication.current_network minx=nil net.row_object_collection('cams_manhole').each do |ro| if minx.nil? || ro.x < minx minx=ro.x end end puts minx ``` or the more or less identical ```ruby net=WSApplication.current_network minx=nil net.row_objects('cams_manhole').each do |ro| if minx.nil? || ro.x < minx minx=ro.x end end puts minx ``` In this instance, the fact that one method returns a Ruby array of WSRowObjects and the other returns a since WSRowObjectCollection object is disguised by the WSRowObjectCollection object following the normal Ruby convention for enumerable objects. To obtain an individual WSRowObject from a WSOpenNetwork if you know its name use the row\_object method e.g. ```ruby ro=on.row_object('cams_manhole','MH359457') ``` This uses the ID of an object, so for links in model networks use the upstream node ID followed by a dot followed by the links suffix e.g. the following example which clears the selection, and selects one link: ```ruby net=WSApplication.current_network net.clear_selection ro=net.row_object('hw_conduit','44633101.1') ro.selected=true ``` Some methods also take a ‘category’, the main use of which is to allow all the link types to be treated together e.g. in SQL. The category types are \_nodes \_links \_subcatchments \_other e.g. to select all the links regardless of type: ```ruby net=WSApplication.current_network net.clear_selection net.row_objects('_links').each do |ro| ro.selected=true end ``` Because names are unique within the node, link and subcatchment categories, you can also use the category to find individual objects, thus the example which selects one link above can be rewritten as: ```ruby net=WSApplication.current_network net.clear_selection ro=net.row_object('_links','44633101.1') ro.selected=true ``` Nodes and links are always automatically returned as objects of classes WSNode and WSLink respectively, with the parent class WSRowObject. These are largely identical to the WSRowObject class but have a few extra methods for use when navigating between objects (see below). ### Getting and setting values in ‘row objects’. A fundamental part of the purpose of the Ruby scripting within InfoWorks ICM and InfoNet is to get and set values of fields for the objects within the networks. There are two fundamentally different sorts of values that can be got or set and two fundamentally different ways of doing this. The two sorts of values are: 1. Values of object fields stored in the network. These are the values with which users of the software will be familiar; they are the values that are displayed in the grids and property sheets, imported via the Open Data Import Centre, exported via the Open Data Export Centre etc. The names of the object fields are fixed for each type of object. 2. Tags. These are temporary values added to the objects for the duration of the running of the script. They are typically used for storing ‘working’ values which will later be aggregated or stored into the object fields which will persist after the running of the script– they can, of course, also be written to files using Ruby’s file access mechanisms. The names of tags are not fixed but must begin with \_ and can only contain digits and the letters A-Z and a-z (without accents) and the \_ character. The two ways of accessing values are: 1. By using the \[\] and \[\]= notation e.g. ro\['field'\]=value, value=ro\['field'\] (for object fields) and ro\['\_tag\_name'\]=value, value=ro\['\_tag\_name'\] (for tags) 2. By using the field name or tag name as though it were the name of a method e.g. ro.field=value, value=ro.field (for object fields) and ro.\_tag\_name = value, value=ro.\_tag\_name (for tags). The key differences in behaviour between object fields and values, beyond that of the object field values having a life beyond the duration of the running of the script, are 1. Object field values must be explicitly written back to the local database for the network using the write method – since tags are not stored anywhere other than in working memory, the write method does not need to be called for them. 2. Object field values are stored in the ‘InfoWorks / InfoNet’ world. Any given field has a particular data type and, for string fields, a length. Any attempt to store values incompatible with the object’s data type will fail. Tags, on the other hand, exist in the Ruby world and may therefore contain anything that can be stored in a Ruby variable. There is no requirement for all the values for different objects of the same tag to be of the same data type. 3. Object field values may be cached in the database, allowing more objects and more data to be manipulated within a network than with tags, which always exist in memory. Using too many tags and storing too much data in them may cause the program’s memory limit to be exceeded. Flags are treated as being separate fields. Fields can, in general, be set to nil which is the equivalent of causing them to be blank in the user interface or setting them to NULL in SQL. NULL in SQL and nil in Ruby are essentially the same. Arrays e.g. of coordinates are returned as a Ruby array. This example finds and selects pipes with width less than 200 or length less than 60 or, of course, both. ```ruby net=WSApplication.current_network net.clear_selection ro=net.row_objects('cams_pipe').each do |ro| if (!ro.width.nil? && ro.width<200) || (!ro.length.nil? && ro.length<60) ro.selected=true end end ``` This demonstrates a key difference between Ruby and SQL; in SQL it is safe to say width<200, the expression will ignore values which are NULL. In Ruby however, it is necessary to explicitly check for nil values, nil being the Ruby counterpart to NULL. If you fail to do this check a runtime error will be raised. An equivalent way of writing the same script would be to use the \[\] notation as follows: ```ruby net=WSApplication.current_network net.clear_selection ro=net.row_objects('cams_pipe').each do |ro| if (!ro['width'].nil? && ro['width']<200) || (!ro['length'].nil? && ro['length']<60) ro.selected=true end end ``` To set values it is necessary to 1. Set them within a transaction. Transactions are treated as a single unit for purposes of undo / red. When run from the user interface, each transaction is treated as a single undo / redo step and appears in the menu as 'Scripted transaction'. 2. Call the write method on the row object to explicitly put the values into the database. This is the equivalent in the user interface of finishing to edit an object, of which you might have changed a number of values. This example sets a couple of users fields for CCTV surveys based on simple calculations performed on other fields: ```ruby net=WSApplication.current_network net.clear_selection net.transaction_begin ro=net.row_objects('cams_cctv_survey').each do |ro| ro.user_number_1 = ro.surveyed_length / ro.total_length ro.user_number_2 = ro.total_length / ro.pipe_length ro.write end net.transaction_commit ``` The equivalent way of writing the script using the \[\] notation is as follows: ```ruby net=WSApplication.current_network net.clear_selection net.transaction_begin ro=net.row_objects('cams_cctv_survey').each do |ro| ro['user_number_1'] = ro['surveyed_length'] / ro['total_length'] ro['user_number_2'] = ro['total_length'] / ro['pipe_length'] ro.write end net.transaction_commit ``` The use of the form which looks as though it is a method e.g. `ro.user_number_1` is potentially clearer to those writing and maintaining scripts, but the \[\] form can be more flexible since the parameter of the \[\] method is a Ruby string and therefore can be an expression. The following demonstrates this by storing the two values used on the right hand side of the above expressions as string parameters, and building up the user field name as a string expression: ```ruby net=WSApplication.current_network net.clear_selection net.transaction_begin expressions=[['surveyed_length','total_length'],['total_length','pipe_length']] ro=net.row_objects('cams_cctv_survey').each do |ro| (0...expressions.size).each do |i| ro['user_number_'+(i+1).to_s] = ro[expressions[i][0]] / ro[expressions[i][1]] ro.write end end net.transaction_commit ``` Once the user has run a script such as the above, the changes will have been made to the local network as though the change had been made manually in the user interface, or via SQL or similar, the changes have NOT been committed to the master database. It IS possible to commit the network to the master database by adding a call to the commit method with a suitable comment as a parameter e.g. net.commit 'set user fields' Two users of tags, one simple and one more complex, are demonstrated below in the 'navigating between objects' section. Various data fields in InfoWorks are represented as ‘structure blobs’ - the field contains a number of ‘rows’ of values for each object which in some respects behave as though they are a sub-table – they have a number of named fields with values. The structure blobs that are most common are the following: > hyperlinks > > attachments > > material\_details > > resource\_details Many tables contain a hyperlinks field. The following tables in asset networks contain one or more of the other three fields named above: **Collection Network** | Table | has attachments field | has material\_details field | has resource\_details field | |-------------------------------------|-----------------------|-----------------------------|-----------------------------| | Blockage incident | Y | Y | Y | | CCTV survey | Y | Y | Y | | Channel | Y | N | N | | Collapse incident | Y | Y | Y | | Connection node | Y | N | N | | Connection pipe | Y | N | N | | Cross section survey | Y | Y | Y | | Customer complaint | Y | Y | Y | | Data logger | Y | N | N | | Defence area | Y | N | N | | Defence structure | Y | N | N | | Drain test | Y | Y | Y | | Dye test | Y | Y | Y | | FOG inspection | Y | Y | Y | | Flooding incident | Y | Y | Y | | Flume | Y | N | N | | GPS survey | Y | Y | Y | | General asset | Y | N | N | | General incident | Y | Y | Y | | General line | Y | N | N | | General maintenance | Y | Y | Y | | General survey | Y | Y | Y | | General survey line | Y | Y | Y | | Generator | Y | N | N | | Manhole repair | Y | Y | Y | | Manhole survey | Y | Y | Y | | Monitoring survey | Y | Y | Y | | Node | Y | N | N | | Odor incident | Y | Y | Y | | Orifice | Y | N | N | | Outlet | Y | N | N | | Pipe | Y | N | N | | Pipe clean | Y | Y | Y | | Pipe repair | Y | Y | Y | | Pollution incident | Y | Y | Y | | Property | Y | N | N | | Pump | Y | N | N | | Pump station | Y | N | N | | Pump station electrical maintenance | Y | Y | Y | | Pump station mechanical maintenance | Y | Y | Y | | Pump station survey | Y | Y | Y | | Screen | Y | N | N | | Siphon | Y | N | N | | Sluice | Y | N | N | | Smoke defect observation | Y | N | N | | Smoke test | Y | Y | Y | | Storage area | Y | N | N | | Treatment works | Y | N | N | | User ancillary | Y | N | N | | Valve | Y | N | N | | Vortex | Y | N | N | | Weir | Y | N | N | | Zone | Y | N | N | **Distribution Network** | Table | has attachments field | has material\_details field | has resource\_details field | |-------------------------------------|-----------------------|-----------------------------|-----------------------------| | Borehole | Y | N | N | | Burst incident | Y | Y | Y | | Customer complaint | Y | Y | Y | | Data logger | Y | N | N | | Fitting | Y | N | N | | GPS survey | Y | Y | Y | | General asset | Y | N | N | | General incident | Y | Y | Y | | General line | Y | N | N | | General maintenance | Y | Y | Y | | General survey | Y | Y | Y | | General survey line | Y | Y | Y | | Generator | Y | N | N | | Hydrant | Y | N | N | | Hydrant maintenance | Y | Y | Y | | Hydrant test | Y | Y | Y | | Leak detection | Y | Y | Y | | Manhole | Y | N | N | | Manhole repair | Y | Y | Y | | Manhole survey | Y | Y | Y | | Meter | Y | N | N | | Meter maintenance | Y | Y | Y | | Meter test | Y | Y | Y | | Monitoring survey | Y | Y | Y | | Pipe | Y | N | N | | Pipe repair | Y | Y | Y | | Pipe sample | Y | Y | Y | | Property | Y | N | N | | Pump | Y | N | N | | Pump station | Y | N | N | | Pump station electrical maintenance | Y | Y | Y | | Pump station mechanical maintenance | Y | Y | Y | | Pump station survey | Y | Y | Y | | Surface source | Y | N | N | | Tank | Y | N | N | | Treatment works | Y | N | N | | Valve | Y | N | N | | Valve maintenance | Y | Y | Y | | Valve shut off | Y | N | N | | Water quality incident | Y | Y | Y | | Zone | Y | N | N | In addition to these four fields, the following fields containing structure blobs occur in the tables as follows: **Model Network** | Bank line | | | |------------------------------|----------------------------|---------------------| | Bank line | Bank data | bank\_array | | Base linear structure (2D) | | | | Base linear structure (2D) | Section data | sections | | Bridge | | | | Bridge | Bridge deck data | bridge\_deck | | Bridge | DS bridge section data | ds\_bridge\_section | | Bridge | DS link section data | ds\_link\_section | | Bridge | US bridge section data | us\_bridge\_section | | Bridge | US link section data | us\_link\_section | | Bridge linear structure (2D) | | | | Bridge linear structure (2D) | Section data | sections | | Bridge opening | | | | Bridge opening | Piers | piers | | Channel shape | | | | Channel shape | Channel profile | profile | | Cross section line | | | | Cross section line | Section data | section\_array | | Flow efficiency | | | | Flow efficiency | Flow efficiency table | FE\_table | | Head discharge | | | | Head discharge | Head discharge power table | HDP\_table | | Inline bank | | | | Inline bank | Section data | bank | | Irregular weir | | | | Irregular weir | Chainage elevation | chainage\_elevation | | Node | | | | Node | Storage array | storage\_array | | River reach | | | | River reach | Left river bank | left\_bank | | River reach | Right river bank | right\_bank | | River reach | River sections | sections | | River reach | Section spacing | section\_spacing | | Shape | | | | Shape | Geometry | geometry | | Subcatchment | | | | Subcatchment | ReFH descriptors | refh\_descriptors | **Collection Network** | CCTV survey | | | |-------------------------------------|---------------------|----------------------| | CCTV survey | Details | details | | Cross section survey | | | | Cross section survey | Section data | section\_data | | General survey line | | | | General survey line | Points | point\_array | | Manhole survey | | | | Manhole survey | Details | details | | Manhole survey | Incoming pipes | pipes\_in | | Manhole survey | Outgoing pipes | pipes\_out | | Order | | | | Order | Order details | order\_details | | Pipe clean | | | | Pipe clean | Pipes | pipes | | Pump station | | | | Pump station | Available telemetry | available\_telemetry | | Pump station | Levels | levels | | Pump station | Pump groups | pump\_groups | | Pump station mechanical maintenance | | | | Pump station mechanical maintenance | Pumps | pumps | | Pump station survey | | | | Pump station survey | Drop tests | drop\_tests | | Storage area | | | | Storage area | Level Data | level\_data | **Distribution Network** General survey line | General survey line | Points | point\_array | |-------------------------------------|---------------------|----------------------| | Hydrant test | | | | Hydrant test | Flow hydrants | flow\_hydrants | | Order | | | | Order | Order details | order\_details | | Pump station | | | | Pump station | Available telemetry | available\_telemetry | | Pump station | Levels | levels | | Pump station | Pump groups | pump\_groups | | Pump station mechanical maintenance | | | | Pump station mechanical maintenance | Pumps | pumps | | Pump station survey | | | | Pump station survey | Drop tests | drop\_tests | | Valve shut off | | | | Valve shut off | Points | point\_array | | Valve shut off | Valves | valve\_details | A simple example which loops through all the CCTV details to build up a list of videos used is as follows: ```ruby net=WSApplication.current_network videos=Hash.new ro=net.row_objects('cams_cctv_survey').each do |ro| ro.details.each do |d| video=d.video_no if !video.nil? if !videos.has_key?(video) videos[video]=0 end end end end videos.keys.sort.each do |k| puts k end ``` ro.details may be written as ro\['details'\] as with all other fields. ro.details in this case is an object of type WSStructure. Each row of the structure is accessed as an object of type WSStructureRow, a class which has only two methods, \[\] and \[\]=. An alternative way of writing the code is to get the rows by index rather than use the 'each' method: ```ruby net=WSApplication.current_network net.transaction_begin net.row_objects('cams_cctv_survey').each do |ro| ro_details=ro.details (0...ro_details.size).each do |i| detail_row=ro_details[i] if detail_row.code=='OJS' detail_row.code='SJO' end end ro_details.write ro.write end net.transaction_commit ``` This version makes it more explicit that ro.details and the individual rows are Ruby objects. When setting values in structure blobs it is necessary to call the write method on the WSStructure to save the data back to the WSRowObject, the write method must then be called on the WSRowObject to save it back to the local database e.g. ```ruby net=WSApplication.current_network net.transaction_begin net.row_objects('cams_cctv_survey').each do |ro| ro.details.each do |d| if d.code=='OJS' d.code='SJO' end end ro.details.write ro.write end net.transaction_commit ``` This example changes the OJS code to SJO in all defects in all CCTV surveys. ### Navigating between objects The term ‘navigate’ is used here for the process of finding objects that are either physically connected to a given object (e.g. the upstream node, the downstream links) or conceptually linked (e.g. the surveys for an asset, the assets for a survey). There are two methods for navigating between objects. #### Specific to nodes and links. Node and links are presented to the user as instances of classes WSNode and WSLink respectively. The nodes have the methods us\_links and ds\_links and the links have methods us\_node and us\_link. This code clears the selection, then selects a node, then iteratively selects its upstream links, then their upstream nodes, then their upstream links etc. ```ruby net=WSApplication.current_network net.clear_selection ro=net.row_object('cams_manhole','MH354671') ro.selected=true ro._seen=true unprocessedLinks=Array.new ro.us_links.each do |l| if !l._seen unprocessedLinks << l end end while unprocessedLinks.size<0 working=unprocessedLinks.shift working.selected=true workingUSNode=working.us_node if !workingUSNode.nil? && !workingUSNode._seen workingUSNode.selected=true workingUSNode.us_links.each do |l| if !l._seen unprocessedLinks << l l.selected=true end end end end ``` As well as demonstrating use of the `us_links` method of WSNode and the `us_node` method of `WSLink`, this demonstrate some other useful techniques: 1 – as with the example above listing the WSModelObject objects in a database, this demonstrates the use of a breadth first search – we add the upstream links of the node to an array, then work through the array from the front, taking the links from it, selecting them, then if they have an upstream node, getting the upstream links of that node and adding them to the back of the array. In this case we are using the shift method of the Ruby array, which returns the first item in the array, removing it from the array. 2-unlike the navigation of the database, where the objects are in a simple tree structure, networks can contain loops, therefore you will typically need to make sure that you only process any given node or link once, otherwise your script may well keep revisiting the same objects over and over again. We do this by use of a tag which we have named '\_seen'. Whenever we process a node or link we set the value of the \_seen tag to true, and we ensure that we don't process nodes or links if they have got the tag set to true, signifying that they have already been processed. #### General navigation The more general way of navigating between objects is to use the navigate and navigate1 methods of the WSRowObject. The difference between the 2 methods is that navigate1 may only be used for one to one links and returns a WSRowObject or nil, whereas navigate may also be used for one-to-many links and returns an array, possibly containing zero elements. The code above may be rewritten using these methods as follows: ```ruby net=WSApplication.current_network net.clear_selection ro=net.row_object('cams_manhole','MH354671') ro.selected=true ro._seen=true unprocessedLinks=Array.new ro.navigate('us_links').each do |l| if !l._seen unprocessedLinks << l end end while unprocessedLinks.size<0 working=unprocessedLinks.shift working.selected=true workingUSNode=working.navigate1('us_node') if !workingUSNode.nil? && !workingUSNode._seen workingUSNode.selected=true workingUSNode.navigate('us_links').each do |l| if !l._seen unprocessedLinks << l l.selected=true end end end end ``` As you can see, the only changes here are that calls to us\_links are replaced by calls to `nagivate('us_links')` and the call to us\_link is replaced by a call to `navigate1('us_link')`. The navigate method however is much more versatile – this example navigates from CCTV surveys to pipes ```ruby net=WSApplication.current_network interesting_codes=['ABC','DEF','GHI','JKL','MNO'] net.transaction_begin net.row_objects('cams_pipe').each do |ro| (0...interesting_codes.size).each do |i| ro['user_number_'+(i+1).to_s]=nil end ro.write end codes=Hash.new net.row_objects('cams_cctv_survey').each do |ro| ro.details.each do |d| code=d.code code_index=interesting_codes.index(code) if !code_index.nil? pipe=ro.navigate1('pipe') if pipe if pipe._defects.nil? pipe._defects=Array.new(interesting_codes.size,0) end pipe._defects[code_index]+=1 end end end end net.row_objects('cams_pipe').each do |ro| if !ro._defects.nil? (0...interesting_codes.size).each do |i| ro['user_number_'+(i+1).to_s]=ro._defects[i] end ro.write end end net.transaction_commit ``` Essentially, it clears user numbers 1 to 5 for all pipes, then iterates through all defects, counting the number of defects of 5 particular codes for each pipe, then stores those in user numbers 1 to 5. Note the use of arrays stored in tags for temporary storage of counts. ----























InfoWorks ICM API Reference ---------------- ### WSApplication #### `add_ons_folder` ##### Syntax: ```ruby s=WSApplication.add_ons_folder ``` ##### Description: Returns the full path of the 'add ons' folder described in Appendix 3 e.g. C:\\Users\\badgerb\\AppData\\Roaming\\Innovyze\\WorkgroupClient\\scripts > Note - This folder will not exist unless manually created. Its parent folder will exist if InfoNet/InfoWorks has been opened on this PC.

#### `background_network` (UI only) ##### Syntax: ```ruby bn=WSApplication.background_network ``` ##### Description: Returns the background network for the GeoPlan that currently has focus. Scripts may only work on current and background networks in the UI mode. The background network may, of course, be nil if no background network is loaded.

#### `cancel_job` (ICM Exchange only) ##### Syntax: ```ruby WSApplication.cancel_job(job) ``` ##### Description: Cancels a job being run by the agent. The parameter is a job ID from the array returned by launch\_sims – see below.

#### `colour` (UI only) ##### Syntax: ```ruby col=WSApplication.colour(r,g,b) ``` ##### Description: This method exists for convenience in the context of the graph method described below. Given 3 parameters, r, g and b from 0 to 255 returns a colour with those red, green and blue values e.g. colour(0,0,0) returns black, colour(255,0,0) returns red, colour(255,255,255) returns white.

#### `connect_local_agent` (Exchange only) ##### Syntax: ```ruby bSuccess=WSApplication.connect_local_agent(wait_time) ``` ##### Description: Connects to the local agent, returning true if it succeeds. The call waits for a number of milliseconds specified in the parameter. This method must be called before the `launch_sims` method is called.

#### `current_database` (UI only) ##### Syntax: ```ruby db=WSApplication.current_database ``` ##### Description: Returns the current database. Only very limited database functionality is available from Ruby scripting from within the UI. This method is used to return the database object for the currently open master database.

#### `current_network` (UI only) ##### Syntax: ```ruby on=WSApplication.current_network ``` ##### Description: Returns the network for the GeoPlan that currently has focus. Scripts may only work on the current network (and background networks) in the UI mode. If a Ruby script is run in the UI when the current network has results then the results will be available to the script.

#### `create` (Exchange only) ##### Syntax: ```ruby WSApplication.create(path) ``` ##### Example: ```ruby WSApplication.create 'd:\\temp\\1.icmm' ``` ##### Description: Creates a standard database at the location given by the path parameter. Likely exceptions for this method to throw are the following RuntimeExceptions: Error 43 : Can't overwrite an existing database z:\\test.icmm contains an incorrect path

#### `create_transportable` (Exchange only) ##### Syntax: ```ruby WSApplication.create_transportable(path) ``` ##### Description: Creates a transportable database at the location given by the path parameter.

#### `file_dialog` (UI only) ##### Syntax: ```ruby file_or_files=WSApplication.file_dialog(open, extension,description, default_name,allow_multiple_files,hard_wire_cancel) ``` ##### Description: Displays a file dialog (open or save), and if OK is selected returns the file path, or if allow\_multiple\_files was set to true, an array of selected files. The parameters are as follows: open – true if the dialog is to be an ‘open’ dialog (i.e. to select an existing file to be read subsequently in the Ruby script), false if it is to be a ‘save’ dialog (i.e. to select the name of a file to be written subsequently in the Ruby script) extension – the extension of the file e.g. ‘csv’, ‘dat’, ‘xml’. Description – a description of the type of file to save which will appear in the file dialog e.g. ‘Comma Separated Value file’. Default name – a default name to save the file (if open is false), or a default name to search for (if open is true). Allow multiple files – true if open is false and you wish to allow more than one file to be selected. The parameter is ignored if open is true. The method returns the path of the file chosen as a string, unless open is true and allow\_multiple\_files is true, in which case an array of strings is returned. Hard-wire cancel – if this parameter is true or nil, if the user cancels from the dialog, the execution of the Ruby script is stopped.

#### `folder_dialog` (UI only) ##### Syntax: ```ruby folder=WSApplication.folder_dialog(title,hard_wire_cancel) ``` ##### Description: Displays a dialog allowing the selection of a folder, returned as a string. The parameters are as follows: Title – a title for the dialog Hard-wire cancel – if the parameter is true or nil, if the user cancels from the dialog, the execution of the Ruby script is stopped. If the user selects OK, the path of the folder is returned as a string. If the user selects cancel and the hard\_wire\_cancel parameter is set to false, nil will be returned.

#### `graph` (UI only) ##### Syntax: ```ruby WSApplication.graph(params) ``` Example: ```ruby graphs = { "WindowTitle" => "My awesome traces", "GraphTitle" => "My cool trace", "XAxisLabel" => "Cool X-Axis", "YAxisLabel" => "Cool Y-Axis", "IsTime" => false "Traces" => [ { "Title" => "x^2 graph", "TraceColour" => 0, "SymbolColour" => 0, "Marker" => "Circle", "LineType" => "Solid", XArray => [1,2,3,4,5,6,7,8,9,10], YArray => [1,4,9,16,25,36,49,64,81,100] }, { "Title" => "x^3 graph", "TraceColour" => 255, "SymbolColour" => 255, "Marker" => "Circle", "LineType" => "Solid", XArray => [1,2,3,4,5,6,7,8,9,10], YArray => [1,8,27,64,125,216,343,512,729,1000] } ] } WSApplication.graph(graphs) ``` ##### Description: **This method appears to be deprecated!** Displays a graph according to the parameters passed in. The graph method contains 1 parameter, a hash. It has the following keys, which are all strings: WindowTitle – a string containing the title of the graph window GraphTitle – a string containing the title of the graph (i.e. this appears IN the window rather than being the title) XAxisLabel – a string containing the label of the X-axis YAxisLabel – a string containing the label of the Y-axis IsTime – a value which evaluates as true or false, which should be set to true if the x axis is made up of time values and is labelled as dates / times. Traces – an array of traces defined as follows: Each trace in the array of traces is in turn also a hash. The trace hash has the following keys, which are all strings: Title – a string giving the trace’s name TraceColour – an integer containing an RGB value of the trace’s colour. A convenient way of getting this is to use the WSApplicatioon.colour method SymbolColour - – an integer containing an RGB value of the colour used for the symbol used at the points along the trace. A convenient way of getting this is to use the WSApplicatioon.colour method Marker – a string containing the symbol to be used for the points along the trace – possible values are: None, Cross, XCross, Star, Circle, Triangle, Diamond, Square, FCircle, FTriangle, FDiamond, FSquare The F in the above names means ‘filled’. LineType – a string containing the style to be used for the trace’s line – possible values are: None, Solid, Dash, Dot, DashDot, DashDotDot XArray – an array containing the values used in the trace for the x coordinates of the points. They must be floating point values (or values that can be converted to a floating point values) if IsTime is false or time values if IsTime is true. YArray - – an array containing the values used in the trace for the y coordinates of the points. They must be floating point values (or values that can be converted to a floating point values). There must be an equal number of values in the XArray and YArray in each trace, though they can vary between traces.

#### `input_box` (UI only) ##### Syntax: ```ruby s=WSApplication.input_box(prompt,title,default) ``` ##### Description: Displays a box allowing the input of a text value. The prompt appears on the dialog, the title appears as the dialog title, unless it is nil or the empty string in which case a default title appears. The text field is initially set to the ‘default’ parameter. If the user hits OK, the value in the text field is returned, otherwise the empty string is returned.

#### `launch_sims` (Exchange only) ##### Syntax: ```ruby arr=WSApplication.launch_sims(sims, server, results_on_server, max_threads, after) ``` ##### Description: Launches one or more simulations in a flexible way. This method requires connect\_local\_agent to have been called prior to its being called. The parameters are as follows: > Sims – an array of WSModelObject objects for the simulations > > Server – the name of the server to run the simulation on, or ‘.’ for > the local machine or ‘\*’ for any computer. > > Results\_on\_server – Boolean > > Max\_threads – the maximum number of threads to use for this > simulation (or 0 to allow the simulation agent to choose) > > After – the time (as a time\_t time) after which the simulation should > run, or 0 for ‘now’. The method returns an array of ‘job IDs’, one for each simulation in the sims array, the ID of a given simulation will be nil if the simulation failed to launch. The job IDs are strings intended for use as parameters to the wait\_for\_jobs method and the cancel\_job method. Any nil values in the array will be safely ignored by the wait\_for\_jobs method so the results array may be passed into it.

#### `message_box` (UI only) ##### Syntax: ```ruby text=WSApplication.message_box(text,options,icon,hard_wire_cancel) ``` ##### Description: Displays a message box. The parameters are as follows: Text – the text displayed Options – must be nil or one of the following strings: ‘OK’, ’OKCancel’, ’YesNo’, ’YesNoCancel’. If the parameter is nil, then the OK and Cancel buttons are displayed. Icon – must be nil or one of the following strings: ‘!’, ‘?’, ‘Information’. If the parameter is nil then the ‘!’ icon is used. Hard Wire Cancel – if this is set to true or nil then hitting the cancel button (if there is one) will result in the Ruby script processing stopping as though the ‘cancel’ button had been hit. The method returns ‘Yes’,’No’,’OK’ or ‘Cancel’ as a string, unless cancel is hit and the ‘hard wire cancel’ parameter is set to true or nil in which case execution of the script is stopped. The icons appear as follows: ‘!’ (and nil) ‘?’ ‘Information’ ‘Stop’ The buttons appear as follows: ‘OK’ ‘OKCancel’ (and nil) ‘YesNo’ ‘YesNoCancel’

#### `open` (Exchange only) ##### Syntax: ```ruby iwdb=WSApplication.open(path,bUpdate) ``` ##### Example: ```ruby db=WSApplication.open 'd:\\temp\\1.icmm',false db.open nil,false db = WSApplication.open nil, false db = WSApplication.open "snumbat://localhost:40000/myDatabaseName", false ``` ##### Description: Opens the database with path ‘path’ and returns an object of type WSDatabase. If the database requires updating and the flag bUpdate evaluates to true then the database will be updated (if possible) otherwise the call will fail If the path is blank then uses the current master database, if any. Likely exceptions for this method to throw are: Error 13 : File Not Found : d:\\temp\\misc.icmm (error=2: "The system cannot find the file specified.") if the database is not present. Error 13 : File Not Found : z:\\misc.icmm (error=3: "The system cannot find the path specified.") if the database path is invalid no database path specified if the path is nil and there is no currently selected master database via the UI major update failed minor update failed if there is a problem with a database update database requires major update but allow update flag is not set database requires minor update but allow update flag is not set if the database requires an update but the second parameter is false

#### `open_text_view` (UI only) ##### Syntax: ```ruby WSApplication.open_text_view(title,filename,delete_on_exit) ``` ##### Description: This method opens a text file in a text view within the application. The parameters are a window title, the filename and a Boolean, which if set to true, will cause the file to be deleted when the view is closed. It is important to realise that this method does not cause the script to wait until the file is closed – it opens the view and then continues to the next item in the script. The purpose of the delete\_on\_exit parameter is allow the user to create a temporary file which will be displayed by this method and then deleted when the view is closed by the user.

#### `override_user_unit (Exchange only – see note in method text)` ##### Syntax: ```ruby OK=WSApplication.override_user_unit(code,value) ``` ##### Example: ```ruby OK=WSApplication.override_user_unit 'X','ft' ``` ##### Description: Overrides a current user unit for the duration of the script This can be useful where ICM Exchange is running as a service, where the "user" has no settings of it own and you don't want the default user units that are selected for the locale Returns `true` if successful, `false` for an unknown unit or value. > Note – When scripts are run from the UI, user units are always used.

#### `override_user_units` (Exchange only) ##### Syntax: ```ruby errs=WSApplication.override_user_units(filename) ``` ##### Example: ```ruby errs=WSApplication.override_user_units 'd:\\temp\\uu.csv' if errs.length<0 puts “error reading CSV file” end ``` ##### Description: Bulk overrides the current user units for the duration of the script. Takes a filename of a file containing comma separated pairs of unit code, unit value pairs, one pair per line. E.g. XY,US Survey ft Useful where ICM Exchange is running as a service, where the "user" has no settings of it own. Returns an error string. An empty string indicates success. Note, however, that any valid units will be applied, regardless of whether there are any errors with other lines of the file. A likely exception for this method to throw is: Error 13 : File Not Found : z:\\uu.csv (error=3: "The system cannot find the path specified.") if the file does not exist.

#### `prompt` (UI only) ##### Syntax: ```ruby arr=WSApplication.prompt(title,layout,hard_wire_cancel) ``` ##### Description: This method displays a prompt grid, similar to that used in the SQL in InfoWorks ICM / InfoNet. It displays values and allows users to edit them. Title – the title of the displayed dialog. Layout – an array of arrays as described below. Hard-wire cancel – if this is set to true or nil, if the user hits cancel, the running of the Ruby script is interrupted. The method returns an array of values, one for each line in the dialog. The layout parameter must be an array consisting of one array for each line to be displayed. The array for each line must contain between 2 and 9 values as follows: Index 0 – a string to display as a description of the value for the row Index 1 – a type of the value – one of the following strings: > NUMBER – a number > > STRING- a string > > DATE – a date (as a Ruby DateTime object) > > BOOLEAN – a Boolean value, appearing in the edit column as a check-box > > READONLY – a read only value, appearing in the edit column as a string > with a grey background. The value is converted to a string except for > Ruby types float and double. Index 2 (optional, except for rows of read only type) – a default value i.e. the initial value when the dialog appears. For read only rows, this is the value displayed which cannot, of course, be changed Index 3 (optional) a number of decimal places – used for numbers and read only values of Ruby types float and double. Index 4 (optional) a subtype – one of the following strings > RANGE – valid for NUMBER only, the value will be chosen from a combo > box with values specified in array elements index 5 and 6 inclusive. > > LIST – valid for NUMBER, STRING and DATE only. The value will be > chosen from a combo box of values supplied as an array in array > element 5. > > MONTH – valid for NUMBER only, the value will be chosen from a > combobox containing the names of the months. > > FILE – valid for STRING only, the value will be chosen by pressing a > button and selecting one or more filenames via a file dialog, the > precise details of which will be determined by array elements with > indices 5, 6, 7 and 8 as follows: > > Index 5 – Boolean – true for an ‘open’ dialog, false for a ‘save’ > dialog > > Index 6 – String – the file extension > > Index 7 – String – a description of the file type > > Index 8 – Boolean – true to allow the selection of multiple files if > index 5 is set to true giving an ‘open’ dialog, ignored otherwise > > FOLDER – valid for STRING only, the value will be chosen by pressing a > button and selecting a folder. Array element 6 must be a folder > description as a string or nil, in which case a default title will be > used. Here is an example of a prompt exercising most of these options: ```rb require 'Date' val=WSApplication.prompt "Badger", [ ['This is a number','NUMBER'], ['This is a string','String'], ['This is a date','Date'], ['This is a date with default','Date',DateTime.new(2012,7,13,12,45,00)], ['This is a number With 4 DP','Number',234.123456,4], ['This is a month','Number',11,nil,'MONTH'], ['This is a range','Number',13,2,'RANGE',100,200], ['String with default','String','Badger'], ['List','String','Default',nil,'LIST',['Alpha','Beta','Gamma']], ['List of numbers, no default','Number',nil,nil,'LIST',[3,5,7,11]], ['List of numbers, with default','Number',23,nil,'LIST',[13,17,19,23]], ['List of dates, no default','Date',nil,nil,'LIST',[DateTime.new(2012,7,13,12,45,00),DateTime.new(2012,7,17,13,15,00),DateTime.new(2012,7, 10,17,15,00)]], ['List of dates, with default','Date',DateTime.new(2011,10,13,14,12,30),nil,'LIST',[DateTime.new(2012,7,13,12,45,00),DateTime.new(2012,7,17, 13,15,00),DateTime.new(2012,7,10,17,15,00)]], ['This is a bool','Boolean'], ['This is a false bool','Boolean',false], ['This is a true bool','Boolean',true], ['File save','String','Badger.dat',nil,'FILE',false,'dat','Data file',false], ['File load single','String',nil,nil,'FILE',true,'dat','MySystem data file',false], ['File load multiple','String',nil,nil,'FILE',true,'dat','More than one MySystem data file',true], ['This is a folder','String',nil,nil,'FOLDER','Name of MyFolder'], ['Read Only String','Readonly','Turbo Pump'], ['Read Only Number','Readonly',12.3456678], ['Read only number 6 dp','ReadOnly',87.65456789,6] ],false puts val.to_s ``` When run, it looks like this: As you can see, there are a number of lists (with the button for the pull down to the right), and a number of filenames (with a button showing ellipses to press to invoke the file or folder dialog). The read only values are showed greyed out, in this example the rows are ordered so they appear at the bottom of the grid. Notice that the date time values in the lists and for defaults are set using DateTime.new as described earlier in this document. If OK is hit without changing any values, it returns an array like this: ```ruby [nil, nil, nil, #, 234.123456, 11.0, 100.0, "Badger", "Default", nil, 23.0, nil, #, false, false, true, "Badger.dat", nil, nil, nil, "Turbo Pump", 12.3456678, 87.65456789] ```

#### `results_folder` (Exchange only) ##### Syntax: ```ruby s=WSApplication.results_folder ``` ##### Example: ```rb puts WSApplication.results_folder ``` ##### Description: Returns the current results folder as a string NB – if you have not specified a results folder, either in a script or in the UI, the default results folder which is used will be returned i.e. this returns the results folder that is actually being used regardless of whether you have explicitly set it or not

#### `scalars` (UI only) ##### Syntax: ```ruby WSApplication.scalars(title,layout,hard_wire_cancel) ``` ##### Description: This method displays a grid of values, similar to that used in the SQL in InfoWorks ICM / InfoNet. The parameters are as follows: Title – the title of the displayed dialog. Layout – an array of arrays as described below. Hard-wire cancel – if this is set to true or nil, if the user hits cancel, the running of the Ruby script is interrupted. The layout parameter must be an array consisting of one array for each line to be displayed. The array for each line must contain 2 or 3 values as follows: Index 0 – a string to display as the description of the value for the row Index 1 – the value to be displayed as a Ruby value. If the value is a float or a double it will be displayed by using the Ruby to\_f method, otherwise the to\_s method will be used. Index 2 (optional) – a number of decimal places to be used between 0 and 8 inclusive, this will be used for float and double values and ignored for any others.

#### `script_file` ##### Syntax: ```ruby s=WSApplication.script_file ``` ##### Description: Returns the full path of the script file. This will either by the file specified on the command line of the Exchange product or the file selected in the user interface. This method is supplied primarily to obtain the script's path in order to process the path to get the paths of files in the same directory e.g. config files for the Open Data Import and Export Centres.

#### `set_exit_code` (Exchange only) ##### Syntax: ```ruby WSApplication.set_exit_code(exit_code) ``` ##### Example: ```ruby WSApplication.set_exit_code 12 ``` ##### Description: Sets the InfoLite application’s exit code. The exit code must evaluate to a Fixnum, if it does not, an exception will be thrown: exit code is not a number > Note - Calling this method *does not* cause the script to terminate, it merely sets the exit code returned to the operating system when the script *does* terminate.

#### `set_working_folder` (Exchange only) ##### Syntax: ```ruby WSApplication.set_working_folder(path) ``` ##### Example: ```rb WSApplication.set_working_folder 'd:\\temp\\wf' ``` ##### Description: Sets the working folder. NB – this working folder will be used for the duration of this ICM Exchange run. it will not be stored in the registry and will not be used by any other instances of ICM Exchange or the ICM UI.

#### `set_results_folder` (Exchange only) ##### Syntax: ```rb WSApplication.set_results_folder(path) ``` ##### Example: ```rb WSApplication.set_results_folder 'd:\\temp\\rf' ``` ##### Description: Sets the results folder. NB – this results folder will be used for the duration of this ICM Exchange run. it will not be stored in the registry and will not be used by any other instances of ICM Exchange or the ICM UI.

#### `wait_for_jobs` (Exchange only) ##### Syntax: ```ruby id_or_nil=WSApplication.wait_for_jobs(array_of_job_ids,wait_for_all,timeout) ``` ##### Description: Waits for one or all of the jobs in the array to complete, or for the timeout time to be reached. The parameters are as follows: Array\_of\_job\_ids – an array of job IDs, i.e. values in the array returned by launch\_sims. This array may contain nil values which are safely ignored. Wait\_for\_all – true to wait until all the jobs in the array complete, false to wait for one. Timeout – a timeout time in milliseconds. Returns Qnil if waittime is exceeded, otherwise returns the array index of the job that caused the wait to end (if waitall is true, this is the last job to complete)

#### `ui?` ##### Syntax: ```ruby b=WSApplication.ui? ``` ##### Description: Returns true in interactive mode, false otherwise. The purpose of this method is to allow Ruby code to be written which does different things when run from within the user interface and when run from InfoWorks ICM / InfoNet Exchange. #### `use_arcgis_desktop_licence (Exchange only – see note in method text)` ##### Syntax: ```rb WSApplication.use_arcgis_desktop_licence ``` When using the open data import and export centre methods with ArcGIS the software uses an ArcGIS server licence type by default. Use this method to use an ArcGIS desktop licence instead. It is the responsibility of the user to choose an appropriate ArcGIS licence based on their use of the software. Note – when scripts are run from the UI, the desktop licence is, of course, used.

#### `use_user_units?` ##### Syntax: ```ruby b=WSApplications.use_user_units ``` ##### Example: ```rb puts WSApplication.use_user_units? ``` ##### Description: Returns a Boolean indicating whether the application is using user units (default is false for the Exchange products and true within the user interface).

#### `use_user_units=` ##### Syntax: ```ruby WSApplication.use_user_units = flag ``` ##### Example: ```rb WSApplication.use_user_units=true ``` ##### Description: Sets the flag indicating whether the application is using user units.

#### `use_utf8?` ##### Syntax: ```ruby b=WSApplications.use_utf8? ``` ##### Example: ```rb puts WSApplication.use_utf8? ``` ##### Description: Returns a Boolean indicating whether the application is using UTF8 in string handling (default is false). See appendix 5 for more details.

#### `use_utf8=` ##### Syntax: ```ruby WSApplication.use_utf8 = flag ``` ##### Example: ```rb WSApplication.use_utf8=true ``` ##### Description: Sets the flag indicating whether the application is using UTF8 in string handling (default is false). See appendix 5 for more details.

#### `version` ##### Syntax: ```ruby s=WSApplication.version ``` ##### Example: ```rb puts WSApplication.version ``` ##### Description: Returns the InfoWorks ICM version number as a string e.g. “2.5.0.5001”

#### `working_folder` (Exchange only) ##### Syntax: ```ruby s=WSApplication.working_folder ``` ##### Example: ```rb puts WSApplication.working_folder ``` ##### Description: Returns the current working folder as a string NB – if you have not specified a working folder, either in a script or in the UI, the default working folder which is used will be returned i.e. this returns the working folder that is actually being used regardless of whether you have explicitly set it or not

### WSDatabase The majority of these methods are only available in the Exchange products. The primary purpose of the methods that ARE permitted is to allow navigation of the database in order to find and create selection list objects.

#### `copy_into_root` (Exchange only) ##### Syntax: ```ruby mo=iwdb.copy_into_root object,bCopySims,bCopyGroundModels ``` ##### Description: Given a model object (typically from another database) copies it into the database in the root, returning the new model object. The bCopySims and bCopyGroundModels parameters determine whether or not simulation results and ground models respectively are copied, corresponding to the equivalent user interface options.

#### `file_root` (Exchange only) ##### Syntax: ```ruby s=iwdb.file_root ``` ##### Description: Returns the root used for GIS files for the database – i.e. the path within which GIS file names will be treated as having relative paths. This will be the path shown in the UI as ‘Remote files root’ when the user selects the ‘Select remote roots…’ option. If the database is a standalone database and the check-box is checked to force the roots to be below the master database, then the path returned will be the one used by the software in this situation i.e. the folder containing the master database.

#### `find_model_object` ##### Syntax: ```ruby mo=iwdb.find_model_object(type,name) ``` ##### Example: ```rb puts iwdb.find_model_object('Model Network','MyNetwork') ``` ##### Description: Given the scripting type of an object and a name of a version controlled object (not its scripting path), will return the model object in the database of that type with that name. The name should not be the scripting full path, just the name of the object. This method only works for version controlled objects and takes advantage of the fact that version controlled objects have unique names so the name, rather than scripting full path is enough to identify the object in the database uniquely.

#### `find_root_model_object` ##### Syntax: ```ruby mo=iwdb.find_root_model_object(type,name) ``` ##### Example: ```rb mo=iwdb.find_root_model_object('Master Group','My Master Group') ``` ##### Description: Given the scripting type of an object and the name of an object, will return the model object with that name in the root of the database. Currently the only object types found in the root of the database are ‘Master Group’, ‘Model Group’ and ‘Asset Group’

#### `guid` ##### Syntax: ```ruby s=iwdb.guid ``` ##### Description: Returns the GUID for the database, otherwise known as the ‘database identifier’.

#### `list_read_write_run_fields` (Exchange only) ##### Syntax: ```ruby arr=iwdb.list_read_write_run_fields ``` ##### Example: ```rb iwdb.list_read_write_run_fields {|fn| puts fn} ``` ##### Description: Returns an array of strings containing all the fields in the Run object that are read-write fields i.e. may be set from ICM Exchange scripts.

#### `model_object` ##### Syntax: ```ruby mo=iwdb.model_object(scripting_path) ``` ##### Example: ```ruby mo=iwdb.model_object('>MODG~My Root Model Group') ``` ##### Description: Given a scripting path of an object returns the model object with that path, otherwise returns nil. If you know the scripting path of the object in the database, this is the ‘official’ way of finding the model object.

#### `model_object_collection` ##### Syntax: ```ruby moc=iwdb.model_object_collection(type) ``` ##### Description: Given a scripting type, returns a WSModelObjectCollection of all the objects of that type – not just the objects of that type in the root.

#### `model_object_from_type_and_guid` (Exchange only) ##### Syntax: ```ruby mo=iwdb.model_object_from_type_and_guid(type,guid) ``` ##### Example: ```ruby mo=iwdb.model_object_from_type_and_guid 'Model Network','{CEB7E8B9-D383-485C-B085-19F6E3E3C8CD}' ``` ##### Description: Returns the model object of the given scripting type with the ‘CreationGUID’ (an internal database field) given in the second parameter.

#### `model_object_from_type_and_id` ##### Syntax: ```ruby mo=iwdb.model_object_from_type_and_id(type,id) ``` ##### Example: ```rb mo=iwdb.model_object_from_type_and_id('Rainfall Event',1) ``` ##### Description: Returns the model object in this database with the type and ID given, the type is from the list of scripting types (see above), and the ID is the Id in the database which will be found by selecting the ‘properties’ option on the object. This can be an easy way of getting a WSModelObject from something you have found in the InfoWorks ICM UI by selecting the object in the tree and obtaining its properties.

#### `new_network_name` (Exchange only) ##### Syntax: ```ruby name=iwdb.new_network_name(type,name,branch,add) ``` ##### Example: ```rb newName=iwdb.network_ntework_name('Model Network',oldName,false,false) ``` ##### Description: The purpose of this method is to generate a name for a new network based on a given network name, with the intention that the old name is the name of an existing network and the new name will be used as the name of a subsequently created network. The 3rd and 4th parameters are Boolean parameters which control the precise naming convention used. If branch is false the names will be got by appending \#1 on the end if the name does not end in \# followed by a number, if it does end in a \# followed by a number the number will be incremented. If branch is true the same applies except that \_ is used as the special character instead of \#. If add is true then \#1 or \_1 will be appended to the name regardless of whether or not the name ends in \# or \_ followed by a number.

#### `new_model_object` (Exchange only) ##### Syntax: ```ruby mo=iwdb.new_model_object(type,name) ``` ##### Example: ```rb root_master_group=iwdb.new_model_object('Master Group','MyRootMasterGroup') ``` ##### Description: Given a scripting type and a name, creates a new object with that name in the root of the database. For this to work it is necessary that the type be a legal object type that can go into the root of the database i.e. this type must be “Asset Group”,”Model Group” or “Master Group”. More may be added in the future. Likely exceptions thrown by this method are: unrecognised type – if the type is not a valid scripting type name invalid object type for the root of a database – if objects of this type cannot be placed in the root of the database an object of this type and name already exists in root of database – if an object with this type and name exists in the root of the database licence and/or permissions do not permit creation of a child of this type in the root of the database – if the object cannot be created in the root of the database for licence and/or permissions reasons e.g. an attempt to create an Asset Group when the user doe not have an InfoNet licence of some sort unable to create object – if the creation fails for some other reason

#### `path` ##### Syntax: ```ruby s=iwdb.path ``` ##### Example: ```rb puts iwdb.path ``` ##### Description: returns the pathname of the master database as a string

#### `root_model_objects` ##### Syntax: ```ruby moc=iwdb.root_model_objects ``` ##### Description: Returns a WSModelObjectCollection of all the objects in the root of the database. ### WSModelObjectCollection

#### `[]` ##### Syntax: ```ruby mo=moc[n] ``` ##### Description: Returns the nth WSModelObject in the collection. The index is 0 based i.e. valid values are from 0 to length-1.

#### `count` ##### Syntax: ```ruby n=moc.count ``` ##### Description: Returns the number of WSModelObjects in the collection

#### `each` ##### Syntax: ```ruby WSModelObjectCollection.each do |mo| ``` ##### Example: ```rb moc.each { |x| puts x.name } ``` ##### Description: The each method can be used to iterate through all the objects in the collection. ### WSModelObject The majority of these methods are only available in the Exchange products.

#### `[]` (Exchange only)

#### `[]=` (Exchange only) ##### Syntax: ```ruby mo['field']=value ``` ##### Description: **v=mo\['field'\]** The array operator is used to get and set values from fields in the object. This is likely to be of most use for runs. The parameter is invariably a field name, the value is a Ruby value of an appropriate type to be stored in the InfoWorks master database. A special case is the case where the value being stored is the reference to another object in the database. In this case the value stored may be 1. The object as a WSModelObject (or class derived from it) 2. The ID of the object 3. The scripting path of the object

#### `bulk_delete` (Exchange only) ##### Syntax: ```ruby mo.bulk_delete ``` ##### Description: This deletes the object and all its children. The deleted objects are NOT put into the recycle bin, they are completely deleted.

#### `children` ##### Syntax: ```ruby moc=mo.children ``` ##### Example: ```rb master_group.children.each {|c| puts "child #{c.path}"} ``` ##### Description: Returns the children of the object as a WSModelObjectCollection

#### `comment` (Exchange only) ##### Syntax: ```ruby s=mo.comment ``` ##### Description: Returns the description (i.e. the text which appears in the description tab of the properties for an object) as a string.

#### `comment=` (Exchange only) ##### Syntax: ```ruby mo.comment=s ``` ##### Description: Sets the description (as described above) for an object from a string.

#### `compare` (Exchange only) ##### Syntax: ```ruby b=mo.compare(mo2) ``` ##### Example: ```rb if mo.compare(mo2) puts “networks are identical” end ``` ##### Description: Given another model object, compare the 2 objects returning true if they are identical, false otherwise. The objects must both be of the same type and must be version controlled objects or simulation results. There is currently a limitation that the simulation results may only be compared if the database from which they came is the current master database.

#### `copy_here` (Exchange only) ##### Syntax: ```ruby mo2=mo.copy_here(object,bCopySims,bCopyGroundModels) ``` ##### Description: Given a model object (typically from another database) copies it into the database as a child of this object, returning the new model object. The bCopySims and bCopyGroundModels parameters determine whether or not simulation results and ground models respectively are copied, corresponding to the equivalent user interface options.

#### `deletable?` (Exchange only) ##### Syntax: ```ruby b=mo.deletable? ``` ##### Description: Returns true if the object can be deleted by normal means i.e. without using bulk\_delete which can, of course, delete anything. This corresponds to whether the object can be deleted from the normal user interface and reflects the same rules e.g. does it have children, is it used in a simulation etc.

#### `delete` (Exchange only) ##### Syntax: ```ruby mo.delete ``` ##### Description: Deletes the object, providing it can be deleted in the normal user interface i.e. without using bulk\_delete which can, of course, delete anything. This reflects, therefore, the rules used in the user interface.

#### `delete_results` (Exchange only) ##### Syntax: ```ruby mo.delete_results ``` ##### Description: Deletes the results for the object, if the object is a simulation.

#### `export` (Exchange only) ##### Syntax: ```ruby mo.export(path,format) ``` ##### Description: Exports the model object in the appropriate format. The formats permitted depend on the object type. The format string may affect the actual data exported as well as the format in which the data is exported e.g. for rainfall events the parameter ‘CRD’ means that the Catchment Runoff Data is exported. When the format is the empty string the data is exported in the InfoWorks text file format. This format may be used for: > Inflow > > Level > > Infiltration > > Waste Water > > Trade Waste > > Rainfall Event (non-synthetic) > > Pipe Sediment Data > > Observed Flow Event > > Observed Depth Event > > Observed Velocity Event > > Layer List ( this is a different file format but still termed the > ‘InfoWorks file’ in the user interface). > > Regulator *(from 6.0)* For rainfall events the following parameters cause the export of other data in a text file format: > CRD – Catchment Runoff Data > > CSD – Catchment Sediment Data > > EVP – Evaporation > > ISD – Initial Snow Data > > TEM – Temperature Data > > WND – Wind Data For pollutant graphs the parameters listed in Appendix A list cause the export of the appropriate pollutant’s data in the text file format. If the format is ‘CSV’ the file will be exported in ‘InfoWorks CSV’ format for the following object types: > Level > > Infiltration > > Inflow > > Observed Flow > > Observed Depth > > Observed Velocity > > Rainfall Event (synthetic – main rainfall data) > > Regulator > > Damage Function *(from version 6.5)* > > Waste Water *(from a version 7.5 patch)* > > Trade Waste *(from a version 7.5 patch)*

#### `(from version 6.5)` The results obtained by risk analysis runs may be exported as follows: For Risk Analysis Results objects (known in ICM Exchange as Risk Calculation Results) the files may be exported by using the following in the format field: > "Receptor Damages" > > "Component Damages" > > "Code Damages" > > "Impact Zone Damages" > > "Category Damages" > > "Inundation Depth Results" For Risk Analysis Sim objects (known in ICM Exchange as Damage Calculation Results) the files may be exported by using the following in the format field: > "Receptor vs Code" > > "Receptor vs Component" > > "Code vs Component" > > "Impact Zone vs Code" > > "Impact Zone Code vs Component" > > "Category Code vs Component"

#### `find_child_model_object` ##### Syntax: ```ruby mo_found=mo.find_child_model_object(type,name) ``` ##### Description: Given the scripting type of an object and a name will return the child of the object with that name and type.

#### `id` ##### Syntax: ```ruby n=mo.id ``` ##### Description: Returns the ID of the model object as a number

#### `import_data` (Exchange only) ##### Syntax: ```ruby import_data(format,filepath) ``` ##### Description: Imports data into an existing object. Currently may only be used for rainfall events and pollutographs. The formats supported for rainfall events are CRD,CSD,EVP,ISD,TEM and WND which export data in the InfoWorks text file format and have the same meaning as for export\_data above.

#### `import_new_model_object` (Exchange only) ##### Syntax: ```ruby mo=mo.import_new_model_object(type,name,format,filepath,event) ``` ##### Description: Imports a new model object from a file. Permitted types are: > Inflow > > Level > > Infiltration > > Waste Water > > Trade Waste > > Rainfall Event (non-synthetic) > > Pipe Sediment Data > > Observed Flow Event > > Observed Depth Event > > Observed Velocity Event > > Layer List (this is a different file format but still termed the > ‘InfoWorks file’ in the user interface) > > Regulator *(from 6.0)* > > Damage Function *(from 6.5)* The format parameter may be “” (for ‘InfoWorks format’ files) or “CSV” for InfoWorks format CSV files (not available for layer lists or damage functions). *(CSV format added in 6.0)* The event parameter is for compatibility with old files and should in general be set to 0 The object on which the method is called must be of a suitable type to contain the object imported. e.g. ```ruby rainfall=model_group.import_new_model_object 'Rainfall Event','The Rainfall','','d:temp1.red',0 ```

#### `import_tvd(Exchange only)` ##### Syntax: ```ruby mo.import_tvd(filename,format,event) ``` ##### Description: Imports event data into an existing object. The parameters are as follows: > Filename – file to be imported > > Format – ‘CSV’ or ‘RED’ > > Event – integer – must be present but is ignored If the format is ‘CSV’ this will import a CSV file in the ‘InfoWorks CSV file’ format into an existing event, overwriting the data already there if there is any. If the format is ‘RED’ and the type of the object is a rainfall event this will import the data in event file format into an existing event, overwriting the data already there if there is any.

#### `modified_by` ##### Syntax: ```ruby s=mo.modified_by ``` ##### Description: Returns the name of the user who last modified the object as a string.

#### `name` ##### Syntax: ```ruby s=mo.name ``` ##### Description: Returns the name of an object as a string.

#### `name=` (Exchange only) ##### Syntax: ```ruby mo.name=s ``` ##### Description: Sets the name of an object from a string #### `new_model_object` – limited functionality in UI, full in Exchange – see below ##### Syntax: ```ruby mo2=mo.new_model_object(type,name) ``` ##### Example: ```ruby child=mo.new_model_object('Model Network','MyNetwork') ``` ##### Description: Given a scripting type and a name will create a child object with that type and name. The type must be a type that can be contained in the object. Runs must be created using the new\_run method and sims cannot be created directly – they are created along with the runs based on the nature of the network and rainfall events / flow surveys used to create the run. Risk analysis runs must be created using the new\_risk\_analysis\_run method. Likely exceptions to be thrown by this method are: unrecognised type – if the type is not a valid scripting type runs must be created using the new\_run method – if an attempt is made to create a run sims cannot be created directly – if an attempt is made to create a sim invalid child type for this object – if the type in the first parameter may not be a child of this object type name already in use – if the name is in use (globally for a version controlled object, as a child of this object for other types) licence and/or permissions do not permit creation of a child of this type for this object – if this type of object cannot be created for licensing and/or permissions reasons e.g. creation of an Asset Group when the software is begin run without an InfoNet licence of some sort. unable to create object – if the call fails for some other reason. selection lists may not be created from scripts in the UI in viewer mode

#### `new_risk_analysis_run` (ICM Exchange only) ##### Syntax: ```ruby raro=mo.new_risk_analysis_run(name,damage_function,runs,param) ``` ##### Description: Creates a new risk analysis run object. The parameters are as follows: Damage\_function - The parameter must be the ID of the damage function object, its scripting path, or the WSModelObject (i.e. the damage function object returned from a suitable call). Runs – This parameter must be one of 1. The ID of the ‘normal’ run object 2. The scripting path of the ‘normal’ run object 3. The WSModelObject representing the run object 4. An array of items which must all be of the types described in 1 to 3 above Param – the numerical parameter

#### `new_run` ##### Syntax: ```ruby run=mo.new_run(name,network,commit_id,rainfalls_and_flow_surveys,scenarios,parameters) ``` ##### Description: Creates a new run. The method must be called on a model group otherwise an exception will be thrown – ‘new\_run : runs may only be created in model groups’. The method can take arrays as parameters for both the rainfalls and flow surveys and for the scenarios. In the same way that dropping multiple rainfall events and flow surveys into the drop target on the schedule run dialog and selecting multiple scenarios on it yield multiple simulations for a run, so calling this method with arrays of values and with synthetic rainfall events which have multiple parameters (singly or in an array) will yield multiple sims for the run. The ‘run’ method which actually runs simulations is a method of the individual sim objects below the run, which may easily be found by using the ‘children’ method of the WSModelObject created using this method. The parameters are as follows: > Name – the name of the new run. This must not already be in use in the > model group otherwise an exception will be thrown – ‘new\_run : name > already in use’. > > Network – the network used for the run. The parameter must be the ID > of the network, its scripting path, or the WSNumbatNetworkObject (i.e. > the network object returned from a suitable call). > > Commit ID – the commit ID to be used for the run. This may either be > the integer commit ID or nil in which case the latest commit at time > the run is created will be used. Rainfalls and flow surveys – this may be: 1. nil – in this case the run will be a dry weather flow run 2. a WSModelObject which is a rainfall event or a flow survey 3. the scripting path of a rainfall event or a flow survey as a string 4. the ID of a rainfall event 5. a negative number equal to -1 times the ID of a flow survey e.g. -7 means the Flow Survey with ID 7. 6. An array. If the parameter is an array, then if the length of the array is 0 then the event will be a dry weather flow run, otherwise all the array elements must be one of 2 – 5 above. The array may not contain duplicates otherwise an exception will be thrown. Scenarios – this may be: 1. nil – in this case the run will use the base scenario of the network 2. the name of a scenario 3. an array in which each element is the name of a scenario as a string. It must not contain scenarios that do not exist or duplicates. Parameters – this must be a hash containing parameters (see Appendix 2). Parameters for the run may either be set in this call.

#### `update_to_latest` (Exchange only) ##### Syntax: ```ruby mo.update_to_latest ``` ##### Description: This method may only be used on runs. The following conditions must apply: 1. The ‘Working’ field must have been set to true 2. There must be no uncommented changes for the network for the run. 3. all scenarios which were included in the list of scenarios for which the run was set up must be present and validates. This method has the same effect as pressing the ‘update to latest version of network’ button on the Run view in the user interface.

#### `open` (Exchange only) ##### Syntax: ```ruby opennet=mo.open ``` ##### Description: Returns a WSOpenNetwork object corresponding to the model object, providing the model object is of a network type or a sim – see above for the description of the difference between a WSModelObject and a WSOpenNetwork. When this method is called on a sim, the network will be opened with the results of the simulation loaded into it. An exception will be thrown if the simulation did not succeed, the results are inaccessible or are not open. When you open the results of a simulation: - The network is opened as read only - The current scenario is set to the scenario used for the simulation - The current scenario cannot be changed - As with the behaviour in the UI of the software, the network with the results loaded has a current timestep. The results start by being opened at the first timestep (timestep 0) unless there are only maximum results in which case they are opened as the maximum results timestep.

#### `path` ##### Syntax: ```ruby s=mo.path ``` ##### Example: ```rb puts mo.path ``` ##### Description: Returns the scripting path of the object as a string.

#### `parent_type` ##### Syntax: ```ruby s=mo.parent_type ``` ##### Description: Returns the scripting type of the parent of the object (or ‘Master Database’ if the object is in the root of the database).

#### `parent_id` ##### Syntax: ```ruby n=mo.parent_id ``` ##### Description: Returns the ID of the parent object (or 0 if the object is in the root of the database).

#### `type` ##### Syntax: ```ruby s=mo.type ``` ##### Description: Returns the scripting type of the object. ### WSNumbatNetworkObject

#### `commit` ##### Syntax: ```ruby id=nno.commit(comment) ``` ##### Example: ```rb nno.commit 'this is the commit comment for this commit' ``` or ```rb id=nno.commit('this is the commit comment for this commit'). ``` ##### Description: Commits changes to a network to the database. Returns the commit ID or returns nil if there were not changes made since the last commit.

#### `commits` ##### Syntax: ```ruby c=nno.commits ``` ##### Description: Returns a WSCommits object containing the commits for the network i.e. the details of what is committed at each stage in the history of the network. e.g. ```ruby mo.commits.each do |c| puts "#{c.branch_id},#{c.comment},#{c.commit_id},#{c.deleted_count},#{c.inserted_count},#{c.modified_count},#{c.setting_changed_count},|#{c.user}|" end ``` or ```ruby (0...mo.commits.length).each do |i| c=mo.commits[i] puts "#{c.branch_id},#{c.comment},#{c.commit_id},#{c.deleted_count},#{c.inserted_count},#{c.modified_count},#{c.setting_changed_count},|#{c.user}|" end ```

#### `commit_reserve` ##### Syntax: ```ruby id=nno.commit_reserve(comment) ``` ##### Description: This is similar to commit in that it commits changes to the network to the database and returns the commit ID if changes have been made, nil otherwise. The difference is that commit\_reserve keeps the network reserved.

#### `csv_changes` ##### Syntax: ```ruby nno.csv_changes(commit_id1, commit_id2, filename) ``` ##### Description: Outputs the differences between commit id 1 and commit id 2 to the specified filename. The CSV file output is in the same format as generated by the “Compare network” function and can be used to apply the changes to another network via “Import/Update from CSV files…” functionality.

#### `csv_export` ##### Syntax: ```ruby nno.csv_export(filename,options) ``` ##### Description: Exports the network to a CSV file with options similar to those available in the user interface. The second parameter may either be nil or a hash containing the options. If the parameter is nil then the default options will be used. The hash values are as follows: | Key | Type | Default | Notes | |--------------------------|---------|---------|----------------------------------------------------------------------------| | Use Display Precision | Boolean | TRUE | | | Field Descriptions | Boolean | FALSE | | | Field Names | Boolean | TRUE | | | Flag Fields | Boolean | TRUE | | | Multiple Files | Boolean | FALSE | Set to true to export to different files, false to export to the same file | | Native System Types | Boolean | FALSE | | | User Units | Boolean | FALSE | | | Object Types | Boolean | FALSE | | | Selection Only | Boolean | FALSE | | | Units Text | Boolean | FALSE | | | Triangles | Boolean | FALSE | | | Coordinate Arrays Format | String | Packed | One of Packed, None or Separate | | Other Arrays Format | String | Packed | One of Packed, None or Unpacked | e.g. ```ruby myHash=Hash.new myHash['Multiple Files']=true myHash['Coordinate Arrays Format']='None' no.csv_export 'd:tempnetwork.csv',myHash ```

#### `csv_import` ##### Syntax: ```ruby nno.csv_import(filename,options) ``` ##### Description: Updates the network from a CSV file with options similar to those available in the user interface. The second parameter may either be nil or a hash containing the options. If the parameter is nil then the default options will be used. The hash values are as follows: | Key | Type | Default | Notes | |----------------------|---------|---------|-----------------------------------------------------------------------------------------------------------------------| | Force Link Rename | Boolean | TRUE | | | Flag Genuine Only | Boolean | FALSE | | | Load Null Fields | Boolean | TRUE | | | Update With Any Flag | Boolean | TRUE | True to update all values, false to only update fields with the 'update flag' flag | | Use Asset ID | Boolean | FALSE | | | User Units | Boolean | TRUE | Set to true for User Units, false for Native Units - used for fields without an explicit unit set in a 'units' record | | UK Dates | Boolean | FALSE | If set to true, the import is done with the UK date format for dates regardless of the PC's settings | | Action | String | Mixed | One of Mixed,'Update And Add','Update Only',Delete' | | Header | String | ID | One of ID,'ID Description','ID Description Units','ID Units' | | New Flag | String | | Flag used for new and updated data | | Update Flag | String | | If the 'update with any flag' option is set to false, only update fields with this flag value |

#### `current_commit_id` ##### Syntax: ```ruby id=nno.current_commit_id ``` ##### Description: Returns the commit ID of the local copy of the network – this may not be the latest commit ID i.e. the most recent commit ID on the server, which is returned by latest\_commit\_id (see below).

#### `GIS_export` ##### Syntax: ```ruby nno.GIS_export(format,params,location) ``` ##### Description: Exports the network data to GIS. The parameters are as follows: Format : This parameter must be one of the following: - SHP – Shape file - TAB – Tab file - MIF – MIF file - GDB – GeoDatabase Params: This parameter can either be a hash, described below, or nil. If the parameter is nil then the default values for its various options will be used. Folder: This parameter contains the base folder for the files to be exported, except for the GDB format where it is the name of the GeoDatabase. The params hash can contain a number of keys. If the hash is nil or the value is not specified the default behaviour applies as described below. ExportFlags – Boolean – if this is true then the flags are exported along with the data values, if false they aren’t. The default is true. Feature Dataset – String – for GeoDatabases, the name of the feature dataset. The default is an empty string. SkipEmptyTables – Boolean – if true skips empty tables (even if they are listed in the value for the Tables key). The default is false. Tables – Array as described below – the default is to export results for all tables. UseArcGISCompatability – Boolean – this is the equivalent of selecting the check-box in the UI. The default is false i.e. the equivalent of not checking the check-box in the UI. The tables element of the hash must be an array of strings which must be names of tables as returned by the list\_GIS\_export\_tables. Duplicates and unrecognised values are not permitted.

#### `latest_commit_id` ##### Syntax: ```ruby id=nno.latest_commit_id ``` ##### Description: Returns the latest commit ID for the network i.e. the ID of the most recent commit on the server. This may not be the same as the commit ID of the local copy, which is returned by current\_commit\_id (see above).

#### `list_GIS_export_tables` ##### Syntax: ```ruby arr=nno.list_GIS_export_tables ``` ##### Description: This method lists the tables that will be exported to GIS as an array of strings. This method is designed to return information useful when customising the parameters to GIS\_export.

#### `odec_export_ex` ##### Syntax: ```ruby nno.odec_export_ex(format, config_file, options, …) ``` ##### Description: This method exports network data using a previously set up Open Data Export Centre configuration. The number of parameters for this method is variable and depends on the type of data imported (determined by the first parameter) and the number of imports set up in one call to the method, which can be more then one. The first parameter can be one of the table below. Depending on that value, the number of parameters per table is as shown in the table: | Format | Meaning | Parameters per table | |-----------|-------------------------------------------------------------|----------------------| | CSV | CSV | 2 | | TSV | Tab separated text data (not to be confused with TAB files) | 2 | | XML | XML | 4 | | MDB | Access database | 3 | | SHP | Shape file | 2 | | MIF | MapInfo Interchange Format | 2 | | TAB | TAB file (MapInfo format binary file) | 2 | | GDB | GeoDatabase | 6 | | ORACLE | Oracle | 7 | | SQLSERVER | SQL Server | 9 | The GDB option is only available with a suitably licenced and available ESRI desktop or server product. The TAB option (but not the MIF option) is only available if your copy of InfoWorks ICM was installed with the installer with the MapXTreme component. The ORACLE and SQLSERVER options require the relevant client software to be installed. The second parameter is the path of the CFG file, as saved from the Open Data Import Centre user interface. It can contain the mappings for more than one table. The third parameter must be nil or a hash containing the options, which broadly correspond to those in the Open Data Export Centre user interface as follows: | Key | Type | Default | Notes | |------------------|------------|---------|--------------------------------------------------------| | Callback Class | Ruby Class | nil | | | Image Folder | String | "" | | | Units Behaviour | String | Native | Native or User | | Report Mode | Boolean | FALSE | True to export in 'report mode' | | Append | Boolean | FALSE | True to enable ‘Append to existing data’ | | Export Selection | Boolean | FALSE | True to export the selected objects only | | Previous Version | Integer | 0 | Previous version, if not zero differences are exported | Following these three parameters, there then follow a multiple of the ‘parameters per table’ depending on data type, as show in the table above. It is possible to export data into more than one table by supplying a multiple of that number of parameters e.g. to export data from 3 tables into CSV files, six parameters are supplied for these bringing the total to 9 parameters. Alternatively, of course, it is possible to export the data by making three calls to the method. The parameters are as follows: In all cases the first parameter is the name of the table to export. In this context the name is as displayed in the software’s user interface in the Open Data Export Centre with any spaces removed. E.g. Node, CCTVSurvey. This differs from the convention used elsewhere e.g. for SQL. For CSV, TSV, MIF, TAB and Shape files the second parameter is the path of the file to export. For Access databases (MDB) the parameters are as described below: 1. Table to export 2. Name of table in Access database 3. File name of Access database For XML the parameters are as follows: 1. Table to export 2. ‘Feature class’ (as it is called in the UI – i.e. the name of the root element) 3. ‘Feature dataset’ (as it is called in the UI- i.e. the name used for each data element) 4. XML file name. For GeoDatabase the parameters are as follows: 1. Table to export 2. Feature class 3. Feature dataset 4. Update – true to update, false otherwise. If true the feature class must exist. 5. ArcSDE configuration keyword – nil for Personal / File GeoDatabases, and ignored for updates 6. Filename (for personal and file GeoDatabases, connection name for SDE) For Oracle the parameters are as follows: 1. Table to export 2. Table name in Oracle 3. Table owner 4. Update – true to update, false otherwise. If true the table must exist. 5. User name 6. Password 7. Connection string For SQL Server the parameters are as follows: 1. Table to export 2. Table name in SQL Server 3. Server name 4. Instance name 5. Database name 6. Update – true to update, false otherwise 7. Integrated security – true if integrated, false if not 8. User name 9. Password

#### `odic_import_ex` ##### Syntax: ```ruby nno.odic_import_ex(format, config_file, options, …) ``` ##### Description: This method imports and updates network data using a previously set up Open Data Import Centre configuration. Unlike the WSOpenNetwork version, it returns nil. The number of parameters for this method is variable and depends on the type of data imported (determined by the first parameter) and the number of imports set up in one call to the method, which can be more then one. The first parameter can be one of the table below. Depending on that value, the number of parameters per table is as shown in the table: | **Format** | **Meaning** | **Parameters per table** | |------------|-------------------------------------------------------------|--------------------------| | CSV | CSV | 2 | | TSV | Tab separated text data (not to be confused with TAB files) | 2 | | XML | XML | 3 | | MDB | Access database | 3 | | SHP | Shape file | 2 | | GDB | GeoDatabase | 3 | | ORACLE | Oracle | 6 | | SQLSERVER | SQL Server | 8 | The GDB option only available with a suitably installed and licenced copy of an ESRI server or desktop product. The ORACLE and SQLSERVER options require the relevant client software to be installed. The second parameter is the path of the CFG file, as saved from the Open Data Import Centre user interface. It can contain the mappings for more than one table. The third parameter must be nil or a hash containing the options, which broadly correspond to those in the Open Data Import Centre user interface as follows: | **Key** | **Type** | **Default** | **Notes** | |--------------------------------|------------|-------------|-------------------------------------------------------------| | Error File | String | Blank | Path of error file | | Callback Class | Ruby Class | nil | Class used for Ruby callback methods | | Set Value Flag | String | blank | Flag used for fields set from data | | Default Value Flag | String | blank | Flag used for fields set from the default value column | | Image Folder | String | blank | folder to import images from | | Duplication Behaviour | String | Merge | One of 'Duplication Behaviour','Overwrite','Merge','Ignore' | | Units Behaviour | String | Native | One of 'Native','User','Custom' | | Update Based On Asset ID | Boolean | FALSE | | | Update Only | Boolean | FALSE | | | Delete Missing Objects | Boolean | FALSE | | | Allow Multiple Asset IDs | Boolean | FALSE | | | Update Links From Points | Boolean | FALSE | | | Blob Merge | Boolean | FALSE | | | Use Network Naming Conventions | Boolean | FALSE | | | Import Images | Boolean | FALSE | | Following these three parameters, there then follow a multiple of the ‘parameters per table’ depending on data type, as show in the table above. It is possible to import data into more than one table, or data into one table from more than one source by supplying a multiple of that number of parameters e.g. to import data into 3 tables from CSV files, six parameters are supplied for these bringing the total to 9 parameters. Alternatively, of course, it is possible to import the data by making three calls to the method. All these parameters are strings with the exception of one parameter for SQL Server, which is the sixth out of eight parameters and is a Boolean which is described below. The parameters are as follows: In all cases the first parameter is the name of the table to import. In this context the name is as displayed in the software’s user interface in the Open Data Import Centre with any spaces removed. E.g. Node, CCTVSurvey. This differs from the convention used elsewhere e.g. for SQL. For subtables the name is the name of the table, followed by the name of the subtable without any spaces e.g. to import the Details from the CCTV Survey, the string should be CCTVSurveyDetails. For CSV, TSV and Shape files the second parameter is the path of the file to import. For Access databases the second parameter is the path of the Access database and the third parameter is the name of the table or stored query to import. Data can be imported on the basis of SQL queries by adding an SQL query to the database, however an SQL expression cannot be used in this parameter. For GeoDatabases the second parameter is the name of the feature class to import from and the third parameter is the path of the GeoDatabase. For Oracle the parameters are as follows: > 1 – the table name to import into as described above > > 2 – the table name in the Oracle database > > 3 – the connection string e.g. '//power:/orcl' > > 4 – the owner of the Oracle table being imported from > > 5 – the oracle user name > > 6 – the oracle password For SQL server the parameters are as follows: > 1– the table name to import into as described above > > 2 – the table name in SQL Server > > 3 – the server name > > 4 – the SQL Server instance name > > 5 – the database name > > 6 – integrated security (Boolean – true or false, true meaning > integrated security) > > 7 – user name (for non-integrated security, nil otherwise) > > 8- password (for non-integrated security, nil otherwise)

#### `remove_local` ##### Syntax: ```ruby nno.remove_local ``` ##### Description: Removes the local copy of the network, any uncommitted changes will be lost.

#### `reserve` ##### Syntax: ```ruby nno.reserve ``` ##### Description: Reserves the network so no-one else can edit it and updates the local copy to the latest version.

#### `revert` ##### Syntax: ```ruby nno.revert ``` ##### Description: Reverts any uncommitted changes in the local copy of the network.

#### `select_changes` ##### Syntax: ```ruby nno.select_changes ``` ##### Description: Select all objects added or changed between the commit id specified and the current network. The network must have no outstanding changes for this to work (otherwise an exception will be thrown). Obviously, deleted objects will not be selected.

#### `select_clear` ##### Syntax: ```ruby nno.select_clear ``` ##### Description: Clears the selection in the network

#### `select_count` ##### Syntax: ```ruby n=nno.select_count ``` ##### Description: Returns the number of selected items in the network

#### `select_sql` ##### Syntax: ```ruby n=nno.select_sql(table,query) ``` ##### Example: ```rb n=nno.select_sql('hw_node','x>0') ``` ##### Description: This method runs the SQL query with the given table being the ‘current table’ as it appears in the SQL dialog i.e. the default table if the SQL query does not further qualify the table name. The names ‘\_nodes’ or ‘\_links’ can be used to run the SQL over all node or link tables in the same way as can be achieved by selecting ‘All nodes’ or ‘All links’ in the dropdowns in the SQL dialog. The SQL query can include multiple clauses in the same was as SQL run from the user interface, and can use any of the options that do not open results or prompt grids e.g. `nno.select_sql 'hw_node', "SELECT distinct x into file 'd:\\temp\\distinctx.dat'"` The method returns the number of objects selected in the last clause in the SQL block selecting a non-zero number of object (or zero if there is no such clause).

#### `uncommitted_changes?` ##### Syntax: ```ruby b=nno.uncomitted_changes? ``` ##### Description: Returns true if there are uncomitted changes in the local copy of the network, false otherwise.

#### `unreserve` ##### Syntax: ```ruby nno.unreserve ``` ##### Description: Cancels the reservation of the network.

#### `update` ##### Syntax: ```ruby b=nno.update ``` ##### Description: Updates the local copy of the network from the server. Returns true if there are no conflicts, false if there are.

#### `user_field_names` ##### Syntax: ```ruby nno.user_field_names(filename,arbitrarystring) ``` ##### Description: Produces a CSV file consisting of the names of all the user fields for all the object types in the network. The CSV file has no header and the arbitrary string is output as the first column, the second column being the internal table name and the third column being the user field name. ### WSSimObject An object of this type represents a Sim object, a Risk Analysis Results object or a Risk Analysis Sim object. The Risk Analysis Results objects contain the results for a number of return periods and summary results. The Risk Analysis Sim objects contain only summary results. The different return periods for the Risk Analysis Results objects correspond to the timesteps for ‘normal’ simulations. The names of the methods reflect the usage for ‘normal’ simulations i.e. to list the return periods for a risk analysis results object you should use the list\_timesteps method. Various methods cannot be called for the Risk Analysis Sim objects if those methods are not relevant for sims with only summary results. This chart shows which methods are available for which object types: | | Sim | Risk Analysis Results | Risk Analysis Sim | |------------------------------------|-----|-----------------------|-------------------| | list\_max\_results\_attributes | \* | \* | \* | | list\_results\_attributes | \* | \* | | | list\_results\_GIS\_export\_tables | \* | \* | \* | | list\_timesteps | \* | \* | \* | | max\_flood\_contours\_export | \* | | | | max\_results\_binary\_export | \* | \* | \* | | max\_results\_csv\_export | \* | | | | results\_binary\_export | \* | \* | | | results\_csv\_export | \* | | | | results\_csv\_export\_ex | \* | | | | results\_GIS\_export | \* | \* | \* | | results\_path | \* | | | | run | \* | | | | run\_ex | \* | | | | status | \* | | | | success\_substatus | \* | | | | single\_result\_csv\_export | \* | | | | timestep\_count | \* | \* | \* |

#### `list_max_results_attributes` ##### Syntax: ```ruby arr=sim.list_max_results_attributes ``` ##### Description: Returns an array of arrays. The arrays returned correspond to the tabs on the binary results export dialog e.g. ‘Node’, ‘Link’, ‘Subcatchment’ for the time varying results. Each array contains 2 elements, the first of which is the name of the Tab, whilst the 2nd is an array of attribute names e.g. ```rb [['Scalar',['totfl','totout','totr','totrun','totvol']],['Node',['flooddepth','floodvolume','flvol','pcvolbal','qincum','qinfnod','qnode','qrain','vflood','vground','volbal','volume','DEPNOD']]] ``` This method is designed to return information useful when customising the parameters to max\_results\_binary\_export.and max\_results\_csv\_export

#### `list_results_attributes` ##### Syntax: ```ruby arr=sim.list_results_attributes ``` ##### Description: Returns an array of arrays. The arrays returned correspond to the tabs on the binary results export dialog e.g. ‘Node’, ‘Link’, ‘Subcatchment’. Each array contains 2 elements, the first of which is the name of the Tab, whilst the 2nd is an array of attribute names e.g. ```rb [["Node", ["flooddepth", "floodvolume", "flvol", "qinfnod", "qnode", "qrain", "volume", "depnod"]] ["Link", ["ds_depth", "ds_flow", "ds_froude", "ds_vel", "HYDGRAD", "Surcharge", "us_depth", "us_flow", "us_froude", "us_vel", "qinflnk", "qlink", "volume", "pmpstate"]] ["Subcatchment", ["qfoul", "qsurf01", "qsurf02", "qsurf03", "qtrade", "RAINFALL", "RUNOFF"]] ["Rain Gauge", ["raindpth", "RAINFALL"]]] ``` This method is designed to return information useful when customising the parameters to results\_binary\_export.and results\_csv\_export

#### `list_results_GIS_export_tables` ##### Syntax: ```ruby arr=sim.list_results_GIS_export_tables ``` ##### Description: Returns an array of the tables that may be exported to GIS using the results\_GIS\_export method. This method is designed to return information useful when customising the parameters to results\_GIS\_export. The list will essentially only change when more tables are added to InfoWorks. The current list is: > \_2DElements > > \_links > > hw\_1d\_results\_point > > hw\_2d\_bridge > > hw\_2d\_linear\_structure > > hw\_2d\_results\_line > > hw\_2d\_results\_point > > hw\_2d\_results\_polygon > > hw\_2d\_sluice > > hw\_bridge > > hw\_bridge\_opening > > hw\_node > > hw\_river\_reach > > hw\_subcatchment > > hw\_tvd\_connector Note the results for 2D elements is \_2DElements and that the table name used for all links, which are combined into one GIS layer, is \_links.

#### `list_timesteps` ##### Syntax: ```ruby arr=list_timesteps ``` ##### Description: For a normal simulation, this returns an array of the results timesteps for the simulation. See the ‘Dates and Times’ section above for details on how absolute and relative times are handled. For a risk analysis results object, this returns an array of the return periods for the object.

#### `max_flood_contours_export` ##### Syntax: ```ruby max_flood_contours_export(format,groundModel,theme,filename) ``` ##### Description: Exports the flood contours to files (GIS or ASCII). The ASCII format is the same as produced via the user interface. Format: MIF, TAB, SHP or ASCII – as with the user interface GeoDatabases are not supported. GroundModel: this may either be the scripting path, the ID or the WSModelObject representing a ground model (either grid or TIN). If the ID is negative then it represents a TIN ground model i.e. -7 represents the TIN ground model with ID 7. If the ID is positive it represents a gridded ground model. For the ASCII export, this must be a grid ground model. Theme: the script path, ID or WSModelObject representing theme to use for the contours. Filename: the filename to be exported.

#### `max_results_binary_export` ##### Syntax: ```ruby max_results_binary_export(selection,attributes,file) ``` ##### Description: Exports the maximum results (and other summary results) for the simulation in a binary file format intended for reading by program written by a user or 3rd party. The format is documented in a separate document available from Innovyze. The selection parameter may contain the ID or scripting path of a selection list object, or the WSModelObject itself, or may be nil in which case results for the whole network will be exported. The attributes parameter may be nil, in which case all attributes are exported, or may be an array as described in the list\_max\_results\_attributes method above.

#### `results_binary_export` ##### Syntax: ```ruby results_binary_export(selection,attributes,file) ``` ##### Description: Exports the results for each results timestep for the simulation in a binary file format intended for reading by program written by a user or 3rd party. The format is documented in a separate document available from Innovyze. The selection parameter may contain the ID or scripting path of a selection list object, or the WSModelObject itself, or may be nil in which case results for the whole network will be exported. The attributes parameter may be nil, in which case all attributes are exported, or may be an array as described in the list\_max\_results\_attributes method above.

#### `max_results_csv_export` ##### Syntax: ```ruby results_csv_export(selection, attributes, folder) ``` ##### Description: Exports the results for the simulation in the CSV format corresponding to that used in the CSV results export menu option. The selection parameter may contain the ID or scripting path of a selection list object, or the WSModelObject itself, or it may be nil in which case results for the whole network will be exported. The attributes parameter may be nil, in which case all attributes are exported, or may be an array as described in the list\_max\_results\_attributes method above (i.e. as max\_results\_binary\_export). (Note that the parameters for this method are the same as those for results\_csv\_export\_ex)

#### `results_csv_export` ##### Syntax: ```ruby results_csv_export(selection,folder) ``` ##### Description: Exports the results for the simulation in the CSV format corresponding to that used in the CSV results export menu option. The selection parameter may contain the ID or scripting path of a selection list object, or the WSModelObject itself, or it may be nil in which case results for the whole network will be exported.

#### `results_csv_export_ex` ##### Syntax: ```ruby results_csv_export_ex(selection, attributes, folder) ``` ##### Description: As for results\_csv\_export but takes an extra attributes parameter which may be nil, in which case all attributes are exported, or may be an array as described in the list\_results\_attributes method above (i.e. as results\_binary\_export).

#### `results_GIS_export` ##### Syntax: ```ruby results_GIS_export(format,timesteps,params,folder) ``` ##### Description: Exports simulation results to GIS. The parameters are as follows: Format This parameter must be one of the following: - SHP – Shape file - TAB – Tab file - MIF – MIF file - GDB – GeoDatabase Timesteps: The timesteps parameter may take a number of values of different types as follows: - nil – if the parameter is nil this is the equivalent of the ‘None’ option when selecting timesteps in the UI i.e. it only makes sense if the appropriate option in the params parameter hash is set so that maximum results are exported for the simulation. - ‘All’ – if the parameter is set to the string ‘All’ then all timesteps will be exported (this does not include the maximum results – if these are wanted then the appropriate parameter in the params hash should be set) - ‘Max’ – if the parameter is set to the string ‘Max’ then the maximum results will be exported. This can also be achieved by setting the appropriate value in the params hash. - An integer (‘Fixnum’) representing a timestep with 0 representing the first timestep. The number of timesteps may be found via the timestep\_count method or by counting the number of timesteps in the result of the list\_timesteps method. The maximum value permitted is the number of timesteps minus 1. - An array of integers representing the timesteps as described above. The values must all be valid and it may not contain duplicates. This can be used to flexibly choose which timesteps to export in a similar manner to the more complex UI options. Params: This parameter can either be a hash, described below, or nil. If the parameter is nil then the default values for its various options will be used. Folder: This parameter contains the base folder for the files to be exported, except for the GDB format where it is the name of the GeoDatabase. The params hash can contain a number of keys. If the hash is nil or the value is not specified the default behaviour applies as described below. 2DZoneSQL – Array as described below – the default is not to export any extra fields for 2D elements. AlternativeNaming – Boolean – if this is set then the subfolders / feature datasets used for the export are given simpler but less attractive names which may be helpful if the aim is process the files with software rather than to have a user select and open them in a GIS package. The simple names are <model object id>\_<timestep> with the timesteps numbered from zero as with the timesteps parameter of the method and with <model object id>\_Max for the maxima. The default is to use the same naming convention as the UI. ExportMaxima – Boolean – if this is set to true the maximum results are exported. The default is false i.e. to not export them. Feature Dataset – String – for GeoDatabases, the name of the feature dataset. The default is an empty string. Tables – Array as described below – the default is to export results for all tables. Threshold – Double – the depth threshold below which a 2D element is not exported. This is the equivalent of checking the check-box in the UI and entering a value. The default is to behave as though the check-box is unchecked i.e. all elements are exported. UseArcGISCompatability – Boolean – this is the equivalent of selecting the check-box in the UI. The default is false i.e. the equivalent of not checking the check-box in the UI. The tables element of the hash must be an array of strings which must be names of tables as returned by the list\_results\_GIS\_exports\_table. Duplicates and unrecognised values are not permitted. The 2DZoneSQL element of the hash must be an array of arrays. Each of those arrays must in turn contain 2 or 3 values. The first value is the name of the field to be exported as a string. The second value is the SQL expression as a string. The optional 3rd value must be an integer between 0 and 9 inclusive representing the number of decimal places. If this is not set then a default of 2 decimal places is used.

#### `run` ##### Syntax: ```ruby sim.run ``` ##### Description: This method runs a simulation, waiting until the simulation finishes, however long that may be. There are alternative mechanisms for running simulations which permit greater control over the process. The simulation will be run on the current machine.

#### `run_ex` ##### Syntax: ```ruby sim.run_ex(server,number_of_threads) ``` ##### Description: This method behaves as run above, except that you may control (a) the server on which the simulation is run and (b) the number of threads. Using 0 as the number of threads causes as many threads as possible to be used as with the user interface option. The server name may be a machine name or one of ‘.’ Or ‘\*’. ‘.’ has the meaning of local machine and ‘\*’ has the meaning of any available server.

#### `status` ##### Syntax: ```ruby n=sim.status ``` ##### Description: Returns the status of simulation, one of: - “None” - “Active” - “Success” - “Fail”

#### `success_substatus` ##### Syntax: ```ruby n=sim.success_substatus ``` ##### Description: If the simulation succeeded, returns its substatus, one of: - “Incomplete” - “Warnings” - “OK”

#### `timestep_count` ##### Syntax: ```ruby n=sim.timestep_count ``` ##### Description: Returns the number of results timesteps for a simulation. ### WSOpenNetwork

#### `add_scenario` ##### Syntax: ```ruby on.add_scenario(name,based_on,notes) ``` ##### Example: ```rb on.add_scenario 'My Scenario',nil,'This is my scenario' ``` ##### Description: The parameters are: > Name – name of new scenario (string) > > Based\_on – name of scenario (string) or nil for a scenario not based > on another one > > Notes – the notes for the scenario

#### `clear_selection` ##### Syntax: ```ruby on.clear_selection ``` ##### Description: Clears the selection

#### `close` (Exchange only) ##### Syntax: ```ruby on.close ``` ##### Description: Closes the WSOpenNetwork. It is not necessary to call this, but it will ensure that memory is freed at this point rather than when Ruby garbage collection occurs. Once a WSOpenNetwork has been closed, any objects within that network (e.g. of type WSRowObject) become invalid and any attempt to access methods for them will cause an exception to be thrown).

#### `current_timestep` ##### Syntax: ```ruby n=on.current_timestep ``` ##### Description: The WSOpenNetwork object has a current timestep corresponding to the current timestep results have when opened in the software’s UI. It determines the timestep for which the ‘result’ method of the WSRowObject returns its value. This method returns the index of the current timestep, with the first timestep being index 0 and the final timestep begin timestep\_count – 1. The value of -1, representing the ‘maximum’ ‘timestep’ is also possible. The initial value when a sim is opened in ICM Exchange will be 0 if there are time varying results, otherwise -1 for the ‘maximum’ ‘timestep’.

#### `current_timestep_time` ##### Syntax: ```ruby t=on.current_timestep_time ``` ##### Description: Returns the time of the current timestep.

#### `current_timestep=` (Exchange only) ##### Syntax: ```ruby on.current_timestep=7 ``` ##### Description: This method sets the current timestep to the timestep with the index given e.g. 0 sets the current timestep to the first timestep, -1 sets it to the ‘maximum’ ‘timestep’. #### *csv\_export* ##### Syntax: ```ruby on.csv_export(filename,options) ``` ##### Description: Exports the WSOpenNetwork to the file specified The options object must be a nil or a hash contain some or all of the following fields | | | | |--------------------------|-------------------------------------------------------------------------------------------------------------------------------------|--------| | Use Display Precision | If true, uses the display precision, otherwise outputs the number with more digits | True | | Field Descriptions | If true, outputs a line of field descriptions (for the information of anyone reading the file) | False | | Field Names | If true, outputs a header line with the field names – these are used when files are reimported | True | | Flag Fields | If true, the flag fields are exported | True | | Multiple Files | If true, the version control object is exported to multiple files, one for each network object type | False | | Native System Types | If true, the internal names for system types are used | False | | User Units | If true, the user selected units rather than the internal ones (SI) are used | True | | Object Types | If true, the type of each object exported is exported in a separate column | False | | Selection Only | If true, only the selected objects are exported | False | | Units Text | If true, a line containing the units for each field is exported | False | | Coordinate Arrays Format | The mechanism whereby arrays of coordinates (e.g. polylines and polygons) are exported. Choices are ‘None’, ‘Packed’ and ‘Unpacked’ | Packed | | Other Arrays Format | The mechanism whereby other arrays (e.g. shapes / demand diagrams) are exported. Choices are ‘None’, ‘Packed’ and ‘Separate’ | Packed |

#### `csv_import` ##### Syntax: ```ruby nno.csv_import(filename,options) ``` ##### Description: Updates the WSOpenNetwork from the CSV file specified. The options parameter must be nil, or a hash which can contain any or all of the following. [](May want to convert this to a table using HTML table) | Option | Description | | |----------------------|-----------------------------------------------------------------------------------------------------------------------------------------------------------------------|-------| | Force Link Rename | If nodes are renamed, then associated objects have the node renamed | True | | Flag Genuine Only | Only genuine changes to the field are flagged | False | | Load Null Fields | If the field in an object to be updated is not blank and the field in the CSV file is blank, then if this is set to true, the data will be updated otherwise it won’t | True | | Update With Any Flag | If this is set to true, then any field can be updated, if it is set to false then only fields with the flag set to the ‘update flag’ will be updated | True | | Use Asset ID | Use the asset ID as the key for updates rather than the normal ‘primary key’ | False | | User Units | Use the current ‘user units’ rather than the native (SI) units | True | | Action | Action to perform:
Update Only – will only update existing objects
Update And Add – will update and add objects, but not perform deletions
Mixed – will add, update and delete objects depending on an ‘action’ field in the CSV file
Delete – will delete objects | Mixed | | Header | What header the importer will expect in the file(s):
ID – ID only
ID Description – Ids on one line, followed by descriptions on the next.
ID Units – Ids on one line, followed by units on the next
ID Descriptions Units – Ids on one line, followed by descriptions on the next, followed by units on the 3rd | ID | | New Flag | Flag used for new / updated fields | Blank | | Update Flag | Flag used to determine what objects are updated if the ‘Update With Any Flag’ field is set to false | Blank |

#### `current_scenario` ##### Syntax: ```ruby puts on.current_scenario ``` ##### Description: Returns the WSOpenNetwork object’s current scenario as a string. If the current scenario is the base scenario, returns ‘Base’ (in English).

#### `current_scenario=` ##### Syntax: ```ruby on.current_scenario=new_scenario ``` ##### Description: Sets the WSOpenNetwork’s current scenario. The new value should be a string or can be nil in which case the current scenario is set to the base scenario. The new scenario must exist.

#### `delete_scenario` ##### Syntax: ```ruby on.delete_scenario(scenario_name) ``` ##### Example: ```rb on.delete_scenario('myScenario') ``` ##### Description: Deletes the scenario specified in the string parameter. If the specified scenario is the current scenario, the current scenario is set to be the base scenario.

#### `delete_selection` ##### Syntax: ```ruby on.delete_selection ``` ##### Description: Deletes the current selection from the network in the current scenario.

#### `each` ##### Syntax: ```ruby on.each do |x| ``` ##### Description: Iterates through all the objects in the WSOpenNetwork e.g. on.each do |x| puts x.id end

#### `each_selected` ##### Syntax: ```ruby on.each_selected do |x| ``` ##### Description: As each but iterates through the selected objects only.

#### `export_IDs` ##### Syntax: ```ruby on.export_IDs(filename,parameters) ``` ##### Description: Exports the IDs of all the objects or the current selection to a file, grouped by table. The parameters must be nil or a hash. If the parameters are a hash then there are two possible values: Selection Only – if set to true only the IDs of the current selection will be exported (default false i.e. all exported) UTF8 – if set to true the file will be UTF8 encoded (default false i.e. current locals)

#### `field_names(type)` ##### Syntax: ```ruby arr=on.field_names(type) ``` ##### Example: ```rb arr=on.field_names('hw_node') arr.each do |f| puts f end ``` ##### Description: Given the internal name of a type, returns a list of names of the fields for that object type – the object type cannot be a class.

#### `gauge_timestep_count` ##### Syntax: ```ruby n=on.gauge_timestep_count ``` ##### Description: This method returns the number of gauge timesteps. If there are no gauge timesteps, either because no objects are ‘gauged’ or because the gauge timestep for the run was set to 0 it returns 0.

#### `gauge_timestep_time` ##### Syntax: ```ruby t=on.gauge_timestep_time(timestep_no) ``` ##### Description: This method returns the time for the gague timestep with the index given as the method’s parameter.

#### `GIS_export` ##### Syntax: ```ruby on.GIS_export(format,params,location) ``` ##### Description: Exports the network data to GIS. See the method of the same name for WSNumbatNetworkObject for an explanation of the parameters.

#### `list_gauge_timesteps` ##### Syntax: ```ruby arr=on.list_gauge_timesteps ``` ##### Description: This method returns an array containing the times of all the gauge timesteps for the sim in order.

#### `list_GIS_export_tables` ##### Syntax: ```ruby arr=on.list_GIS_export_tables ``` ##### Description: This method lists the tables that will be exported to GIS as an array of strings. This method is designed to return information useful when customising the parameters to GIS\_export.

#### `list_timesteps` ##### Syntax: ```ruby arr=on.list_timesteps ``` ##### Description: This method returns an array containing the times of all the timesteps for the sim in order.

#### `load_selection` ##### Syntax: ```ruby no.load_selection(selection_list) ``` ##### Description: Selects objects based on the selection list object. The parameter may be a WSModelObject, an object path or the numerical ID of the model object – providing in all cases that the model object is a selection list.

#### `new_row_object` ##### Syntax: ```ruby ro=on.new_row_object(type) ``` ##### Example: ```rb ro=no.new_row_object('hw_node') ``` ##### Description: This method creates a new row object in the network. This must be done within a transaction.

#### `objects_in_polygon` ##### Syntax: ```ruby vec=on.objects_in_polygon(polygon,type_or_types) ``` ##### Description: Returns a Ruby array of objects in a polygon. This is essentially the same as the WSRowObject version except the polygon is passed in as the first parmeter. The purpose of this method is to allow the polygon to be in one network and the objects found to be in another e.g. the current network and the background network.

#### `odic_import_ex` ##### Syntax: ```ruby vec=on.odic_import_ex(format,config_file,params,…) ``` ##### Description: As for WSNumbatNetworkObject above except that it returns an array of WSRowObject objects, one for each object created or updated by the import (this would not be possible in the WSNumbatNetworkObject version, since the network is not left open after the method, and WSRowObject objects may not be open when their network is not).

#### `odec_export_ex` ##### Syntax: ```ruby on.odec_export_ex(format,config_file,params,…) ``` ##### Description: As for WSNumbatNetworkObject above.

#### `row_object` ##### Syntax: ```ruby ro=on.row_object(table,id) ``` ##### Example: ```rb ro=on.row_object('hw_node','MH111111') ``` ##### Description: Given a table name and an ID (with the parts separated by . if it is a type with multiple key fields) returns a WSRowObject or derived class. Returns nil if there is no such object in the network.

#### `row_objects` ##### Syntax: ```ruby arr=on.row_objects(table) ``` ##### Example: ```rb vec=on.row_objects('hw_node') ``` ##### Description: Given a table name returns a vector of WSRowObject (possibly including instances of derived classes). Returns a vector of zero length if there are no objects of that type in the network.

#### `row_objects_from_asset_id` ##### Syntax: ```ruby arr=on.row_objects_from_asset_id(type,asset_id) ``` ##### Description: Given an asset ID and a type returns a vector of WSRowObject (possibly including instances of derived classes) with that asset ID. Returns a vector of zero length if there are no objects of that type in the network.

#### `row_object_collection` ##### Syntax: ```ruby roc=on.row_object_collection(type) ``` ##### Description: Given a type returns a WSRowObjectCollection (see below) representing a collection of objects in the network which can be iterated through. The parameter can be the type or class of the object, or nil in which case all objects will be returned.

#### `row_object_collection_selection` ##### Syntax: ```ruby roc=on.row_object_collection_selection(type) ``` ##### Description: As row\_object\_collection above, but only returns objects currently selected in the WSOpenNetwork.

#### `run_inference` ##### Syntax: ```ruby on.run_inference(inference,ground_model, mode, zone_or_zone_category, error_file) ``` ##### Description: Runs the inference object on the network, which must be a collection asset network or a distribution asset network. The parameters are as follows: Inference – the inference to be run –may be a WSModelObject, an object path or the numerical ID of the model object. This must be of the appropriate inference object type for the network. Ground\_model – optional ground model (used for inferring heigh). May be a WSModelObject, an object path or the numerical ID of the model object. The WSModelObject or path may be of a TIN ground model or a grid ground model, the numerical ID may only be that of a grid ground model i.e. to use a TIN ground model you must use a WSModelObject or path. Mode – the mode of the inference, corresponding to the options on the dialog shown when inference is run in the user interface. The permitted values are as follows: - nil, false or the string 'Network' – run the inference on the whole network - true or the string 'Selection' – run the inference on the current selection (which, of course, must be set up within the script) - the string 'Zone' – run the inference for the zone specified in the following parameter. - The string 'Category' – run the inference for zones with the zone specified in the following parameter. Zone\_or\_zone\_category – a string representing the zone or zone category. This parameter is only used if the previous parameter is 'Zone' or 'Category'. Error\_file – if this is a string, then error messages are written to the file named (which is deleted prior to the method being run) When run within the UI, the ground model parameter must be nil. If there is a ground model loaded into the network (either TIN or grid), it will be used instead.

#### `run_SQL` ##### Syntax: ```ruby on.run_SQL(table,query) ``` ##### Description: This method runs the SQL query with the given table being the ‘current table’ as it appears in the SQL dialog i.e. the default table if the SQL query does not further qualify the table name. The names ‘\_nodes’ or ‘\_links’ can be used to run the SQL over all node or link tables in the same way as can be achieved by selecting ‘All nodes’ or ‘All links’ in the dropdowns in the SQL dialog. > Note: This function does not return the data selected as an array or otherwise. In order to loop over the selection you need to use `WSOpenNetwork#row_object_collection_selection`

#### `run_stored_query_object` ##### Syntax: ```ruby on.run_stored_query_object(stored_query_object) ``` ##### Description: Runs a stored query object. The parameter is the stored query object to be run–may be a WSModelObject, an object path or the numerical ID of the model object. From version 6.5, when run from the UI, spatial queries and those with UI may be run from the UI. This was not the case with previous versions and is not the case when they are run from the Exchange products.

#### `save_selection` ##### Syntax: ```ruby on.save_selection(selection_list) ``` ##### Description: Saves the current selection (in the current scenario) to an already existing selection list model object. The parameter may be a WSModelObject, an object path or the numerical ID of the model object – providing in all cases that the model object is a selection list. e.g. ```ruby mosl=db.model_object_from_type_and_id 'Selection List',14 mosl2=db.model_object_from_type_and_id 'Selection List',15 on.save_selection mosl.path on.save_selection mosl2 on.save_selection 16 ``` e.g. ```rb on.save_selection mySelectionList.path ``` Saves the current selection to the already existing selection list.

#### `scenarios` ##### Syntax: ```ruby on.scenarios do |s| #Process scenarios... end ``` ##### Example: ```rb on.scenarios do |scenario| on.current_scenario = scenario #analyse scenario end ``` ##### Description: This method provides a block of names of scenarios to be iterated through. The base scenario is included in the results as the string ‘Base’, in English.

#### `search_at_point(x,y,distance,types)` ##### Syntax: ```ruby roc=find_at_point(x,y,distance,types) ``` ##### Description: Finds the objects within a distance of a given point, returning a vector of WSRowObject. Types may be nil (in which case all tables are searched), a string or an array of strings, these strings may be the name of a type or a category. It may not contain duplicates, and may not contain a category and a table within that category.

#### `selection_size` ##### Syntax: ```ruby n=on.selection_size ``` ##### Description: Returns the number of objects selected.

#### `snapshot_import` ##### Syntax: ```ruby on.snapshot_import(filename) ``` ##### Description: Imports a snapshot file into the network from the given filename. This has the same effect as calling snapshot\_import\_ex with the second parameter being nil.

#### `snapshot_import_ex` ##### Syntax: ```ruby on.snapshot_import_ex(filename,parameters_hash) ``` ##### Description: Imports a snapshot file into the network from the given filename. The second parameter must be a hash from strings to values as shown below or nil. If it is nil then the defaults will be used. Valid keys for the hash are as follows: Tables – Array of strings - If present, a list of the internal table names (as returned by the table\_names method of this class) If not present then all tables will be exported. AllowDeletes - Boolean ImportGeoPlanPropertiesAndThemes - Boolean UpdateExistingObjectsFoundByID - Boolean UpdateExistingObjectsFoundByUID – Boolean ImportImageFiles - Boolean

#### `snapshot_export` ##### Syntax: ```ruby on.snapshot_export(filename) ``` ##### Description: Exports a snapshot of the network to the given filename. All objects are exported from all tables, but image files and GeoPlan properties and themes are not exported. The method snapshot\_export\_ex allows more flexibility over what is exported. Snapshots cannot be exported from networks with uncommitted changes.

#### `snapshot_export_ex` ##### Syntax: ```ruby on.snapshot_ex(filename,parameters_hash) ``` ##### Description: Exports a snapshot of the network to the given filename. The second parameter must either be nil or a hash from strings to values as follows: > SelectedOnly – (Boolean). If present and true, only the currently > selected objects are exported, otherwise by default all objects of the > appropriate tables are exported. > > IncludeImageFiles – (Boolean).If present and true, includes the data > for image files in the network, otherwise by default images are not > exported. > > IncludeGeoPlanPropertiesAndThemes – (Boolean) If present and true, > includes the data for GeoPlan properties and themes, otherwise by > default they are not exported > > ChangesFromVersion – (integer) If present, the snapshot will be of the > different from the network’s version with this commit ID, otherwise by > default the current version of the network will be exported. > > Tables – (array of strings) If present, a list of the internal table > names (as returned by the table\_names method of this class) If not > present then all tables will be exported. The SelectedOnlyOptions must not be mixed with the Tables option or the ChangesFromVersion option. Any other keys for the hash are treated as an error and an exception raised. If the second parameter is nil then the default are used i.e. all objects from all tables are exported but image files and GeoPlan properties and themes are not, yielding the same result as calling snapshot\_export. Snapshots cannot be exported from networks with uncommitted changes.

#### `snapshot_scan` ##### Syntax: ```ruby details_hash=on.snapshot_scan(filename) ``` ##### Description: Given a snapshot file, this method scans it and returns a hash containing the details as follows. The keys are all strings. > NetworkGUID – string – the GUID of the network from which the snapshot > was exported. > > CommitGUID – string – the GUID of the commit of the network from which > the snapshot was exported. > > CommitID – integer – the ID of the commit of the network from which > the snapshot was exported. > > NetworkTypeCode – string – the type of network from which the snapshot > was exported. This matches the name of the network type e.g. > ‘Collection Network’ > > DatabaseGUID – string – the GUID associated with the database version > from which the snapshot was exported. > > DatabaseSubVersion – integer – the ‘subversion’ associated with the > database version from which the snapshot was exported. > > UnknownTableCount – integer – the number of tables in the snapshot not > recognised by the software, this will only be greater than 0 if the > snapshot were exported from a more recent version of the software. > > FileCount – integer –the number of image files contained within the > snapshot. > > ContainsGeoPlanPropertiesAndThemes – Boolean – true if the snapshot > was exported with the option to included GeoPlan properties and > themes. > > Tables – hash – a hash containing information about the tables > exported as described below. The Tables hash is a hash from the table names (strings) to a hash containing information about each table. The hash of information about each table is as follows. The keys are all strings and the values are all integers. ObjectCount – the number of objects in the snapshot for the table. > ObjectsWithOldVersionsCount - > > ObjectsFoundByUID - > > ObjectsFoundByID - > > DeleteRecordsCount - UnknownFieldCount –the number of unknown fields for the table, this will be zero unless the export is from a more recent version of the software than the user is using to import the data.

#### `table_names` ##### Syntax: ```ruby arr=on.table_names ``` ##### Example: ```rb on.table_names.each do |n| puts n end ``` ##### Description: This method returns an array of the tables names for the WSOpenNetwork – these are the internal names.

#### `table` ##### Syntax: ```ruby t=on.table(name) ``` ##### Description: Given a table name, this method returns a WSTableInfo object for that table.

#### `tables` ##### Syntax: ```ruby arr=on.tables ``` ##### Description: This method returns an array of WSTableInfo objects for the WSOpenNetwork.

#### `timestep_count` ##### Syntax: ```ruby n=on.timestep_count ``` ##### Description: This method returns the number of timesteps in the results for the sim, it does not include the ‘maximum’ ‘timestep’ so for sims without any time varying results this method will return 0.

#### `timestep_time` ##### Syntax: ```ruby t=on.timestep_time(timestep_no) ``` ##### Description: This method returns the time for the timestep with the index given as the method’s parameter.

#### `transaction_begin` ##### Syntax: ```ruby on.transaction_begin ``` ##### Description: Changes to objects in the network should in general be included within transactions. A transaction begins with transaction\_begin, then may be ended either with transaction\_commit, which commits the changes since transaction\_begin, or with transaction\_rollback, which cancels the changes since transaction\_begin

#### `transaction_commit` ##### Syntax: ```ruby on.transaction_commit ``` ##### Description: Commits the transaction – see above.

#### `transaction_rollback` ##### Syntax: ```ruby on.transaction_end ``` ##### Description: Ends the transaction – see above.

#### `update_cctv_scores` ##### Syntax: ```ruby on.update_cctv_scores ``` ##### Description: Calculates CCTV scores for all surveys in the network using the current standard.

#### `validate` ##### Syntax: ```ruby v=on.validate(scenarios) ``` ##### Description: This method validates the scenario or scenarios given in the parameter, returning a WSValidations object. The parameter may be nil, in which case the Base scenario is validated, a string in which case the named scenario (which may be ‘Base’) will be validated, or an array of strings, in which case all the named scenarios (which may include ‘Base’) will be validated. ### WSRowObject The WSRowObject class is instantiated from various methods within the Ruby API. Each row object instantiated contains a copy of the data for the specific row it was instantiated from. It is important to note that the fields in this object ARE NOT POINTERS to the database fields. These are by-value copies of the field's data. To make changes to the database fields the `write` method must be called. When the `write` method is called, ICM will loop over all fields in the `WSRowObject` instance and write them to the database. As a byproduct of this behaviour each object you pull from the database obtains the current data from the database, for example: ```ruby net = WSApplication.current_network #Get the first object net.each do |obj| obj.notes = "hello world" newObj = net.row_object_by_type_and_id(obj.table_info.name,obj.id) puts newObj.notes #=> NOT "hello world" break end ``` Fields prefixed with `_` will not be written to the database when calling the write method. E.G. ```ruby net = WSApplication.current_network net.transaction_begin net.each do |obj| obj.user_text_10 = "Written to database" obj._user_text_10 = "Not written to the database" obj.write end net.transaction_commit ``` Typically most ruby interpreters signify this as an 'unused' variable, however, in ICM, you can use it to temporarily store information which you may not want to write to the database.

#### `[]`

#### `[]=`

#### `missing_method` ##### Syntax: ```ruby ro['field']=value ``` ##### Description: **v=ro\['field'\]** **ro.field\_name = value** **v=ro.field\_name** **ro\['\_tag'\]=value** **v=ro\['\_tag'\]** **ro.\_tag = value** **v=ro.\_tag** The above are used to set and get values of fields for WSRowObject objects as described in the ‘getting and setting values’ section above.

#### `category` ##### Syntax: ```ruby s=ro.category ``` ##### Description: Returns the category name (as described above) of the object’s table as a string.

#### `contains?` ##### Syntax: ```ruby b=ro.contains?(ro2) ``` ##### Description: Returns true if polygon ro contains the object ro2.

#### `delete` ##### Syntax: ```ruby ro.delete ``` ##### Description: Deletes the row object.

#### `field` ##### Syntax: ```ruby f=ro.field(fieldname) ``` ##### Description: Returns the WSFieldInfo object associated with the named field in the WSRowObject’s table. This returns information about the named field, which does not depend on the actual WSRowObject or its value for the field – it is essentially a short cut to getting the table and then getting the field info from that.

#### `gauge_results` ##### Syntax: ```ruby arr=ro.gauge_results(results_field_name) ``` ##### Description: Returns an array of the results for the given results field name for the object at all gauge timesteps – the field must have time varying results. If the object or field does not have gauge results it will return the ‘normal’ results.

#### `id` ##### Syntax: ```ruby id=ro.id ``` ##### Description: Returns the ID of the object as a string. If the object has a multi-part primary key, then the key will be output with part separated by the ‘.’ character.

#### `id=` ##### Syntax: ```ruby ro.id=newid ``` ##### Description: Updates the ID of the row object.

#### `is_inside?` ##### Syntax: ```ruby B=ro.is_inside?(ro2) ``` ##### Description: Returns true if ro2 is inside the polygon ro2.

#### `navigate`

#### `navigate1` ##### Syntax: ```ruby vec=ro.navigate(navigation_type) ``` ##### Description: **ro2=ro.navigate(navigation\_type)** The navigate and navigate1 methods are used to navigate between objects and other objects to which they are physically related. The navigate method may be used to navigate using one-to-one and one-to-many links and returns an array of WSRowObject objects. The navigate1 method may only be used to navigate using one-to-one links and returns a WSRowObject or nil if there is no object related to the object by that particular navigation type. The navigation types are the same as those used within the SQL in the software as follows: | joined | No | |-------------------------------|-----| | us\_node | No | | ds\_node | No | | custom | No | | node | No | | lateral\_pipe | No | | pipe | No | | us\_links | No | | ds\_links | No | | sanitary\_manhole | No | | storm\_manhole | No | | sanitary\_pipe | No | | storm\_pipe | No | | property | No | | data\_logger | No | | smoke\_test | No | | drain\_tests | Yes | | manhole\_surveys | Yes | | manhole\_repairs | Yes | | gps\_surveys | Yes | | incidents | Yes | | monitoring\_surveys | Yes | | pipe\_repairs | Yes | | smoke\_tests | Yes | | dye\_tests | Yes | | cctv\_surveys | Yes | | properties | Yes | | smoke\_defects | Yes | | pipe\_samples | Yes | | joined\_pipes | Yes | | pipe\_cleans | Yes | | maintenance\_records | Yes | | hydrant\_tests | Yes | | meter\_tests | Yes | | meters | Yes | | all\_us\_links | No | | all\_ds\_links | No | | general\_maintenance\_records | Yes | | tasks | No | | resources | No | | manhole | No | | valve | No | | hydrant | No | | meter | No | | materials | No | | orders | No | | connection\_pipe | No | | asset\_name\_groups | No | | asset | No | | leak\_detections | No | | general\_surveys | No | | fog\_inspections | No |

#### `objects_in_polygon` ##### Syntax: ```ruby vec=ro.objects_in_polygon(type_or_types) ``` ##### Description: Returns a vector of the objects in the polygon (from the same network). The type or types parameter may be nil (in which case all tables are searched), a string or an array of strings, these strings may be the name of a type or a category. It may not contain duplicates, and may not contain a category and a table within that category. This is the same as the similar parameter in the WSNumbatNetworkObject’s search\_at\_point method.

#### `result` ##### Syntax: ```ruby f=ro.result(result_fields_name) ``` ##### Description: Returns the result for the given results field name for the object at the current timestep.

#### `results` ##### Syntax: ```ruby arr=ro.results(result_field_name) ``` ##### Description: Returns an array of the results for the given results field name for the object at all timesteps – the field must have time varying results.

#### `selected?` ##### Syntax: ```ruby b=ro.selected? ``` ##### Description: returns True if the object is currently selected, False otherwise

#### `selected=` ##### Syntax: ```ruby ro.selected=b ``` ##### Example: ```rb ro.selected=true ``` ##### Description: ro2.selected=false If the value on the right of the = evaluates to true, the object is selected, otherwise it is deselected.

#### `table` ##### Syntax: ```ruby s=ro.table ``` ##### Description: Returns the internal name of the object’s table as a string.

#### `table_info` ##### Syntax: ```ruby ti=ro.table_info ``` ##### Description: Returns the WSTableInfo object for the object’s table, this may be used to get the list of fields for the object.

#### `write` ##### Syntax: ```ruby ro.write ``` ##### Description: After changing field values it is necessary to call the write method, otherwise the changes will not take effect. ### WSNode This class is derived from the WSRowObject class, and represents objects of ‘category’ node as described above. It has two extra methods:

#### `us_links` ##### Syntax: ```ruby roc=node.us_links ``` ##### Description: Returns a WSRowObjectCollection (see below) representing all the upstream links of the node. If there are no upstream links a collection of length zero is returned.

#### `ds_links` ##### Syntax: ```ruby roc=node.ds_links ``` ##### Description: Returns a WSRowObjectCollection (see below) representing all the downstream links of the node. If there are no upstream links a collection of length zero is returned. ### WSLink This class is derived from the WSRowObject class, and represents objects of ‘category’ link as described above. It has two extra methods:

#### `us_node` ##### Syntax: ```ruby ro=link.us_node ``` ##### Description: Returns a WSRowObject representing the link’s upstream node, or nil if it doesn’t have one.

#### `ds_node` ##### Syntax: ```ruby ro=link.ds_node ``` ##### Description: Returns a WSRowObject representing the link’s downstream node, or nil if it doesn’t have one. ### WSRiskAnalysisRunObject

#### `run` ##### Syntax: ```ruby raro.run ``` ##### Description: Performs the risk analysis run. ### WSRowObjectCollection

#### `length` ##### Syntax: ```ruby n=roc.length ``` ##### Description: Returns the number of WSRowObjects in the collection

#### `[]` ##### Syntax: ```ruby ro=roc[n] ``` ##### Description: Returns the nth WSRowObject in the collection. The index is 0 based i.e. valid values are from 0 to length-1.

#### `each` ##### Syntax: ```ruby roc.each {|ro|} ``` ##### Description: Allows the user to iterate through all objects in the collection e.g. my\_network.row\_object\_collection('\_nodes').each do |ro| puts ro.id end ### WSTableInfo

#### `description` ##### Syntax: ```ruby s=ti.description ``` ##### Description: returns the description of the table.

#### `fields` ##### Syntax: ```ruby arr=ti.fields ``` ##### Description: returns an array of the fields for this table – the fields are of type WSFieldInfo - flags are treated as separate fields.

#### `name` ##### Syntax: ```ruby s=ti.name ``` ##### Description: returns the internal name of the table.

#### `results_fields` ##### Syntax: ```ruby arr=ti.results_fields ``` ##### Description: Returns an array of results fields as instances of the WSFieldInfo class. Note that the fields returned and the values of their has\_time\_varying\_results? and has\_max\_results? methods reflects the results of the specific simulation run you are looking at the results of, the details of which can vary considerably depending on the options selected when performing the run. This is different from the fields method which returns the fields for the network which do not on the whole change for a network type for a particular release of the software, except for user defined fields and tables in InfoNet. ### WSFieldInfo

#### `data_type` ##### Syntax: ```ruby s=fi.data_type ``` ##### Description: Returns the data type of the field as a string. The method is named ‘data\_type’ to distinguish it from the Ruby type. The data types are described in InfoWorks terms, not Ruby data types. The types are as follows: * `Flag` * `Boolean` * `Single` * `Double` * `Short` * `Long` * `Date` * `String` * `Array:Long` * `Array:Double` * `WSStructure` * `GUID` Flag fields have their type returned as ‘Flag’, their underlying Ruby type is `String`.

#### `description` ##### Syntax: ```ruby s=fi.description ``` ##### Description: returns the description of the table

#### `fields` ##### Syntax: ```ruby arr=fi.fields ``` ##### Description: returns an array of fields if the field is itself a ‘structure blob’. If the field is not a structure blob, this method returns nil.

#### `has_time_varying_results?` ##### Syntax: ```ruby b=fi.has_time_varying_results? ``` ##### Description: This method returns true if the field has time varying results i.e. results for the timesteps in the simulation. It will return false for network fields. Please see the WSTableInfo results\_fields method for more discussion.

#### `has_max_results?` ##### Syntax: ```ruby b=fi.has_max_results? ``` ##### Description: This method returns true if the field has a maximum / summary result i.e. if it has a maximum / summary result displayed when the simulation is open in the UI and the timestep control is set to the ‘maximum’ ‘timestep’. It will return false for network fields. Please see the WSTableInfo results\_fields method for more discussion.

#### `name` ##### Syntax: ```ruby s=fi.name ``` ##### Description: returns the name of the field

#### `read_only?` ##### Syntax: ```ruby bReadOnly=fi.read_only? ``` ##### Description: Returns true if the field is read only, false if it isn't

#### `size (from version 7.0)` ##### Syntax: ```ruby n=fi.size ``` ##### Description: Returns 4 if the field is a flag field, the length of a string field for string fields or 0 otherwise. ### WSCommit The methods of this class are all read only and each of them returns the value in one of the fields that appears in the commit grid as follows: > *branch\_id* > > *comment* > > *commit\_id* > > *date* > > *deleted\_count* > > *inserted\_count* > > *modified\_count* > > *setting\_changed\_count* > > *user* ### WSCommits It is a collection class and thus has the \[\], each and length methods defined. Each individual object in the collection is an instance of the WSCommit class. ### WSStructure

#### `each` ##### Syntax: ```ruby sb.each {|v|} ``` ##### Description: Iterates through the collection.

#### `length` ##### Syntax: ```ruby n=sb.length ``` ##### Description: Returns the number of WSStructureRow objects in the WSStructure collection

#### `length=` ##### Syntax: ```ruby sb.length=n ``` ##### Description: Sets the number of WSStructureRow objects in the WSStructure collection

#### `size` ##### Syntax: ```ruby n=sb.size ``` ##### Description: Returns the number of WSStructureRow objects in the WSStructure collection (synonym for length)

#### `size=` ##### Syntax: ```ruby sb.size=n ``` ##### Description: Sets the number of WSStructureRow objects in the WSStructure collection (synonym for length)

#### `write` ##### Syntax: ```ruby sb.write ``` ##### Description: Causes the changes to the WSStructure, i.e. changes to its length, data in any new rows, and changes to data in existing rows to be ‘written back’ to the WSRowObject. If this is not called then changes to the WSStructure will not take effect. Once any changes to the structure blob have been written back to the WSRowObject, the WSRowObject must be written to the database with its write method (and then, of course, the transaction must be committed and the network written to the database with the commit method or in the user interface!).

#### `[]` ##### Syntax: ```ruby v=sb[n] ``` ##### Description: Returns the nth WSStructureRow object in the collection (zero based). ### WSStructureRow

#### `[]` ##### Syntax: ```ruby v=row[val] ``` ##### Description: Returns the value of the named field in the WSStructureRow object.

#### `[]=` ##### Syntax: ```ruby row[val]=v ``` ##### Description: Sets the value of the named field in the WSStructureRow object. ### WSValidations

#### `error_count` ##### Syntax: ```ruby n=vals.error_count ``` ##### Description: Returns the number of errors found when performing the validation.

#### `warning_count` ##### Syntax: ```ruby n=vals.warning_count ``` ##### Description: Returns the number of warnings found when performing the validation.

#### `length` ##### Syntax: ```ruby n=vals.length ``` ##### Description: Returns the number of WSValidation objects in the WSValidations collection

#### `each` ##### Syntax: ```ruby n.each {|v|} ``` ##### Description: Iterates through the collection.

#### `[]` ##### Syntax: ```ruby v=vals[n] ``` ##### Description: Returns the nth WSValidation object in the collection (zero based). ### WSValidation The methods of this class are are all read only and each of them returns the value in one of the fields that appears in the validation windows when the network is validated within the user interface.

#### `code` ##### Syntax: ```ruby n=v.code ``` ##### Description: Returns the code of the validation message.

#### `field` ##### Syntax: ```ruby s=v.field ``` ##### Description: Returns the field from the validation message. This may not be a real database field, but if it is then the internal name rather than the description will be returned.

#### `field_description` ##### Syntax: ```ruby s=v.field_description ``` ##### Description: Returns the field column from the validation message as it appears in the validation window.

#### `object_id` ##### Syntax: ```ruby s=v.object_id ``` ##### Description: Returns ID for the object in the validation message, if any.

#### `object_type` ##### Syntax: ```ruby s=v.object_type ``` ##### Description: Returns the description from the object type column of the validation message, if any.

#### `message` ##### Syntax: ```ruby s=v.object_message ``` ##### Description: Returns the validation message.

#### `priority` ##### Syntax: ```ruby n=v.priority ``` ##### Description: Returns the priority of the validation message.

#### `type` ##### Syntax: ```ruby n=v.type ``` ##### Description: Returns the type of the validation message: ‘error’, ‘warning’ or ‘information’.

#### `scenario` ##### Syntax: ```ruby s=v.scenario ``` ##### Description: Returns the scenario name for the validation message – returns ‘Base’ for the base scenario.

### `WSSpatialBookmarks` WSSpatialBookmarks is undocumented in most sets of documentation. It provides means for developers to automate the creation of InfoAsset/InfoWorks ICM bookmarks. #### Creation ##### Syntax: ```ruby bookmarks = WSSpatialBookmarks.new() ```

#### `load_from_network` ##### Syntax: ```ruby net = WSApplication.current_network bookmarks = WSSpatialBookmarks.new() bookmarks.load_from_network(net) ``` ##### Description: Load the existing bookmarks from the network into the bookmarks object.

#### `set_bookmark` ##### Syntax: ```ruby bookmarks = WSSpatialBookmarks.new() #bookmarks.set_bookmark(bookmark_name, x, y, width, height, zoom) bookmarks.set_bookmark("Skydrop pumping station", 123456,123456, 30, 30, 5) ``` ##### Description: Create set a named bookmark to a new spatial zone

#### `new_bookmark_from_selection` ##### Syntax: ```ruby net = WSApplication.current_network bookmarks = WSSpatialBookmarks.new() bookmarks.new_bookmark_from_selection "Bookmark name", net, width=30, height=30 #TODO: uncertain what arg3 and arg4 are for. ``` ##### Description: Create and set a named bookmark to

#### `delete_bookmark` ##### Syntax: ```ruby bookmarks.delete_bookmark "Bookmark name" ``` ##### Description: Deletes the specified bookmark

#### `set_bookmark_bounds` ##### Syntax: ```ruby bookmarks.set_bookmark_bounds(name, net, size) ``` ##### Description: Set the bounds of a bookmark in a network(?)

#### `get_bookmark` ##### Syntax: ```ruby bookmark = bookmarks.get_bookmark(name) ``` ##### Description: Gets the bookmark (or `WSBounds` object for the bookmark) named `name`.

#### `save_to_network` ##### Syntax: ```ruby bookmarks.save_to_network(net) ``` ##### Description: Save bookmarks to a network

#### `load_from_file` ##### Syntax: ```ruby bookmarks.load_from_file "file/path" ``` ##### Description: Load bookmarks from a file

#### `save_to_file` ##### Syntax: ```ruby bookmarks.save_to_file "file/path" ``` ##### Description: Save bookmarks to a file

### `WSBounds` Currently no methods on this object are callable and this is an object which is internal to Innovyze, however the class is exposed regardless. ### `WSNetSelectionList` Currently no methods on this object are callable and this is an object which is internal to Innovyze, however the class is exposed regardless. ### `WSBaseNetworkObject` Currently no methods on this object are callable and this is an object which is internal to Innovyze, however the class is exposed regardless.

Appendix =============================== ## Appendix 1 – Pollutograph codes List of pollutograph codes: | P2D | |------| | P2A | | P1D | | P1A | | NHD | | COD | | COA | | PH\_ | | SAL | | NO3 | | NO2 | | DO\_ | | COL | | TW\_ | | BOD | | TPD | | TPA | | TKD | | TKA | | SF2 | | SF1 | | P4D | | P4A | | P3D | | P3A | | BOA | ## Appendix 2 – Run Parameters The fields that are set on the run dialog in the user interface are, in ICM Exchange, set as key value pairs within the hash passed in as the 6th parameter of the new\_run method, called on the asset group in which the run is to be created. The keys of the hash are all strings, the values are of a number of different types as described below. Where the values have units, they must always be specified in S.I. units. The run parameters used for ICM Exchange broadly speaking correspond to those set in the user interface. The list below therefore includes the field’s location in the run dialog and its sub-dialogs, and its description in the user interface if the difference is noteworthy. Consult InfoWorks ICM's main help for more details. The behavior of unspecified values for run parameters is as follows: When the run is created a number of the run parameters are supplied with default values. This means that were you to create a run, passing an empty hash in as the last parameter, and then to look at the values for the parameters using the \[\] method of the run object i.e. ```ruby db.list_read_write_run_fields.each do |p| if !run[p].nil? puts "#{p} #{run[p]}" end end ``` you would see that a number of the fields have non-nil values as follows: ``` Duration 60 DWFMultiplier 32 EveryNode false EveryOutflow false EverySubcatchment false GaugeMultiplier 1 IncludeBaseFlow false IncludeLevel false IncludeNode false IncludeOutflow false IncludeRainfall false IncludeRunoff false LevelLag 0 LevelThreshold 0.0 NodeLag 0 NodeThreshold 0.0 OutflowLag 0 OutflowThreshold 0.0 RainfallLag 0 RainfallThreshold 0.0 RainType false ResultsMultiplier 6 RTCLag 0 Start Time 0.0 SubcatchmentLag 0 SubcatchmentThreshold 0.0 TimeStep 60 ``` All other fields are treated as nil by default. However, for a number of fields a nil value is treated as a particular default value for that field as specified in the detailed notes for the fields in question. Where the name of the field below contains spaces or underscores the spaces or underscores should be used when setting the value in the hash. **Always Use Final State** Data type: Boolean Location in UI: Main page col 2 Description in UI: Always use state without initialisation **Buildup Time** Data type: Long Integer Location in UI: Water Quality Form Notes: BuildUp time – used in water quality simulations, may either be nil (in which case it is not used) or a value between 1 and 1000000 **CheckPumps** Data type: Boolean Location in UI: Timestep Control Sheet - Control Page **Comment** Data type: String Location in UI: Tree object property page **ConcentrationWarning** Data type: Double Location in UI: Diagnostics Form Description in UI: Concentration **Depth** Data type: Double Location in UI: 2D Sheet, Tolerance Tab Nil treated as: 0.001 Valid range: 0 - 99999999 Notes: Depth and InnudationMapDepthThreshold – Depth must be greater than 0 and less then 99999999, and also must be less then InnundationMapDepthThreshold. **Depth\_threshold** Data type: Double Location in UI: 2d Sheet, Steady State Tab Description in UI: Threshold for 1-hour change in depth **DontApplyRainfallSmoothing** Data type: Boolean Location in UI: Main Page col 2 Nil treated as: TRUE Notes: NB, this is the opposite sense to the check box on the dialog **DontLogModeSwitches** Data type: Boolean Location in UI: Diagnostics Form Notes: NB, this is the opposite sense to the check box on the dialog **DontLogRTCRuleChanges** Data type: Boolean Location in UI: Diagnostics Form Notes: NB, this is the opposite sense to the check box on the dialog **DontOutputRTCState** Data type: Boolean Location in UI: Diagnostics Form Notes: NB, this is the opposite sense to the check box on the dialog **Duration** Data type: Long Integer Location in UI: Main Page col 1 Default: 60 Notes: Duration of simulation, in units used in duration unit **DurationUnit** Data type: String Location in UI: Main Page col 1 Notes: The DurationType field must be nil or one of the strings ‘Minutes’, ‘Hours’, ‘Days’, ‘Weeks’, ‘Years’. It is important to realise that the value of this fields does NOT affect the meaning of the Duration field, which is always in minutes, it merely affects the way the duration is displayed e.g. to run a simulation for a day, and have the time in the run view displayed as ‘1 day’ you should enter the values 1440 in the Duration fields and ‘Days’ in the DurationType field. **DWFDefinition** Data type: String Location in UI: Timestep Control Sheet - RTC Page Default: ' Description in UI: DWF Mode Definition **DWFModeResults** Data type: Boolean Location in UI: Timestep Control Sheet - Control Page Description in UI: Store results when in DWF mode **DWFMultiplier** Data type: Long Integer Location in UI: Timestep Control Sheet - Control Page Default: 32 Notes: Must be a power of 2 between 1 and 2048 **End Duration** Data type: Boolean Location in UI: Main Page col 1 Notes: True for time/date, false for duration **End Time** Data type: Double / DateTime (see note 1) Location in UI: Main Page col 1 Notes: See note 1 **EveryNode** Data type: Boolean Location in UI: Timestep Control Sheet - Node Page Default: false Notes: True = Total flow into system, False = flow at each node **EveryOutflow** Data type: Boolean Location in UI: Timestep Control Sheet - Outflows Page Default: false Notes: True = Total flow from system, False = flow at each outfall **EverySubcatchment** Data type: Boolean Location in UI: Timestep Control Sheet - Subcatchment Page Default: false Notes: True = Total flow into system, False = flow at each subcatchment **ExitOnFailedInit** Data type: Boolean Location in UI: Main Page col 2 Notes: Exit if initialisation fails **ExitOnFailedInitCompletion** Data type: Boolean Location in UI: Main Page col 2 Description in UI: Exit if initialisation complete in (mins) Notes: If the ExitOnFailedInitCompletion field is set to true, the InitCompletionMinutes field must be set to a value between 1 and 99999999 **GaugeMultiplier** Data type: Long Integer Location in UI: Main Page col 1 Default: 1 Valid range: 0 - 99999 Notes: Gauge timestep multiplier **Gauges** Data type: Index Location in UI: Main Page col 1 Description in UI: Additional links to be gauged Notes: a selection list object **GetStartTimeFromRainEvent** Data type: Boolean Location in UI: Main Page col 2 **Ground Infiltration** Data type: Index Location in UI: Main Page col 3 Notes: Ground Infiltration object used for simulation **IncludeBaseFlow** Data type: Boolean Location in UI: Timestep Control Sheet - Subcatchments Page Default: false Description in UI: Include Base Flow **IncludeLevel** Data type: Boolean Location in UI: Timestep Control Sheet - Level Page Default: false Description in UI: Check for levels **IncludeNode** Data type: Boolean Location in UI: Timestep Control Sheet - Node Page Default: false Description in UI: Check for inflows **IncludeOutflow** Data type: Boolean Location in UI: Timestep Control Sheet - Outflows Page Default: false Description in UI: Check for outflows **IncludeRainfall** Data type: Boolean Location in UI: Timestep Control Sheet - Rainfall Page Default: false Description in UI: Check for rainfall **IncludeRTC** Data type: Boolean Location in UI: Timestep Control Sheet - RTC Page Description in UI: Check RTC **IncludeRunoff** Data type: Boolean Location in UI: Timestep Control Sheet - Subcatchments Page Default: false Description in UI: Include Runoff **Inflow** Data type: Index Location in UI: Main Page col 3 Notes: Inflow object used for simulation **InitCompletionMinutes** Data type: Long Integer Location in UI: Main page col 2 **Initial Conditions 2D** Data type: Index Location in UI: Main Page col 3 Notes: 2D Initial conditions object used for simulation **InundationMapDepthThreshold** Data type: Double Location in UI: 2D Sheet, Advanced Tab Nil treated as: 0.01 Valid range: >=0 Notes: see Depth above. **Level** Data type: Index Location in UI: Main Page col 3 Notes: Level object used for simulation **LevelLag** Data type: Long Integer Location in UI: Timestep Control Sheet - Level Page Default: 0 **LevelThreshold** Data type: Double Location in UI: Timestep Control Sheet - Level Page Default: 0 Valid range: 0 - 99999999 **MaxVelocity** Data type: Double Location in UI: 2D Sheet, Advanced Tab Nil treated as: 10 Valid range: 0 - 99999999 **Minor Timestep 2D** Data type: Boolean Location in UI: 2D Sheet, Advanced Tab Description in UI: Link 1D-2D calculations at minor timestep **Momentum** Data type: Double Location in UI: 2D Sheet, Tolerance Tab Nil treated as: 0.01 Valid range: 0 - 99999999 **NodeLag** Data type: Long Integer Location in UI: Timestep Control Sheet - Node Page Default: 0 **NodeThreshold** Data type: Double Location in UI: Timestep Control Sheet - Node Page Default: 0 **OutflowLag** Data type: Long Integer Location in UI: Timestep Control Sheet - Outflows Page Default: 0 **OutflowThreshold** Data type: Double Location in UI: Timestep Control Sheet - Outflows Page Default: 0 **Pipe Sediment Data** Data type: Index Location in UI: Main Page col 3 Notes: Pipe sediment data object used for simulation **Pollutant Graph** Data type: Index Location in UI: Main Page col 3 Notes: Pollutant graph object used for simulation **QM Dependent Fractions** Data type: Boolean Location in UI: Water Quality Form Description in UI: Dependent Sediment Fractions **QM Hydraulic Feedback** Data type: Boolean Location in UI: Water Quality Form Description in UI: Erosion Deposition Affects Hydraulics **QM Model Macrophytes** Data type: Boolean Location in UI: Water Quality Form **QM Multiplier** Data type: Long Integer Location in UI: Water Quality Form Valid range: 0 - 10 **QM Native Washoff Routing** Data type: Boolean Location in UI: Water Quality Form **QM Oxygen Demand** Data type: Text Location in UI: Water Quality Form Nil treated as: BOD **RainfallLag** Data type: Long Integer Location in UI: Timestep Control Sheet - Rainfall Page Default: 0 **RainfallThreshold** Data type: Double Location in UI: Timestep Control Sheet - Rainfall Page Default: 0 **RainType** Data type: Boolean Location in UI: 2D Sheet, Advanced Tab Default: false Description in UI: Ignore rain falling on dry elements **ReadSubeventNAPIAndAntecedDepth** Data type: Boolean Location in UI: Main Page col 2 Description in UI: Read subevent NAPI and Antecedent Depth **ReadSubeventParams** Data type: Boolean Location in UI: Main Page col 2 Description in UI: Read subevent UCWI & Evaporation **Regulator** Data type: Index Location in UI: Main Page col 2 Notes: Regulator object used for simulation **ResultsMultiplier** Data type: Long Integer Location in UI: Main Page col 1 Default: 6 Valid range: 0 - 99999 Description in UI: Results timestep multiplier **RTCLag** Data type: Long Integer Location in UI: Timestep Control Sheet - RTC Page Default: 0 Valid range: 0 - 99999999 **RTCRulesOverride** Data type: Boolean Location in UI: Main Page col 2 Description in UI: RTC rules override pump on levels **RunoffOnly** Data type: Boolean Location in UI: Main Page col 2 Notes: Restrictions as in UI **Save Final State** Data type: Boolean Location in UI: Main Page col 2 **Sim** Data type: Index Location in UI: Main Page col 2 Notes: Sim object used for the initial state **SpillCorrection** Data type: Boolean Location in UI: 2D Sheet, Advanced Tab Nil treated as: TRUE Description in UI: Adjust bank levels based on adjacent element ground levels **Start Time** Data type: Double / DateTime Location in UI: Main Page col 1 Default: 0 Notes: See note 1 **StopOnEndOfTimeVaryingData** Data type: Boolean Location in UI: Timestep Control Sheet - Control Page Description in UI: Stop simulation at the end of time varying data **StorePRN** Data type: Boolean Location in UI: Main Page col 2 Description in UI: Summary (PRN) results **StormDefinition** Data type: String Location in UI: Timestep Control Sheet - RTC Page Default: ' Description in UI: Storm Mode Condition **SubcatchmentLag** Data type: Long Integer Location in UI: Timestep Control Sheet - Subcatchments Page Default: 0 **SubcatchmentThreshold** Data type: Double Location in UI: Timestep Control Sheet - Subcatchments Page Default: 0 **Theta** Data type: Double Location in UI: 2D Sheet, Advanced Tab Nil treated as: 0.9 Valid range: 0 - 99999999 **Time\_lag** Data type: Double Location in UI: 2d Sheet, Steady State Tab Nil treated as: 60 **TimeStep** Data type: Long Integer Location in UI: Main Page col 1 Default: 60 Valid range: 1 - 99999 Description in UI: Timestep (s) **timestep\_stability\_control** Data type: Double Location in UI: 2D Sheet, Advanced Tab Nil treated as: 0.95 Valid range: 0 - 1 **TimestepLog** Data type: Boolean Location in UI: Diagnostics Form **Trade Waste** Data type: Index Location in UI: Main Page col 3 Notes: Trade Waste object used for simulation **Use\_local\_steady\_state** Data type: Boolean Location in UI: 2d Sheet, Steady State Tab Description in UI: Deactivate steady state areas **UseGPU** Data type: Long Integer Location in UI: 2D Sheet, GPU Tab Notes: 0 or nil = never, 1 = if available, 2 = always **UseQM** Data type: Boolean Location in UI: Main Page col 3 **Velocity** Data type: Double Location in UI: 2D Sheet, Tolerance Tab Nil treated as: 0.01 Valid range: 0 - 99999999 **Velocity\_threshold** Data type: Double Location in UI: 2d Sheet, Steady State Tab Description in UI: Threshold for 1-hour change in velocity **VelocityWarning** Data type: Double Location in UI: Diagnostics Form Description in UI: Velocity **VolumeBalanceWarning** Data type: Double Location in UI: Diagnostics Form Description in UI: Volume balance **Waste Water** Data type: Index Location in UI: Main Page col 3 Description in UI: Waste Water object used for simulation **Working** Data type: Boolean Location in UI: Main Page col 1 Description in UI: Allow re-runs using updated network Notes: Must be set to true before the update\_to\_latest method may be used. Notes 1. As ICM Exchange does not have a Ruby data time to represent the use of times in ICM simulations, in which both relative times and absolute times are used, the following convention is used for the start time and end time: Absolute times are represented as a DateTime object, relative times as a negative double – a time in seconds. This is similar to the representation used in the results binary file. Therefore to set a relative time, negate the number of seconds and set the field to this value, to set an absolute time use a ruby DateTime object as described earlier in this document. When reading a value from the database to determine whether the start time is relative of absolute you will want to use code like this: ```ruby myStartTime=working['Start Time'] if myStartTime.nil? myText='nil' elsif myStartTime.kind_of? DateTime myText="absolute -#{myStartTime.year}/#{myStartTime.month}/#{myStartTime.day}" elsif myStartTime.kind_of? Float myText="relative - #{-myStartTime} seconds" else myText="unexpected type" end puts "#{myText}" ``` 1. The percentage volume balance is not available from ICM Exchange. ## Appendix 3 – Running scripts from the user interface Ruby scripts may be run from the user interface when a network of any type is open. The menu items to run them can be found on the ‘Network’ menu. “Run Ruby script…” allows the user to select a script file, the default suffix being “.rb”. Once scripts are run the output directed to ‘standard output’e.g. by using the command puts (e.g. ‘puts 'hello world'’) is displayed. This output is not currently displayed synchronously as the script is run, though this may change in a future release of the software. The last ten scripts run are saved in a list and accessed via the ‘Recent scripts’ menu item. It is possible to store a CSV file containing the names of a number of scripts along with a name of a menu item to invoke them. These appear as sub-menu items of the ‘Run add-on’ menu item, which also appears on the ‘Network’ menu. The CSV file must be stored in a directory below that used by the user’s application data named ‘scripts’ and must be called ‘scripts.csv’. The name of the directory used by the user’s application data will vary according to the user’s set up, version of Windows etc. and can be found in the about box of the software as ‘NEP (iws) Folder’. Having found this folder e.g. C:\\Users\\badgerb\\AppData\\Roaming\\Innovyze\\WorkgroupClient Add a sub-directory called ‘scripts’. The folder may also be determined by using the WSApplication.add\_on\_folder method, this will return the path of the scripts folder i.e. C:\\Users\\badgerb\\AppData\\Roaming\\Innovyze\\WorkgroupClient\\scripts in this case. In this scripts.csv file you should add a CSV file containing 2 columns, the first being the menu item for the script, the second the path for the script file itself. The paths for the script files may either be fully qualified paths (i.e. beginning with a drive letter or the name of a network share) in which case that path will be used, or a non-fully qualified path in which case the software will assume the file is in the folder containing the CSV file or a subdirectory of it. Changes to this file only take effect when the application is restarted. ## Appendix 4 - Open Data Import / Export Centre UI Customisation The Ruby scripting can be used to make the import / export of data via the open data import centre more streamlined for users of the software by using Ruby scripts from the UI in conjunction with pre-prepared configuration files and the Ruby scripting's UI elements. At its simplest, if you can hard-code the paths of all files, then this can be done with 2 lines of code e.g. ```ruby #Import: net=WSApplication.current_network net.odic_import_ex('CSV','d:\\temp\\odic.cfg',nil,'Node','d:\\temp\\goat.csv','Pipe','d:\\temp\\stoat.csv') #Export: net=WSApplication.current_network net.odec_export_ex('CSV','d:\\temp\\odxc.cfg',nil,'Node','d:\\temp\\goat2.csv','Pipe','d:\\temp\\stoat2.csv') ``` As described above, both methods take a variable number of parameters. If you are importing a large number of files you may find it less unwieldy to call the method multiple times importing one file at a time e.g. ```ruby net=WSApplication.current_network import=[['Node','goat'],['Pipe','stoat']] import.each do |f| net.odic_import_ex('CSV','d:\\temp\\odic.cfg',nil,f[0],'d:\\temp\\'+f[1]+'.csv') end ``` for import and ```ruby net=WSApplication.current_network export=[['Node','goat'],['Pipe','stoat']] export.each do |f| net.odec_export_ex('CSV','d:\\temp\\odxc.cfg',nil,f[0],'d:\\temp\\'+f[1]+'2.csv') end ``` for export. It should be noted that 1. You will not see any of the error messages on import that would appear in the text box. Exceptions are not thrown for that sort of error, only for more serious errors in the processing. 2. By using nil in the 3rd parameter of each method, default behaviour will be used for the options set on the dialog, this may not be what you want. 3. The first of these can be solved by specifying an error text file e.g. ```ruby net=WSApplication.current_network import=[['Node','goat'],['Pipe','stoat']] import.each do |f| params=Hash.new params['Error File']='d:\\temp\\errs'+f[0]+'.txt' net.odic_import_ex('CSV','d:\\temp\\odic.cfg',params,f[0],'d:\\temp\\'+f[1]+'.csv') end ``` The aim here is to produce one file per table. The files will be created but of zero bytes long if there are no errors for that table. You will probably want to communicate the errors to the user. In its simplest form this could be done by checking the size of the files and displaying a message box at the end of the process e.g. ```ruby require 'FileUtils' net=WSApplication.current_network import=[['Node','goatwitherrs'],['Pipe','stoat']] errFiles=Array.new import.each do |f| params=Hash.new errFile='d:\\temp\\errs'+f[0]+'.txt' params['Error File']=errFile net.odic_import_ex('CSV','d:\\temp\\odic.cfg',params,f[0],'d:\\temp\\'+f[1]+'.csv') if File.size(errFile)<0 errFiles << errFile else FileUtils.rm errFile end end if errFiles.size<0 msg="Errors occurred - please consult the following files:" errFiles.each do |f| msg+="\r\n" msg+=f end WSApplication.message_box msg,nil,nil,nil end ``` This will display a message reporting to the user the error files which should be consulted e.g. Note the inclusion of FileUtils and the use of the FileUtils.rm method to delete files of zero length. If you wish to show the user the actual messages then this can be achieved either by reading the files and outputting them to the standard output e.g. ```ruby require 'FileUtils' net=WSApplication.current_network import=[['Node','goatwitherrs','nodes'],['Pipe','stoat','pipes']] errInfo=Array.new import.each do |f| params=Hash.new errFile='d:\\temp\\errs'+f[0]+'.txt' if File.exists? errFile FileUtils.rm errFile end params['Error File']=errFile net.odic_import_ex('CSV','d:\\temp\\odic.cfg',params,f[0],'d:\\temp\\'+f[1]+'.csv') if File.size(errFile)<0 temp=Array.new temp << errFile temp << f[2] errInfo << temp else FileUtils.rm errFile end end if errInfo.size<0 puts "Errors importing data:" errInfo.each do |ei| puts "Errors for #{ei[1]}:" outputString='' File.open ei[0] do |f| f.each_line do |l| l.chomp! outputString+=l outputString+="\r" end end puts outputString end end ``` Or by using the open\_text\_view method, in which case the block beginning with if ErrInfo.size>0 would be replaced with the following: ```ruby if errInfo.size<0 consolidatedErrFileName='d:\\temp\\allerrs.txt' if File.exists? consolidatedErrFileName FileUtils.rm consolidatedErrFileName end consolidatedFile=File.open consolidatedErrFileName,'w' errInfo.each do |ei| consolidatedFile.puts "Errors for #{ei[1]}:" File.open ei[0] do |f| f.each_line do |l| l.chomp! consolidatedFile.puts l end end end consolidatedFile.close WSApplication.open_text_view 'Open Data Import Centre Errors',consolidatedErrFileName,false end ``` You may wish to not hard code the path of the config file but to store it with the Ruby script. This may be done by obtaining the path of the folder containing the script then adding the configuration file name onto the name e.g. ```ruby configfile=File.dirname(WSApplication.script_file)+'\\odicwithsource.cfg' ``` This works via the following 3 steps: Get the file name of the script file e.g. d:\\temp\\myscript.rb Use the File.dirname method to obtain the folder name e.g. d:\\temp Add the configuration file name e.g. d:\\temp\\odicwitsource.cfg Alternatively you may wish to allow the user to choose a config file using the WSApplication.file\_dialog method e.g. by beginning the script with ```ruby net=WSApplication.current_network configfile=WSApplication.file_dialog(true,'cfg','Open Data Import Centre Config File',nil,false,false) if configfile.nil? WSApplication.message_box 'No config file selected - no import will be performed',nil,nil,false else ... ``` and then using configfile in the call to odic\_import\_ex Similarly you may wish to allow the user to choose the location of the data files or database tables etc. This may be done in numerous ways depending on the data type and/or how things are structured. Possible mechanisms include: 1 Allowing the user to select a folder and then using hard-coded names based on that folder. 2 Allowing the user to choose one file and then selecting similarly named files in the same folder (e.g. if we are expecting a file with the suffix 'stoat' and we find a file called 'northwest\_stoat' we will also look for files called 'northwest\_goat' etc.) 3 Allowing the user to select multiple files and choosing the data type to import based on the file names. Here are brief examples of the 3 mechanisms: Mechanism 1: ```ruby require 'FileUtils' net=WSApplication.current_network configfile=WSApplication.file_dialog(true,'cfg','Open Data Import Centre Config File',nil,false,false) if configfile.nil? WSApplication.message_box 'No config file selected - no import will be performed',nil,nil,false else folder=WSApplication.folder_dialog 'Select a folder containing the files to import',false if folder.nil? WSApplication.message_box 'No folder selected - no import will be performed' else import=[['Node','goatwitherrs','nodes'],['Pipe','stoat','pipes']] errInfo=Array.new import.each do |f| params=Hash.new errFile=folder+'\\errs'+f[0]+'.txt' if File.exists? errFile FileUtils.rm errFile end params['Error File']=errFile net.odic_import_ex('CSV',configfile,params,f[0],folder+'\\'+f[1]+'.csv') if File.size(errFile)<0 temp=Array.new temp << errFile temp << f[2] errInfo << temp else FileUtils.rm errFile end end if errInfo.size<0 puts "Errors importing data:" errInfo.each do |ei| puts "Errors for #{ei[1]}:" outputString='' File.open ei[0] do |f| f.each_line do |l| l.chomp! outputString+=l outputString+="\r" end end puts outputString end end end end ``` Mechanism 2: ```ruby require 'FileUtils' net=WSApplication.current_network configfile=configfile=File.dirname(WSApplication.script_file)+'\\odicwithsource.cfg' import=[['Node','goat','nodes'],['Pipe','stoat','pipes']] file=WSApplication.file_dialog(true,'csv','CSV File',nil,false,false) if file.nil? WSApplication.message_box 'No file selected - no import will be performed','OK',nil,false elsif file[-4..-1].downcase!='.csv' WSApplication.message_box 'Not a csv file - no import will be performed','OK',nil,false else folder=File.dirname(file) name=File.basename(file)[0..-5] prefix='' found=false import.each do |i| if name.downcase[-i[1].length..-1]==i[1].downcase prefixlen=name.length-i[1].length if prefixlen<0 prefix=name[0..prefixlen-1] end found=true break end end if !found WSApplication.message_box 'File name does not have an expected suffix - no import will be performed','OK',nil,false else # errInfo is an array of arrays, with one entry added for each imported CSV file with some sort of issue # it will either contain the error file name and a name to be used for the table in error messages # or nil and a filename for any expected files which are missing errInfo=Array.new import.each do |f| csvfilename=folder+'\\'+prefix+f[1]+'.csv' if !File.exists? csvfilename temp=Array.new temp << nil temp << csvfilename errInfo << temp else params=Hash.new errFile=folder+'\\errs'+f[0]+'.txt' if File.exists? errFile FileUtils.rm errFile end params['Error File']=errFile net.odic_import_ex('CSV',configfile,params,f[0],csvfilename) if File.size(errFile)<0 temp=Array.new temp << errFile temp << f[2] errInfo << temp else FileUtils.rm errFile end end end if errInfo.size<0 puts "Errors importing data:" errInfo.each do |ei| if ei[0].nil? puts "Expected file #{ei[1]} not found" else puts "Errors for #{ei[1]}:" outputString='' File.open ei[0] do |f| f.each_line do |l| l.chomp! outputString+=l outputString+="\r" end end puts outputString end end end end end ``` Mechanism 3: ```ruby require 'FileUtils' net = WSApplication.current_network configfile = configfile = File.dirname(WSApplication.script_file) + '\\odicwithsource.cfg' import = [ ['Node', 'goat', 'nodes'], ['Pipe', 'stoat', 'pipes'] ] files = WSApplication.file_dialog(true, 'csv', 'CSV File', nil, true, false) if files.nil ? || files.length == 0 WSApplication.message_box 'No file selected - no import will be performed ','OK',nil,false else nErrs = 0 errInfo = Array.new files.each do |file| folder = File.dirname(file) name = File.basename(file) if name[-4.. - 1].downcase == '.csv' name = name[0.. - 5] import.each do |i | if i[1].downcase == name.downcase[-i[1].length.. - 1] params = Hash.new nErrs += 1 errFile = folder + '\\errs' + nErrs.to_s + '.txt' if File.exists ? errFile FileUtils.rm errFile end params['Error File'] = errFile net.odic_import_ex('CSV', configfile, params, i[0], file) if File.size(errFile) < 0 temp = Array.new temp << errFile temp <