--- layout: page title: Developer Guide --- * Table of Contents {:toc} -------------------------------------------------------------------------------------------------------------------- ## **Acknowledgements** * {list here sources of all reused/adapted ideas, code, documentation, and third-party libraries -- include links to the original source as well} -------------------------------------------------------------------------------------------------------------------- ## **Setting up, getting started** Refer to the guide [_Setting up and getting started_](SettingUp.md). -------------------------------------------------------------------------------------------------------------------- ## **Design**
The ***Architecture Diagram*** given above explains the high-level design of the App.
Given below is a quick overview of main components and how they interact with each other.
**Main components of the architecture**
**`Main`** (consisting of classes [`Main`](https://github.com/se-edu/addressbook-level3/tree/master/src/main/java/seedu/address/Main.java) and [`MainApp`](https://github.com/se-edu/addressbook-level3/tree/master/src/main/java/seedu/address/MainApp.java)) is in charge of the app launch and shut down.
* At app launch, it initializes the other components in the correct sequence, and connects them up with each other.
* At shut down, it shuts down the other components and invokes cleanup methods where necessary.
The bulk of the app's work is done by the following four components:
* [**`UI`**](#ui-component): The UI of the App.
* [**`Logic`**](#logic-component): The command executor.
* [**`Model`**](#model-component): Holds the data of the App in memory.
* [**`Storage`**](#storage-component): Reads data from, and writes data to, the hard disk.
[**`Commons`**](#common-classes) represents a collection of classes used by multiple other components.
**How the architecture components interact with each other**
The *Sequence Diagram* below shows how the components interact with each other for the scenario where the user issues the command `delete 1`.
Each of the four main components (also shown in the diagram above),
* defines its *API* in an `interface` with the same name as the Component.
* implements its functionality using a concrete `{Component Name}Manager` class (which follows the corresponding API `interface` mentioned in the previous point.
For example, the `Logic` component defines its API in the `Logic.java` interface and implements its functionality using the `LogicManager.java` class which follows the `Logic` interface. Other components interact with a given component through its interface rather than the concrete class (reason: to prevent outside component's being coupled to the implementation of a component), as illustrated in the (partial) class diagram below.
The sections below give more details of each component.
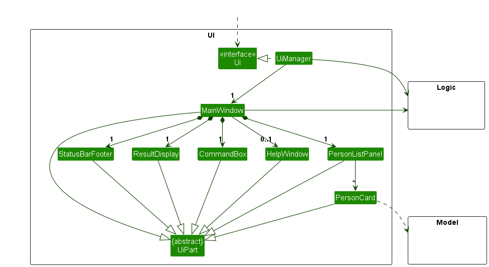
### UI component
The **API** of this component is specified in [`Ui.java`](https://github.com/se-edu/addressbook-level3/tree/master/src/main/java/seedu/address/ui/Ui.java)

The UI consists of a `MainWindow` that is made up of parts e.g.`CommandBox`, `ResultDisplay`, `PersonListPanel`, `StatusBarFooter` etc. All these, including the `MainWindow`, inherit from the abstract `UiPart` class which captures the commonalities between classes that represent parts of the visible GUI.
The `UI` component uses the JavaFx UI framework. The layout of these UI parts are defined in matching `.fxml` files that are in the `src/main/resources/view` folder. For example, the layout of the [`MainWindow`](https://github.com/se-edu/addressbook-level3/tree/master/src/main/java/seedu/address/ui/MainWindow.java) is specified in [`MainWindow.fxml`](https://github.com/se-edu/addressbook-level3/tree/master/src/main/resources/view/MainWindow.fxml)
The `UI` component,
* executes user commands using the `Logic` component.
* listens for changes to `Model` data so that the UI can be updated with the modified data.
* keeps a reference to the `Logic` component, because the `UI` relies on the `Logic` to execute commands.
* depends on some classes in the `Model` component, as it displays `Person` object residing in the `Model`.
### Logic component
**API** : [`Logic.java`](https://github.com/se-edu/addressbook-level3/tree/master/src/main/java/seedu/address/logic/Logic.java)
Here's a (partial) class diagram of the `Logic` component:
The sequence diagram below illustrates the interactions within the `Logic` component, taking `execute("delete 1")` API call as an example.

How the parsing works:
* When called upon to parse a user command, the `AddressBookParser` class creates an `XYZCommandParser` (`XYZ` is a placeholder for the specific command name e.g., `AddCommandParser`) which uses the other classes shown above to parse the user command and create a `XYZCommand` object (e.g., `AddCommand`) which the `AddressBookParser` returns back as a `Command` object.
* All `XYZCommandParser` classes (e.g., `AddCommandParser`, `DeleteCommandParser`, ...) inherit from the `Parser` interface so that they can be treated similarly where possible e.g, during testing.
### Model component
**API** : [`Model.java`](https://github.com/se-edu/addressbook-level3/tree/master/src/main/java/seedu/address/model/Model.java)
The `Model` component,
* stores the address book data i.e., all `Person` objects (which are contained in a `UniquePersonList` object).
* stores the currently 'selected' `Person` objects (e.g., results of a search query) as a separate _filtered_ list which is exposed to outsiders as an unmodifiable `ObservableList
The `Storage` component,
* can save both address book data and user preference data in JSON format, and read them back into corresponding objects.
* inherits from both `AddressBookStorage` and `UserPrefStorage`, which means it can be treated as either one (if only the functionality of only one is needed).
* depends on some classes in the `Model` component (because the `Storage` component's job is to save/retrieve objects that belong to the `Model`)
### Common classes
Classes used by multiple components are in the `seedu.address.commons` package.
--------------------------------------------------------------------------------------------------------------------
## **Implementation**
This section describes some noteworthy details on how certain features are implemented.
### \[Proposed\] Undo/redo feature
#### Proposed Implementation
The proposed undo/redo mechanism is facilitated by `VersionedAddressBook`. It extends `AddressBook` with an undo/redo history, stored internally as an `addressBookStateList` and `currentStatePointer`. Additionally, it implements the following operations:
* `VersionedAddressBook#commit()` — Saves the current address book state in its history.
* `VersionedAddressBook#undo()` — Restores the previous address book state from its history.
* `VersionedAddressBook#redo()` — Restores a previously undone address book state from its history.
These operations are exposed in the `Model` interface as `Model#commitAddressBook()`, `Model#undoAddressBook()` and `Model#redoAddressBook()` respectively.
Given below is an example usage scenario and how the undo/redo mechanism behaves at each step.
Step 1. The user launches the application for the first time. The `VersionedAddressBook` will be initialized with the initial address book state, and the `currentStatePointer` pointing to that single address book state.

Step 2. The user executes `delete 5` command to delete the 5th person in the address book. The `delete` command calls `Model#commitAddressBook()`, causing the modified state of the address book after the `delete 5` command executes to be saved in the `addressBookStateList`, and the `currentStatePointer` is shifted to the newly inserted address book state.

Step 3. The user executes `add n/David …` to add a new person. The `add` command also calls `Model#commitAddressBook()`, causing another modified address book state to be saved into the `addressBookStateList`.

#### Design considerations:
**Aspect: How undo & redo executes:**
* **Alternative 1 (current choice):** Saves the entire address book.
* Pros: Easy to implement.
* Cons: May have performance issues in terms of memory usage.
* **Alternative 2:** Individual command knows how to undo/redo by
itself.
* Pros: Will use less memory (e.g. for `delete`, just save the person being deleted).
* Cons: We must ensure that the implementation of each individual command are correct.
_{more aspects and alternatives to be added}_
### \[Proposed\] Data archiving
_{Explain here how the data archiving feature will be implemented}_
--------------------------------------------------------------------------------------------------------------------
## **Documentation, logging, testing, configuration, dev-ops**
* [Documentation guide](Documentation.md)
* [Testing guide](Testing.md)
* [Logging guide](Logging.md)
* [Configuration guide](Configuration.md)
* [DevOps guide](DevOps.md)
--------------------------------------------------------------------------------------------------------------------
## **Appendix: Requirements**
### Product scope
**Target user profile**:
* has a need to manage a significant number of contacts
* prefer desktop apps over other types
* can type fast
* prefers typing to mouse interactions
* is reasonably comfortable using CLI apps
**Value proposition**: manage contacts faster than a typical mouse/GUI driven app
### User stories
Priorities: High (must have) - `* * *`, Medium (nice to have) - `* *`, Low (unlikely to have) - `*`
| Priority | As a … | I want to … | So that I can… |
| -------- | ------------------------------------------ | ------------------------------ | ---------------------------------------------------------------------- |
| `* * *` | new user | see usage instructions | refer to instructions when I forget how to use the App |
| `* * *` | user | add a new person | |
| `* * *` | user | delete a person | remove entries that I no longer need |
| `* * *` | user | find a person by name | locate details of persons without having to go through the entire list |
| `* *` | user | hide private contact details | minimize chance of someone else seeing them by accident |
| `*` | user with many persons in the address book | sort persons by name | locate a person easily |
*{More to be added}*
### Use cases
(For all use cases below, the **System** is the `AddressBook` and the **Actor** is the `user`, unless specified otherwise)
**Use case: Delete a person**
**MSS**
1. User requests to list persons
2. AddressBook shows a list of persons
3. User requests to delete a specific person in the list
4. AddressBook deletes the person
Use case ends.
**Extensions**
* 2a. The list is empty.
Use case ends.
* 3a. The given index is invalid.
* 3a1. AddressBook shows an error message.
Use case resumes at step 2.
*{More to be added}*
### Non-Functional Requirements
1. Should work on any _mainstream OS_ as long as it has Java `17` or above installed.
2. Should be able to hold up to 1000 persons without a noticeable sluggishness in performance for typical usage.
3. A user with above average typing speed for regular English text (i.e. not code, not system admin commands) should be able to accomplish most of the tasks faster using commands than using the mouse.
*{More to be added}*
### Glossary
* **Mainstream OS**: Windows, Linux, Unix, MacOS
* **Private contact detail**: A contact detail that is not meant to be shared with others
--------------------------------------------------------------------------------------------------------------------
## **Appendix: Instructions for manual testing**
Given below are instructions to test the app manually.