Steward
分享是一種喜悅、更是一種幸福
掌機 - PocketGo - 修復立體聲
由於,有網友反應PocketGo並沒有立體聲輸出,因此,司徒做了一個測試
$ speaker-test -t wav -c 6 Time per period = 12.163623 0 - Front Left 4 - Center 1 - Front Right 3 - Rear Right 2 - Rear Left 5 - LFE
果然Fron Left沒有聲音輸出
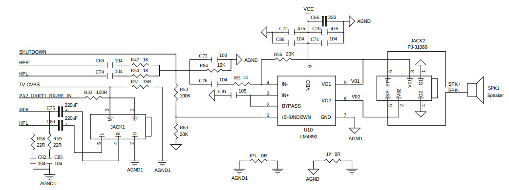
司徒對了一下電路圖,發現左右聲道是有連接的

於是,又有另一位網友提到PCB上面少電阻、電容,司徒查看了下,發現果然缺少元件

司徒標下位置

為了減少底噪,司徒把兩顆電阻都改成3K,完成後,就有左右聲道