Steward
分享是一種喜悅、更是一種幸福
掌機 - PocketGo - DRAM超頻
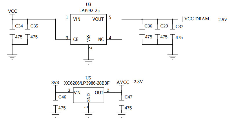
PocketGo的DRAM-VCC是使用LP3992,因此,無法使用電阻方式改機,不過,從電路圖上,可以發現AVCC是2.8V,因此,可以從這裡偷電

2.5V位置

割線

連接到AVCC

實際測得電壓2.78V

下載https://github.com/steward-fu/website/releases/download/pocketgo/pocketgo_dram_patch.zip,執行run.sh,DRAM超頻可以選擇156MHz~252MHz

補丁更新中

更新完成,重新開機就可以生效

重新開機後,右上角會顯示目前DRAM超頻速度


禁止使用於商業用途

PocketSNES,新機動戰記,關閉FrameSkip,CPU=1.2GHZ,DRAM=156MHz,FPS=40

PCSX ReARMED,惡魔城,關閉FrameSkip,CPU=1.2GHZ,DRAM=156MHz,FPS=60,CPU使用率81%

PocketSNES,新機動戰記,關閉FrameSkip,CPU=1.2GHZ,DRAM=252MHz,FPS=54

PCSX ReARMED,惡魔城,關閉FrameSkip,CPU=1.2GHZ,DRAM=252MHz,FPS=60,CPU使用率57%