Steward
分享是一種喜悅、更是一種幸福
掌機 - Anbernic RetroGame Plus (2週年紀念版) - 支援振動馬達
改造過程

從背面鬆開螺絲

這次司徒使用兩顆振動馬達,希望可以增加振動快感

安裝位置

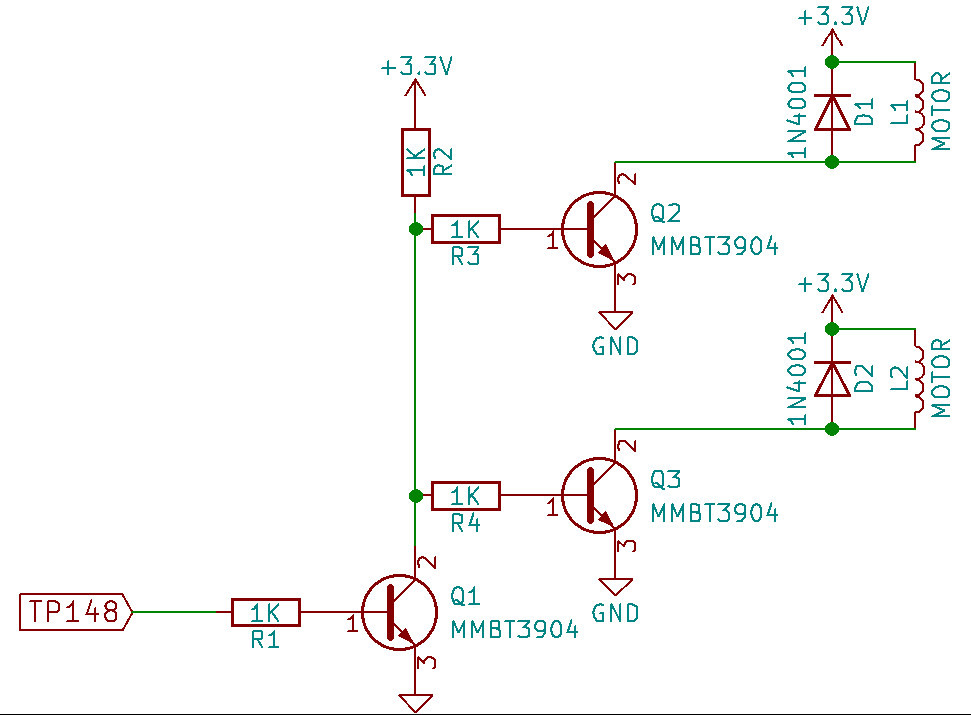
使用的控制腳位是LCD_SDA,因為這根腳位在初使化完屏幕就没有任何用途,因此相當適合拿來控制馬達,唯一的遺憾就是Kernel並没有回復腳位電位,因此,有些屏初使化後,維持高電位,有些則是低電位,造成硬體修改不一致,不過這部份可以由模擬器吸收,接著司徒挖兩個焊點用來擺放NPN電晶體

兩個控制馬達的NPN電晶體

焊接二極體,避免反電動勢燒毀電晶體



完成配線

最後發現LCD_SDA初使化後的電位為高電位,因此,司徒只好改成PNP電晶體驅動方式

完成

接著測試下修改後的模擬器,果然振得蠻爽的!

修改的電路圖