S
teward
分享是一種喜悅、更是一種幸福
掌機
- Anbernic RetroMini -
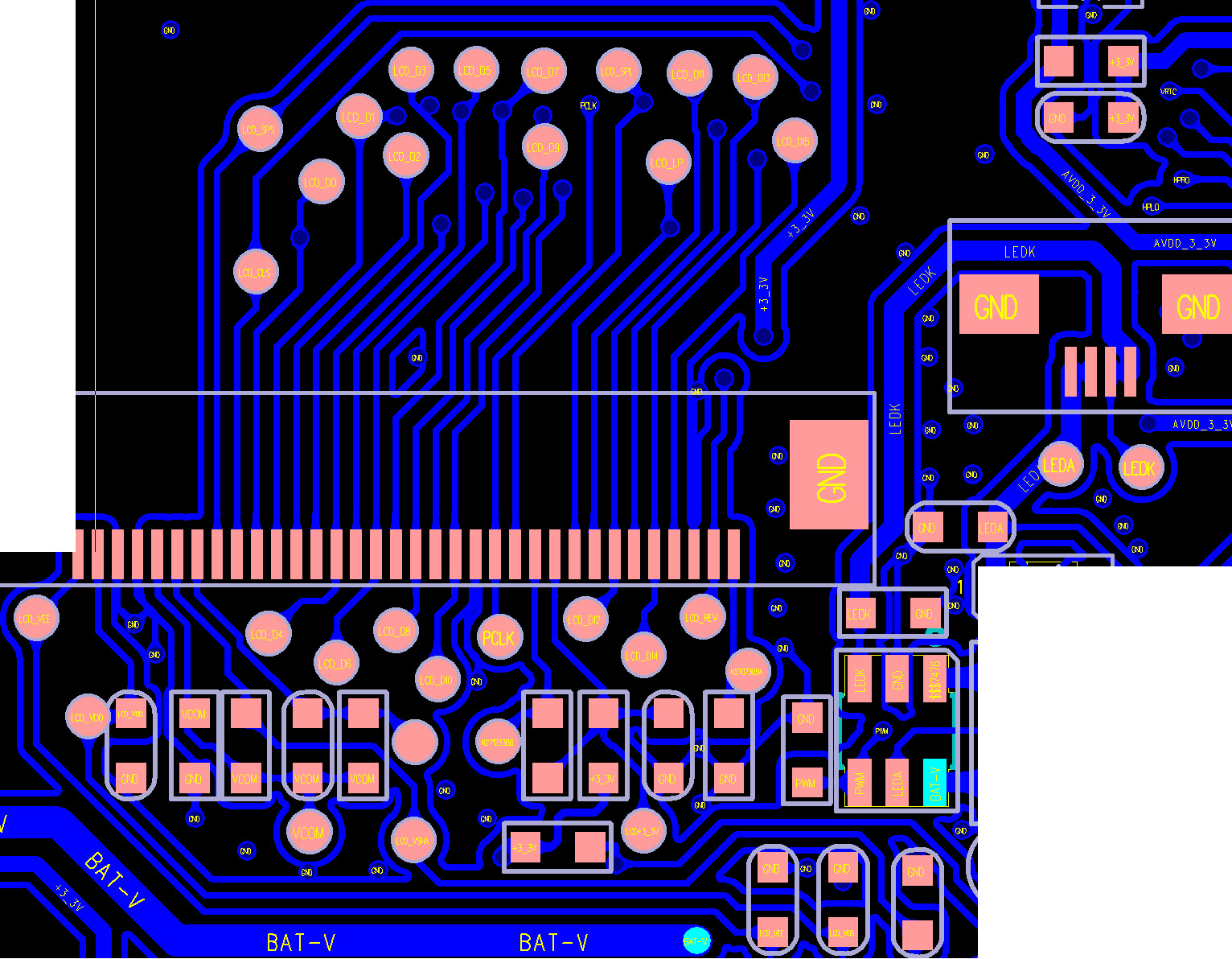
屏腳位圖
Pinout
Pad