# Maven原理
## 超级POM
任何一个Maven项目都隐式地继承了一个超级POM,位于maven-model-builder模块的[org/apache/maven/model/pom-4.0.0.xml](https://github.com/apache/maven/blob/maven-3.0/maven-model-builder/src/main/resources/org/apache/maven/model/pom-4.0.0.xml)资源路径下。
参考:[Super POM](https://maven.apache.org/ref/3-LATEST/maven-model-builder/super-pom.html)
## 生命周期
### 生命周期阶段
maven中定义了3套相互独立的生命周期:
1. clean生命周期
2. default生命周期
3. site生命周期
每套生命周期中有多个阶段,每套中的多个阶段是有先后顺序的,并且后面的阶段依赖于前面的阶段:
`mvn`命令通过调用这些阶段去完成项目生命周期中具体的操作:
```bash
mvn ...
```
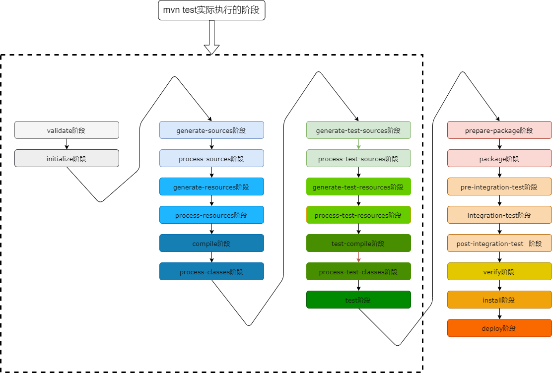
执行某个阶段的时候,会按序先执行其前面所有的阶段,例如:
`mvn clean`实际执行的阶段:

`mvn clean install`实际执行的阶段:

`mvn test`实际执行的阶段:

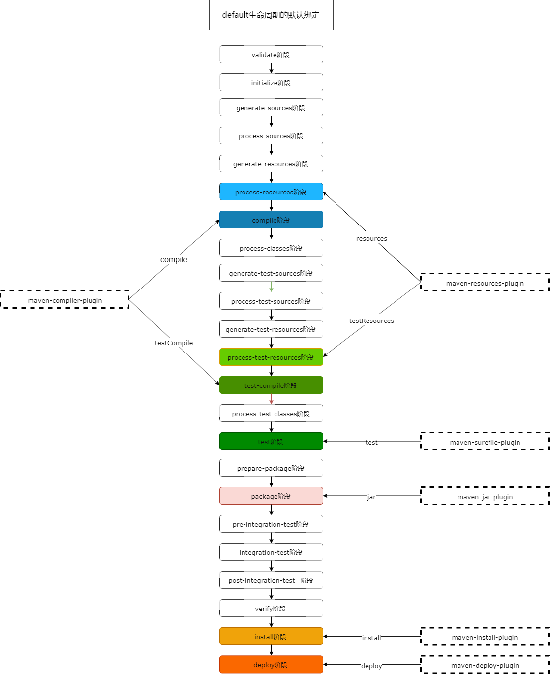
### 插件和生命周期阶段绑定
插件中的每个功能就叫做插件的目标(goal),每个插件中可能包含一个或者多个插件目标。
maven只是定义了生命周期中的阶段,而每个阶段中具体实现是由插件的目标来完成的。所以需要将阶段和插件目标进行绑定,来让插件目标帮助生命周期的阶段做具体的工作,生命周期中的每个阶段支持绑定多个插件的多个目标。
当我们将生命周期中的阶段和插件的目标进行绑定的时候,执行`mvn `命令就可以执行和这些阶段绑定的插件目标。
maven已经内置了一些插件以及绑定:



## 参考
[Maven系列第6篇:生命周期和插件详解](https://www.cnblogs.com/itsoku123/p/11887484.html)