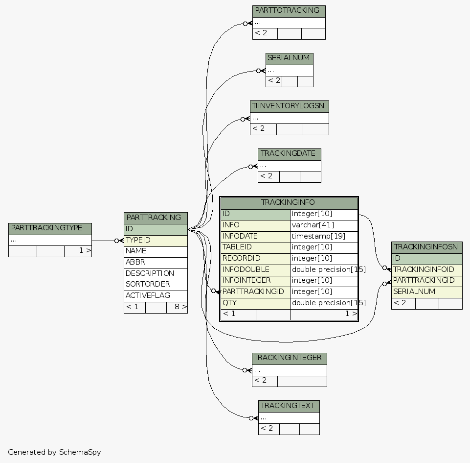
Table /home/ilopez/git/fishbowldatadictionary/data/Fishbowl2013.5.FDB.TRACKINGINFO
X

Generated by
SchemaSpy
Legend: SourceForge.net
Primary key columns
Columns with indexes
Implied relationships
Excluded column relationships
< n > number of related tables
 
Column Type Size Nulls Auto Default Children Parents Comments
ID integer 10
TRACKINGINFOSN.TRACKINGINFOID INTEG_347 R
INFO varchar 41  √  null
INFODATE timestamp 19  √  null
TABLEID integer 10
RECORDID integer 10
INFODOUBLE double precision 15  √  0
INFOINTEGER integer 10  √  0
PARTTRACKINGID integer 10
PARTTRACKING.ID INTEG_531 R
QTY double precision 15  √  0

Analyzed at Mon Jul 01 09:44 PDT 2013

Indexes:
Column(s) Type Sort Constraint Name
PARTTRACKINGID Performance Asc RDB$FOREIGN62
ID Must be unique Asc RDB$PRIMARY439
INFO Performance Asc TRACKINGINFOINFO
INFODATE Performance Asc TRACKINGINFOINFODATE
INFODOUBLE Performance Asc TRACKINGINFOINFODOUBLE
INFOINTEGER Performance Asc TRACKINGINFOINFOINTEGER
PARTTRACKINGID Performance Asc TRACKINGINFOPARTTRACKINGID
QTY Performance Asc TRACKINGINFOQTY
RECORDID Performance Asc TRACKINGINFORECORDID
TABLEID Performance Asc TRACKINGINFOTABLEID

Close relationships  within of separation: