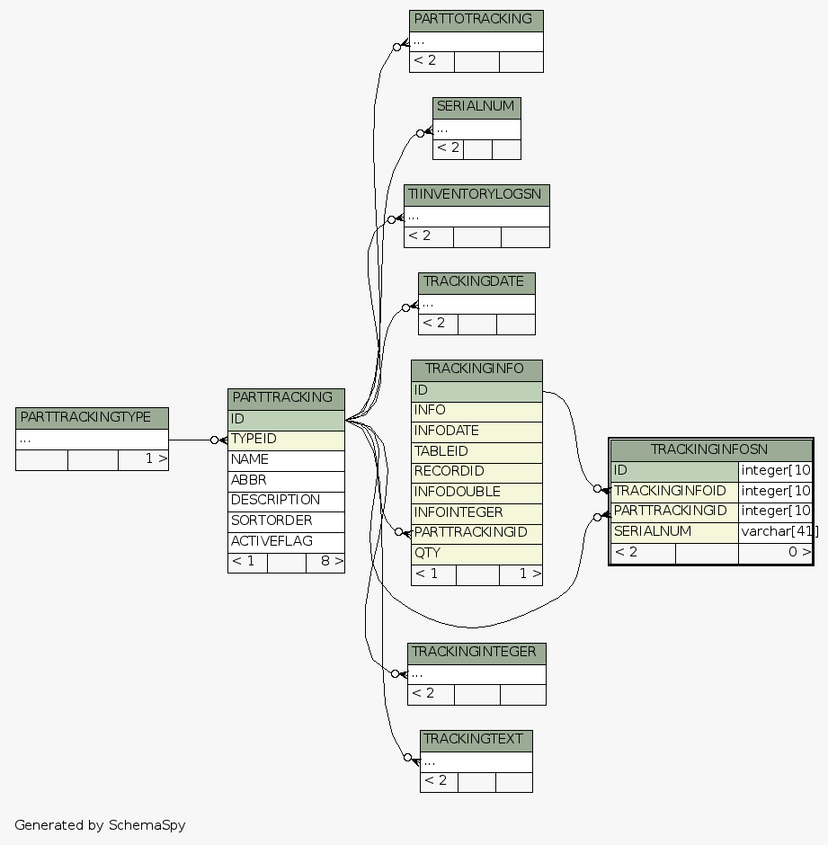
Table /home/ilopez/git/fishbowldatadictionary/data/Fishbowl2013.5.FDB.TRACKINGINFOSN
X

Generated by
SchemaSpy
Legend: SourceForge.net
Primary key columns
Columns with indexes
Implied relationships
Excluded column relationships
< n > number of related tables
 
Column Type Size Nulls Auto Default Children Parents Comments
ID integer 10
TRACKINGINFOID integer 10
TRACKINGINFO.ID INTEG_347 R
PARTTRACKINGID integer 10
PARTTRACKING.ID INTEG_349 R
SERIALNUM varchar 41  √  null

Analyzed at Mon Jul 01 09:44 PDT 2013

Indexes:
Column(s) Type Sort Constraint Name
TRACKINGINFOID Performance Asc RDB$FOREIGN54
PARTTRACKINGID Performance Asc RDB$FOREIGN55
ID Must be unique Asc RDB$PRIMARY53
PARTTRACKINGID Performance Asc TRACKINGINFOSNPARTTRACKINGID
SERIALNUM Performance Asc TRACKINGINFOSNSERIALNUM
TRACKINGINFOID Performance Asc TRACKINGINFOSNTRACKINGINFOID

Close relationships  within of separation: