---
## 📋 **目录导航**
- [🎯 为什么选择Context-Keeper?](#1-ai时代的开发困境当智能工具遇到记忆断层)
- [🎯 核心特性](#2-核心特性)
- [🏗️ 架构设计](#3-架构设计)
- [📖 部署与集成](#4-部署与集成)
- [🗺️ 产品发展路线图](#5-产品发展路线图)
- [🤝 贡献指南](#6-贡献指南)
---
## 1. AI时代的开发困境:当智能工具遇到记忆断层
> **"还记得昨天讨论的微服务架构方案吗?"** → "抱歉,我不记得..." → 😤
### 📊 **四维痛点:你是哪一种?**
| | 👤 **个人开发者** | 👥 **团队Leader** | 🏗️ **项目经理** | 🏢 **企业高管** |
|------|-----------------|----------------|----------------|----------------|
| **💔 核心痛点** | 🔄 **每天重复解释**项目背景给AI
🧠 **上下文丢失**:AI无法理解开发意图
🌀 **重复劳动**:相似问题反复解决 | 📚 **知识断层**:老员工经验无法传承
💬 **沟通成本高**:反复解释相同问题
🚫 **决策延迟**:缺乏历史上下文参考 | 🔧 **技术债务**:历史决策原因不明
⏱️ **项目延期**:新人上手周期长
📋 **文档滞后**:代码与文档不同步 | 💸 **人才流失**:核心知识随人员离职
📈 **ROI下降**:跨项目最佳实践难复用
🎯 **竞争劣势**:创新速度被拖慢 |
| **⚡ 直接影响** | **🔥30%开发时间浪费** | **📉团队效率下降40%** | **💰项目成本超预算2x** | **⏰人才培养成本6-12个月** |
### 🔥 **行业现状数据**
- 📊 **50%开发者**每天重复解释项目背景给AI助手
- 💰 **平均成本**:替换一个资深工程师需要6-12个月
- ⏱️ **时间损失**:新人完全熟悉复杂项目需要3-6个月
- 🔄 **重复工作**:团队中30-40%的技术问题是重复性的
**核心问题**:AI工具缺乏持续记忆能力,无法形成智能的知识积累和传承体系。面对这些困境,我们需要的不是另一个记忆工具,而是一个真正理解开发者意图的智能大脑。🚀 **Context-Keeper:突破传统边界的智能解决方案**
---
## 2. 核心特性
```mermaid
%%{init: {'theme':'base', 'themeVariables': {'fontSize':'16px', 'fontFamily':'Arial, sans-serif'}}}%%
graph LR
subgraph Stage1["🔍 多维宽召回
(高覆盖率)"]
A1("语义检索
TOP-50")
A2("时间线检索
TOP-30")
A3("知识图谱
TOP-20")
A1 --> A4("候选集
~100条")
A2 --> A4
A3 --> A4
end
subgraph Stage2["🧠 LLM精排序
(高准确率)"]
A4 --> B1("LLM智能分析")
B1 --> B2("质量评估")
B2 --> B3("相关性排序")
B3 --> B4("TOP-N
精准结果")
end
subgraph Stage3["🎯 多维融合
(个性化输出)"]
B4 --> C1("语义维度")
B4 --> C2("时间维度")
B4 --> C3("知识维度")
C1 --> C4("智能融合引擎")
C2 --> C4
C3 --> C4
C4 --> C5("个性化方案")
end
style Stage1 fill:#e3f2fd,stroke:#e2e8f0,stroke-width:1px,rx:8,ry:8
style Stage2 fill:#fff3e0,stroke:#e2e8f0,stroke-width:1px,rx:8,ry:8
style Stage3 fill:#e8f5e9,stroke:#e2e8f0,stroke-width:1px,rx:8,ry:8
```
### 🚀 **三大核心突破**
| 突破点 | 传统方案痛点 | **Context-Keeper解决方案** | 核心优势 |
|-------|------------|-------------------------|---------|
| **🧠 智能推理** | 机械匹配,无法理解意图 | **LLM深度推理**:理解开发场景和项目上下文 | 准确率75%+ |
| **⚡ 宽召回+精排序** | 召回率与准确率矛盾 | **两阶段架构**:宽召回(100条) → 精排序(TOP-N) | 覆盖率80%+ |
| **🎯 多维融合** | 单一语义检索,信息孤立 | **三维记忆空间**:语义+时间+**知识图谱**深度融合 | 关联发现率3倍提升 |
### 🎯 **业务价值**
#### **对开发团队的价值**
| 应用场景 | 开发者问题 | Context-Keeper智能响应 | 价值体现 |
|---------|-----------|----------------------|---------|
| **架构决策回顾** | "为什么选择微服务而非单体?" | 基于3月15日技术评审记录的详细分析 | 🧠 **历史智慧复用** |
| **Bug修复复用** | "类似性能问题怎么解决?" | 发现2个相关案例并提供解决方案 | ⚡ **经验快速复用** |
| **技术选型参考** | "Redis集群配置最佳实践?" | 项目历史配置+业界最佳实践对比 | 🎯 **决策支持优化** |
#### **对企业的价值**
- 📈 **开发效率提升**: 减少重复性解释和讨论
- 💰 **人力成本节省**: 新员工培训时间大幅度缩短
- 🎯 **决策质量提升**: 基于历史经验的智能建议
- 🔄 **知识资产积累**: 团队智慧的系统性沉淀
---
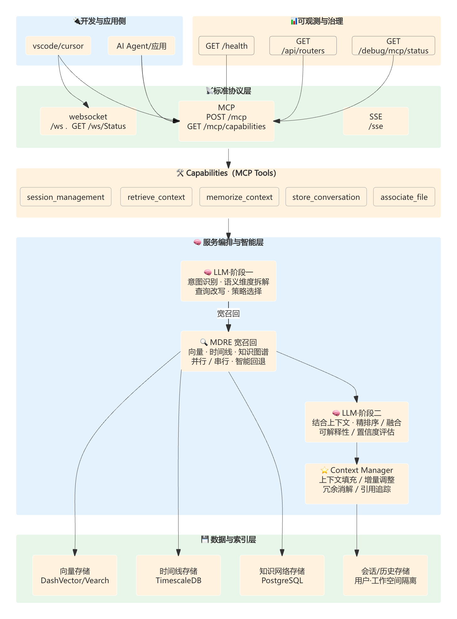
## 3. 架构设计
Context-Keeper目前经历了两个版本的迭代:
#### **🧠 一期核心设计**
**📚 长短期记忆分层设计**
- **短期记忆**:存储完整的近期对话,使用本地文件系统,保证高速访问
- **长期记忆**:存储关键信息摘要,使用向量数据库永久保存
- **渐进式压缩**:信息从短期记忆的详细记录逐步转化为长期记忆的语义摘要
**👤 用户隔离与个性化**
- **会话隔离**:每个用户拥有独立的会话空间,确保数据安全和隐私保护
- **工作空间隔离**:不同项目/工作空间的上下文完全隔离,避免信息串扰
- **个性化记忆策略**:根据用户工作风格自动调整记忆阈值和摘要策略
- **跨会话知识传递**:在同一用户的不同会话间建立智能关联
**🔄 记忆与批次管理机制**
- **记忆ID (memoryID)**:用户视角的"完整记忆",对应一个工作任务或主题
- **批次ID (batchID)**:系统视角的"存储单元",对应连续对话片段
- **智能重要性评估**:自动识别关键决策点,确保核心内容永久保存
#### **🚀 二期LLM驱动升级**
Context-Keeper基于**LLM驱动的智能上下文记忆管理系统**,在一期基础上实现了两个关键突破:
🧠 **LLM驱动的宽召回+精排序架构** - 构建"意图理解 → 宽召回 → 精排序 → 智能合成"的LLM驱动架构
⭐️ **智能上下文管理** - 四维统一上下文模型+LLM驱动的全生命周期智能管理
---
### 🧠 **3.1 LLM驱动的宽召回+精排序架构**
#### **🏗️ 架构图**
#### **⏱️ 时序图**
```mermaid
sequenceDiagram
participant User as 👤 用户
participant LLM1 as 🧠 LLM阶段一
participant MDRE as 🔍 多维检索引擎
participant LLM2 as 🧠 LLM阶段二
participant Context as 🌟 上下文管理
User->>LLM1: "回忆项目架构设计"
LLM1->>LLM1: 🎯 意图分析
核心意图+领域上下文+应用场景
LLM1->>MDRE: 检索策略+查询改写
par 宽召回阶段
MDRE->>MDRE: 向量检索:架构语义
MDRE->>MDRE: 时间线检索:设计讨论
MDRE->>MDRE: 知识图谱:架构关联
end
MDRE->>LLM2: 候选集 (~100条)
LLM2->>LLM2: 🧠 精排序
质量评估+相关性排序
LLM2->>Context: 结构化合成
Context->>User: ✅ 个性化架构方案
```
#### **📋 架构核心特性**
| 层级 | 核心能力 | 技术实现 | 性能优势 |
|------|---------|---------|---------|
| **🧠 智能层** | 两阶段LLM协同推理 | 意图分析+智能合成分工 | **准确率75%** |
| **🔍 检索层** | 多维宽召回+精排序 | 语义+时间+**图谱混合检索** | **召回率80%+** |
| **⭐️ 管理层** | 智能上下文管理 | 四维协同+实时同步 | **响应<500ms** |
### 📋 **3.2 智能上下文管理**
Context-Keeper构建了**四维统一上下文模型**作为上下文信息的载体,通过LLM驱动的智能管理机制,实现上下文从初始构建→填充完善→智能分析&更新上下文(循环往复)的全生命周期管理
**核心设计**:
- 🏗️ **统一上下文模型**:四维协同的数据存储基石
- 🔄 **智能管理过程**:LLM驱动的全生命周期管理机制
- ⚡️ **实时变更感知**:语义级别的上下文变化检测与更新
#### **🏗️ 智能上下文管理分层架构**
#### **⏱️ 智能上下文管理时序**
```mermaid
sequenceDiagram
participant User as 👤 用户
participant SessionMgmt as 🚀 会话管理工具
participant RetrieveCtx as 🔍 上下文检索工具
participant StoreConv as 💾 对话存储工具
participant AssocFile as 📝 文件关联工具
participant Context as ⭐️ 上下文管理
participant LLM1 as 🧠 LLM阶段一
participant MDRE as 🔍 多维检索
participant LLM2 as 🧠 LLM阶段二
participant Storage as 💾 存储层
Note over User,Storage: 🆕 初始构建(首次会话)
User->>SessionMgmt: session_management(get_or_create)
SessionMgmt->>SessionMgmt: 工程感知分析
技术栈·架构·依赖识别
SessionMgmt->>Context: 触发初始构建管理
Context->>Context: 创建ProjectContext
构建统一上下文模型基础
Context->>Storage: 持久化ProjectContext
Note over User,Storage: 🔍 填充完善(首次检索)
User->>RetrieveCtx: retrieve_context(query, sessionId)
RetrieveCtx->>Context: 获取当前上下文
Context-->>RetrieveCtx: 返回ProjectContext
RetrieveCtx->>LLM1: 用户查询+上下文
LLM1->>LLM1: 意图理解+查询改写
LLM1->>MDRE: 宽召回指令
par 宽召回并行检索
MDRE->>MDRE: 向量检索
MDRE->>MDRE: 时间线检索
MDRE->>MDRE: 知识图谱检索
end
MDRE->>LLM2: 候选集数据
LLM2->>Context: 获取当前上下文进行比对
Context-->>LLM2: ProjectContext(其他维度待填充)
LLM2->>LLM2: 🧠 语义比对+精排序合成
LLM2->>Context: 触发填充完善管理
Context->>Context: 完整构建TopicCtx+ConvCtx
(CodeCtx由代码变更触发)
Context->>Storage: 持久化完整上下文模型
RetrieveCtx->>User: 返回智能合成结果
Note over User,Storage: 🔄 变更管理(后续所有交互)
loop 标准SOP循环:每次MCP工具调用
alt 检索触发
User->>RetrieveCtx: retrieve_context(query, sessionId)
RetrieveCtx->>Context: 获取当前上下文
Context-->>RetrieveCtx: 完整四维上下文
RetrieveCtx->>LLM1: 查询+上下文
LLM1->>MDRE: 宽召回
MDRE->>LLM2: 候选集
LLM2->>Context: 语义比对+变更检测
else 存储触发
User->>StoreConv: store_conversation(messages, sessionId)
StoreConv->>Context: 获取当前上下文
Context->>Context: 基于当前上下文进行变更检测
else 代码变更触发
User->>AssocFile: associate_file(filePath, sessionId)
AssocFile->>Context: 获取当前上下文
Context->>Context: 结合主题上下文更新CodeContext
end
Context->>Context: 🎯 变更检测管理
当前上下文 vs 新数据
alt 检测到语义变更
Context->>Context: ⚡️ 智能更新管理
增量变更+冲突解决
Context->>Storage: 持久化变更
else 无变更
Context->>Context: 保持当前状态
end
alt 检索触发
RetrieveCtx->>User: 返回检索结果
else 存储触发
StoreConv->>User: 返回存储确认
else 代码变更触发
AssocFile->>User: 返回关联确认
end
end
```
**🔥 管理机制核心优势**:
- ✅ **统一存储基石**:四维统一上下文模型作为所有管理操作的数据基础
- ✅ **全生命周期覆盖**:从初始构建→填充完善→循环变更的完整管理链路
- ✅ **LLM智能驱动**:每个管理环节都有LLM参与决策,非传统规则引擎
- ✅ **实时变更感知**:基于语义分析的上下文变化检测
- ✅ **无冲突合并**:LLM驱动的智能冲突解决和优先级仲裁
---
## 4. 部署与集成
### 🛠️ **前置准备**
在部署Context-Keeper之前,需要准备以下基础设施:
#### **📊 多维存储基础设施**
**1. 向量数据库(必需)**
我们设计了统一的向量存储接口,**可按照开发者/企业需要自行扩展**,支持多种向量数据库:
- **阿里云DashVector**:可在阿里云控制台快速申请
- **京东云Vearch**:可在京东云快速申请
- **自定义实现扩展**:基于统一接口可扩展实现其他向量存储(如Milvus、Weaviate等)
```bash
# 配置示例(二选一)
# 选项1:使用阿里云DashVector
VECTOR_STORE_TYPE=aliyun
VECTOR_DB_URL=https://your-instance.dashvector.cn-hangzhou.aliyuncs.com
VECTOR_DB_API_KEY=your-dashvector-api-key
# 选项2:使用京东云Vearch
VECTOR_STORE_TYPE=vearch
VEARCH_URL=http://your-vearch-instance.jd.local
VEARCH_USERNAME=your-username
VEARCH_PASSWORD=your-password
```
**2. 时序数据库(必须)**
自行安装:**TimescaleDB/PostgreSQL**(用于时间线存储)
**3. 图数据库(必须)**
自行安装:**Neo4j**(用于知识图谱和关联分析)
**4. LLM模型配置(必须)**
我们支持本地和云端大模型配置,**灵活满足不同场景需求**:
**🏠 本地模型(推荐)**
- 基于**Ollama**框架,响应快、成本低、数据安全
- 安装Ollama:`curl -fsSL https://ollama.ai/install.sh | sh`
- 按需安装模型:`ollama pull deepseek-coder-v2:16b`
- 支持模型:CodeQwen、DeepSeek Coder、Llama等
**☁️ 云端模型(备用)**
- 申请对应LLM厂商的API密钥即可
- 支持:OpenAI、DeepSeek、Claude、通义千问等
- 配置简单,按需调用
### **5分钟快速开始**
#### **环境要求**
- Go 1.21+
- 4GB+ 内存
- 支持Docker环境(可选)
#### **一键本地部署**
```bash
# 1. 获取Context-Keeper
git clone https://github.com/redleaves/context-keeper.git
cd context-keeper
# 2. 环境配置(重要!)
cp config/env.template config/.env
# 编辑配置文件,填入必要参数
vim config/.env
```
### ⚙️ **详细参数配置**
#### **真实配置文件说明**
基于项目实际的 `config/.env` 配置文件:
```bash
# =================================
# 基础服务配置
# =================================
SERVICE_NAME=context-keeper # 服务名称
PORT=8088 # HTTP服务端口
DEBUG=false # 调试模式
STORAGE_PATH=./data # 数据存储路径
# =================================
# 向量存储配置(必需)
# =================================
# 向量存储类型: aliyun | vearch
VECTOR_STORE_TYPE=aliyun # 支持阿里云DashVector和京东云Vearch
# 阿里云DashVector配置
VECTOR_DB_URL=https://your-instance.dashvector.cn-hangzhou.aliyuncs.com
VECTOR_DB_API_KEY=your-dashvector-api-key
VECTOR_DB_COLLECTION=context_keeper
VECTOR_DB_DIMENSION=1536
SIMILARITY_THRESHOLD=0.4
# 京东云Vearch配置(可选替代)
VEARCH_URL=http://your-vearch-instance.jd.local
VEARCH_USERNAME=root
VEARCH_PASSWORD=your-password
VEARCH_DATABASE=db
VEARCH_REQUIRED_SPACES=context_keeper_vector,context_keeper_users
# =================================
# Embedding服务配置(必需)
# =================================
EMBEDDING_API_URL=https://dashscope.aliyuncs.com/compatible-mode/v1/embeddings
EMBEDDING_API_KEY=your-dashscope-api-key
# 批量Embedding配置
BATCH_EMBEDDING_API_URL=https://dashscope.aliyuncs.com/api/v1/services/embeddings/text-embedding/text-embedding
BATCH_QUEUE_SIZE=100
BATCH_WORKER_POLL_INTERVAL=5s
# =================================
# LLM配置(重点:支持本地和云端模型)
# =================================
# 🌟 支持本地和云端模型,本地模型响应快、灵活,适合语义分析和识别
LLM_PROVIDER=ollama_local # 默认使用本地模型
LLM_MODEL=deepseek-coder-v2:16b # 本地代码理解模型
LLM_MAX_TOKENS=80000 # 最大Token数
LLM_TEMPERATURE=0.1 # 温度参数(精确分析)
LLM_TIMEOUT_SECONDS=600 # 超时时间
# 云端模型API Keys(备用)
DEEPSEEK_API_KEY=your-deepseek-key # DeepSeek云端API
OPENAI_API_KEY=your-openai-key # OpenAI API
CLAUDE_API_KEY=your-claude-key # Claude API
# 时间线存储(TimescaleDB/PostgreSQL)
TIMELINE_STORAGE_ENABLED=true
TIMESCALEDB_HOST=localhost
TIMESCALEDB_PORT=5432
TIMESCALEDB_DATABASE=context_keeper_timeline
TIMESCALEDB_USERNAME=your-username
TIMESCALEDB_PASSWORD=your-password
# 知识图谱存储(Neo4j)
KNOWLEDGE_GRAPH_ENABLED=true
NEO4J_URI=bolt://localhost:7687
NEO4J_USERNAME=neo4j
NEO4J_PASSWORD=your-neo4j-password
NEO4J_DATABASE=neo4j
# =================================
# 会话管理配置
# =================================
SESSION_TIMEOUT=120m # 会话超时时间(分钟)
CLEANUP_INTERVAL=30m # 清理任务间隔
SHORT_MEMORY_MAX_AGE=3 # 短期记忆保留天数
```
#### **LLM模型选择配置**
基于项目实际的 `config/llm_config.yaml` 配置文件:
**🌟 重点特性:支持本地和云端模型,本地模型响应快、灵活,特别适合语义分析和识别任务**
```yaml
llm:
default:
primary_provider: "ollama_local" # 🔥 优先使用本地模型
fallback_provider: "deepseek" # 云端模型作为备用
providers:
# 🏠 本地模型配置(推荐)
ollama_local:
base_url: "http://localhost:11434"
model: "deepseek-coder-v2:16b" # 默认本地模型
timeout: "60s" # 本地响应更快
rate_limit: 0 # 无限流限制
available_models: # 支持多种本地模型
- "codeqwen:7b" # 代码生成专用
- "deepseek-coder:33b" # 高性能代码模型
- "deepseek-coder-v2:16b" # 新一代代码模型
# ☁️ 云端模型配置(备用)
deepseek:
api_key: "${DEEPSEEK_API_KEY}"
model: "deepseek-chat"
timeout: "120s"
rate_limit: 6000
openai:
api_key: "${OPENAI_API_KEY}"
model: "gpt-3.5-turbo"
claude:
api_key: "${CLAUDE_API_KEY}"
model: "claude-3-sonnet-20240229"
```
#### **配置参数详解**
| 参数分类 | 参数名 | 必需 | 说明 | 默认值 |
|---------|--------|------|------|--------|
| **基础服务** | `SERVICE_NAME` | ✅ | 服务名称 | `context-keeper` |
| | `PORT` | ✅ | HTTP服务监听端口 | `8088` |
| | `STORAGE_PATH` | ✅ | 数据存储目录 | `./data` |
| **向量存储** | `VECTOR_STORE_TYPE` | ✅ | 向量数据库类型:aliyun/vearch | `aliyun` |
| | `VECTOR_DB_URL` | ✅ | 阿里云DashVector地址 | - |
| | `VECTOR_DB_API_KEY` | ✅ | DashVector API密钥 | - |
| | `VEARCH_URL` | ❌ | 京东云Vearch地址 | - |
| | `VEARCH_USERNAME` | ❌ | Vearch用户名 | `root` |
| **Embedding** | `EMBEDDING_API_URL` | ✅ | 阿里云嵌入服务地址 | DashScope API |
| | `EMBEDDING_API_KEY` | ✅ | DashScope API密钥 | - |
| **LLM模型** | `LLM_PROVIDER` | ✅ | LLM提供商:ollama_local/deepseek/openai | `ollama_local` |
| | `LLM_MODEL` | ✅ | 使用的模型名称 | `deepseek-coder-v2:16b` |
| | `LLM_MAX_TOKENS` | ❌ | 最大Token数 | `80000` |
| **时序存储** | `TIMELINE_STORAGE_ENABLED` | ✅ | 是否启用TimescaleDB | `true` |
| | `TIMESCALEDB_HOST` | ✅ | PostgreSQL主机地址 | `localhost` |
| | `TIMESCALEDB_DATABASE` | ✅ | 数据库名称 | `context_keeper_timeline` |
| **图数据库** | `KNOWLEDGE_GRAPH_ENABLED` | ✅ | 是否启用Neo4j | `true` |
| | `NEO4J_URI` | ✅ | Neo4j连接地址 | `bolt://localhost:7687` |
| | `NEO4J_USERNAME` | ✅ | Neo4j用户名 | `neo4j` |
| **会话管理** | `SESSION_TIMEOUT` | ❌ | 会话超时时间 | `120m` |
| | `SHORT_MEMORY_MAX_AGE` | ❌ | 短期记忆保留天数 | `7` |
#### **启动服务**
```bash
# 3. 一键启动
./scripts/manage.sh deploy http --port 8088
# 4. 验证部署
curl http://localhost:8088/health
# 预期输出: {"status":"healthy","version":"v2.0.0"}
```
#### **验证功能完整性**
```bash
# 测试MCP协议连接
curl -X POST http://localhost:8088/mcp \
-H "Content-Type: application/json" \
-d '{"jsonrpc":"2.0","id":1,"method":"tools/list"}'
# 测试智能记忆功能
curl -X POST http://localhost:8088/mcp \
-H "Content-Type: application/json" \
-d '{
"jsonrpc":"2.0","id":2,"method":"tools/call",
"params":{
"name":"memorize_context",
"arguments":{
"sessionId":"test_session",
"content":"这是一个架构设计讨论,采用微服务模式"
}
}
}'
# 测试智能检索功能
curl -X POST http://localhost:8088/mcp \
-H "Content-Type: application/json" \
-d '{
"jsonrpc":"2.0","id":3,"method":"tools/call",
"params":{
"name":"retrieve_context",
"arguments":{
"sessionId":"test_session",
"query":"架构设计"
}
}
}'
```
### 💻 **IDE深度集成**
#### **Cursor/Qoder集成**
**步骤1:配置MCP连接**
```json
{
"mcpServers": {
"context-keeper": {
"url": "http://localhost:8088/mcp"
}
}
}
```
**步骤2:安装智能记忆规则**
```bash
# 复制预置的记忆管理规则(或者根据IDE实际情况拷贝复制)
cp .cursor/rules/memory-rules.md ~/.cursor/rules/context-keeper.md
# 规则内容预览
cat ~/.cursor/rules/context-keeper.md
# 包含:自动代码关联、实时记忆同步、智能检索提示等
```
**步骤3:验证集成效果**
```typescript
// 在Cursor中测试
你: "帮我回忆一下这个项目的Redis缓存策略"
AI: [自动触发Context-Keeper检索]
"根据8月15日的架构讨论,你们选择了Redis集群模式,
主要考虑了以下因素:[显示历史讨论详情]"
```
#### **VSCode集成**
```bash
# 安装扩展
code --install-extension context-keeper.cursor-integration
```
### ☁️ **生产环境部署**
#### **Docker部署(推荐)**
```bash
# 1. 构建镜像
docker build -t context-keeper:latest .
# 2. 使用Docker Compose部署
cat > docker-compose.yml << 'EOF'
version: '3.8'
services:
context-keeper:
image: context-keeper:latest
ports:
- "8088:8088"
environment:
- PORT=8088
- LLM_PROVIDER=openai
- OPENAI_API_KEY=${OPENAI_API_KEY}
- VECTOR_PROVIDER=dashvector
- DASHVECTOR_API_KEY=${DASHVECTOR_API_KEY}
volumes:
- ./data:/app/data
- ./config:/app/config
restart: unless-stopped
healthcheck:
test: ["CMD", "curl", "-f", "http://localhost:8088/health"]
interval: 30s
timeout: 10s
retries: 3
EOF
# 3. 启动服务
docker-compose up -d
# 4. 查看服务状态
docker-compose ps
docker-compose logs -f context-keeper
```
### 🐳 **Docker部署**
#### **使用项目Dockerfile**
```bash
# 1. 构建镜像(使用项目提供的Dockerfile)
docker build -t context-keeper:latest .
# 2. 运行容器
docker run -d \
--name context-keeper \
-p 8088:8088 \
-v $(pwd)/data:/app/data \
-v $(pwd)/config:/app/config \
--env-file config/.env \
context-keeper:latest
# 3. 查看运行状态
docker ps
docker logs context-keeper
```
#### **Docker Compose部署(推荐)**
```bash
# 使用项目提供的docker-compose.yml
docker-compose up -d
# 查看服务状态
docker-compose ps
docker-compose logs -f context-keeper
# 停止服务
docker-compose down
```
---
## 5. 产品发展路线图
### 🎯 **技术演进战略**
Context-Keeper采用**阶梯式演进策略**,从基础记忆能力逐步升级为企业级AI大脑:
```mermaid
gantt
title Context-Keeper 产品发展路线图
dateFormat YYYY-MM-DD
section 🏗️ 基础架构
双层记忆系统 :done, basic1, 2025-04-01, 2025-06-30
MCP协议集成 :done, basic2, 2025-04-01, 2025-06-30
多向量引擎支持 :done, basic3, 2025-04-01, 2025-06-30
section 🧠 智能大脑
用户/工作空间隔离 :done, brain0, 2025-07-01, 2025-09-30
LLM两阶段分析 :done, brain1, 2025-07-01, 2025-09-30
三要素智能识别 :done, brain2, 2025-07-01, 2025-09-30
多维检索融合 :done, brain3, 2025-07-01, 2025-09-30
section 🕸️ 知识图谱
知识图谱存储引擎 :done, kg1, 2025-10-01, 2025-12-31
图谱向量混合检索 :done, kg2, 2025-10-01, 2026-01-15
跨项目知识复用 :active, kg3, 2026-01-01, 2026-03-31
section 🏢 企业级
多租户SaaS架构 :enterprise1, 2026-01-01, 2026-03-31
安全合规体系 :enterprise2, 2026-01-01, 2026-03-31
全球化部署 :enterprise3, 2026-01-01, 2026-03-31
```
### 🔥 **第三阶段:知识图谱能力**(核心已完成 ✅)
**📅 时间窗口**: 2025年Q4 → 2026年Q1
**🎯 核心目标**: 知识图谱与向量语义的深度融合检索
#### **核心特性开发**
1. **🕸️ 企业知识图谱构建**
```typescript
interface KnowledgeGraph {
entities: ProjectEntity[];
relationships: EntityRelationship[];
concepts: ConceptNode[];
contextClusters: ContextCluster[];
}
interface ProjectEntity {
id: string;
type: "function" | "module" | "concept" | "decision";
properties: Record;
connections: EntityConnection[];
}
```
- **技术突破**: 自动从代码和对话中提取实体关系
- **预期效果**: 构建项目的完整知识网络
2. **🧠 关系推理引擎**
```typescript
interface ReasoningEngine {
findRelatedConcepts(entity: string): ConceptPath[];
inferMissingLinks(context: Context): InferredRelation[];
explainDecisionPath(decision: Decision): ReasoningChain;
}
```
- **技术突破**: 多跳路径查询与智能推理
- **预期效果**: 发现隐藏的知识关联
3. **🔄 跨项目知识复用**
```typescript
interface CrossProjectKnowledge {
patternMatching: PatternMatcher;
bestPracticeExtraction: BestPracticeEngine;
knowledgeTransfer: TransferLearning;
}
```
- **技术突破**: 跨项目的最佳实践自动识别和迁移
- **预期效果**: 加速新项目的知识积累
**📊 预期量化目标**:
- 🎯 知识图谱覆盖率: 90%+
- ⚡ 关系推理准确率: 85%+
- 🔧 跨项目知识复用率: 70%+
### 🏢 **第四阶段:企业级部署**(2026年Q1)
**🎯 核心目标**: 构建企业级SaaS服务和全球化部署能力
#### **企业级特性**
1. **🏗️ 多租户SaaS架构**
- 租户数据完全隔离
- 弹性资源分配
- 企业级性能保障
2. **🔒 安全合规体系**
- 数据加密和权限管理
- 审计日志和合规报告
- 企业级安全认证
3. **🌍 全球化部署**
- 多区域部署支持
- 国际化和本地化
- 全球数据同步
---
## 6. 贡献指南
### 🌟 **开源社区愿景**
Context-Keeper致力于构建一个**开放、创新、共赢**的AI编程工具社区,让每一位开发者都能享受到智能记忆带来的效率提升。
#### **📈 社区发展目标**
```mermaid
%%{init: {'theme':'base', 'themeVariables': {'fontSize':'16px', 'fontFamily':'Arial, sans-serif'}}}%%
graph LR
A[开源项目] -->|开发者贡献| B[技术创新]
B -->|产品优化| C[用户体验提升]
C -->|社区壮大| D[生态繁荣]
D -->|反哺开源| A
style A fill:#e8f5e9,stroke:#e2e8f0,stroke-width:0.5px,rx:8,ry:8
style B fill:#e3f2fd,stroke:#e2e8f0,stroke-width:0.5px,rx:8,ry:8
style C fill:#fff3e0,stroke:#e2e8f0,stroke-width:0.5px,rx:8,ry:8
style D fill:#f3e5f5,stroke:#e2e8f0,stroke-width:0.5px,rx:8,ry:8
```
### 🚀 **快速参与贡献**
#### **🔧 开发环境搭建**
```bash
# 1. Fork并克隆项目
git clone https://github.com/YOUR_USERNAME/context-keeper.git
cd context-keeper
# 2. 环境准备
go version # 确保Go 1.21+
node --version # 确保Node.js 16+
# 3. 依赖安装
go mod download
npm install
# 4. 本地开发启动
cp config/.env.example config/.env
go run main.go --dev
# 5. 运行测试套件
go test ./...
npm test
# 6. 代码质量检查
golangci-lint run
npm run lint
```
#### **📝 贡献流程**
```bash
# 1. 创建功能分支
git checkout -b feature/amazing-new-feature
# 2. 开发与测试
# ... 进行开发工作 ...
go test ./...
# 3. 提交代码(遵循Conventional Commits)
git add .
git commit -m "feat: add intelligent query rewriting engine
- Implement semantic query expansion
- Add multi-language support for query analysis
- Integrate with LLM providers for intent recognition
- Add comprehensive test coverage
Closes #123"
# 4. 推送并创建PR
git push origin feature/amazing-new-feature
# 在GitHub上创建Pull Request
```
### 📋 **贡献方式与认可体系**
#### **🎯 多样化贡献途径**
| 贡献类型 | 技能要求 | 认可方式 | 影响力 |
|---------|----------|----------|--------|
| **🐛 Bug修复** | Go/TypeScript基础 | Contributor徽章 | 直接提升产品稳定性 |
| **✨ 功能开发** | 中高级编程技能 | Core Contributor | 推动产品能力演进 |
| **📚 文档完善** | 技术写作能力 | Documentation Expert | 降低新用户使用门槛 |
| **🧪 测试用例** | 测试思维与技能 | Quality Assurance | 保障产品质量 |
| **🌍 国际化** | 多语言能力 | Localization Champion | 扩大全球用户覆盖 |
| **🎨 UI/UX设计** | 设计与前端技能 | Design Contributor | 提升用户体验 |
---
## 🎊 **立即开始您的智能记忆之旅**
**🧠 Context-Keeper - 重新定义AI助手的记忆边界**
*让每一次对话都有意义,让每一个决策都有传承*
### 🚀 **三步开启智能记忆时代**
```bash
# 1️⃣ 获取Context-Keeper
git clone https://github.com/redleaves/context-keeper.git
# 2️⃣ 一键启动服务
./scripts/manage.sh deploy http --port 8088
# 3️⃣ 集成到您的IDE
# Cursor用户:配置MCP连接
# VSCode用户:安装官方扩展
```
### 🎯 **选择最适合您的方案**
[](https://github.com/redleaves/context-keeper/releases)
[](mailto:enterprise@context-keeper.com)
[](https://github.com/redleaves/context-keeper/blob/main/CONTRIBUTING.md)
---
### 🔗 **快速链接**
| 🎯 场景 | 🔗 链接 | 📝 描述 |
|---------|--------|---------|
| **⚡ 快速体验** | [5分钟快速开始](#5分钟快速开始) | 最快速度上手体验 |
| **🏗️ 技术深入** | [系统架构设计](#3-架构设计) | 了解技术原理与创新 |
| **📖 部署指南** | [部署与集成](#4-部署与集成) | 生产环境部署方案 |
| **🗺️ 产品规划** | [发展路线图](#5-产品发展路线图) | 未来发展方向 |
| **🤝 参与贡献** | [贡献指南](#6-贡献指南) | 加入开源社区 |
---
**⭐ 如果Context-Keeper对您有帮助,请给我们一个Star!**
**📢 分享给更多需要智能记忆的开发者:**
[](https://twitter.com/intent/tweet?text=Context-Keeper%3A%20%E5%85%A8%E7%90%83%E9%A6%96%E4%B8%AALLM%E9%A9%B1%E5%8A%A8%E7%9A%84%E6%99%BA%E8%83%BD%E8%AE%B0%E5%BF%86%E7%B3%BB%E7%BB%9F%EF%BC%81&url=https://github.com/context-keeper/context-keeper)
[](https://www.linkedin.com/sharing/share-offsite/?url=https://github.com/context-keeper/context-keeper)
---
## 📄 **许可证与致谢**
### 📜 **开源许可**
本项目基于 [MIT License](LICENSE) 开源许可证,欢迎自由使用、修改和分发。
### 🙏 **特别致谢**
**🏆 核心贡献者**:
- [@weixiaofeng](https://github.com/weixiaofeng) - 项目发起人&首席架构师
- [@lixiao](https://github.com/lixiao) - LLM架构师
**🌍 社区支持**:
- [Model Context Protocol](https://github.com/modelcontextprotocol) - 协议标准支持
- [Go语言社区](https://golang.org/) - 技术生态与工具链
- [OpenAI开发者社区](https://platform.openai.com/) - AI技术生态支持
---
*Copyright © 2025 Context-Keeper Team. All rights reserved.*