--- title: "ChIP-Seq Workflow Template" author: "First Last" date: last-modified sidebar: tutorials bibliography: bibtex.bib ---
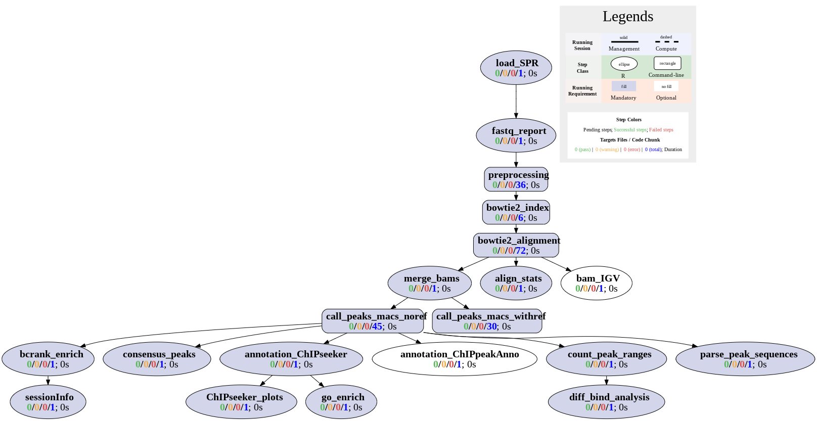
```{r setup_dir} #| echo: false #| include: false #| message: false #| warning: false unlink(".SPRproject/", recursive = TRUE) ``` ```{r setup} #| echo: false #| message: false #| wwarning: false #| eval: false suppressPackageStartupMessages({ library(systemPipeR) }) ``` ## Introduction ### Overview This workflow template is for analyzing ChIP-Seq data. It is provided by [systemPipeRdata](https://bioconductor.org/packages/devel/data/experiment/html/systemPipeRdata.html), a companion package to [systemPipeR](https://www.bioconductor.org/packages/devel/bioc/html/systemPipeR.html) [@H_Backman2016-bt]. Similar to other `systemPipeR` workflow templates, a single command generates the necessary working environment. This includes the expected directory structure for executing `systemPipeR` workflows and parameter files for running command-line (CL) software utilized in specific analysis steps. For learning and testing purposes, a small sample (toy) data set is also included (mainly FASTQ and reference genome files). This enables users to seamlessly run the numerous analysis steps of this workflow from start to finish without the requirement of providing custom data. After testing the workflow, users have the flexibility to employ the template as is with their own data or modify it to suit their specific needs. For more comprehensive information on designing and executing workflows, users want to refer to the main vignettes of [systemPipeR](https://www.bioconductor.org/packages/devel/bioc/vignettes/systemPipeR/inst/doc/systemPipeR.html) and [systemPipeRdata](https://www.bioconductor.org/packages/devel/data/experiment/vignettes/systemPipeRdata/inst/doc/systemPipeRdata.html). The `Rmd` file (`systemPipeChIPseq.Rmd`) associated with this vignette serves a dual purpose. It acts both as a template for executing the workflow and as a template for generating a reproducible scientific analysis report. Thus, users want to customize the text (and/or code) of this vignette to describe their experimental design and analysis results. This typically involves deleting the instructions how to work with this workflow, and customizing the text describing experimental designs, other metadata and analysis results. ### Experimental design Typically, the user wants to describe here the sources and versions of the reference genome sequence along with the corresponding annotations. The standard directory structure of `systemPipeR` (see [here](https://www.bioconductor.org/packages/devel/bioc/vignettes/systemPipeR/inst/doc/systemPipeR.html#3_Directory_structure)), expects the input data in a subdirectory named `data` and all results will be written to a separate `results` directory. The Rmd source file for executing the workflow and rendering its report (here `systemPipeChIPseq.Rmd`) is expected to be located in the parent directory. This workflow template leverages the same test data set as the RNA-Seq workflow within systemPipeRdata ([SRP010938](https://www.ncbi.nlm.nih.gov/sra/?term=SRP010938)). This data set comprises 18 paired-end (PE) read sets derived from _Arabidopsis thaliana_ [@Howard2013-fq]. By utilizing the same test data across multiple workflows, the storage footprint of the `systemPipeRdata` package is minimized. It is important to note that this approach does not affect the analysis steps specifically tailored for a ChIP-Seq analysis workflow. To minimize processing time during testing, each FASTQ file of the test data set has been reduced to 90,000-100,000 randomly sampled PE reads that map to the first 100,000 nucleotides of each chromosome of the *A. thaliana* genome. The corresponding reference genome sequence (FASTA) and its GFF annotation files have been reduced to the same genome regions. This way the entire test sample data set is less than 200MB in storage space. A PE read set has been chosen here for flexibility, because it can be used for testing both types of analysis routines requiring either SE (single end) reads or PE reads. To use their own ChIP-Seq and reference genome data, users want to move or link the data to the designated `data` directory and execute the workflow from the parent directory using their customized `Rmd` file. Beginning with this template, users should delete the provided test data and move or link their custom data to the designated locations. Alternatively, users can create an environment skeleton (named `new` [here](https://www.bioconductor.org/packages/devel/data/experiment/vignettes/systemPipeRdata/inst/doc/new.html)) or build one from scratch. To perform an ChIP-Seq analysis with new FASTQ files from the same reference genome, users only need to provide the FASTQ files and an experimental design file called 'targets' file that outlines the experimental design. The structure and utility of targets files is described in `systemPipeR's` main vignette [here](https://www.bioconductor.org/packages/devel/bioc/vignettes/systemPipeR/inst/doc/systemPipeR.html#4_The_targets_file). ### Workflow steps The default analysis steps included in this ChIP-Seq workflow template are listed below. Users can modify the existing steps, add new ones or remove steps as needed. __Default analysis steps__ 1. Read preprocessing + Quality filtering (trimming) + FASTQ quality report 2. Alignments: _`Bowtie2`_ (or any other DNA read aligner) 3. Alignment stats 4. Peak calling: MACS2 (or other peak caller) 5. Peak annotation 6. Counting reads overlapping peaks 5. Differential binding analysis 7. GO term enrichment analysis 8. Motif analysis ### Setup of workflow environment NOTE: this section describes how to set up the proper environment (directory structure) for running `systemPipeR` workflows in the GEN242 class. This routine applies to all workflows. After mastering this task the workflow run instructions can be deleted since they are not expected to be included in a final HTML/PDF report of a workflow. 1. If a remote system or cluster is used, then users need to log in to the remote system first. The following applies to an HPC cluster (_e.g._ HPCC cluster). A terminal application or RStudio Server via onDemand needs to be used to log in to a user's cluster account. Next, one can open an interactive session on a computer node with `srun`. More details about argument settings for `srun` are available in this [HPCC manual](http://hpcc.ucr.edu/manuals_linux-cluster_jobs.html#partitions) or the HPCC section of this website [here](../linux/index.qmd#job-submission-with-sbatch). Next, load the R version required for running the workflow with `module load`. Sometimes it may be necessary to first unload an active software version before loading another version, _e.g._ `module unload R`. From command-line ```{bash shell_01} #| eval: false srun --x11 --partition=gen242 --account=gen242 --mem=20gb --cpus-per-task 8 --ntasks 1 --time 20:00:00 --pty bash -l module unload R; module load R/4.4.2 ``` 2. Load a workflow template with the `genWorkenvir` function. This can be done from the command-line or from within R. However, only one of the two options needs to be used. The environment for this ChIP-Seq workflow is auto-generated below with the `genWorkenvir` function (selected under `workflow="chipseq"`). It is fully populated with a small test data set, including FASTQ files, reference genome and annotation data. The name of the resulting workflow directory can be specified under the `mydirname` argument. The default `NULL` uses the name of the chosen workflow. An error is issued if a directory of the same name and path exists already. After this, the user’s R session needs to be directed into the resulting `chipseq` directory (here with `setwd`). From command-line ```{bash shell_02} #| eval: false Rscript -e "systemPipeRdata::genWorkenvir(workflow='chipseq')" cd chipseq ``` From R ```{r gen_workflow_envir} #| eval: false library(systemPipeRdata) genWorkenvir(workflow = "chipseq", mydirname = "chipseq") setwd("chipseq") ``` 3. If the user wishes to use another `Rmd` file than the template instance provided by the `genWorkenvir` function, then it can be copied or downloaded into the root directory of the workflow environment (_e.g._ with `cp`, `download.file` or `wget`). For the first introduction to ChIP-Seq analysis in GEN242, we will use the `Rmd` file obtained by `genWorkenvir`. Note, the `Rmd` source file of this tutorial page is linked on the top. ```{bash shell_03} #| eval: false # From command-line wget <*.Rmd> -O <*.Rmd> # From R download.file("<*.Rmd>", "*.Rmd>") ``` 4. Now one can open from the root directory of the workflow the corresponding R Markdown script (_e.g._ systemPipeChIPseq.Rmd) using an R IDE, such as _nvim-r_, _ESS_ or RStudio. Subsequently, the workflow can be run as outlined below. #### Import custom functions Custom functions for the challenge projects can be imported with the source command from a local R script (here [challengeProject_Fct.R](https://raw.githubusercontent.com/tgirke/GEN242/main/content/en/tutorials/spchipseq/challengeProject_Fct.R)). Skip this step if such a script is not available. Alternatively, these functions can be loaded from a custom R package. ```{r load_custom_fct2} #| eval: false #| message: false source("challengeProject_Fct.R") ``` #### Input data: `targets` file The `targets` file defines the input files (e.g. FASTQ or BAM) and sample comparisons used in a data analysis workflow. It can also store any number of additional descriptive information for each sample. The following shows the first four lines of the `targets` file used in this workflow template. ```{r load_targets_file} targetspath <- system.file("extdata", "targetsPE_chip.txt", package = "systemPipeR") targets <- read.delim(targetspath, comment.char = "#") targets[1:4,-c(5,6)] ``` To work with custom data, users need to generate a _`targets`_ file containing the paths to their own FASTQ files. [Here](https://www.bioconductor.org/packages/devel/bioc/vignettes/systemPipeR/inst/doc/systemPipeR.html#4_The_targets_file) is a detailed description of the structure and utility of `targets` files. ## Quick start {#quick-start} After a workflow environment has been created with the above `genWorkenvir` function call and the corresponding R session directed into the resulting directory (here `chipseq`), the `SPRproject` function is used to initialize a new workflow project instance. The latter creates an empty `SAL` workflow container (below `sal`) and at the same time a linked project log directory (default name `.SPRproject`) that acts as a flat-file database of a workflow. Additional details about this process and the SAL workflow control class are provided in `systemPipeR's` main vignette [here](https://www.bioconductor.org/packages/devel/bioc/vignettes/systemPipeR/inst/doc/systemPipeR.html#11_Workflow_control_class) and [here](https://www.bioconductor.org/packages/devel/bioc/vignettes/systemPipeR/inst/doc/systemPipeR.html#5_Detailed_tutorial). Next, the `importWF` function imports all the workflow steps outlined in the source Rmd file of this vignette (here `systemPipeChIPseq.Rmd`) into the `SAL` workflow container. An overview of the workflow steps and their status information can be returned at any stage of the loading or run process by typing `sal`. ```{r project_chipseq} #| eval: false library(systemPipeR) sal <- SPRproject() # sal <- SPRproject(resume = TRUE, load.envir = TRUE) # When restarting project. sal <- importWF(sal, file_path = "systemPipeChIPseq.Rmd", verbose = FALSE) sal ``` After loading the workflow into `sal`, it can be executed from start to finish (or partially) with the `runWF` command. Running the workflow will only be possible if all dependent CL software is installed on a user's system. Their names and availability on a system can be listed with `listCmdTools(sal, check_path=TRUE)`. For more information about the `runWF` command, refer to the help file and the corresponding section in the main vignette [here](https://www.bioconductor.org/packages/devel/bioc/vignettes/systemPipeR/inst/doc/systemPipeR.html#61_Overview). Running workflows in parallel mode on computer clusters is a straightforward process in `systemPipeR`. Users can simply append the resource parameters (such as the number of CPUs) for a cluster run to the `sal` object after importing the workflow steps with `importWF` using the `addResources` function. More information about parallelization can be found in the corresponding section at the end of this vignette [here](#paralellization) and in the main vignette [here](https://www.bioconductor.org/packages/devel/bioc/vignettes/systemPipeR/inst/doc/systemPipeR.html#63_Parallel_evaluation). ```{r run_chipseq} #| eval: false sal <- runWF(sal) ``` Workflows can be visualized as topology graphs using the `plotWF` function. ```{r plot_chipseq} #| eval: false plotWF(sal) ```  Scientific and technical reports can be generated with the `renderReport` and `renderLogs` functions, respectively. Scientific reports can also be generated with the `render` function of the `rmarkdown` package. The latter option with `rmarkdown::render` is often more flexible and preferred for most users, since it provides the advantage that any modifications to the Rmd file are instantly reflected in the HTML report, eliminating the necessity to update the sal object. The technical reports are based on log information that `systemPipeR` collects during workflow runs. ```{r report_chipseq} #| eval: false # Scientific report sal <- renderReport(sal) rmarkdown::render("systemPipeChIPseq.Rmd", clean = TRUE, output_format = "BiocStyle::html_document") # Technical (log) report sal <- renderLogs(sal) ``` The `statusWF` function returns a status summary for each step in a `SAL` workflow instance. ```{r status_chipseq} #| eval: false statusWF(sal) ``` ## Workflow steps The data analysis steps of this workflow are defined by the following workflow code chunks. They can be loaded into `SAL` interactively, by executing the code of each step in the R console, or all at once with the `importWF` function used under the Quick start section. R and CL workflow steps are declared in the code chunks of `Rmd` files with the `LineWise` and `SYSargsList` functions, respectively, and then added to the `SAL` workflow container with `appendStep<-`. Their syntax and usage is described [here](https://www.bioconductor.org/packages/devel/bioc/vignettes/systemPipeR/inst/doc/systemPipeR.html#52_Constructing_workflows). ### Load packages The first step loads the `systemPipeR` package. ```{r load_SPR} #| message: false #| eval: false #| spr: true cat(crayon::blue$bold("To use this workflow, following R packages are expected:\n")) cat(c("'ggbio", "ChIPseeker", "GenomicFeatures", "GenomicRanges", "Biostrings", "seqLogo", "BCRANK", "readr'\n"), sep = "', '") targetspath <- system.file("extdata", "targetsPE_chip.txt", package = "systemPipeR") ###pre-end appendStep(sal) <- LineWise(code = { library(systemPipeR) }, step_name = "load_SPR") ``` ### Read preprocessing #### FASTQ quality report The following `seeFastq` and `seeFastqPlot` functions generate and plot a series of useful quality statistics for a set of FASTQ files, including per cycle quality box plots, base proportions, base-level quality trends, relative k-mer diversity, length, and occurrence distribution of reads, number of reads above quality cutoffs and mean quality distribution. The results are written to a png file named `fastqReport.png`. This is the pre-trimming fastq report. Another post-trimming fastq report step is not included in the default. It is recommended to run this step first to decide whether the trimming is needed. Please note that initial targets files are being used here. In this case, it has been added to the first step using the `updateColumn` function, and later, we used the `getColumn` function to extract a named vector. ```{r fastq_report} #| eval: false #| message: false #| spr: true appendStep(sal) <- LineWise( code = { targets <- read.delim(targetspath, comment.char = "#") updateColumn(sal, step = "load_SPR", position = "targetsWF") <- targets fq_files <- getColumn(sal, "load_SPR", "targetsWF", column = 1) fqlist <- seeFastq(fastq = fq_files, batchsize = 10000, klength = 8) png("./results/fastqReport.png", height = 1500, width = 330 * length(fqlist)) seeFastqPlot(fqlist) dev.off() }, step_name = "fastq_report", dependency = "load_SPR" ) ```  #### Preprocessing with `preprocessReads` function The function `preprocessReads` allows to apply predefined or custom read preprocessing functions to all FASTQ files referenced in a `SYSargsList` container, such as quality filtering or adapter trimming routines. Internally, `preprocessReads` uses the `FastqStreamer` function from the `ShortRead` package to stream through large FASTQ files in a memory-efficient manner. The following example performs adapter trimming with the `trimLRPatterns` function from the `Biostrings` package. Here, we are appending this step to the `SYSargsList` object created previously. All the parameters are defined on the `preprocessReads-pe.yml` file. ```{r preprocessing} #| message: false #| eval: false #| spr: true appendStep(sal) <- SYSargsList( step_name = "preprocessing", targets = targetspath, dir = TRUE, wf_file = "preprocessReads/preprocessReads-pe.cwl", input_file = "preprocessReads/preprocessReads-pe.yml", dir_path = system.file("extdata/cwl", package = "systemPipeR"), inputvars = c( FileName1 = "_FASTQ_PATH1_", FileName2 = "_FASTQ_PATH2_", SampleName = "_SampleName_" ), dependency = c("fastq_report") ) ``` After the preprocessing step, the `outfiles` files can be used to generate the new targets files containing the paths to the trimmed FASTQ files. The new targets information can be used for the next workflow step instance, _e.g._ running the NGS alignments with the trimmed FASTQ files. The `appendStep` function is automatically handling this connectivity between steps. Please check the next step for more details. The following example shows how one can design a custom read _'preprocessReads'_ function using utilities provided by the `ShortRead` package, and then run it in batch mode with the _'preprocessReads'_ function. Here, it is possible to replace the function used on the `preprocessing` step and modify the `sal` object. Because it is a custom function, it is necessary to save the part in the R object, and internally the `preprocessReads.doc.R` is loading the custom function. If the R object is saved with a different name (here `"param/customFCT.RData"`), please replace that accordingly in the `preprocessReads.doc.R`. Please, note that this step is not added to the workflow, here just for demonstration. First, we defined the custom function in the workflow: ```{r custom_preprocessing_function} #| eval: false appendStep(sal) <- LineWise( code = { filterFct <- function(fq, cutoff = 20, Nexceptions = 0) { qcount <- rowSums(as(quality(fq), "matrix") <= cutoff, na.rm = TRUE) # Retains reads where Phred scores are >= cutoff with N exceptions fq[qcount <= Nexceptions] } save(list = ls(), file = "param/customFCT.RData") }, step_name = "custom_preprocessing_function", dependency = "preprocessing" ) ``` After, we can edit the input parameter: ```{r editing_preprocessing} #| message: false #| eval: false yamlinput(sal, "preprocessing")$Fct yamlinput(sal, "preprocessing", "Fct") <- "'filterFct(fq, cutoff=20, Nexceptions=0)'" yamlinput(sal, "preprocessing")$Fct ## check the new function cmdlist(sal, "preprocessing", targets = 1) ## check if the command line was updated with success ``` ### Alignments #### Read mapping with `Bowtie2` The NGS reads of this project will be aligned with `Bowtie2` against the reference genome sequence [@Langmead2012-bs]. The parameter settings of the Bowtie2 index are defined in the `bowtie2-index.cwl` and `bowtie2-index.yml` files. Building the index: ```{r bowtie2_index} #| eval: false #| spr: true appendStep(sal) <- SYSargsList( step_name = "bowtie2_index", dir = FALSE, targets = NULL, wf_file = "bowtie2/bowtie2-index.cwl", input_file = "bowtie2/bowtie2-index.yml", dir_path = system.file("extdata/cwl", package = "systemPipeR"), inputvars = NULL, dependency = c("preprocessing") ) ``` The parameter settings of the aligner are defined in the `workflow_bowtie2-pe.cwl` and `workflow_bowtie2-pe.yml` files. The following shows how to construct the corresponding *SYSargsList* object. In ChIP-Seq experiments it is usually more appropriate to eliminate reads mapping to multiple locations. To achieve this, users want to remove the argument setting `-k 50 non-deterministic` in the configuration files. ```{r bowtie2_alignment} #| eval: false #| spr: true appendStep(sal) <- SYSargsList( step_name = "bowtie2_alignment", dir = TRUE, targets = targetspath, wf_file = "workflow-bowtie2/workflow_bowtie2-pe.cwl", input_file = "workflow-bowtie2/workflow_bowtie2-pe.yml", dir_path = system.file("extdata/cwl", package = "systemPipeR"), inputvars = c( FileName1 = "_FASTQ_PATH1_", FileName2 = "_FASTQ_PATH2_", SampleName = "_SampleName_" ), dependency = c("bowtie2_index") ) ``` To double-check the command line for each sample, please use the following: ```{r bowtie2_alignment_check} #| eval: false cmdlist(sal, step="bowtie2_alignment", targets=1) ``` #### Read and alignment stats The following provides an overview of the number of reads in each sample and how many of them aligned to the reference. ```{r align_stats} #| eval: false #| spr: true appendStep(sal) <- LineWise( code = { fqpaths <- getColumn(sal, step = "bowtie2_alignment", "targetsWF", column = "FileName1") bampaths <- getColumn(sal, step = "bowtie2_alignment", "outfiles", column = "samtools_sort_bam") read_statsDF <- alignStats(args = bampaths, fqpaths = fqpaths, pairEnd = TRUE) write.table(read_statsDF, "results/alignStats.xls", row.names=FALSE, quote=FALSE, sep="\t") }, step_name = "align_stats", dependency = "bowtie2_alignment") ``` #### Create symbolic links for viewing BAM files in IGV The `symLink2bam` function creates symbolic links to view the BAM alignment files in a genome browser such as IGV without moving these large files to a local system. The corresponding URLs are written to a file with a path specified under `urlfile`, here `IGVurl.txt`. Please replace the directory and the user name. ```{r bam_IGV} #| eval: false #| spr: true appendStep(sal) <- LineWise( code = { bampaths <- getColumn(sal, step = "bowtie2_alignment", "outfiles", column = "samtools_sort_bam") symLink2bam( sysargs = bampaths, htmldir = c("~/.html/", "somedir/"), urlbase = "http://cluster.hpcc.ucr.edu/~tgirke/", urlfile = "./results/IGVurl.txt") }, step_name = "bam_IGV", dependency = "bowtie2_alignment", run_step = "optional" ) ``` ### Utilities for coverage data The following introduces several utilities useful for ChIP-Seq data. They are not part of the actual workflow. These utilities can be explored once the workflow is executed. #### Rle object stores coverage information ```{r rle_object} #| eval: false bampaths <- getColumn(sal, step = "bowtie2_alignment", "outfiles", column = "samtools_sort_bam") aligns <- readGAlignments(bampaths[1]) cov <- coverage(aligns) cov ``` #### Resizing aligned reads ```{r resize_align} #| eval: false trim(resize(as(aligns, "GRanges"), width = 200)) ``` #### Naive peak calling ```{r rle_slice} #| eval: false islands <- slice(cov, lower = 15) islands[[1]] ``` #### Plot coverage for defined region ```{r plot_coverage} #| eval: false library(ggbio) myloc <- c("Chr1", 1, 100000) ga <- readGAlignments(bampaths[1], use.names=TRUE, param=ScanBamParam(which=GRanges(myloc[1], IRanges(as.numeric(myloc[2]), as.numeric(myloc[3]))))) autoplot(ga, aes(color = strand, fill = strand), facets = strand ~ seqnames, stat = "coverage") ```  ### Peak calling with MACS2 #### Merge BAM files of replicates prior to peak calling Merging BAM files of technical and/or biological replicates can improve the sensitivity of the peak calling by increasing the depth of read coverage. The `mergeBamByFactor` function merges BAM files based on grouping information specified by a `factor`, here the `Factor` column of the imported targets file. It also returns an updated `targets` object containing the paths to the merged BAM files as well as to any unmerged files without replicates. The updated `targets` object can be used to update the `SYSargsList` object. This step can be skipped if merging of BAM files is not desired. ```{r merge_bams} #| eval: false #| spr: true appendStep(sal) <- LineWise( code = { bampaths <- getColumn(sal, step = "bowtie2_alignment", "outfiles", column = "samtools_sort_bam") merge_bams <- mergeBamByFactor(args=bampaths, targetsDF = targetsWF(sal)[["bowtie2_alignment"]], out_dir = file.path("results", "merge_bam") ,overwrite=TRUE) updateColumn(sal, step = "merge_bams", position = "targetsWF") <- merge_bams }, step_name = "merge_bams", dependency = "bowtie2_alignment" ) ``` #### Peak calling without input/reference sample MACS2 can perform peak calling on ChIP-Seq data with and without input samples [@Zhang2008-pc]. The following performs peak calling without input on all samples specified in the corresponding `targets` object. Note, due to the small size of the sample data, MACS2 needs to be run here with the `nomodel` setting. For real data sets, users want to remove this parameter in the corresponding `*.param` file(s). ```{r call_peaks_macs_noref} #| eval: false #| spr: true cat("Running preprocessing for call_peaks_macs_noref\n") # Previous Linewise step is not run at workflow building time, # but we need the output as input for this sysArgs step. So # we use some preprocess code to predict the output paths # to update the output targets of merge_bams, and then # them into this next step during workflow building phase. mergebam_out_dir = file.path("results", "merge_bam") # make sure this is the same output directory used in merge_bams targets_merge_bam <- targetsWF(sal)$bowtie2_alignment targets_merge_bam <- targets_merge_bam[, -which(colnames(targets_merge_bam) %in% c("FileName1", "FileName2", "FileName"))] targets_merge_bam <- targets_merge_bam[!duplicated(targets_merge_bam$Factor), ] targets_merge_bam <- cbind(FileName = file.path(mergebam_out_dir, paste0(targets_merge_bam$Factor, "_merged.bam")), targets_merge_bam) updateColumn(sal, step = "merge_bams", position = "targetsWF") <- targets_merge_bam # write it out as backup, so you do not need to use preprocess code above again writeTargets(sal, step = "merge_bams", file = "targets_merge_bams.txt", overwrite = TRUE) ###pre-end appendStep(sal) <- SYSargsList( step_name = "call_peaks_macs_noref", targets = "targets_merge_bams.txt", wf_file = "MACS2/macs2-noinput.cwl", input_file = "MACS2/macs2-noinput.yml", dir_path = system.file("extdata/cwl", package = "systemPipeR"), inputvars = c( FileName = "_FASTQ_PATH1_", SampleName = "_SampleName_" ), dependency = c("merge_bams") ) ``` #### Peak calling with input/reference sample To perform peak calling with input samples, they can be most conveniently specified in the `SampleReference` column of the initial `targets` file. The `writeTargetsRef` function uses this information to create a `targets` file intermediate for running MACS2 with the corresponding input samples. ```{r call_peaks_macs_withref} #| eval: false #| spr: true cat("Running preprocessing for call_peaks_macs_withref\n") # To generate the reference targets file for the next step, use `writeTargetsRef`, # this file needs to be present at workflow building time # Use following preprocess code to do so: writeTargetsRef(infile = "targets_merge_bams.txt", outfile = "targets_bam_ref.txt", silent = FALSE, overwrite = TRUE) ###pre-end appendStep(sal) <- SYSargsList( step_name = "call_peaks_macs_withref", targets = "targets_bam_ref.txt", wf_file = "MACS2/macs2-input.cwl", input_file = "MACS2/macs2-input.yml", dir_path = system.file("extdata/cwl", package = "systemPipeR"), inputvars = c( FileName1 = "_FASTQ_PATH1_", FileName2 = "_FASTQ_PATH2_", SampleName = "_SampleName_" ), dependency = c("merge_bams") ) ``` The peak calling results from MACS2 are written for each sample to separate files in the `results/call_peaks_macs_withref` directory. They are named after the corresponding files with extensions used by MACS2. #### Identify consensus peaks The following example shows how one can identify consensus peaks among two peak sets sharing either a minimum absolute overlap and/or minimum relative overlap using the `subsetByOverlaps` or `olRanges` functions, respectively. Note, the latter is a custom function imported below by sourcing it. ```{r consensus_peaks} #| eval: false #| spr: true appendStep(sal) <- LineWise( code = { peaks_files <- getColumn(sal, step = "call_peaks_macs_noref", "outfiles", column = "peaks_xls") peak_M1A <- peaks_files["M1A"] peak_M1A <- as(read.delim(peak_M1A, comment="#")[,1:3], "GRanges") peak_A1A <- peaks_files["A1A"] peak_A1A <- as(read.delim(peak_A1A, comment="#")[,1:3], "GRanges") (myol1 <- subsetByOverlaps(peak_M1A, peak_A1A, minoverlap=1)) # Returns any overlap myol2 <- olRanges(query=peak_M1A, subject=peak_A1A, output="gr") # Returns any overlap with OL length information myol2[values(myol2)["OLpercQ"][,1]>=50] # Returns only query peaks with a minimum overlap of 50% }, step_name = "consensus_peaks", dependency = "call_peaks_macs_noref" ) ``` ### Annotate peaks with genomic context #### Annotation with `ChIPseeker` package The following annotates the identified peaks with genomic context information using the `ChIPseeker` package [@Yu2015-xu]. ```{r annotation_ChIPseeker} #| eval: false #| spr: true appendStep(sal) <- LineWise( code = { library(ChIPseeker); library(GenomicFeatures) peaks_files <- getColumn(sal, step = "call_peaks_macs_noref", "outfiles", column = "peaks_xls") txdb <- suppressWarnings(makeTxDbFromGFF(file="data/tair10.gff", format="gff", dataSource="TAIR", organism="Arabidopsis thaliana")) for(i in seq(along=peaks_files)) { peakAnno <- annotatePeak(peaks_files[i], TxDb=txdb, verbose=FALSE) df <- as.data.frame(peakAnno) outpaths <- paste0("./results/", names(peaks_files), "_ChIPseeker_annotated.xls") names(outpaths) <- names(peaks_files) write.table(df, outpaths[i], quote=FALSE, row.names=FALSE, sep="\t") } updateColumn(sal, step = "annotation_ChIPseeker", position = "outfiles") <- data.frame(outpaths) }, step_name = "annotation_ChIPseeker", dependency = "call_peaks_macs_noref" ) ``` The peak annotation results are written for each peak set to separate files in the `results/` directory. Summary plots provided by the `ChIPseeker` package. Here applied only to one sample for demonstration purposes. ```{r ChIPseeker_plots} #| eval: false #| spr: true appendStep(sal) <- LineWise( code = { peaks_files <- getColumn(sal, step = "call_peaks_macs_noref", "outfiles", column = "peaks_xls") peak <- readPeakFile(peaks_files[1]) png("results/peakscoverage.png") covplot(peak, weightCol="X.log10.pvalue.") dev.off() png("results/peaksHeatmap.png") peakHeatmap(peaks_files[1], TxDb=txdb, upstream=1000, downstream=1000, color="red") dev.off() png("results/peaksProfile.png") plotAvgProf2(peaks_files[1], TxDb=txdb, upstream=1000, downstream=1000, xlab="Genomic Region (5'->3')", ylab = "Read Count Frequency", conf=0.05) dev.off() }, step_name = "ChIPseeker_plots", dependency = "annotation_ChIPseeker" ) ``` #### Annotation with `ChIPpeakAnno` package Same as in previous step but using the `ChIPpeakAnno` package [@Zhu2010-zo] for annotating the peaks. ```{r annotation_ChIPpeakAnno} #| eval: false #| spr: true appendStep(sal) <- LineWise( code = { library(ChIPpeakAnno); library(GenomicFeatures) peaks_files <- getColumn(sal, step = "call_peaks_macs_noref", "outfiles", column = "peaks_xls") txdb <- suppressWarnings(makeTxDbFromGFF(file="data/tair10.gff", format="gff", dataSource="TAIR", organism="Arabidopsis thaliana")) ge <- genes(txdb, columns=c("tx_name", "gene_id", "tx_type")) for(i in seq(along=peaks_files)) { peaksGR <- as(read.delim(peaks_files[i], comment="#"), "GRanges") annotatedPeak <- annotatePeakInBatch(peaksGR, AnnotationData=genes(txdb)) df <- data.frame(as.data.frame(annotatedPeak), as.data.frame(values(ge[values(annotatedPeak)$feature,]))) df$tx_name <- as.character(lapply(df$tx_name, function(x) paste(unlist(x), sep='', collapse=', '))) df$tx_type <- as.character(lapply(df$tx_type, function(x) paste(unlist(x), sep='', collapse=', '))) outpaths <- paste0("./results/", names(peaks_files), "_ChIPpeakAnno_annotated.xls") names(outpaths) <- names(peaks_files) write.table(df, outpaths[i], quote=FALSE, row.names=FALSE, sep="\t") } }, step_name = "annotation_ChIPpeakAnno", dependency = "call_peaks_macs_noref", run_step = "optional" ) ``` The peak annotation results are written for each peak set to separate files in the `results/` directory. ### Count reads overlapping peaks The `countRangeset` function is a convenience wrapper to perform read counting iteratively over several range sets, here peak range sets. Internally, the read counting is performed with the `summarizeOverlaps` function from the `GenomicAlignments` package. The resulting count tables are directly saved to files, one for each peak set. ```{r count_peak_ranges} #| eval: false #| spr: true appendStep(sal) <- LineWise( code = { library(GenomicRanges) bam_files <- getColumn(sal, step = "bowtie2_alignment", "outfiles", column = "samtools_sort_bam") args <- getColumn(sal, step = "call_peaks_macs_noref", "outfiles", column = "peaks_xls") outfiles <- paste0("./results/", names(args), "_countDF.xls") bfl <- BamFileList(bam_files, yieldSize=50000, index=character()) countDFnames <- countRangeset(bfl, args, outfiles, mode="Union", ignore.strand=TRUE) updateColumn(sal, step = "count_peak_ranges", position = "outfiles") <- data.frame(countDFnames) }, step_name = "count_peak_ranges", dependency = "call_peaks_macs_noref", ) ``` ### Differential binding analysis The `runDiff` function performs differential binding analysis in batch mode for several count tables using `edgeR` or `DESeq2` [@Robinson2010-uk; @Love2014-sh]. Internally, it calls the functions `run_edgeR` and `run_DESeq2`. It also returns the filtering results and plots from the downstream `filterDEGs` function using the fold change and FDR cutoffs provided under the `dbrfilter` argument. ```{r diff_bind_analysis} #| eval: false #| spr: true appendStep(sal) <- LineWise( code = { countDF_files <- getColumn(sal, step = "count_peak_ranges", "outfiles") outfiles <- paste0("./results/", names(countDF_files), "_peaks_edgeR.xls") names(outfiles) <- names(countDF_files) cmp <- readComp(file =stepsWF(sal)[["bowtie2_alignment"]], format="matrix") dbrlist <- runDiff(args=countDF_files, outfiles = outfiles, diffFct=run_edgeR, targets=targetsWF(sal)[["bowtie2_alignment"]], cmp=cmp[[1]], independent=TRUE, dbrfilter=c(Fold=2, FDR=1)) }, step_name = "diff_bind_analysis", dependency = "count_peak_ranges", ) ``` ### GO term enrichment analysis The following performs GO term enrichment analysis for each annotated peak set. ```{r go_enrich} #| eval: false #| spr: true appendStep(sal) <- LineWise( code = { annofiles <- getColumn(sal, step = "annotation_ChIPseeker", "outfiles") gene_ids <- sapply(annofiles, function(x) unique(as.character (read.delim(x)[,"geneId"])), simplify=FALSE) load("data/GO/catdb.RData") BatchResult <- GOCluster_Report(catdb=catdb, setlist=gene_ids, method="all", id_type="gene", CLSZ=2, cutoff=0.9, gocats=c("MF", "BP", "CC"), recordSpecGO=NULL) write.table(BatchResult, "results/GOBatchAll.xls", quote=FALSE, row.names=FALSE, sep="\t") }, step_name = "go_enrich", dependency = "annotation_ChIPseeker", ) ``` ### Motif analysis #### Parse DNA sequences of peak regions from genome Enrichment analysis of known DNA binding motifs or _de novo_ discovery of novel motifs requires the DNA sequences of the identified peak regions. To parse the corresponding sequences from the reference genome, the `getSeq` function from the `Biostrings` package can be used. The following example parses the sequences for each peak set and saves the results to separate FASTA files, one for each peak set. In addition, the sequences in the FASTA files are ranked (sorted) by increasing p-values as expected by some motif discovery tools, such as `BCRANK`. ```{r parse_peak_sequences} #| eval: false #| spr: true appendStep(sal) <- LineWise( code = { library(Biostrings); library(seqLogo); library(BCRANK) rangefiles <- getColumn(sal, step = "call_peaks_macs_noref", "outfiles") for(i in seq(along=rangefiles)) { df <- read.delim(rangefiles[i], comment="#") peaks <- as(df, "GRanges") names(peaks) <- paste0(as.character(seqnames(peaks)), "_", start(peaks), "-", end(peaks)) peaks <- peaks[order(values(peaks)$X.log10.pvalue., decreasing=TRUE)] pseq <- getSeq(FaFile("./data/tair10.fasta"), peaks) names(pseq) <- names(peaks) writeXStringSet(pseq, paste0(rangefiles[i], ".fasta")) } }, step_name = "parse_peak_sequences", dependency = "call_peaks_macs_noref", ) ``` #### Motif discovery with `BCRANK` The Bioconductor package `BCRANK` is one of the many tools available for _de novo_ discovery of DNA binding motifs in peak regions of ChIP-Seq experiments. The given example applies this method on the first peak sample set and plots the sequence logo of the highest ranking motif. ```{r bcrank_enrich} #| eval: false #| spr: true appendStep(sal) <- LineWise( code = { library(Biostrings); library(seqLogo); library(BCRANK) rangefiles <- getColumn(sal, step = "call_peaks_macs_noref", "outfiles") set.seed(0) BCRANKout <- bcrank(paste0(rangefiles[1], ".fasta"), restarts=25, use.P1=TRUE, use.P2=TRUE) toptable(BCRANKout) topMotif <- toptable(BCRANKout, 1) weightMatrix <- pwm(topMotif, normalize = FALSE) weightMatrixNormalized <- pwm(topMotif, normalize = TRUE) png("results/seqlogo.png") seqLogo(weightMatrixNormalized) dev.off() }, step_name = "bcrank_enrich", dependency = "call_peaks_macs_noref", ) ``` 