QuantLib: a free/open-source library for quantitative finance
fully annotated source code - version 1.38
Loading...
Searching...
No Matches
Protected Member Functions | List of all members
BarrierOption::engine Class Reference

Barrier-option engine base class More...

#include <barrieroption.hpp>

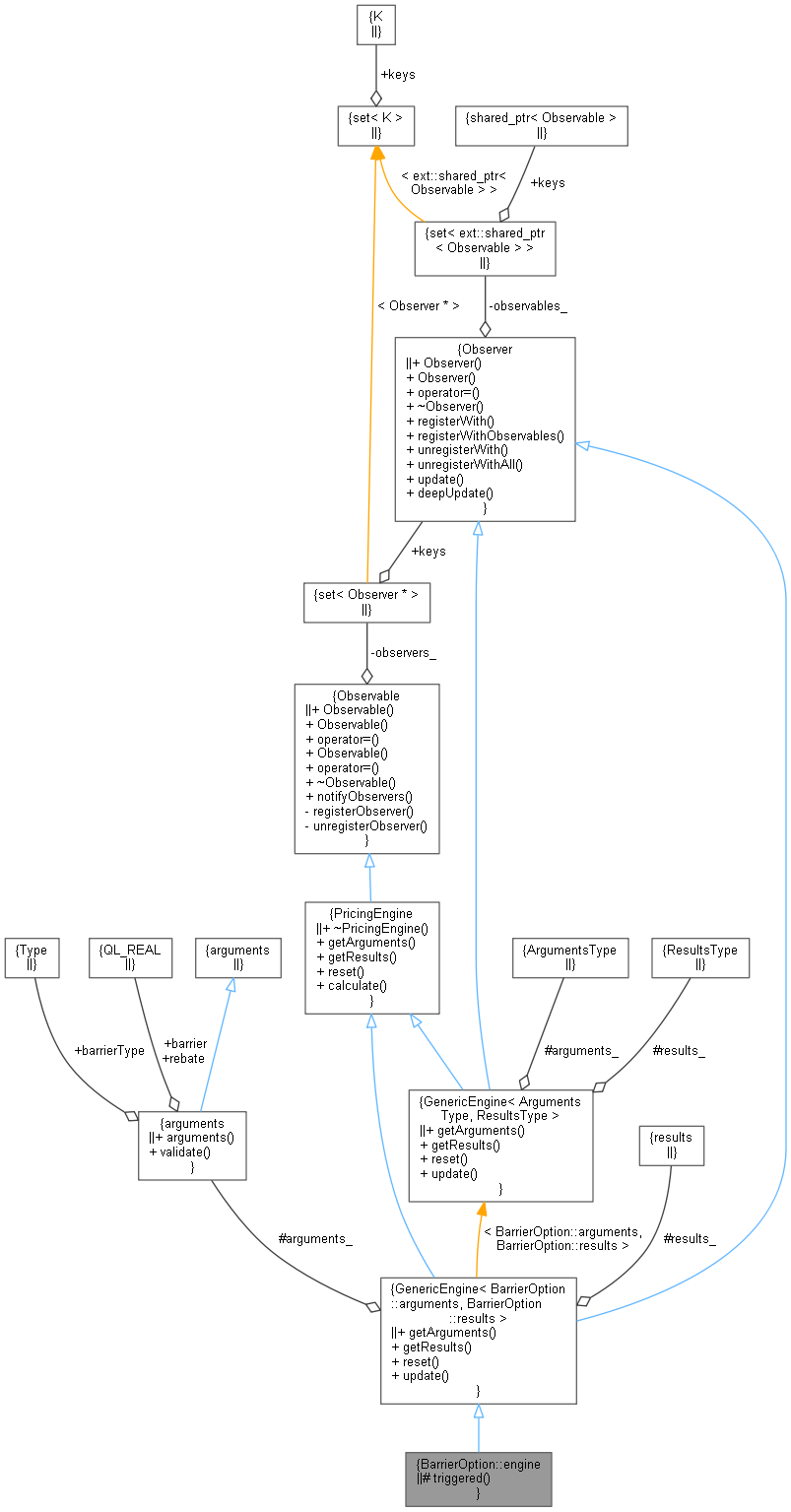
+ Inheritance diagram for BarrierOption::engine:
+ Collaboration diagram for BarrierOption::engine:

Protected Member Functions

bool triggered (Real underlying) const
 

Additional Inherited Members

- Public Types inherited from Observer
typedef set_type::iterator iterator
 
- Public Member Functions inherited from GenericEngine< BarrierOption::arguments, BarrierOption::results >
PricingEngine::argumentsgetArguments () const override
 
const PricingEngine::resultsgetResults () const override
 
void reset () override
 
void update () override
 
- Public Member Functions inherited from PricingEngine
 ~PricingEngine () override=default
 
virtual argumentsgetArguments () const =0
 
virtual const resultsgetResults () const =0
 
virtual void reset ()=0
 
virtual void calculate () const =0
 
- Public Member Functions inherited from Observable
 Observable ()=default
 
 Observable (const Observable &)
 
Observableoperator= (const Observable &)
 
 Observable (Observable &&)=delete
 
Observableoperator= (Observable &&)=delete
 
virtual ~Observable ()=default
 
void notifyObservers ()
 
- Public Member Functions inherited from Observer
 Observer ()=default
 
 Observer (const Observer &)
 
Observeroperator= (const Observer &)
 
virtual ~Observer ()
 
std::pair< iterator, boolregisterWith (const ext::shared_ptr< Observable > &)
 
void registerWithObservables (const ext::shared_ptr< Observer > &)
 
Size unregisterWith (const ext::shared_ptr< Observable > &)
 
void unregisterWithAll ()
 
virtual void update ()=0
 
virtual void deepUpdate ()
 
- Protected Attributes inherited from GenericEngine< BarrierOption::arguments, BarrierOption::results >
BarrierOption::arguments arguments_
 
BarrierOption::results results_
 

Detailed Description

Barrier-option engine base class

Definition at line 92 of file barrieroption.hpp.

Member Function Documentation

◆ triggered()

bool triggered ( Real  underlying) const
protected

Definition at line 126 of file barrieroption.cpp.

+ Here is the caller graph for this function: